"用户信任的建立需要较长的时间,而信任的毁灭只需一旦。请行业和商家好自为之吧。"这是网友@陈利人在携程买飞机票之后的感受。
之所以这么说是因为携程又一次把用户当傻子,薅用户羊毛。陈先生称自己在10:47分买票的时候携程上显示的总票价是17548元。

准备支付的时候发现没有选报销凭证就退回去修改了一下,但令人匪夷所思的一幕就这样发生了!仅几十秒的时间,没票了!
无奈之下,重新搜索选择,一样的票价格竟然变成了18987元,比上次贵了1439元!

想到之前爆出携程有数据杀熟的前科,陈先生清除了手机应用中的cookie信息,再次尝试购买,还是18987元!
后来还经过了卸载APP,重新*载下**安装、搜索,但价格依然保持的18987上巍然不动。不知不觉这番折腾时间已经过去四十分钟了,11:25分了票还没买到。
多留了一个心眼的陈先生又*载下**了海航APP,想查看一下是不是真的没票了,价格是否也像携程那样贵。
于是在12:24分完成了海航APP的*载下**、注册、查询票价、确认订单等等一系列操作之后,发现海航APP上该航班的余票充足且票价是16890元,比第一次在携程上看到的价格还便宜!

惊不惊喜?意不意外?携程的票价不仅从一开始就比官方的售价高,第二次还比第一次售价高,这种"灵异"的现象,恐怕只能用大数据杀熟来解释了。
大数据杀熟值得是同样的商品或服务,老客户看到的价格反而比新客户要贵处许多的现象。

对此,有业内人士戏称:大数据杀熟多了,似乎会容易出现"携程等第三方软件变成搜索引擎,官方app回归售票功能"的现象?

这么说来携程对于官方APP回归有着"功不可没"的贡献。但携程显然不愿意认领这一功绩。

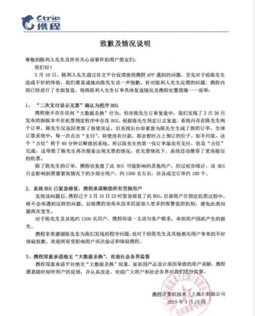
在该事件曝光之后,携程方面给予了回应,主要有三点:1."二次支付显示无票"确认为程序BUG;2.系统BUG已紧急修复,携程承诺赔偿所有受损用户;3.携程郑重承诺绝无"大数据杀熟",欢迎社会各界监督。

总结下来就是"数据杀熟?不存在的。都是系统bug的锅"。携程都这样说了我们还能说什么?
不服气的网友表示:为啥每次出bug都是客户多交钱,没听过哪次bug导致用户少交钱呢?

"信你个鬼"、"程序员不背这个锅"


值得一提的是携程在声明中说"该bug只会影响到票量紧张情况下的少部分用户,约1300名左右,涉及成交订单约100个。"
网友根据该数据得出,一个bug就让携程多赚了将近15万!携程的这个bug也是厉害。

近几年携程多次爆出丑闻,虽然每次都给出了回应以及解决措施,但是在公众心中的形象显然已经坍塌,想要重新建立起消费者的信任,携程需要的恐怕不是回应"系统bug"这么简单。