(报告出品方/分析师:天风证券 刘章明 何富丽)
1. 宋城演艺:国内首屈一指的演艺龙头,加速平台化发展
1.1. 发展历程:从杭州走向全国,轻重并举与模式升级
公司于杭州起家历经两轮异地扩张,20年间成长为旅游演艺龙头。
公司1994年成立、于杭州起家,成功打造高盈利强复制的“景区+演艺”模式,并扩张至全国成为国内首屈一指的演艺龙头,截止21年底已经投入运营的项目共14个,其中重资产项目11个(含3个非千古情景区),轻资产项目3个,合计拥有74个各类型剧场,17.5万个座位数。

公司发展可分为以下3个阶段:
1)杭州本地发展阶段(1996-2012):以杭州为据点,1996年公司建成国内首个宋文化主题公园宋城景区;1997年《宋城千古情》开演,推出千古情IP并受追捧;2010年“宋城股份”在深交所上市,成为旅游演艺第一股。
2)首轮异地扩张阶段(2013-2016):本地发展时期优异的业绩及现金流为异地扩张奠定基础,首轮异地扩张首选一线旅游目的地以获得高客流转化,2013年三亚千古情正式开业,2014年丽江及九寨千古情景区陆续开业。此外公司还曾试水互联网演艺,2015年收购六间房但其在2019年出表。
3)二轮异地扩张开启,探索轻资产模式(2015-2020):凭借首轮扩张项目良好的市场反馈,公司于2015年起筹签二轮项目,桂林、张家界、西安项目分别于18、19、20年开业。此外公司受邀开展轻资产项目合作,宁乡、宜春明月、郑州黄帝千古情分别于17、18、20年开业。
4)城市及度假演艺探索(2020至今):2020年起,杭州本部探索演艺王国模式;2021年4月上海千古情开业,逐步试水城市演艺;同时,集团还有筹备中的珠海项目探索度假演艺的演艺谷模式。此外,公司计划轻资产项目从头部向腰部扩张,并发力探索“文化+快科技”新模式,加速整合产业链资源、向平台型企业发展。

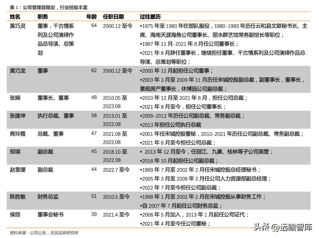
1.2. 股权结构:实控人和一致行动人持股46%,管理团队久耕行业
创始人黄巧灵先生为实控人,实控人和一致行动人合计持股45.96%:宋城集团创始人、宋城演艺千古情总导演黄巧灵先生为公司实控人,截至22Q1持股比例为37.13%,其一致行动人黄巧龙(系黄巧灵胞弟)、刘萍(系黄巧龙配偶)、黄巧燕、戴音琴共持股8.84%。此外,公司董事长张娴/执行总裁张建坤/总裁商玲霞分别持股0.08%/0.06%/0.03%。

高管成员以内部提拔为主,久耕行业经验丰富:创始人黄巧灵先生拥有20多年行业经验,其他高管成员多数为内部培养提拔、久耕行业相关经验丰富。2021年8月26日黄巧灵先生申请辞去董事长业务,由幕前转向幕后担任千古情系列等的总导演、总策划等,张娴女士接任宋城演艺董事长、负责战略规划,商玲霞女士接任公司总裁、负责战略的执行落地,实现权力平稳过渡。

1.3. 业务简析:现场演艺贡献核心业绩,运营8个千古情重资产项目
2011-19年收入/业绩CAGR 23%/25%,21年收入恢复至19年的45%、业绩扭亏。2011-19年营收CAGR 22.82%至26.12亿元,2020年受疫情影响在1.24-6.11日停业、收入恢复度仅34.6%。
2021年营收恢复至19年的45.37%即11.9亿元,得益于景区停业时间缩短叠加上海项目开业,但由于公司卡位旅游目的地及团客渠道,恢复度慢于其他旅游景区上市公司;2022Q1实现营收0.85亿元/同比减少72.16%,仅恢复至19年同期的10.34%。
2011-2019年归母净利CAGR 25.18%至13.40亿元,20年归母净亏损17.52亿元主要系计提大幅减值损失,剔除减值影响略有盈利。
2021年归母净利3.15亿元、实现同比扭亏,恢复至19年的23.52%;22Q1实现归母净亏损0.39亿元,19年同期为3.70亿元。
现场演艺贡献核心业绩,2011-19年收入CAGR19%、净利率45%,21年收入占比85%。
公司重资产的宋城+千古情业务2011-19年收入CAGR18.92%至18.71亿元、20/21年较19年收入恢复度为36%/54%、21年收入占比85%;现场演艺疫情前常态化(2019年)毛利率为75%、净利率45%左右,疫情以来毛利率下滑至40%+,疫情期间采取降本增效措施减少疫情不利影响。
此外,公司旅游服务业务指的是轻资产项目及网络票务销售业务,19/21年营收分别为3.57/1.75亿元、毛利率分别为71.5%/96.3%;互联网演艺业务指的是六间房、15年并表19年出表,目前公司持股重组后的花房集团37.06%股份,今年4月花房集团向港交所递交招股书。


公司运营11个重资产项目、其中8个为千古情景区,今年暑期开园5个,二轮扩张投资额增加但持股更灵活、目前仍处于爬坡期。截至2021年底,公司运营11个重资产(8个千古情景区)+合作3个轻资产项目、今年暑期开园的有杭州、三亚、桂林、九寨沟及丽江5个项目,每天千古情演出场次分别为2/1-2/2/1-2/3-4场。
杭州宋城项目兼顾旅游和城市演艺需求、累计投资额高业绩贡献最大,首轮异地扩张的三亚、丽江和九寨千古情投资额在3-5亿元且公司100%持股,二轮异地扩张的桂林、张家界、西安和上海千古情投资额在7-10亿元且除张家界外其余持股均非100%,如西安项目由西安世园集团和公司联合打造、双方分别持股20%和80%,项目投资额约7亿元,主要由世园集团承担并负责基础设施建设,每年运营成本仅需8000万元;其他几个项目的少数股权基本由当地政府所持有。
参考三亚和丽江项目稳态收入均有3-4亿元、净利率可达50%以上,二轮扩张项目潜在可利用空间更大、疫后复苏期爬坡后有望实现比肩乃至超过首轮扩张项目。

1.4. 股价复盘:两轮异地扩张阶段估值提升,疫情复苏下估值有所提振
公司过去11-19年/19-21年的股价年化涨幅为2.54%/-31.94%、其中每股EPS年化涨幅为5.49%/-63.88%,静态PE从42x/34X到34x/119x(按照21年市值/19年业绩计,21年静态PE为28x)。
11-21年市值年化涨幅高出股价涨幅20pct主要系过去10年普通股累计增加4.72亿股,其中员工股权激励386.1万股,此外是转增、股份回购和高管股份变动。
每一次业绩超预期、项目进展超预期带来股价上涨,而由此带来的长期空间信心增强也阶段性带动估值提升。
1)2010 年底至 2013 年6月业绩释放兑现高估值,动态 PE 从 50x 逐渐消化至 24x:上市初期模式的稀缺性使其估值高达50x,2010-2013年业绩涨超60%、兑现高估值;
2)2013年6月至2014年底首轮扩张顺利带动估值提升,动态PE从 20x提升至近30x:期间首轮扩张项目开业后客流量较大、2013-2014年公司整体业绩(归母净利润)增长超70%,带动估值从20x提升至30x,期间市值涨幅超100%。
3)2015 至 2016 年牛熊转换和收购六间房带来估值起伏。因 2014 年底大盘转牛叠加2015年3月公司收购六间房,动态 PE 从接近 30x提升至 2015年6月的约70x、期间市值最高涨幅超150%;后伴随2015年下半年大盘转熊,2016年下半年动态PE回落至30x,此期间市值跌幅约30%。
4)2016 年底至 2018 年,大股东减持叠加六间房商誉风险,动态 PE 在 20-30x之间波动,其中2018年6月底至7月底受六间房出表提振,市值涨幅约24%。
5)2019 年 6 月至 2019 年底六间房顺利出表叠加张家界项目开业后表现亮眼估值从 25x 回升至 35x,驱动市值实现约50%的涨幅。
6)2020 年国内疫情爆发,但出于对疫情恢复速度的乐观预期及公司经营韧性的信心,2020年初-2021年2月估值仍维持在30x-40x较高水平。
21年4月疫情好转叠加上海项目开业,常态化PE增至45x,当年年初至4月份市值增加25%,21年5月起估值整体震荡下行至22年5月的30x,主要系上海项目开业后市场反馈一般及新项目开业时间推迟。
因公司客源以长线跨省为主,且旅行社团客占比较高;叠加期间新项目爬坡受疫情影响放缓,因此业绩恢复速度弱于同业、估值随之阶段性受压制。
7)2022年6月下旬,疫情逐渐缓解、跨省游逐渐恢复,估值略有回升,对应市值6月下半月涨幅达25%。

2. 竞争优势:独创“公园+演艺”模式,占位、渠道及产业链、平台优势突出
2.1. 模式优势:“公园+演艺”兼具高盈利与强复制属性
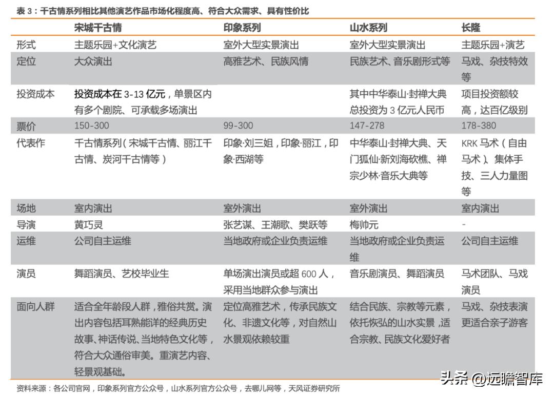
产品角度:“公园+演艺”的复合业态受众广,得益宋城千古情的性价比和稳定性、大众化和及时更新。

1)性价比:各景区票价在150-300元之间,一次购票可观看单体景区当日多个场次演出并可在景区内逗留全天,相比“印象系列”300元左右门票仅观看1.5-2小时演出更具性价比;
2)稳定性:公司室内演出产品不受天气等因素影响,而“印象系列”等多为山水实景演出、阴雨天排片难以保证;
3)大众化:千古情系列演出多展示家喻户晓的神话传说、历史典故、本地文化等,与同业主打宗教、民族主题的演艺作品相比更符合大众通俗审美;
4)及时更新:与初期名导编创起家、但更新依赖单一个体导致后期更新发力的演艺项目不同,公司已形成60余人的创作团队,可实现以市场化为导向持续创新。

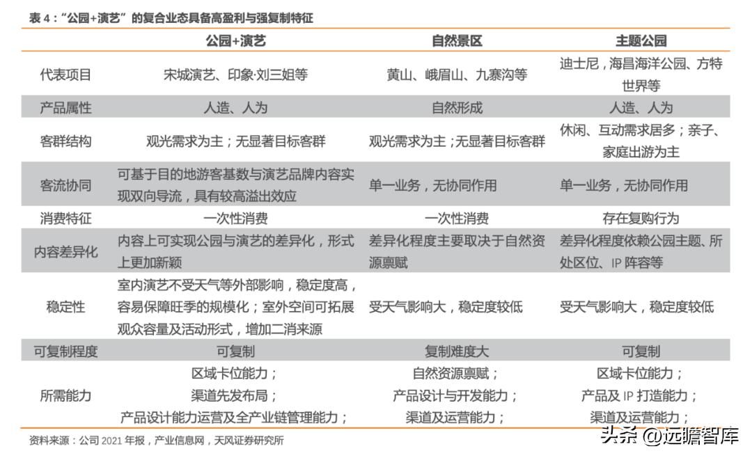
市场角度,“公园+演艺”的复合业态兼具高盈利与强复制特征,系公园载体实现低成本演出和引流,演艺形式带动景区的差异化快速复制。
“公园+演艺”模式的高盈利性来自于:
1)依托公园载体建设剧院,降低演出成本并实现客源地引流;
2)依托灵活的演出而非机械设施,公园可调整演出排场或丰富内容形式等,从而带来增加二消的可能性;
3)室内演出不受天气等因素影响,也更容易保障旺季的规模化和成本摊薄;
4)演出内容编排简单,相比“印象”系列、“山水”系列等不依赖于名导演因此设计编创成本较低。
因此,即便在依赖旅行社渠道、需提供高额返点的情况下,公司仍能保证40%以上的常态化净利率,而主题公园及自然景区净利率多数在10%-30%之间。


“公园+演艺”模式的强复制性来自于:
1)项目投资成本相对低、主要集中在3-7亿元,对外不依赖于名山大川等一线旅游资源,对内景区建设实现“大同小异”;
2)演艺内容同样“大同小异”,以神话传说、民间故事等为主,演出突出故事本身不依赖单一角色、做到了“消灭主角”;
3)编剧创作由黄巧灵个人主导转变为高学历和高能力专业团队共同负责,增强编剧的系统性、保障了剧目更新迭代的可持续性;
4)旅游演艺时代观众对内容质量要求相对低,业态天然具备高流量和低复购属性,带来强复制的基础。

异地复制新项目平均一年打平、三年成熟,稳态净利率可达50%、ROE20%+。
公司新项目一般开业首年便可实现盈亏平衡、3年即有望到成熟状态,往往项目新开业时,由于客流少及团客占比高,净利率水平较低;随着项目成熟,净利率水平逐年提升。
以三亚和丽江项目为例,成熟净利率维持在50%以上,毛利率维持在75%左右,ROE稳定在20%以上。以新项目为例,据我们测算,桂林首个完整年权益净利率为15%,张家界开业半年权益净利率即达17%,且21年桂林项目净利转正、张家界大幅减亏。


2.2. 占位优势:卡位一线旅游目的地,占据客流高地
卡位一线旅游目的地,占据客流高地。
旅游演艺的客流多为外地游客,依赖于旅游目的地本身客流的转化,因此对旅游演艺品牌来说,一线旅游目的地为必争之地。
在大选址上,公司先发进入杭州及三亚并积极抢占其他市场,目前已布局15个一线旅游目的地和重点商业城市,其中重资产已投入运营8个、在建2个;轻资产已投入运营3个,此外,原珠海项目由重转轻,另有一个延安项目于20年签约,区域卡位优势一方面提升了公司开展业务的便利性和经济性,另一方面也加大了潜在竞争者进入的成本和难度。
此外,在小选址上,公司侧重项目的区域位置、交通便捷度、当地政府支持力度等,所选位置既靠近交通干线又毗邻周边景区,即使在部分旅游资源密集城市如西安,项目区位也不逊于其他竞对。

2.3. 渠道优势:卡位旅行社渠道,拓宽新渠道
公司卡位并深度绑定旅行社渠道,团客占比超6成保证了强客流。
对公司来说,与旅行社、电商及终端企业等以收入分成方式合作可以将旅游目的地的潜在客源转换成真实的客流;对这些渠道来说,室内剧场演出相较室外拥有更高的产品稳定度与渠道返点空间,合作性价比高带来双赢基础。
公司与成百上千个旅行社合作,项目早期依靠高团客引流、一般新项目团客占比为主,杭州宋城2013年团客占比高达80%,此后优化团散结构团客占比降至35%左右。
疫情以来团客恢复较慢,因此21年国庆期间整体团客占比约17%。疫情前公司前5大客户占比在10%-15%左右,主要来自OTA、线下旅行社及轻资产项目方,疫情以来整体收入降低导致前5大客户收入占比提升至26%以上水平。

营销迭代升级,线上线下多维度打造渠道矩阵。
随着新媒体和营销方式崛起,公司采用更加立体化的宣传推广策略,多维度打造渠道矩阵。2018年公司成立旅游电子商务平台“宋城独木桥”,从事网络票务销售,营销网络覆盖线上线下全旅游领域。此外还与旅游电商头部企业如携程、同程旅行等开展合作,并借助小红书等流量媒体营销引流,此外打造宋城旅游小程序培育私域流量。
2021年,公司以创新创意的主题活动为载体,针对细分人群进行精准推广,针对中长线、周边等细分市场见缝插针式开展收客和运营。公司18-21年广告宣传费用分别为1.30/0.82/0.46/0.43亿元,远高于其他上市演艺公司。

2.4. 全产业链及平台优势:全产业链支持,平台化发展
全产业链运营能力突出,项目选址及编创能力提升。
经过20多年积累,公司已经形成难以复制的项目选址、规划设计、投资建设、导演编创、舞台呈现、景区运营、营销推广、提升改造的全产业链闭环能力。
1)选址成功率提升:过往泰山项目因营收低而中断、武夷山项目因不位于旅游主线路上被注销,其失败为公司积累了选址经验、此后选址成功率越来越高。
2)编创能力提升:早期公司创作工作主要是创始人黄巧灵先生亲力亲为,目前已形成成建制的60多人创作团队,包括编导、音乐、舞台科技、舞美、编剧等,而且创作团队大多是专业对口的艺术院校人才,其中部分来自北舞、上戏等院校。
创作团队的迭代优化提升了创作速度、从一年2台提速到一年10台演出,增强了创作的可持续性并为未来城市演艺更高的编创要求提供了保障。

平台组织与运营:以打造平台型企业为目标、整合上下游资源。
公司以打造平台型企业为目标,以开放的心态引导人才、内容、资源等要素的自由流转和集聚,带头整合并重构产业链上下游,实现低成本高效率经营。
不断推动公司从内容创意型公司转变为内容聚合的、集艺术欣赏与社交属性共生的平台型公司,为自身以及文化演艺产业创造更多更大价值。
2021年,杭州宋城以合作、定制、采购等多种形式引进《雷雨》、《解忧杂货铺》等知名剧目;上海宋城在打造城市演艺多剧目过程中同样逐步引入第三方演出团队。
3. 成长看点:存量项目爬坡+扩容、增量项目轻重结合,平台化提效
3.1. 存量项目:新项目爬坡+老项目扩容,存量待释放空间大
3.1.1. 爬坡项目:二轮扩张项目爬坡向上
桂林项目卡位高客源景区,张家界项目科技含量高,均处于快速爬坡期。桂林千古情自2018年7月开园以来,依托所在地优质旅游资源和客流量大力开发周边省份自驾游市场,2021年五一期间整体演出场次达33场、创同期新纪录,团客较19年恢复度203%、超公司整体水平,散客较19年恢复度为100%。
张家界千古情2019年6月开业,共有300位演职人员,360度全息观影,3000人同时观看,10倍于拉斯维加斯秀的舞台机械遍布在舞台区域和观众席区域,50项舞台新发明,上千平米超清LED屏,根据宋城演艺官方公众号描述,为张家界迄今为止舞台机械最先进、科技含量最高、演艺水平最高的演出,旺季一天连演8场、刷新当地演艺记录,2019年实现收入0.65亿元。
2021年,伴随疫情好转和出游管控放松,桂林千古情景区五一/国庆期间收入分别较19年同期增长47%/40%、全年收入0.91亿元,张家界千古情全年收入0.32亿元、主要受当地7月疫情影响持续闭园,至今仍未开业。

西安千古情比传统重资产模式更轻、净利率更高,而且交通位置优越、剧院数量更多,但同区域内竞争激烈。
项目2020年6月开业,西安世园集团和宋城演艺联合打造、各持股20%及80%,世园集团负责演出场地及配套基础设施建设,每年向公司收取300万元的演出场所租赁费;宋城演艺负责项目公司运营管理。按照项目投资金额计算,由于西安项目无需折旧,因此拥有更高稳态净利率。
西安千古情项目处于兵马俑回程必经之路,剧场数量多达6个、超其他千古情景区。2020年中秋国庆黄金周,《西安千古情》接待游客5.7万人次,收入321.97万元;《长恨歌》接待游客5.08万人次,收入1380.74万元;《驼铃传奇秀》接待游客7.3万人次,收入614万元。西安千古情由于门票价较其他景点略低、故客单价较低,但开业之初客流表现不输竞品。

参考成熟项目占地规模、剧院数量、旅游热度,预计千古情二轮扩张项目稳态收入可观:
1)桂林项目预留3个剧院的建设空间、未来容量预计可翻番,且对比区域内其他演艺作品评分明显更高,参考一轮异地扩张项目3年到达成熟期,并考虑疫情影响,我们预计桂林项目25年成熟,成熟期收入/净利润可分别达4亿元/2亿元;
2)张家界项目2号剧院正在建设中、周边竞品较少且市场反馈相对较低,我们预计25年成熟期收入/净利润在3亿元/1+亿元。
3)西安千古情开业时间较短、且开业正逢疫情,项目本身容量大、剧院容量约为2个丽江项目、预期收入约为6-7亿元,但考虑同地区演艺作品丰富且高质量,竞争相对激烈,我们预计西安项目26年可发展成熟,预计成熟期收入/业绩可达5亿元/2+亿元。

3.1.2. 项目扩容:千古情向演艺公园模式升级
- 他山之石:法国狂人国依托演艺集群模式实现40余年经久不衰、愈发壮大
40余年打造演艺集群,2019年成熟状态下收入同增11%。法国狂人国坐落于法国西南方,1978年第一台戏La Cinéscénie大型夜间表演首次亮相。
经过40多年的发展,如今成为拥有17场表演、25家餐厅、6家主题酒店的占地面积超300公顷的大型历史主题公园。
法国狂人国的17项演出中,包含室外演出11项(含夜秀2场)、室内演出6项(含展览型演出4项),一般需要两整天才能全部看完。丰富质优的演出吸引大量游客入园,进而推动营收及业绩稳步增长。
2019年总营收/净利润分别为1.15/0.18亿欧元,同比+11%/+125%,20年受疫情影响营收和业绩有所下降。

演出质量优秀带来高客流,迭代更新带来高复购。
法狂每个表演推出之前,必须经过3-5年的精心雕琢,从舞台装饰到演员服装设计,从音乐编排到舞台器械和特效制作,都精益求精、匠心独具。
其中,核心演艺项目LA CINÉSCÉNIE每场表演有2400名演员、3650位志愿者参与,调用演出服装2.8万套,采用无人机等新形式、多角度呈现演出。质量过硬的演出作品带来了高客流,19年法国狂人国游客数占法国游客总人数的比例高达0.77%。
公司在其40多年的运营中一直将盈利再投入到乐园的升级与完善中,平均1-3年就会有新剧目推出或对原有剧目内容更新升级,因此狂人国即使没有现代器械型游乐设施,仍维持了60%以上的复游率。

园区场地不断扩大,表演内容与形式不断丰富,带来高过夜率和客单价。
1990年公园便已建成有12000个座位的全景看台,此后不断扩大园区游客容量:1997年在Cinéscénie大型夜间表演舞台扩大5公顷,观众看台增加2000个座位,2005年又扩容一个占地10000平方米的村庄。
同时,公园致力于丰富演出形式,推出夜秀、幽灵鸟舞会室外演出、沉浸式演出等新内容;并不断完善游客游览路线与景点,在1995年与1997年相继建成中世纪之城(Cité Médiévale)及“昂米勒要塞”(Fort de I'An Mil),此外还有复兴景区和大型表演厅供游客参观。
丰富的剧目和活动内容将游客游园时间延长至2-3天,增加游客过夜可能、也因此进一步提高了客单价。

产业链向上游延伸、平台化发展,带来持续增长动能。为培养公园表演所需要的艺术人才和技术人才,狂人国协会于1998年成立青年学院,提供服装、戏剧、舞蹈、布景和道具、马术、摄像、视频等29种专业培训,青年学院每年可为狂人国公园培养600多名相关人才,为园区注入永续发展的动力。
- 以杭州宋城为首探索演艺王国模式,做大做强本地客流,未来可多项目复制,考虑疫情反复扰动影响,预计到25年可实现收入/净利润分别为11.8/5.6亿元,19-25年CAGR分别为4.2%/5.2%,主要系期间年份受疫情扰动影响。
1)在剧院数量上:2020年杭州宋城新增10个室内外剧院、10000多个座位数,其中包括两个 3000 人的室内剧院,一个 5000 人的半室内剧院,还有一个 2500 人的室外剧院,扩容后总座位数在20000左右,从承载量上提高了宋城的天花板。未来将完成全国所有的景区向演艺王国转型的硬件投资。
2)在内容上:推出室外版《宋城千古情》、实景演出《风笛之恋》、光影秀《MyAll》,节目容量从120分钟提升至300分钟,又引进《雷雨》、《解忧杂货铺》等知名剧目,一天总演出近百场,实现从“一台剧目、一个公园、一张门票”向“一个集群、一个产业、一个平台”蜕变。并且,目前正在筹划《爱在》系列演出,其与《千古情》形成互补,打造高中低分层次的产品形态,实现对市场的全覆盖。

3)在线路设计上:游历线路从原来的700米拓展至1.3千米,每个项目都增加了 20 个以上的大大小小演出、体验内容,特别是增加了室外的看台、演出,将游客在园内的逗留时间从3小时提升至6小时。
4)在客群拓展上:试水等“宋城奇妙夜”、“双旦跨年奇遇夜”各种各样室内室外活动的主题推广,市场反响良好。杭州本地客流基数及占比高、演艺市场教育良好,对标法国狂人国以高质量的演出内容、集群式的演出模式实现成熟状态下的收入持续增长,杭州项目未来随着演出剧目的不断完善客流仍有提升可能。

7月2日杭州宋城全线开业,新节目亮相有望吸引潮人、亲子、情侣客群。2022年7月2日,杭州、三亚、丽江、九寨、桂林等景区开业,众多新节目亮相:
1)燥浪电音节:引入荧光&二次元&泡沫&朋克潮玩,泼水狂欢、湿身蹦迪、燥浪电音等强互动项目凸显夏日凉爽气息和年轻化特点;
2)恐龙狂欢:亲子秀《WA!恐龙》演出登场,另有恐龙亲子狂欢趴、恐龙巡游节目,带游客度过妙趣横生的亲子时光;
3)夏日烟花大会打造浪漫千古情;
4)夏日研学游提供沉浸式文化之旅。

- 上海项目试验城市演艺模式,聚焦本地客群、注重高复购,我们预计到26年中性预期可实现收入/权益净利润为7.0/3.1亿。
1)就项目建设难度而言:上海千古情坐落于黄浦江畔,初始投资额8.3亿元,公司持股88%,项目占地面积4.12万平方米,拥有3个室内剧场,可同时容纳近6000名观众,此外还建筑丛林剧院、电音广场、演艺广场、朋克走廊、悬崖剧院等室外剧院,还有上海风情街、鬼屋、夜巴黎酒吧、星空酒吧等休闲娱乐体验场所,项目建设体量大、施工标准高、报审要求严,其成功落地并顺利开业,证明了公司具备在一线城市落地项目的能力。
2)就项目内容而言:上海千古情暂定演出剧目合计将超过 50 台,总演出时长超过 10 个小时,室内剧院演出有《上海千古情》、《WA!恐龙》、带餐秀《热情桑巴》、《颜色》、《S》秀等,室外剧场、公共区域的表演有电音、朋克、芭蕾舞、鸟秀、泡泡秀等,更好的满足细分人群需求。未来还将利用其区位优势,通过剧目定制、引进、购买、合作、出租、分成等方式开展演艺剧目、节庆、会展、IP展等各类活动,完整架构起上海宋城演艺王国的立体概念。
3)就模式创新性而言:上海项目主打城市演艺公园模式,城市演艺核心客群为本地用户,客群固定,打造多元化的演艺节目可持续吸引消费者产生重游复购,且由于团客较少、渠道成本较低,故客单价高。在定价体系上,针对多样化的客群设置了更加多元的票价体系。随着散客占比提升和演艺王国模式的推进,未来有效票价或还有提升空间,在提高公司收入质量的同时,也会提升消费者的性价比。

上海项目21年成功开业、目前处于调整中,城市演艺的关键在于高复购和高客单、主要有赖于剧目的高质量和差异化。
上海项目于2021年4月开业,五一小长假期间实现收入超2500万元,接待游客17.9万人次,客单价399元创宋城所有景区新高,打破全国宋城开业当年黄金周纪录,其中亲子秀收入占比35%、带餐秀收入占比5%,散客占比达99.8%。

开业后,上海千古情毁誉参半,部分游客认为剧目丰富度与质量有待改善,票价性价比较低。
我们认为,城市演艺模式立足本地客群,高复购*高客单才可实现收入规模化,因此在一线城市文化娱乐活动形式和内容都极其丰富的背景下,项目内部剧目的高质量和差异化、多数量和多元化是吸引本地客流产生复购行为的关键点,同时价格体系设置与内容质量结合相比上海市内其他一日游景区如迪士尼等更需提高性价比。
上海项目在21年冬季闭园期间持续丰富剧目、改善园区管理,目前仍在调试中,期待其剧目丰富完善后开业带来良好市场反响。
对标杭州宋城成熟后年游客量可达700万人,客单价在130元左右,以及上海迪士尼疫情前客流1000万人左右,我们预计到26年上海客流有望达500万人,客单价可达200-250元,中性预期可实现收入/权益净利润约为11/5亿。
3.2. 增量项目:轻重结合稳步推进,科技加持带来新体验
3.2.1. 重资产:潜在城市演艺拓展可能,叠加旅游演艺贡献
杭州及上海探索城市演艺模式,成功后或可复制到一线及省会城市。城市演艺立足本地客群,具有高复购、高客单的属性,其得以推广的主要因素有:
1)较大的本地客流基数及较强的消费能力;
2)剧目编创更新的成功方*论法**。
根据Mapbar剧场地图数据,北京/广州/深圳剧场数分别为266/75/54家,本地已培育起剧场演艺消费习惯,但多为单一剧目借剧院或演艺中心场地演出形式,城市演艺项目有冒头发展趋势但尚未形成品牌。而杭州及上海积极打磨剧目创作及景区改造设计,探索城市演艺模式,未来成功后具备向北京、广州、深圳及省会城市拓展的可能。

西塘千古情、佛山千古情正在打造中,我们保守预计可于24/23年开业,开业后可贡献一定收入、但体量不大,未来成都、贵州等部分旅游城市仍有旅游演艺拓展空间。
- 嘉善·西塘千古情
西塘·中国演艺小镇地处江浙沪交界金三角,毗邻西塘古镇,区位优势显著。
项目一期占地132亩,主要建设4个大型剧院、特色街区和商业综合体。
从大选址来看,西塘地处江浙沪三省市交界处,可承接江浙沪地区游客演艺观光需求,并与杭州宋城千古情、上海千古情形成联动。
从选址方面,西塘·中国演艺小镇毗邻国家5*级A**景区西塘古镇,其为中国历史文化名镇之一,2015-2018年客流从759万人增至1000万人,CAGR9.63%,,景区收入从1.48亿元增至2.20亿元,CAGR14.13%,有实现客流协同的基础。
西塘项目内容设施完善,游乐、演出阵容庞大:
1)内有5个主题公园,突出互动性、吸引年轻客群;
2)大型歌舞《吴越千古情》融合科技、文化等多种元素,将水面表演和船秀表演相结合,内容震撼、引人入胜。
按照一轮扩张项目的成熟周期、设施数及成熟期营收和净利润,我们预计其或在28年成熟,成熟期收入/净利润约在3/1.5亿元水平。


- 佛山·西樵山岭南千古情
西樵山岭南千古情项目处于西樵山风景区西侧,占地约90亩(6万平方米),该项目规划建设可容纳3000人特大型剧院,座位数约3000座;总面积近1万㎡、建筑面积约2万㎡的主题古街区;以及若干个互补性文旅项目。
项目周边还有3个文旅产业项目,包括一千零一夜·互助社、国艺影视城二期、南海湾医养胜地。文旅项目集群的打造预计可强化西樵山休闲、度假、观光标签,实现项目间客流的相互传导。截至2021年12月31日,西樵山岭南千古情建设进度达72%。按照一轮扩张项目的成熟周期、设施数及成熟期营收和净利润,我们预计其或在26年成熟,成熟期收入/净利润约在3/1.5亿元水平。

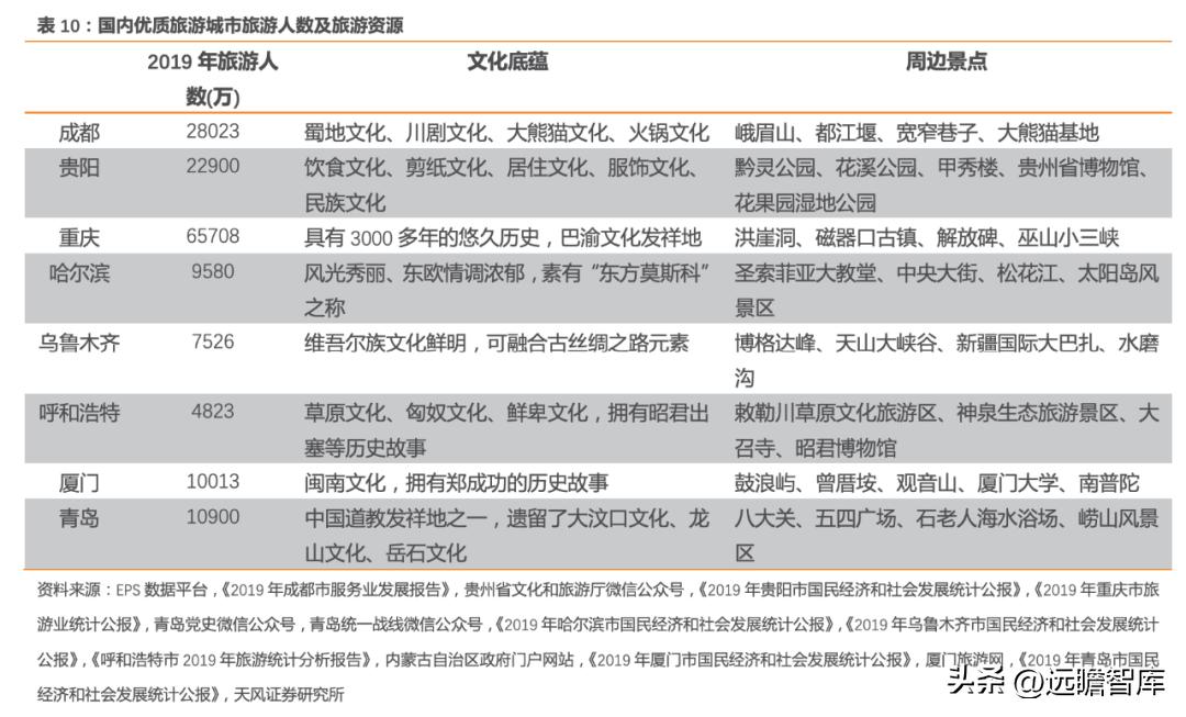
综合考虑客流、文化底蕴、周边景点因素,旅游演艺项目仍有8个左右的布局空间。
旅游演艺项目布局主要考虑:
1)所在城市是否旅游人数众多,游客基数大;
2)所在区域是否文化底蕴丰厚且独特,是否拥有历史典故或名人事迹,以便进行剧目创作;
3)周边是否有著名景点以更好的借助旅行社渠道整合或吸引散客协同游玩。
基于以上大选址考量角度,我们筛选出成都、贵阳、哈尔滨、厦门等8座城市,认为以上城市仍有项目布局空间。

我们对国内旅游演艺市场规模做出以下预测:
1)基于悲观、中性和乐观预期,我们假设2023年国内旅游人数恢复到疫情前即2019年的国内旅游总人数的80%、100%和110%,分别为480480万人次、600600万人次和660660万人次。
2)基于2015-2019年的国内演艺渗透率,预计2023年的国内演艺渗透率为1.70%。在悲观、中性和乐观预期中,国内演艺渗透率分别以0.08%、0.1%和0.2%的速率增长。
3)根据2015-2019年我国演艺票房和我国旅游演艺观众人次,推测2023年的旅游演出的客单价为74元。
随着供给方演出公司推出内容更丰富,质量更高的演出产品,客单价会呈现递增的趋势。在悲观预期中,客单价以每年2元的幅度增长,在中性和乐观预期中,客单价以每年3元的幅度增长。
根据上述假设,悲观、中性和乐观情形下,我国旅游演艺市场规模分别预计2030年达到158.54亿元、234.69亿元和344.41亿元的水平,2023-2030年CAGR分别为14.77%、17.58%和22.52%。

3.2.2. 轻资产:珠海项目预计由重转轻,加大向腰部项目拓展,AR/VR打造科技增长新引擎
珠海演艺谷试点演艺谷模式,转交集团建设,未来或以收取管理费形式作轻资产运营。
珠海项目计划一期投资20亿元,拥有22个剧院及表演场所、35台剧目、超过30000个观众座位及与之配套的休闲度假设施,投资额与园内设施均显著高于本部的杭州宋城项目。
就大区位来看,珠海项目可承接粤港澳大湾区旅游演艺市场需求,而粤港澳大湾区人口众多,截至2021年末总人口达8669万人,占全国总人口的6%,且经济发达、消费能力较强;就小区位来看,项目位于珠海斗门区宋城大道,周边有西部沿海高速,交通便利;毗邻黄杨山森林公园,距长隆海洋王国63公里、车程1小时,可享受周边景区的客流协同效应。
考虑到2022年4月,珠海项目拟将100%股权转让给宋城集团,回收4.58亿元,未来收取一揽子服务费及后续的管理服务费,我们预计成熟期业绩超1.5亿元。

收入及业绩预期:2019年珠海主要旅游景点接待游客数2601万人,2015-2019CAGR为6.6%。区域内著名大型旅游景点——珠海长隆海洋王国占地面积132万平方米,内有8大主题园区及5家主题酒店,包括长隆海洋王国、长隆横琴国际马戏城(占地2.8万平米,5000个座位,票价288元)、长隆剧院(占地7万平米,6700个座位,票价300元)等设施,2019年游客量为1173.6万人,2014-2019CAGR为18.4%,渗透率达到39.1%。
我们假设疫情缓和情形下,2024年珠海市旅游人数较2019年恢复度为100%,分别测算珠海·宋城演艺王国在不同游客数及客单价组合下的收入:在客单价处于125-200元区间,客流量处于469-704万人区间时,预计项目收入可达5.9-14.1亿元,参考历史轻资产项目收费模式、在开业后收取20%收入分成,预计公司层面收入可达1.2-2.8亿,预计对应净利润约1.02-2.38亿元。

轻资产项目向长尾市场拓展,拥抱更多项目机会。公司已落地3项轻资产项目,珠海项目也将以轻资产模式运营,公司明确从头部市场向腰部市场、长尾市场拓展,满足多样化市场需求的战略,未来或对轻资产项目建设及投资规模要求更宽泛,拥抱更多轻资产项目机会,带来收入业绩的增长驱动。
中期通过科技化、数字化改造提升潜力,降本增效、保持内生性增长;长期推进演艺平台和宋城科技等创新业务落地发展,打造新的增长极。
公司加紧实施景区数字化改造,强化科技手段在主题公园和现场演出场景中的应用,提升游客体验。
此外,充分发挥在文化创意与科技深度融合方面的丰富经验,通过“战略投资+资源整合”双引擎驱动,加大力度探索和研发元宇宙在主题公园和现场演出中的应用,加快开发以VR、AR、全息、光影等新兴技术为核心的独立产品,抢占先机迅速成长为国内领先的文化创意与科技深度融合整合供应商,打造科技增长新引擎。

3.3. 平台化提效:搭平台重塑产业结构,精简架构人员压成本
坚定平台化战略,通过打通产业链上下游为自身赋能。
产业布局上,公司正在打造一站式行业综合信息平台,以更好地对接供需关系,重塑产业架构,例如上海项目占地面积较大、定位多剧目的城市演艺,因此除自创剧目外还采用引进、采购、战略合作的方式加强内容打造,取彼之长为己所用。
项目布局方面,推动珠海、澳洲等项目的转让合作,发挥各方优势推动项目发展,同时减少公司资本开支,优化资产结构,实现轻装上阵。
全面重构组织架构,强化精细化运营管理。
公司对部门、层级和岗位的全面整合优化,形成总部“一中心五部门”,各项目公司“四部一团”的核心管理架构,自上而下用“中央厨房”式管理一杆子插到底,最大化保障核心团队的理念落地,减少中间环节损耗,集约化管理人员和费用。
此外,公司建立了社会化用工招聘平台,通过强化合作、外包、众包等多元灵活用工模式补充暑期旺季和黄金周的兼职用工,减少正式员工数量、降低用工成本,2021年下半年,公司员工人数从1441人缩减至1159人,未来即使景区扩容,仍可凭借社会化用工招聘平台维持整体人员的精简。

受益于平台化提效的不断推进,疫前公司费用实现压减、盈利能力提升。疫情前公司毛利率逐年攀升,由2016年的61.65%增至2019年的71.39%,2021年为51.08%。
费用层面:
1)销售费用率从2016年的10.46%降至2019年的5.59%,主要系六间房与密境和风完成重组后,六间房不再纳入合并范围所致;2020年同比微增1.48pct至7.05%,2021年重新降至5.59%,主要由于收入受疫情波动影响、基数变动带来费用率的变动;
2)管理费用率,2016-2019年,公司管理费用率处于6%-7%左右的较低区间,2020年疫情期间公司各景区闭园,按规定将闭园期的营业成本调整到管理费用,故费用率增至31.92%,21年回落至21.62%。

4. 盈利预测与估值
4.1. 盈利预测
受新冠疫情影响,国内旅游市场2020年出现大幅下滑,21年虽有所恢复,但仍在低位徘徊。考虑 22年疫情形势仍不明朗,公司主要采取线下经营方式,受疫情影响较大,随着疫情防控常态化,23年疫情将有较大可能好转,我们假设22年公司营收缓慢恢复,23年公司营收实现快速恢复。
预计宋城演艺2022-2024年营收分别为9.11/28.61/37.24亿元,增速为-23.1%/+214.1%/+30.2%;归母净利润为1.27/12.64/16.99亿元,增速为-59.6%/+893.1%/+34.4%。
1)存量项目:预计2023年恢复至19年的96%,24年预计成熟的杭州/三亚/丽江项目将保持约14%左右的增长;九寨/桂林/张家界项目爬坡进程恢复,24年增速约为35%;西安/上海项目规格较大,预计24年调试完成后收入增速可达50%。
2)增量项目:佛山项目轻资产转为重资产,预计23年中开业,两广地区经济发达且购买力度高,是全国主要客源地,考虑项目逐渐爬坡,预计2023-2024 年营收为0.40/1.60亿元。西塘项目区域位置优越,内设4个大型剧院、特色街区和商业综合体,预计2024年开业,2024年营收可达0.40亿元。

4.2. 估值
绝对估值
我们采用三阶段模型对公司价值进行现金流贴现,根据假设FCFF估值法下公司24年的合理估值为22.32元/股。


我们调整永续增速及WACC对公司每股价值进行敏感性测试,在永续增速为2.50%-3.00%及WACC为11%-13%的区间内,对应每股价值为20.32-25.07元/股。

相对估值
预计公司24年归母净利润为16.99亿元,我们给予公司24年33x估值,对应市值为561亿元,对应目标价为21.44元/股。
上市初期( 2010 年末至 2013 年6月),伴随业绩的逐渐释放,公司动态PE从50x逐渐消化至24x水平。
2013年6月至2014年底,一轮异地扩张项目陆续落地,且经营情况良好,公司估值水平稳步提升30x左右水平。
2015年A股牛市叠加收购六间房,估值从30x提升至70x,后伴随大盘转熊于2016年下半年回落至30x。
2020年疫情伊始,估值仍维持在30x-40x较高水平,21年5月至22年5月,受疫情反复扰动估值震荡下行至30x。
从公司历史估值水平来看,30x为稳态情况下的合理估值中枢,考虑24年后仍有部分项目爬坡及新项目拓展预期,有收入及业绩持续增长的驱动力,因此我们给予公司24年33x估值。
绝对估值下给予公司2024年市值583.6亿元,对应目标价22.32元/股,相对估值下给予市值561亿元,对应目标价21.44元/股,综合考虑给予公司2024年33xPE,目标市值565亿元,对应目标价21.60元/股。
短期期待佛山、西塘、珠海等新项目开业带来收入业绩增量,中长期看好城市演艺新模式打磨完成后进一步异地扩张、叠加旅游演艺布点增加,拔高公司成长空间。
5. 风险提示
疫情影响的不确定性风险。若新冠疫情恢复进度不及预期,将直接影响公司各景区客流,进而影响公司整体收入与利润水平。
宏观经济波动风险。目前,我国经济处于结构调整的转型过程中,经济增长速度放缓,未来宏观经济的景气度面临一定的不确定性,居民旅游消费意愿或将减弱。
新项目建设不及预期风险。公司珠海项目仍在建设中,若项目主体施工建设及内部设施完善进度不及预期,或将影响公司未来收入表现。
市场竞争加剧风险。旅游演艺行业区域分布较分散,重点旅游城市内部竞争可能相对激烈。
市场空间测算偏差风险。本文对旅游市场空间测算是基于一定前提假设,存在假设不成立、市场发展不及预期等因素导致市场空间测算偏差。
——————————————————
请您关注,了解每日最新的行业分析报告!报告属于原作者,我们不做任何投资建议!如有侵权,请私信删除,谢谢!
更多精选报告请登录【远瞻智库官网】或点击:远瞻智库-为三亿人打造的有用知识平台|战略报告|管理文档|行业研报|精选报告|远瞻智库