
事实再一次证明了“无风不起浪”。此前网传君乐宝收购陕西本土第一乳企银桥乳业终于坐实。
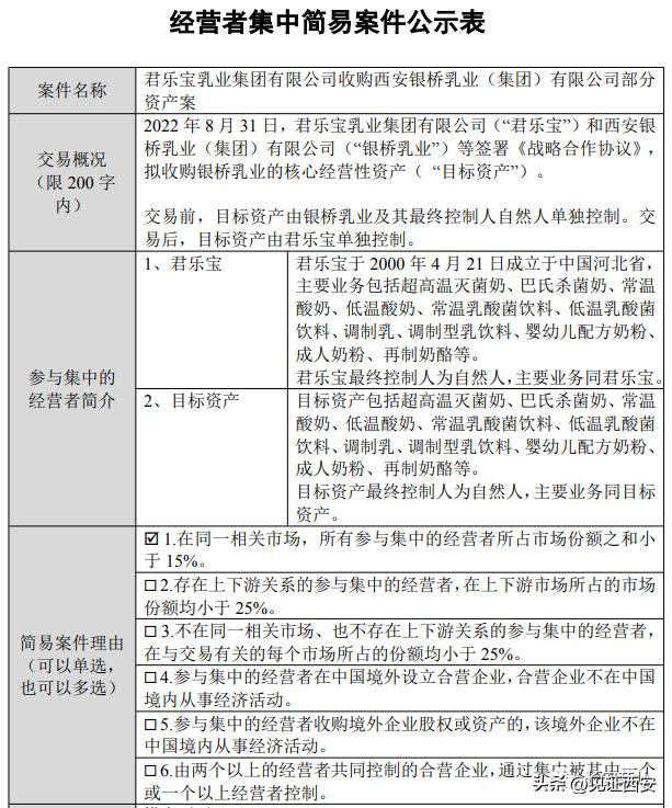
11月4日,国家市场监督管理总局反垄断执法二司官网对 君乐宝乳业集团有限公司(简称“君乐宝”)收购西安银桥乳业(集团)有限公司(简称“银桥乳业”)部分资产案进行了公示。
公示结果显示, 中国乳业整体排名第四的君乐宝,拟收购陕西第一大乳企、同样位列中国奶业20强的银桥乳业的核心经营性资产。

根据公示的经营者集中简易案件公示表具体显示,此番交易概况为:2022年8月31日,君乐宝和银桥乳业签署《战略合作协议》, 君乐宝拟收购银桥乳业核心经营性资产。交易前,目标资产由银桥乳业及其最终控制人自然人单独控制。交易后,目标资产由君乐宝单独控制。

这也标志着君乐宝收购陕西银桥乳业最终确认,其审批环节已走到反垄断部门。
银桥,又一个“西安记忆”
银桥乳业成立于1978年,也就是刘华国退伍的那一年。当年春刘华国同几个伙伴,从5口铁锅、6亩土地、十间瓦房的小手工作坊式炼乳厂开始起步,在临潼相桥镇创建了银桥乳业的前身——相桥乳品厂。两年后,也就是1980年,银桥“秦俑牌”奶粉面世,也成为一众西安80、90后的童年回忆。
44年来,银桥乳业扎根西安,陪伴一代又一代陕西人成长。目前已发展成为农业产业化国家重点龙头企业、中国学生饮用奶定点生产企业,连续多年位列中国奶业20强。如今,银桥乳业旗下有“银桥牌”系列液奶,及“秦俑”、“阳光宝宝”、“艾宝瑞”系列奶粉,共计一百多个乳制品产品矩阵,号称“西北地区乳制品产销量最大企业”。
2003年11月,银桥乳业通过借壳收购新加坡主板上市公司TSM资源,登陆资本市场,融资3.8亿元人民币。成为我国首家海外上市的乳企,后于2016年退市。

2021年,银桥乳业成功入榜西安100强企业,位列第60位,榜单显示2020年西安银桥的总营收达到了34.56亿元。
然而现实下,就像与80年代在老厂区楼顶立起标语“秦俑牌奶粉从这里走向世界”相反,尽管陕西境内有不少乳业公司,但始终没有一家企业能够走出陕西、实现全国化,随着伊利、蒙牛、新希望乳业、光明乳业以及庄园牧场、天润乳业等行业巨头和外来竞品对西安以及陕西的渗透,陕西乳企们早已压力山大了。
也许,对于创始人刘华国来说,当下选择功成身退也不失为最好的选择。
君乐宝的上市梦
君乐宝从石家庄起家,最早是三鹿集团旗下品牌,随后成为蒙牛集团控股的旗下品牌进行独立运营,同时主打三、四线市场以及电商渠道,于2019年正式单飞,并在2020年获得了春华资本、高瓴资本、红衫奏本中国等知名机构的入股。目前有21个生产工厂、17个规模化牧场,2021年营收为203亿元,位列中国乳业四强,低温酸奶市场占有率全国第三。

君乐宝此次收购银桥乳业,被认为是立足陕西、布局西北市场的关键一笔。作为西安市乳制品产业链两家“链主”企业之一,引桥乳业形成了以陕西为中心辐射大西北的庞大销售网络体系。同时也是对自身的补强,更是为上市蓄力。
根据公示,君乐宝拟收购的银桥乳业目标资产包括超高温灭菌奶、巴氏杀菌奶、常温酸奶、低温酸奶、常温乳酸菌饮料、低温乳酸菌饮料、调制乳、调制型乳饮料、婴幼儿配方奶粉、成人奶粉、再制奶酪等。这将进一步使君乐宝的全产业链成为目前中国最全面的乳业全产业链公司,此次收购银桥乳业,无疑是为君乐宝准备IPO上市再添一重要筹码。

报道,君乐宝计划2025年启动IPO,同时销售额达到500亿元。而业界早在今年8月就有消息,君乐宝董事长魏立华在内的君乐宝高管团队抵达西安,君乐宝与银桥共同成立联合工作管理小组,君乐宝方面开始全面接管银桥乳业的管理。
“陕西乳业的猴要让别人来耍呢!”的玩笑话。如今一语成谶,令人唏嘘!(来源:长安范儿)