01
近期,网络上流传着一张商业项目出售信息的截图,称龙湾万达广场将出售,令不少人感到震惊。

网传出售信息截图
作为温州第一座真正意义上的商业综合体,10年前龙湾万达广场开业时,曾引发全城轰动。后来,随着温州各县 (市、区) 都建起了商业综合体,龙湾万达广场的辐射范围,就局限在了龙湾永强片。
如今,龙湾万达广场虽辉煌不再,也有不少知名商家撤出,但其作为永强商业“一哥”的地位依旧不可撼动,只能说有些平庸,还谈不上没落。
在此情况下, 龙湾万达广场出售的可能性,微乎其微。

龙湾万达广场
要知道,财大气粗的王老板,在2017年最困难的时候,也只出售了部分游乐场、酒店,坚持不卖万达广场。现在,万达集团早已走出低谷,财力依旧强劲,还会出售万达广场吗?
就算龙湾万达广场真的要出售,会交给普通的中介经纪人吗?
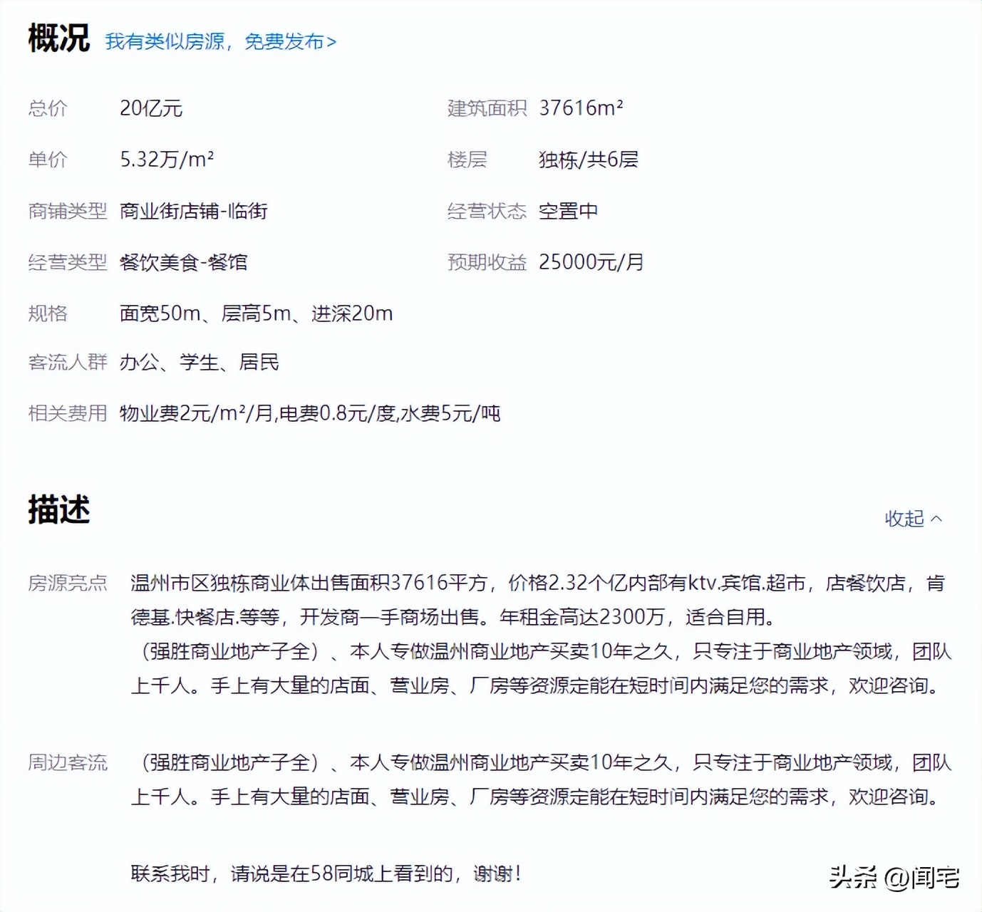
仔细查看这则出售信息,项目明确写的是龙湾万达广场,地址一栏填写的“龙湾区永定路1188号”确实是龙湾万达广场的地址。
但是,这则出售信息所显示的“独栋/共6层”建筑面积约37616㎡,显然 与龙湾万达广场实际情况不符 。

58同城出售信息截图
看到这里,我们以为是龙湾万达广场对面大面积空置的奥体城商业。
经电话沟通,中介经纪人称, 这则出售信息显示的商业物业,是滨海的利玛广场,与龙湾万达广场无关。
另外,这则出售信息上提供的照片,包括滨海六路沿线各大商业设施,利玛广场仅是其中之一。
看来, 该中介经纪人拟借助万达广场的高知名度,吸引更多投资者目光,提供了部分夸大、虚假信息, 让树大招风的龙湾万达广场躺着中枪,闹了一场乌龙。
02
既然搞清楚了这个出售物业的具体项目,继续查看这则出售信息,发现了更令人震惊的消息。
这则建筑面积约37616㎡的商业物业, 在显眼位置标出售总价为20亿元, 折算成单价约53200元/㎡,简直是天价。
20亿元,以现在的行情,能在鹿城区的好地段,拿地建一座高标准的大型商业综合体,也可以拿一宗不小的住宅地块来开发了。
约53200元/㎡,也能在鹿城区的好地段买商铺了。
就算该项目所在的滨海六路人流量再大、生意再好, 由于周边居住群体以蓝领为主,消费水平有限,难以产生较高的客单价,无法支撑起更高的租金。

滨海六路
去年, 同位于滨海六路附近的原空港宝龙广场出售,更名为空港崇悦广场,据说成交总价在2亿多元,单价不足5000元/㎡。 这还是一座全新的商业综合体,面积更大,空间结构、公区装修等硬件设施更好。
当然,空港崇悦广场周边的成熟度、人流量,目前不如利玛广场所在区域。

原空港宝龙广场(现空港崇悦广场)
这则出售信息称,价格可面议。看来,这个面议空间,非常大。
另外,这则出售信息标题、描述,又称该物业价格为2.32亿元,可见 该中介经纪人描述的信息,非常混乱 。

58同城出售信息截图
或许, 这20亿元的超高标价,是为了配合龙湾万达广场这一夸大、虚假信息,来吸引目光?
03
由于这则出售信息的夸大、虚假信息太多,我们致电利玛广场,经核实, 利玛广场确实有意向出售 。

利玛广场
那么,滨海这座利玛广场,到底是怎样的商业项目?
利玛广场位于温州湾新区滨海六路与滨海三道交汇处。 滨海六路,被称之为“滨海五马街”,是温州湾新区知名商业街 ,沿线除了利玛广场,还有南龙商业街、崇悦广场、卓诗尼广场、立体公园等商业设施,以及大量住宅底商、学校、医院、酒店等。
凭借商业设施、其他功能的高度集聚,再加上温州湾新区发达的产业所吸引的大量外来人口,滨海六路人流量极大,已成为温州东部重要的商业中心。

滨海六路
利玛广场是滨海六路沿线较早开发的商业设施,从外观看商业部分为3层,与这则出售信息所称的6层有出入。
当前,利玛广场开了人本超市、肯德基等知名品牌,以及零售、足浴、KTV、电影院等多种业态,内容丰富、综合。

利玛广场
因此, 倘若价格合适,利玛广场还是可以的。
不过,部分中介经纪人通过夸大、虚假信息博眼球的做法,还对龙湾万达广场产生了负面舆论,着实令人唏嘘。
欢迎关注,带你一起长知识!