红星资本局4月9日消息,资源类资产爆发的当下,过去一直在低调赚钱的基金经理被基民挖掘,嘉实基金的苏文杰就是其中之一。然而,近日有基民发现,可能要一段时间买不到苏文杰管理的产品了。
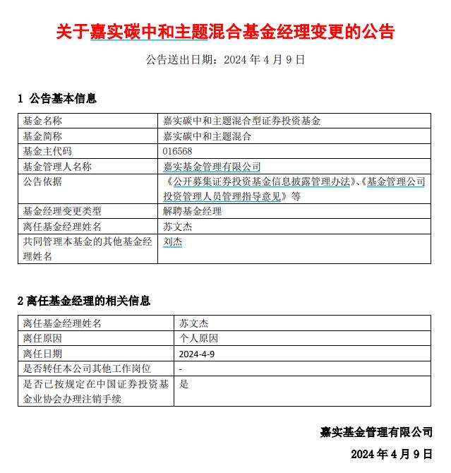
4月9日,嘉实基金旗下产品嘉实碳中和主题发布公告称,苏文杰因个人原因于当日卸任,且无转任公司其他工作岗位的安排。此前3月23日,苏文杰就因业务调整不再担任嘉实资源精选的基金经理。由于目前已无在管产品,从公告来看,苏文杰或将从嘉实基金离职。

苏文杰于2015年7月加入嘉实基金,2018年10月开始管理嘉实资源精选,2023年3月开始管理嘉实碳中和主题。wind数据显示,苏文杰管理嘉实资源精选5年多的时间里,任职回报为167.66%,年化回报高达19.92%。截至卸任,嘉实资源精选近两年、近三年总回报都排在嘉实主动权益产品的第一名,因此有基民评价其为“嘉实基金近3年最赚钱的主动管理型基金经理”。
苏文杰历任基金

嘉实资源精选近三年总回报都排在嘉实主动权益产品榜首
从持仓来看,嘉实资源精选取得如此业绩的原因,在于及时清仓了新能源并提前捕捉资源类资产的上涨。季报显示,2021年年中,该产品的前十大重仓股涵盖半导体、电池等行业,到了2022年三季度,重仓股中的新能源公司已被黄金领域公司替代。截至2023年底,重仓股以有色板块为主,其中紫金矿业(601899.SH)、洛阳钼业(603993.SH)今年以来涨幅已经分别超过35%、60%。
除了有色板块,苏文杰的另一只产品嘉实碳中和主题还布局了电力行业,今年以来也是股价狂飙,重仓股浙能电力(600023.SH)涨幅超过40%,皖能电力(000543.SZ)、华电国际(600027.SH)也涨超30%。
尽管业绩出色,但截至2023年底,这两只基金总规模只有7.69亿元。对比来看,嘉实基金旗下106位基金经理,人均管理资产超过80亿元。也就是说,苏文杰此前管理资产不足公司人均规模的1/10。
苏文杰卸任后,两只基金都将由刘杰管理。刘杰现任嘉实基金大制造研究总监,其管理的嘉实先进制造近一年亏损超过20%,在嘉实基金同类产品中表现靠后。与苏文杰不同的是,刘杰的重仓股涵盖新能源、汽车零部件、计算机、消费电子等行业,近期调整幅度较大。在社交平台上,这也引发了基民对基金经理是否要调仓的担忧。
红星新闻记者 蒋紫雯
编辑 肖子琦
(*载下**红星新闻,报料有奖!)
