01 西街小学
饮马河校区

西街、猫市巷、勤俭巷、上升街、桑园巷、三倒拐、福音巷、西街菜市巷、状元街100号以内、状元街五巷、桂湖中路、宝光大道圣谕亭巷口(宝光大道中段47号)至建设路口(宝光大道中段301号)单号、建设路、西横街、南街(上南街、下南街、外南街)、民生巷、北街、陕西一巷、陕西二巷、新中路、新中路四合居、光明巷、城隍庙巷、香园街、文星街、湖滨路、龙门街、821厂、电子路红光、永星2厂在职职工子女 (均为适龄儿童父母)、新桂华庭(金桂路85号)、竹韵新馆(宝光大道南段111号)、博海城(博海支路29号、博海路28号)、海伦国际(博海路83号、金福路15号)、桂湖名城(励志路一段68号)

新城校区

大件路以东,蜀龙路以西,沱河以东,蜀龙路以东,学院路东段马超村居民 、“芙蓉名城2期”至“英伦世家”止所围成区域内的各单位和新建楼盘的新迁入户
涉及楼盘:渥嘉郡(金鹏路1号)、新城花园(马超西路1号)、英伦世家(香樟路33号或619号、蜀龙大道中段619号)、新都花园(马超西路9号、香城大道马超西路段255号)、金荷大厦(马超西路299号)、新都花园2期(新园路66号)、香樟林1、2期(香樟路9号或69号、新园路359号或361号)、丹枫庭院(新园路199号或222号)、金冠华庭(新园路181号或260号)、中铁十三局(学院路东段289号)、一品雅居(学院路东段189号)、 锦绣香城(清源路555号或609号、金鹏路589号)、锦绣庭院(清源路514号)、雅舍河畔(金鹏路568号、新园路224号)、小城故事(马超西路18号、香城大道马超西路段186号、新园路168号)、香城名都(蓉都大道南一段333号)、公园峰景(清源路416号或418号)、*草烟**公司(马超西路6号、体苑路9号)、龙虎大厦(马超西路290号、香城大道马超西路段312号)、神仙树小区(蓉都大道南2段19号、响水路19号) 、金香领邸(鹏北路67号、清源路466号、五四街186号或255号)、芙蓉名城2期(马超西路2号 、蜀龙大道中段801号或833号)、芙蓉名城3期(清源路300号)、马超社区适龄儿童(桂水路46号)、清源路517号
02 谕亭小学
本部
东街、谕亭巷、大北街、紫瑞街(单号1——215号、双号2——180号)、五四小区、南河路、东环路、桂湖东路、新泰西路(大件路以西)、宝光大道中段(双号2——120号,单号1——45号)、宝光大道北段(双号2——170号,单号1——21号)、新加坡商业街(前街、后街)、南街(上南街、下南街、外南街、丰收湾、南亭巷)、电子两厂(永星、旭光)(仅限在职职工子女)、北新路(340号、372号、374号、396号、434号、442号、289号)

毗河校区
新都街道蓉都大道以东,育英路以西,毗河以北,工业大道以南区域(含区域内桂林村1.2.5组、沱江村、团结社区的原村社村民);
以及蓉都大道与蜀龙大道之间,学院路东段以南、工业大道以西区域(即:丽水金都、翰香府、爱立方、翠叠湾楼盘所处区域);
香域中央、缤纷翠微湖、交大101栋、交大香洲半岛、双河鹭岛、万科双水岸、堤亚纳河谷、澳洲湾、三佳悦都、香悦庭、百郦锦城

03 新新路小学
新新街、新军路、新广路、铭章路、状元街(100号后)、菜市坝(一巷、二巷)、宝光大道(建设路口至邮电大厦止、建设路口至谕亭巷口双号)、西环路、公园路、桂湖西路、新成路、冶金机械厂、玖源公司、成都市医学院第一附属医院、油缸厂、成铁技校、如意大道、火车站、西北村1-11组、六二四研究所、恒大御府、奥园棠玥府、桂湖正荣府
04 香城小学

新城区蜀龙路以东,饮马河东段以南,绕城大道东一段以西,工业大道东段以北范围内:
1.正住户口在新城区以下生活小区的适龄儿童:亲和居、邻水园、邻亲园、邻和园、维也纳花园、新都国际广场、汉嘉国际、缤纷时代广场、东骏湖景湾、水沐天城、川音嘉苑、叠香庄园、北欧印象、汇景花园、万和小区、领地悦府、旭辉广场、旭辉江与山
2.正式居住在香城小学附近居住的各村社适龄儿童

05 兴乐路小学
新都大道以南,饮马河以北,蜀龙路以东,绕城大道东一段以西范围内:
户籍地址在新都街道以下小区的适龄儿童:天府香城、状元府邸、芙蓉名城A区、橄榄郡、天香苑、北城一号、御城、邑品天都、旺府豪庭、富豪尚都、富豪公馆二期、红星小区(一期、二期、红星逸园)、九街广场、万千城、九镜堂、星都荟、水岸风景、雍锦府
户籍地址在新泰东路以北,金光路以南,大件路以东的以下楼盘及附近村社适龄儿童(含汇景新城、七一广场)

06 繁江小学
东门至外东街137号、外南街至147号(原电工厂新工房)、繁清路沿线1--135号(原新世纪酒店)及白鹤街8号止、西至外西街158号(新繁水厂)、北门为东湖路范围内。
除原有上述招生范围外,2013年新增招生范围为以繁清路新世纪酒店起——老成彭路李园村辖区止的范围内的原高墙村、李园村、清白街村的适龄儿童(此界以繁清路——老成彭路靠东湖森林广场、新繁新车站一侧为内侧、靠天星街市场、泡菜园区一侧为外侧,内侧由繁江小学招生,外侧由清白小学招生)
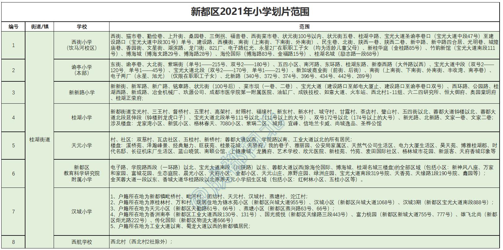
07 桂湖小学
新都街道宝光村、三王村、督桥村、五里村、高架村、封赐村、福缘村、新东村、新水村、城守村、甘露村、茶店村、璧山村、五四街以北、蓉都大道钟楼以北、蓉都大道北段延伸段(钟楼到龙虎口子)、宝光大道北段单号111号以北(111号以上的大号)、双号172号以北(174号以上的大号)、新光路、北新路、文家一巷、文家二巷
涉及楼盘:龙家湾小区、新筑小区、格林春天、7080小区、紫瑞二区、城邦、宜峰、信地兰卡威、尚城逸品、圣桦公馆
08 桂林小学
1、户籍所在地为原新都镇五四村(蓉都大道南一段)、正因村、同仁村、高桥村、红星村、黄河村、泗义村、崇义村、马超村、君跃村、以及在桂林小学附近居住的原肖林村、静安村、板桥村的一部分
2、大件路以东、新都大道以北(含思学苑、学府苑、学邻名苑、学府雅座、我的大学、友盛幸福居、友盛上都、鲜花居、成怡嘉苑、香榭澜郡)
3、金光路、新泰东路、新都大道8号
09 天元小学
村、社区:双慈村、瓦店社区、五桂村、新桥村;蓉都大道以西、学院路以南、工业大道以北的所有居民
楼盘:溪桥苑、泽瀚峰景、经典魅力、巨获苑、桂景花城 、天骄府、我的巷子、雅丽园、公安局家属区、天然气公司生活区、电力大厦生活区、昊天苑、博雅桂湖郡、时代名邸、长征机床厂生活区、蓝山晓筑、南颐公馆、上锦康城、龙腾府、艺术学校、欣元医院、新桂苑、竹苑、麦田国际社区、格林城市花园、新派客、天府香城印象等
10 新都区教育科学研究院附属小学
电子路、学院路西段(一环路)以北、宝光大道南段(川陕路)以东、蓉都大道以西(除海伦国际、博海城、桂湖名城三楼盘)的全部区域(包括小区:新神风八座、万家和家园、富城花园、生态庭院、晨光小区、天府小区、金都小区、天元山庄、原野庄园、绿洲庄园、宝光大道南段319号院、天香苑、天缘路1段190号院、鑫园等);
金芙蓉大道一段以东、香城大道华桂路段以北原原天元小学招生区域(包括小区:红树林小区、五桂小区等)。
11 汉城小学
1、户籍所在地为新都镇毗桥村、毗河村、团结村、天元村、汉城村、燕塘村、沱江村
2、户籍所在地为原桂林村、万和村,现居住地为锦水苑小区(新都区兴城大道955号)、汉城小区(新都区兴城大道1068号)、汉城3期(新都区宝光大道南段888号)
3、户籍所在地为天元小区(新都区天勤路61号、66号)、燕塘小区(新都区燕兴路63号、66号)
4、户籍所在地为香洲南亭(新都区工业大道西段130号、131号)、国光揽悦(新都区天缘路三段443号)、富力桃园(新都区新城大道755号、777号)、雄飞北尚(新都区炬光路222号)、传化国际(新都区物流大道666号)
5、户籍所在地为工业大道以南、蜀龙大道以西的新都镇居民
12 龙虎小学
新都区新都街道龙虎村(原龙虎村、庆元村)、寂光村(原寂光村、褚家村)、白店村(原白店村、店南村)、桥楼村(原礼拜村、桥楼村)、永兴场镇社区(原龙虎场社区、桂溪村、永兴村)、朱王村、天官村(原天官村范围部分)
13 木兰小学
宫王社区、江西社区、木兰社区、红石社区、十里社区、狮子社区、梁胜社区、木锦新城、狮子湖、湖心岛、共和社区1-7组、木兰场社区、农和社区、天宫社区6组、农和小区、芦竹苑
14 石板滩小学
中心校区
仁和场社区、金三角社区、五一村、航纬村、东风社区2、3、6组
解放校区
解放村、双谊村
合兴校区
合兴场社区、兴宁村、石林村
15 新都一中附属小学
石板滩集体村、兴城村、土城村、兴胜村、东风村1、4、5组
16 泰兴小学
新都街道新店子社区、普河社区、高同社区、泰兴社区、观东社区、观西社区、杨河社区、议团社区(含泰兴里、成都一镇、锦泰河畔、恒大上林苑、白鹤一号)
17 三河小学
花园社区、互助社区、江陵社区内本地适龄儿童,具体招收范围为:三河街区、二江村、爱国村、花园村、互助村、大东村部分(蜀龙路靠街区侧未*地征***迁拆**户)、香城河畔、金河湾、天府江南、天龙瑞景、流溪苑小区、锦绣前程、莱茵北郡、人民公园、爵领欧城、三合嘉苑、兴云雅筑、香荷名居、江陵半岛、双江大院、海峡茶城、金域缇香、佳乐国际4期、保锋覌香岸等楼盘
18 蜀龙学校
二台子社区、回龙社区内本地适龄儿童,具体包含:松柏村、碑石堰村、山秀村、(入住二台子安置小区的凡阳村部分及五龙村部分)、保利198、中洲中央公园
19 锦门小学
本部
毗河苑A-C区、龙伏花园、润扬观澜鹭岛1-3期、朗诗观山樾、万科五龙山九墅、万科五龙山九溪、万科五龙山别墅凝晖门、五龙家园A、B、C区、万科翡翠郡、万科五龙山璞院、万科五龙山蓝山别墅、荣盛香堤荣府、溪树湾汇景丽苑、佳乐国际1-3期
东校区
长林社区、长林小区、分水社区、永宁社区、石马社区、共和8-11组、天宫社区1-5组和7-13组、天旭逸城
20 马家小学
马家骊园村、升庵村、锦城村、石坝社区、林泉社区、双龙村、北星村、金色家园、泽瀚壹景、壹品檀
21 军屯小学
新都区军屯镇所辖文昌社区、深水社区、郭家村、清江村(原:郭家村、文昌社区、东岳村、雷大村、深水社区、静平村、升平村、五灵村、白碾村)
22 新民小学
中心校区
新都区军屯镇所辖新民村、护国村、华严村、东林村、九堰村、新民社区
河屯校区
新都区军屯镇所辖大成村、金牛村、石庵村、高祖村、天星村
23 东湖小学
原新农乡所辖全部村社(梁家村、花牌村、兴堰村、白壁村、黄泥村、蓟家村、世丰村、高院村、五显村、汪家村、安顺村、两河村、仰山村、程家村、天君村、青石村、青丰村)、新繁镇外东街及农民街、东湖上景楼盘(外东街9号)、锦绣水岸楼盘(滨江东路285号)及滨江东路、东湖郡楼盘(书院横街77号)、龙湖尚城楼盘、原清白乡高墙村部分、原竹友乡回南村部分、新民镇东林村部分、博钰小区(北一环路206号)
24 柏水学校
原斑竹园镇柏水片区所属的踏水村(自愿:也可到旃檀小学就读)、白云村(除1、2、3、7、8社)、安乐村、大夫村、华藏村、石佛村、金花村、柏水村(除1、2、3、7、8社)
25 斑竹园小学
忠义社区、公益社区、顺江村、鸦雀口社区(含以下楼盘:明新国际、云水涧、斑竹欣园、东紫园、紫蕊园、丰收小区、交大云堤、维罗纳商业小区、北领锋尚、毗河雅园、竹园丽都、水韵兰亭)
26 竹友小学
安桥村(原雷家村)、福田社区(原福田村、青龙村)、竹友社区(原雍家村、红顺村)、楠木社区(原迴南村、檀木村)、金和社区(原金文社区、仁和村、永乐村)、三河村
27 龙桥小学
中心校区
毗河以南:渭水社区、普文社区、新龙桥社区(龙桥大桥以南)
金龙校区
毗河以北:青桥村、杏桂村、水云村、瑞云社区、新龙桥社区(龙桥大桥以北)
28 龙安小学
中心校区
繁花社区(原太平村(含列维士路)、花红村)、民安村(原安全村、民印村)、龙毅村、同裕村(原韦石村4、5、6、8-20组)、同心村7-12组(原10-17组)、龙安社区荣军路
严家桥校区
同裕村(原韦石村1、2、3、7组)、同心村1-6组(原1-9、18组)、锦河村(原海源村)、清镇村、蟆(蟇)水村(原友助村、凤凰村)、龙安社区桥南街、桥北街
29 清白小学
新繁街道老成彭路(繁清路、繁崇路一线)以西户籍,包含:同盟村、大墓山村、和平村、金龙村、三桥村、水利村、清凉村、倡义村、清白街村(1、2组及8、9组的成彭路以西部分)以及社区内相对应街道(金龙街、天星街、白鹤街、外西街、观鹤巷、繁清路单号、繁崇路双号、繁川家具大道、新力路)、楼盘(美林国际、和瑞里、和瑞锦府、峰瑞新天地、欧尚花园)
原倡议村合村后为同心村13至21组;和平村与大幕山村合并为大幕山村;金龙村与三桥村合并为金龙社区;水利村与清凉村合并为崇光社区
30 高宁学校
新繁镇新石村、锦源村(原:公毅村、锦水村、曲水村、石云村、通联村、新庞村、广济村、宁河村)
31 利济学校
新都区清流镇水梨村、同义村、柳泉村、顺河村
32 清流学校
新都区清流镇所属均田村、黄龙村、九龙村、飞石村、三尺村、翠云村、广泉村
33 大丰小学
克拉玛依、新油乐园、天府石油乐园、亲河名居A区、亲河名居B区、亲河名居C区、亲河美地、亲河名居·荣煜、丰庭苑、翔宇榜样、常青藤一期、常青藤二期、常青藤三期、天晨·花溪碧、北庭香澜郡、 高堆小区、新丰嘉苑、花满庭二期(北区)、汇融生活广场、方营小区、听蓝时光、晓初公寓、三元大道78号、三元大道3号、崇义桥南街182号、皇花街85号、皇花街107号院、皇花街102号院、崇义桥南街162号、花都大道850号、皇花街1号院、皇花街2号院、汇伦小区、华丰园小区、德新公寓、丰和日丽1、2期、茂苑小区、北庭春天、北延风景、嘉美华凯一、二、四期、鑫汇丰A区、丰和日丽三期、嘉美华凯三期、大丰小学(宿舍)、农行小院、圣迈德广场、冶金技校、道班、崇义桥街142号、仓库(宿舍)、塔西南小区、红旗商业街30号、红旗商业街45号、鑫汇丰B区、第三人民医院(宿舍)、新街50号、博雅丽景、怡欣苑、红湖公园城、成博小区、北庭阳光、三阳郡都、丰怡阳光、金丰苑、双林社区全部、王桥社区全部、鑫华社区(原华美社区)
34 石犀小学
北新干线以西,赵家寺路以东,大天路以北的地区;赵家寺路以西,方元路以东,大天路以北,九道堰以南的地区;赵家社区。其中包括:
1、成都市新都区大丰赵家寺路99号(九形道)
2、成都市新都区大丰赵家寺路55号(润禾花园)
3、成都市新都区大丰花都大道638号、438号(北部桂庭)
4、成都市新都区大丰大成路北段33号、成都市新都区大丰大天路489号(福地广场)
5、成都市新都区大丰花都大道318号(交大数字三区)
6、成都市新都区甫家坝路37号(龙湖天钜)7、成都市新都区大丰方营路555号(达令港)
8、成都市新都区大丰大成路333号、詹家湾路2号(北新润苑)
9、成都市新都区大丰赵家寺路386号(保利春天花语)
10、成都市新都区大丰敬成路501号(圣采泊尚)
11、成都市新都区大丰镇新水碾路508号(听蓝湾二期)
12、成都市新都区大丰金新路1138号、赵家寺路890号(锦丰新城B区)
13、成都市新都区蚕丛路666号(锦丰新城C区)
14、新都区大丰镇赵家村
35 旃檀小学
本部
户籍在原斑竹园镇旃檀村、踏水村、柏水村(1、2、3、7、8队)、白云村(1、2、3、7、8队)、源上湾、盛世香河、合能珍宝锦城、锦悦北府的适龄儿童
西区
户籍在斑竹园镇杨柳村、杨柳小区、大江社区(原丰收和新华)的适龄儿童;竹韵大道以东、新竹大道以北、毗河以南区域楼盘的适龄儿童:北欧一期、北欧二期、翡翠湾、琨御府
36 北星小学
北星大道以东的大丰区域(优品道、保利爱尚里、保利中央郡、保利城、绿地城、蓝光花满兰庭、家益凤凰富居、尚林花园、人居悦云庭、凤凰山一号、北延新居等)
37 蚕丛路小学
方元路以东、赵家寺路以西、九道堰以北的地区;蓉北路以东、方元路以西、敬成路以北的地区(大峰景、新神风·金牛座、开元国际、时代锦翠、汇融悉尼湾、北新国际、兴想花园、锦丰新城A区、龙湖·听蓝湾1期、美好小区、幸福苑、三元·华美小区)
38 南丰小学
大天路、丰安路以南,北星大道一段以西的全部地区(皇花社区3、4、5、6、7、8社、南丰大道1-400号(包含碧水锦楼、丰桥苑、旭光小区、晨光小区)、蓉北路一段1-203号(包含大丰中学、丰泽苑1期)、铁路社区1、2、3、4社、南丰大道单号177-493号、南丰大道双号402-726号(包含蜜立方、玺悦城、隆城丽都、幸福里)、镇沙桥街、凤凰傲城1期2期、南丰小筑、甫家社区1、2、3、4、5、6、7社、大都会1-3期、大成路南段690号(南丰花园)、南丰花园A区B区、鲜花大院、北城首座、北新上锦1期2期、香樾府、方营社区7、8社、丰泽苑2期、沪丰领地、民生新干线、博雅新城A区、博雅新城B区、博雅新城C区、博雅新城D区、博雅新城E区、高堆社区1、2、3组、凯旋东岸、优品道珑苑、凯旋公馆、花满庭二期南区等)
39 西航学校
西北村(西北村2社除外)
附划片表




来源:新都教育
【应许多粉丝要求建一个群聊方便大家聊天讨论,所以欢迎大家私信—成北发展讨论群。
欢迎各位片区的小伙伴讨论该地的发展规划,分享资讯 。】