大家都知道,学区房买的是初中。今天我把青岛市区的初中做一系统的介绍。
传统的青岛市区是市南区+市北区+李沧区,由于崂山区、高新区在中考上和市南区、市北区、李沧区享有同样的待遇,本文所写的初中就是这五区的。
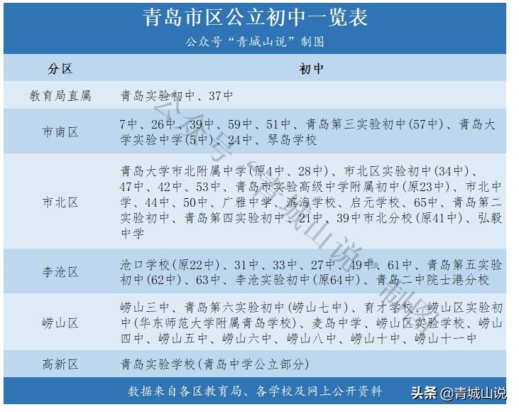
01|壹 青岛市区初中明细
2021年青岛市区的初中明细如下:

02|贰 招生范围大不同
初中多是划片的,但青岛市区有这么几所初中却不划片。
青岛实验初中、37中是青岛教育局直属初中,摇号招生市南、市北、李沧的小学毕业生。而且,青岛实验初中、37中在中考中属于第一志愿,不影响后续对口公办初中的志愿填报,所以每年这两所初中都是中考中的热门,很多人都想碰一碰运气。这使得,青岛实验初中、37中在青岛初中体系里是超然的存在。
青岛二中院士港分校也没有具体的划片范围,摇号招生整个李沧区的小学毕业生。
青岛实验学校是青岛中学的公立部分,采用积分方式招收高新区的学生。
除了上面4个学校外,青岛市区其他初中都采取单校划片或多校电脑派位的方式。
像59中、57中、53中、启元、崂山育才等学校都是采取单校划片,这种学区比较稳定,买了学区房就确定了未来的小学和初中。
市南中片的7中、26中、39中,浮山后片区的65中、青岛第二实验初中、青岛第四实验初中,都是采取的多校电脑派位,这种学区有一定的不确定性,买了学区房能确定小学,却确定不了初中。
03|叁 市级实验初中开启加挂人生
现在的学校,但凡挂上“实验”二字,就感觉逼格上去了。也因为此,青岛近几年各种“实验”满天飞。可要说最具含金量的,当属市级实验初中。
目前青岛市区的市级实验初中有六所:
青岛实验初中,即原来的育才中学,地位尊崇,升学率高企,因为在中考中属于第一志愿,报名者甚众,属于青岛最难进的初中,当然也是青岛最好的初中。
青岛第二实验初中,以一己之力带起来了浮山后学区,已经跻身青岛一流初中。
青岛第三实验初中,即市南区的57中,通过加挂市级实验中学的称号能否改变一所普通初中的命运,这是57中未来几年努力的方向。
青岛第四实验初中,也位于浮山后,2021年刚开始招生,教学质量还要看未来。把仅有的两所市级实验初中放在浮山后,可见市北区把浮山后打造成金字学区招牌的决心。
青岛第五实验初中,由李沧区的62中加挂:

青岛第六实验初中,由崂山七中加挂:

青岛市级实验初中就像是一块蛋糕,不能顾此薄彼,除了上述市区六所外,还有第七到第十二市级实验初中,一个区市一两个,谁也别眼馋谁:

从此,青岛市级实验初中开始了其“加挂”人生……
你可能不知道的是,青岛还有15所市级实验小学:

以及7个九年制实验学校:

普通中小学加挂了“市级实验”就能翻身了吗,那么鸡染了毛就能成为凤凰了吗?这显然是不可能的。
俗话说,江山易改本性难移,学校的秉性也是很难改变的。这么多市级实验初中,除了本身就很厉害的,剩下的就是新建的四实验有盼头了。
也就是说,对于好学校,改名字、办分校的不如新建的。
04|肆 你大爷还是你大爷
在最开始的那张青岛市区初中一览表中,我要是不在括号里标注一下原来的名字,很多朋友都不知道那些学校在哪里。
青岛第三实验初中就是57中,青岛大学实验中学就是5中,改了这么NB的名字还是不如7中、26中、39中、59中。
青岛大学市北附属中学就是4中、28中合并成的,市北区实验初中就是34中,青岛市实验高级中学附属初中这么又实验又附属的学校其实就是23中,39中市北分校是41中改建的。
沧口学校的基础是22中,青岛第五实验初中就是62中,李沧实验初中就是64中,青岛第六实验初中就是崂山七中。
发现没有,好学校是不需要改名的,都是一般学校争着改名。
无论名字改得多么响亮,你大爷还是你大爷,买学区房千万不要被学校名字误导。

05|伍 初中排名
学校好不好,一看升学率,二看家长口碑。
不知道大家还记不记得,我以前有两个观点,一是,每个城市的顶级学区是不大变化的,变化的多是一般学区(二三流),随着学区房老化、生源固化、教师流失,老的一般学区逐渐没落,新的一般学区逐渐崛起。
二是,由于资金、优质教师和生源有限,每个区市只可能诞生一到两个学区。
市南区已经有了中片和东一片,这两片是青岛义务教育的天花板,任凭东片和西片搞了那么多实验学校、附属学校,依然改变不了中片和东一片的江湖地位。
市北区的学区更替很快,从台六、平二到53中,学区伴随着学区房老化而没落。市北区已经很少有大片的*迁拆**区域,教育资源只能在既有区域内移动。这么来看,正在上升期的浮山后、启元还能保持很多年的好光景。市北中学被寄予厚望,她若崛起,很可能会有别的初中没落。
李沧区本身没有好的初中,这也造成李沧的生源向市南、市北、崂山流动。青岛二中院士港分校、青岛实验初中李沧校区对于李沧区至关重要,李沧区也该有一所自己的NB学校了。
崂山区的实验初中有点多,育才学校已经发展成熟,后续就看崂山区实验初中、崂山区实验学校了。
高新区目前只有青岛实验学校这一所公立初中,清华附中弄了很多年也没有实质性进展,倒是中欧国际城那边要建一个初中了。随着高新区入住率的提高,以后是积分、摇号还是划片就不得而知了。但高新区该有一个拿得出手的初中,这很有可能就是青岛实验学校。
结合上面的分析,我对青岛市区的优质初中简单排了一个顺序:

随着青岛公民同招政策的深入,学区热会逐年升温,买学区房还是要趁早。
本文来自微信公众号:青城山说,专写山东城市发展和楼市分析
#青岛##学区房##青岛买房##青岛房价##西海岸新区#