来源:任博宏观论道
作者:任涛
2019年12月30日银保监会发布的《关于推动银行业和保险业高质量发展的指导意见》(52号文)明确了银行保险业金融机构的未来五年定位,对于银行而言则为“国有大行做强、股份行做特、地方性银行做好局域网业务”(详情参见我们2020年1月4日发布的报告“银保监会明确了银行保险业的五年规划”),这也是我们聚焦本次主题的背景所在,同时本篇报告还融合了我们之前报告“如何服务小微?(20191121)”的部分内容。
一、基本内涵
(一)关于特色金融内涵的讨论
1、我们暂且不评价52号文政策导向的利与弊,但对于具体银行而言,目前综合金融与全能金融仍是各家主流银行在战略上的主要努力方向,而在这个战略目标实现的过程中,特色金融实际上承担了一定的过渡性角色,毕竟全能金融并非一蹴而就。当然除向全能金融转型之外,特色金融更多是在传统客户之外积累一些特色客户,并进一步挖掘其空间和丰富业务增长点,使特色客户与传统客户之间形成良性循环,推动特色业务与传统业务并行发展。
2、事实上特色金融与全能金融在大方向并不背离,甚至是一个相向而行的过程,前者更多基于业务与具体方向,后者则更多基于牌照与战略。所谓特色金融,旨在传统银行业务的基础上能够有所作为、有所突破,以期能够打破常规、突破沉寂;而综合金融或全能金融则犹如蜻蜓点水,重在传统银行业务之外,更多获取各类业务牌照与资质,全面覆盖各领域金融服务。
3、特色金融既可以在传统银行业务基础上寻求突破,亦可以在新型业务上另辟蹊径,前者主要体现为诸如传统业务基础之上的供应链金融、现金管理业务、跨境贸易融资业务、国际结算业务、投行业务等,后者则更多在新领域上有所作为(如科技文创业务、新经济业务、微小企业业务等等)。
4、我们之所以认为特色金融应在战略上被视为全能金融的一个必经路径,其大背景是相较于全能金融而言,特色金融的社会与监管认同感更强,其在内涵上等同于“做特”,政策导向与鼓励态度明显,可以光明正大地进行。而全能金融则重在“做大”,监管认同感与社会抵触情绪往往比较高,比较不受待见,需要小心谋划、步步为营。
5、特色金融本身也非一蹴而就,由于是突破传统作业舒适区,因此在具体落实时的抵触情绪往往会比较大,也即特色金融的问题在于虽然能够获得外部的认同,但在内部认同上却显得无能为力。这种认同感上的内外差异和困难还在于特色金融不会短期见效,且某种程度上会陷入“赔本赚吆喝”的困境,此时遭受到的畏难情绪也会比较明显。
6、同时我们还要明白,特色金融在初期甚至较长的一段时期内,只是传统业务的补充,传统业务仍然作为业务主力的情况下,特色金融的优势可能没那么明显,但随着特色客户数的逐步积累,其优势也会慢慢体现,带来的效益可能会远远超过特色金融业务本身(如可以借助于特色金融争取政策资源等)。
(二)关于战略演进的内涵讨论
1、经营特色是进行战略演进分析的切入点,目前的政策环境下,没有特色,则战略演进很难有所
作为。毕竟一家银行的战略演进取决于特定的经济金融环境和政策环境,需要考虑的因素带有综合性,而特色正是因为特定的环境才显得更有必要。
2、我们之所以使用“演进”这个词,出发点在于战略演进本身更多是一个渐进动态过程,与具体策略本身存在明显差异(后者更强调一年一变)。当然多数在讨论战略时会较为宏观,且往往无法获得认同,能够获得认同的战略多是基于同业研究而提出,但每家银行的自身特征亦比较突出,借鉴同业的前提是“同业是对的且战略不会再变”,这当然很难做到。
3、基于此我们认为,对战略评价的标准可以借鉴“三性”原则:
(1)持续性,即对战略的坚持要具有长期性,这种长期性既需要经营管理层的稳定和统一认知,亦需要经营管理层的主动介入和引导。
(2)稳定性,即对战略的坚持是否能够给一家银行带来稳定长期的效益,这种效益既可以体现为收益层面,亦可以体现为客户层面,且后者更为重要,也即收益层面可以给予短期容忍,但客户层面则必须在短中长期均有所体现。
(3)市场认同性,即在持续性和稳定性的基础上、市场给予一家银行战略上的认同程度,且这种认同性应包括监管部门。
回归到业务实践,主流银行的相关经验值得后续努力者给予关注,而这也是本文分析的着力点。基于此从目前来看,招商银行和宁波银行是能够同时满足以上三个条件的最典型银行。
二、重视政策层面对战略演进的推动作用
对于深受政策周期影响的商业银行而言,其特色金融的发展以及战略的演进离不开相关政策的支持。仅以专营机构为例,二者有异曲同工之妙。所谓专营,即业务专营,一定程度上代表着业务的某种特色。当然中国的业务专营政策导向更多是基于扶贫济弱的原则,但这恰恰也是特色金融的一个具体体现,且有些银行做的还不错。我们之所以特别强调具有政策导向性的专营机构,是因为专营机构本身也是一个牌照,且往往可以局域限制,在异地进行设立甚至某种程度上可以服务于跨域客户。
(一)2008年以前:金融市场业务为主的专营机构开始进入视野
最初的专营机构主要以票据业务、资金营运等金融市场类业务为主,如2000年10月工行在上海筹建的票据专营机构(我国第一家异地持牌专营机构)和2003年11月兴业银行成立的资金营运中心(我国第一家获得金融许可证的资金业务专营机构)。直到2018年,宁波银行、江苏银行以及南京银行的资金专营机构仍在持续获批中,其它一些地方性银行也在努力践行中。
当然也有一些传统业务专营机构,如2005年工行、农行以及中行等国有大行分别设立的银行卡业务专营机构。
(二)2008-2012年:小企业信贷专营机构在政策鼓励之下集中批量出现
2007-2008年金融危机之后,以外贸为导向的中国经济同样面临较大的下行压力,就业问题则列为突出,小企业金融开始成为国家战略,也使得金融市场业务之外的小企业业务开始逐步成为商业银行的一类特色业务。2008年12月银监会印发《关于银行建立小企业金融服务专营机构的指导意见》,掀起了我国银行业设立小企业信贷专营机构的高潮,国内很多银行正是抓住了这一政策机遇,纷纷挖掘小微企业客户的业务空间,当然一些银行表现较为黯淡,但仍有一些银行取得了不错的成效,特别是在客户数层面(如招商银行和宁波银行)。
(三)2012年之后:文创金融、科技金融、绿色金融特色专营机构涌现(2012年以后)
2012年之后,以专营机构为导向的商业银行特色金融开始在内涵上有所延伸,这其中既有国家政策层面的引导与鼓励,亦有商业银行自身的努力作为,如文创金融、绿色金融、消费金融、私人银行、资产管理、科技金融等。例如:
1、2012年12月,银监会核准交通银行私人银行专营机构开业,正式拉开了国内私人银行专营运营的大幕,截止目前国内已有20余银行设立了私人银行部门或专营机构。
2、2013年10月,杭州银行设立国内首家文创金融专营机构,其它诸如北京银行、南京银行在这方面也有所涉足。
3、2014年,银监会发布《绿色信贷指引》,指出各银行应建立区域绿色金融专营机构。2008年10月兴业银行成为国内首家、全球第63家“赤道银行”,并在绿色金融领域取得了不错的成效,截止目前国内已有兴业银行、江苏银行以及湖州银行等3家银行公开承诺将采取“赤道原则”。
4、2014年11月,借助于中石油的股东背景(持股77%),昆仑银行国际业务结算中心在北京挂牌开业(昆仑银行本身注册在*疆新**克拉玛依)。
5、2016年2月,银监会发布《关于做好2016年农村金融服务工作的通知》,支持优质农商行设立同业业务中心等专营机构,探索组建理财、信用卡等业务条线子公司等专营机构,目前一些农商行还被鼓励设立投资型银行。
6、2016年3月,央行、银监会联合发布《关于加大对新消费领域金融支持的指导意见》,鼓励有条件的银行业金融机构围绕新消费领域,设立特色专营机构,开发专属产品,提供专业性、一站式、综合化金融服务。
7、2016年4月,银监会、科技部、央行联合发布《关于支持银行业金融机构加大创新力度、开展科创企业投贷联动试点的指导意见》,指出试点机构可按照〔2012〕59号文的规定,设立服务科创企业的科技金融专营机构及其分支机构,专司与科创企业股权投资相结合的信贷投放。
此外科技金融专营机构还可以向科创企业提供包括结算、财务顾问、外汇等在内的一站式、系统化金融服务。实际上,北京银行与建设银行于2010年就已在中关村设立科技金融专营机构,浦发银行也于2013年在上海设立科技专营机构等。现在看来科技专营机构的战略意义正在显著提升。
三、国内主流银行的特色金融实践
对于特色金融而言,国内主流银行均有一些尝试,但各有不同。
(一)国有大行:全面发展之下仍不忘深挖特定优势
1、国有大行通过早期的高密度机构网点布局、独特政策以及资本优势,在零售业务拓展、客户数积累、客户粘性、成本优势等方面已经打下非常好的基础,可以说无论是从规模、存*款贷**、客户数、机构网点分布、非银机构数量、表外业务等方面均拥有其它类型无可比拟的先发垄断优势和风险分散优势,已经完全可以提供全能金融服务,真正按照52号文的要求朝着做强的方向前进(目前国有六大行的总资产规模接近125万亿、*款贷**规模接近70万亿、存款成本率平均仅为1.50%左右)。
2、可以说较好的客户与业务基础使国有大行在经历经济金融周期时也显示出比较强的抗压性(因为足够分散),但这并国有大行的终点,各家银行在全面发展之余仍在积极深挖一些特色金融的经营空间,如建行的住房金融业务、交通银行的财富管理业务、中国银行的跨境业务等等,当然这些特色也只是表现和倾向性略有突出而已,补充性特征更为突出。
3、拥有10万亿级、20万亿元级的每一家国有大行也需要在经营上保持着战略性、稳定性与连续性,但在保持全面性的同时弥补短板的战略非常突出。例如,已为宇宙行的工行在信贷布局、民营企业、国际业务与养老金融等方面也深谙政策变化、市场随机之道,主动聚焦海南自贸区、中国进口博览会、400余个工业园区、粤港澳大湾区、海关入库相关企业等方向便是例证。
4、又比如,建设银行深耕住房金融业务并以此来深耕消费金融业务的做法也是极具战略性的(建行高层在去年多次论坛上均对此进行了强调)。再比如,建行推出的纯线上信用“跨境快贷”产品以及交行的跨境托管等业务也值得借鉴。
通过全面梳理和分析,我们会发现在各有侧重之外,全球现金管理业务体系的搭建、养老金融、财富管理业务等已成为国有大行目前共同的努力方向,因此也可以将其视为特色金融所在。

(二)股份行:闯出一片天地后仍在寻求重点突破
1、相较于国有大行而言,集中成立于1980-90年代的股份行是最先经受市场考验的商业银行,因为那时的城商行与农商行还停留在城信社与农信社的阶段,而中国的市场化改革也主要始于1990年代(利率市场化、汇率市场化、价格并轨改革等等),同时在成立后的10年左右时间刚刚赶上亚洲金融危机。因此如何在国有大行的围堵之下以及内外环境的压力之下生存并寻求突破是摆在诸多股份行面前的重大问题。
但幸运的是,彼时的股份行面临着比现在更为广阔的发展空间,因为国有大行仍有诸多未涉足的领域等待股份行挖掘。
2、如今20余年已过,除海南发展银行短暂辉煌、深圳发展银行并入平安银行以及一些银行深陷囹圄之外,多数股份行在规模增长、客户数积累等方面已经递交了一份亮丽的答卷,也基本上形成了自身的发展特色。
具体来看如招商银行与广发银行以及浦发银行的零售金融、兴业银行的同业金融与绿色金融、民生银行的中小微金融、平安银行的零售转型、光大银行的财富金融、浙商银行的全资产经营和流动*服务性**银行战略等等。但是新的经济金融形势下,很多新的问题也相继出现,那些冲出一片天空的股份行在明确方向的同时,依然在寻求重点突破、尝试继续转型,以跟上时代的步伐。
3、招商银行由于最先确定并持续贯彻了零售金融战略,才奠定了其无可比拟的业内优势,并以此为基础继续在财富管理、私人银行等业务领域扛起引领大旗(仅次于工行),与此同时招商银行在结算业务、现金管理、跨境金融等批发业务方面也是亮点纷呈,可以说招商银行目前零售银行转向全能银行,向国有大行看齐。
4、兴业银行近年来在外界和内部均弱化“同业之王”的王冠,明确提出聚焦结算型银行、投资型银行、交易型银行三大能力的提升,并在汽车金融、交易银行、财富管理等方面寻求突破,目前也在转型的道路上稳步向前。
5、平安银行的零售金融转型在笔者看来是最为激进的一家,“拆东墙补西墙”的战略为其赚足了市场眼球,同时借助于平安集团的金融科技能力以及平安保险的组织文化能力将其零售金融带到了一个令人羡慕的高度,并通过平安信托来改善其零售转型所带来的后遗症(如客户质量不高等),进军财富管理和私人银行领域。目前平安银行正在如笔者之前所预期的那样尝试重拾批发业务优势,而这也是我们所特别强调的,即如果平安银行继续“拆东墙补西墙”,将陷入不得不被动缩表的困境。
5、对于略显低调的中信银行而言,其在很长一段时期内备受诟病(也许从中信银行的股价上便可见一斑),但是出国金融业务以及国际金融业务在股份行中均名列首位便足以说明中信银行对特色金融的重视。
6、光大银行开创了我国银行业的财富管理时代(我国第一只外币理财产品就出自光大之手),其财富管理业务在国内银行业中的领先地位始终在保持着,而其特色云缴费平台在同业中领先优势也同样明显。
7、浙商银行正致力于通过供应链金融、理财转让平台等路径将自身打造成为公司与零售客户的流动*服务性**银行,并以此为基础通过现金管理业务、财富管理业务来优化流动性的同时达到帮助客户提升收益的目的。此外,浙商银行的跨境业务亦非常亮眼,2018年浙商银行国际结算量、国际业务中收、代客结售汇量、涉外收付汇量、代客外汇交易量同比分别增长21.35%、43.47%、89.55%、23.04%、49.99%,增速在股份行中位居前列,规模与收益上也相当可观。这一点可以参见我们2019年12月10日发布的报告“聊一聊浙商银行”。
8、事实上我们还发现了一个共同特征,即多数股份行均对客户实行了分层经营。仅以中信银行为例,中信银行将对公客户分为战略客户(坚持一户一策和一户一团队原则)、基础客户(日均存款为10万元及以上对公客户)、有效客户(日均存款50万元及以上对公客户),其中战略客户为世界与中国500强企业、行业龙头企业等,并聚焦汽车、互联网、地产、家电、白酒等五大行业的战略客户以及市政建设、国土住建、交通、教科文卫等机构客户进行经营,特别是对于中信银行而言,其战略客户和机构客户日均存款余额分别达到8951.14亿元和10788.59亿元(不含协议存款),合计接近2万亿元的日均存款,贡献非常大。
此外中信银行对零售客户的分层也有特色,主要面向老年客户、女性和青年客户三大客群,2018年其老年客户数、女性客户数和青年客户数分别为1240.23万人、754.88万人、3023.32万户,同比分别增长23.14%、25.42%、22.13%。

(三)城商行:政策与同业双重挤压下奋力突破
1、对于始于上世纪90年代中期的城商行而言,其相较于股份行登上历史舞台晚了10年左右,失去了很多先发优势。由于历史、体制、政策等原因,主要服务于地方而无法有效分散业务风险的城商行也曾多次经历危机,其抗风险能力也要明显弱于全国性银行,同时其受到的政策约束却远远高于它们。
2、事实上在全国性银行已席卷全国主要细分领域的背景下,城商行的生存压力可想而知,可以说以城商行为代表的地方性银行自出生开始便因不公的市场竞争环境而被贴上不被待见的标签。然而正是在这种双重挤压的环境下,134家城商行中,仍有一些优秀的城商行在不断努力、转型升级,力图闯出自己的一片天地。
需要说明的是,由于主流城商行正在规模扩张与特色金融两条道路上并行前进,因此其业务动作近年来会比较频繁。
3、事实上,地方性银行对于规模上扩张的追求恰恰是股份行曾经走过的路径,这也是为什么同业业务会成为地方性金融机构的长期支撑业务所在。对于总资产规模超过2万亿的前三大城商行(即北京银行、上海银行以及江苏银行)而言,虽然依然带有明显的地方性银行色彩,但已拥有足以匹敌股份行的体量,其发展模式上也正向股份行看齐。
其中,北京银行的科技文创金融在国内银行业中居于领先地位,其零售金融的跨界合作模式也最为广泛和深入(当然这很大程度上利益于北京银行的政治资源比较丰富和厚实)。上海银行同样在科创金融、供应链金融、零售金融等方面同样成绩斐然,特别是线上消费金融与养老金融的特色以及跨境金融、供应链金融等业务模式,非常值得学习借鉴。江苏银行的直销银行业务曾经是其亮点,贡献了几百万的客户,而其线上消费金融业务以及绿色金融业务同样是其特色。
4、南京银行以消费金融和财富管理为主带动的客户增量同样值得效仿,高达1763万的零售客户预计也是通过线上平台引入,当然目前南京银行也只是处于向零售转型的过渡阶段。
5、宁波银行的公司金融与小微金融客户分层异常详实,并制定了比较具体的量化标准,且其零售业务也主要以消费金融和财富管理业务为主带动,小微金融业务尤其值得效仿。对于徽商银行与杭州银行而言,前者的特色主要体现在零售条线的财富管理与对公条线的现金管理两个维度,后者的特色则主要以交易银行、科技文创金融和消费金融为突破口,成效也不错。

四、两家典型案例银行战略演进剖析
我们选择招商银行与宁波银行两家银行进行案例分析,依据在于这两家银行可以同时满足我们前文所阐述的三个条件(即持续性、稳定性与市场认同性),事实上从两家银行的市场估值可以看出来(唯一没有破净的两家上市银行)。
(一)招商银行
1、招商银行,零售之王的轻型银行。招商银行2010年提出“二次转型”战略构想,涵盖了资产结构、经营模式、组织架构、业务流程、商业文化等各个方面,并在2014年把“轻型银行”明确为二次转型方向,同时确立了以零售金融为主体,公司金融、同业金融协调发展的“一体两翼”转型目标。
2、在通读其历年年报时有一句表述引起了我们的注意,即招商银行将2017年视为其王者归来的一年(规模和业绩指标增速开始明显回暖),这主要是因为在之前的将近四年的时间里,招商银行曾因为各种原因而备受市场的误解和质疑(如股份行排名下降、资产质量出现问题、内部人员动荡等等)。
3、不过我们认为推动招商银行转型的重要原因,一是2009年之前的营业收入增速大幅下滑,二是2012-2013年的同业严监管。因此促成招商银行王者归来的真正起点应该是2013年,因为在这一年招商银行对自己作了几乎是刮骨疗伤式的变革,比如轻型银行理念的正式提出和贯彻、业务条线的整合(零售金融条线与批发金融条线)、人员结构的变动等,可以说正是之前的不易,才使其对于2017年取得的逆势成绩尤为满意,并给出对未来的高调誓言。

4、招商银行2017年年报向我们呈现的关键点其实就两个,即“客户”与“科技”,招商银行一直认为客户才是一切商业逻辑的起点,科技恰恰可以成为这一商业银行起点的重塑者,而未来也只有科技才能从根本上变革银行的商业模式。
5、在监管力度加强、表外业务面临转型、中间业务收入普遍下降、新增资产投放转回表内等外部环境下,招商银行希望借助金融科技的力量,因为科技给银行提供了越来越多的轻型服务工具,并以此为契机在轻资产和轻资本的基础上,进一步践行轻管理和轻运营的理念。
6、所谓科技,招商银行一直将其视为对未来的投资,并以科技为手段,变革业务条线,创新业务模式,虽然无法预测未来还会发生什么,但其认为未来发生什么都不会意外,商业银行需要做的是打好客户与科技这两项基础。
7、对于客户数,招商银行无论在零售客户数,APP活跃户、发卡量、私人银行客户数、企业客户数、机构合作客户数等等,均处于国内商业银行中的领先位置,由此衍生出招商银行的理财余额、理财销售额、托管规模等指标处于较高位(均排名国内商业银行第二)。招商银行在不断拓展客户数的基础上,同时赋予科技的力量,大大提升了拓展手段的技术含量。
2017年后招商银行还重新转换方向,在前期大量积累客户数的基础上,进一步挖掘客户的质量(即从活跃度、交易量来衡量),也即他们所宣传的MAU。
8、零售业务对招商银行很重要,不过批发业务条线同样很重要,因为招商银行的零售*款贷**在*款贷**中占比达到50%以上,但零售存款占比则略显逊色(不过也明显高于同业),因此相较于负债端的零售条线,公司存款充当了全行流动性的重要角色(这也是平安银行进行零售转型后较长时期的现状)。此外,招商银行批发金融条线的现金管理业务、结算型同业存款业务均值得同业好好学习。
9、当然,招商银行的中间业务收入构成同样值得借鉴,目前来看主要有财富管理及托管业务收入、代销业务收入、结算及清算业务收入三大部分,这三大部分构成了招商银行手续费收入的主要稳定支撑。
10、相对而言,我们更关注招商银行的现金管理客户数、零售户均资产、私人银行户均资产、(中)小企业户均*款贷**余额,可以看出带有交易银行性质的现金管理业务为其带来的现金管理客户数量是非常可观的(甚至高于其全部的网银企业客户数),而于此同时零售户均资产规模和(中)小企业户均*款贷**余额均为5万元左右(如此低的户均*款贷**余额较为罕见),也是一般商业银行难以做到的。

(二)宁波银行
1、宁波银行规模长期稳居城商行第5或第6位(期间主要和盛京银行在城商行的排序上有所反复),但其也曾在2011年缩表,其资产规模从2011年初的2632.74亿元降至2011年底的2064.98亿元,不过自2012年以来,宁波银行资产规模扩张步伐大幅迈进,一路上扬。2012年突破3000亿元,2013年突破4000亿元,2014年突破5000亿元,2015年突破7000亿元,2016年突破8000亿元,2017年突破1万亿元,2018年突破1.1万亿。

2、从我们的角度来看,宁波银行真正的转型应该要从2010年算起,因为自2010年起便已经在逐渐压缩同业业务(2010年同业业务占比在1/3以上),当然如前所述它也曾经历2011年的缩表历程,随后数年宁波银行的资产负债结构相对其它银行而言开始愈发轻盈,其不仅在零售业务方面具有其它城商行无可比拟的优势,金融市场业务(主要以标准化为主且交易账户占比较高)占比更是高达40%以上,应该说城商行也仅有南京银行的金融市场业务结构可与之媲美。
3、宁波银行在2010年制订了“三个三年”的战略目标计划(即成为一家令人尊敬、具有良好口碑和核心竞争力的现代商业银行)。正如前文所分析的那样,2010年对于宁波银行而言是一个战略转折点,在资产负债结构的变化上便体现得非常明显。目前已经圆满完成2011-2013、2014-2016年和第三个三年(2017-2019年)的战略目标,这意味着2020年将是宁波银行新一轮战略目标计划的起始之年。
4、这里我们将宁波银行2018年的业务发展规划简要如下:坚持以资产和负债业务的同步经营(并非传统的资产带动负债或负债带动资产模式)为核心,提升资产业务精细化管理水平,把握投放节奏,优化资产结构,推进公共资产提升;加大负债业务推动力度,扩大负债业务基础客群,增加基础存款,稳步提升负债规模;充分发挥公司的比较优势,聚焦特色业务发展,打造特色支行、特色团队,深化多元利润中心建设,确保盈利来源可持续性。
5、目前宁波银行的零售业务结构基本已经稳定(既零售*款贷**占全部*款贷**的比例稳定在1/3附近、消费*款贷**占零售*款贷**的比例稳定为85%左右),其2012年以来的客户端战略专注零售业务条线的发展、2015年以来的客户端战略重点聚焦零售公司条线(即中小微企业)、2017年以来的战略是对永赢基金等资产管理业务(2017年以来理财靠非保本理财、2017年以来则靠其基金公司)以及资产托管业务投入较大精力。
可以说正是这种战略的长期坚持以及重点方向的灵活调整,才使得宁波银行立于不败之地,目前在其零售业务已独树一帜的情况下,资产管理业务和资产托管业务也在城商行居于领先地位,后续通过理财子公司、基金公司及子公司等路径可以进一步增强客户的粘性,有助于更有效地拓展客户,亦能大幅提升资产投放能力。
五、部分银行的特色金融实践
(一)小微金融
1、宁波银行:以小微企业作为发展对客条线的翘板
宁波银行将客户条线分为公司、零售公司和零售三类,其中零售公司条线主要针对小微企业,从其名称便可以看出宁波银行对小微企业的定位是介于公司业务与零售业务之间,即可用来支撑零售业务发展,亦可为进一步拓展对公并提供综合服务打下基础。因此经常被人们忽略的零售公司业务条线,恰恰是宁波银行运作模式得以成功的秘诀。
(1)目前宁波银行零售公司条线的存款和*款贷**规模分别达到900多亿元和600多亿元(其零售条线的存*款贷**分别为1228.70亿元和1370.66亿元),贡献了全部存款的12%以上、贡献全部*款贷**的14%。
特别是宁波银行零售公司条线的客户数已经接近25万户,意味着户均存款和*款贷**仅分别为36万元和24万元,较为分散。
(2)宁波银行零售公司条线的发展战略由来已久,是典型的日积月累的过程,2012年时其零售公司客户数便已达到6.57万户,从其具体模式来看,同样是借助外部信息(如税务等)、采用网格化的推进模式、进行组合营销等等。
目前宁波银行小企业专营团队专职人员超过1500人,占全行员工数的10%左右,2018年全年更是新增450人。
(3)宁波银行在最初定位时便不只是把零售公司条线当成小微企业来发展,而是以其为翘板,在两端同时撬动公司条线和零售条线。其在拓展零售公司客户时借助于组合营销的目标,进一步将客户细分为结算客户、授信客户、国际业务客户、理财客户、电子客户等等,聚焦小微企业现金管理、国际业务以及电子金融三大业务,并提供诸如现金管理、客户结算、国际业务、理财等各类产品,增加客户粘性,逐步提升小微客户的挖掘价值。
例如,2019年上半年宁波银行通过小微企业综合金融服务,新增2517户价值客户(主要指国际结算、理财和贴现等)。再以2018年数据为例,宁波银行的零售公司客户数达到225091户,其中结算客户37455户、授信客户48858户、国际业务客户13210户、理财客户5671户、电子银行有效客户66957户。

2、泰隆商业银行:“三品三表”和“两有一无”模式
(1)泰隆银行备受监管部门喜爱,屡屡被国家点名作为优秀案例学习。目前泰隆银行总资产规模接近2000亿元(*款贷**占比达到60%以上)、不良率在1.20%附近、净息差达5%左右,其中*款贷**500万元以下和100万元以下的客户数占比分别为99.82%和96.06%,余额占比分别为91.58%和65.94%。此外泰隆银行90%以上网点分布在农村和社区、8100多名员工中50%为客户经理。
(2)泰隆银行将小微客群细分为小微企业类客户与普惠类客户。对小微企业类客户则坚持“三品三表”模式,即主要考察企业主人品信不信得过、产品卖不卖得出、物品靠不靠得住,并核实水表、电表和海关报表;对普惠类客户,则只要有“有劳动意愿、有劳动能力、没有不良嗜好”,即拥有获得授信机会。积极引入工商、司法、反欺诈、海关、黑名单、实名认证、税务等外部数据将“三品三表”和“两有一无”模型化,目前泰隆银行已建立了250条贷前预评估规则。
(3)由于下沉客群比较厉害,泰隆银行推行社区化网格化服务,即以物理网点为中心,在一定服务半径的范围内,划分若干个网格社区,按照“一选(市场调研并加强社区档案管理)、二找(名单制动态管理)、三进(通过社区活动系统化切入并借助平台和渠道批量化获客)、四沉(客户建档客群细分并开展交叉销售)、五评(通过社区巡查和社区评级开展过程和结果评估)”的五步法思路推进客群拓展。
(4)设立60多个利率细分档次,做到一户一价、一笔一价、一期一价,这样使定价更显精细化,也更容易符合监管要求。同时还创新了可长期授信、定期年审、分段计息、随用随借、循环使用的“融e贷”产品。
3、台州银行模式
台州银行同样也是比较受监管部门喜欢的银行之一(曾两次上过中央电视台),其于2006年和世界银行、国开行合作,引进德国先进的小额信贷技术,推出了以小微企业、个体工商户、家庭作坊及农户为主要服务对象的“小本*款贷**”,为其小微金融业务的推进打下了良好的基础。
目前其总资产规模达到1700亿元左右,*款贷**占比同样达到60%,不良率在0.60%附近,净息差则超过5%。
(1)台州银行80%的网点分布在城郊结合部、乡镇、村居,为客户提供全年365天、每天12小时的长时间服务。
(2)充分借助地方政府的力量,目前台州市政府搭建的“金融服务信用信息共享平台”整合了市场监督管理局、法院等15个部门81大类信息,可以提供综合信用报告、信用立方、正负面信息、不良名录库、培育池、信用评分及诊断预警等多种功能,覆盖58.52万家企业和个体工商户,可以说台州银行等当地金融机构从这一平台中获益良多,其发放*款贷**前多会通过该平台查询相关信息,并对信用较好的企业给予3-15%的利率优惠。
4、科技创新型小微企业金融服务模式
目前全国高新技术企业达到20万家,其中科技型中小企业达到14万家左右,且主要集中在北京、上海、深圳、广州等地。
(1)工行、中行、建行、浦发银行、杭州银行、江西银行等部分银行已经在尝试不断加强与创投等机构合作,探索运用“合作创投机构投资+银行*款贷**”、“银行*款贷**+远期权益”、“股权收购基金”等业务模式,如工行为企业提供“股权+债权”、“境内+境外”、跟贷、远期利率期权、可认股安排权以及直投等模式,中行则搭建了由商业银行、投资公司、保险公司及地方政府共同参与的投贷联动综合服务平台,杭州银行开发了“风险池基金——*款贷**”、“选择权业务”、“银投联贷”等创新产品。
(2)北京银行中关村分行的科技金融服务模式也值得借鉴,其先后于2007年、2008年、2013年、2017年与2018年创造产品体系,推出了“融信宝”(信用*款贷**)、针对知识产权质押的“智权贷”、“创业贷”、培育金种子企业的“创新贷”、“双创贷”、“前沿科技贷”等。同时其还设立了投贷联动中心、组建了投贷专职团队,打造了包括北京银行、中关村发展集团、北京协同创新研究院、联想控股、中关村信用促进会等63家单位在内的投贷联动发展生态圈。目前北京银行已经累计为中关村20000家科技型中小微企业提供3600亿元信贷支持。
(二)文创金融
目前开展文化金融的商业银行已初具雏形,有的银行则将其和旅游、科技、艺术等等版块结合在一起。例如,民生银行建立了文化产业金融事业部,平安银行建立了文化旅游事业部,潍坊银行建立艺术金融事业部,中国银行南京分行推出短期授信产品“影视通宝”,工商银行、北京银行、杭州银行等在各地建立文化特色支行等。此外,中国人保财险正与早已进入中国市场的美国电影金融公司开展合作,并探索完片担保和完片保险业务。
1、北京银行——进军文化金融最早的城商行
北京银行2006年就已经开始涉足文化金融,已经服务近5000户文创企业,累计发放文化金融*款贷**超过1500亿元。北京银行文化金融的成功经验主要是通过政银合作、先行先试,并相继与华谊兄弟传媒、中国电影集团、光线传媒、北京演艺集团、凤凰卫视、中央新闻纪录电影制片厂、北京动漫游戏产业联盟、八一电影制片厂等文化创意企业签订了战略合作协议,扩大了其主要文化金融产品的市场品牌知名度,将文化金融打造成北京银行的一张名片。
(1)北京银行总行对专营运行给予“四专四单”配套支持政策。所谓“四专”,即专营组织架构、专项指标考核、专属业务范围、专职人员配备。所谓“四单”,即单独绩效考核、单独权限设立、单独审批通道、单独额度匹配等。
(2)针对文化创意行业以及文化创意产业集聚区建设领域的中小企业,北京银行还推出了“创意贷”产品。具体包括影视制作*款贷**、设计创意*款贷**、出版发行*款贷**、广告会展*款贷**、文艺演出*款贷**、动漫网游*款贷**、艺术品交易*款贷**、文化旅游*款贷**、文化体育休闲*款贷**、文化创意产业集聚区建设*款贷**等9大类文化创意行业以及文化创意集聚区10项子产品。
(3)在担保方式方面,推出版权质押、商标权、专利权、应收账款质押、未来收益权质押等无形资产质押担保方式,另外还包括法人无限连带责任、中小企业联保、打包*款贷**模式等。
当然除了创意贷产品外,北京银行还与多家金融机构合作,为文化创意企业提供结算、机构理财、现金管理、供应链融资、中小企业集合票据、银团*款贷**、主动授信、资金筹集、资金托管等一揽子金融服务。

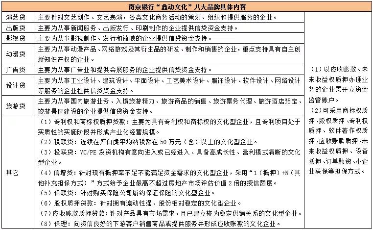
2、南京银行——打造“鑫动文化”品牌
南京银行的文化金融从2013年真正开始。针对文化金融,南京银行目前推出专属金融服务品牌(鑫动文化),单独设立了文化*款贷**专营机构,坚持“四专”(即专营网点、专职客户经理团队、专门绿色审批通道和专项信贷额度)。

3、杭州银行——聚焦科技文创领域的小企业模式
和其他银行不同,杭州银行是将科技文创企业融合在一起,组建了科技文创金融事业部。目前小企业业务贡献了杭州银行全部营业收入和全部利润的8%以上,同时拥有全行6%左右的资产和负债。从近年披露的数据可以看出,杭州银行贡献的利润比例正逐步超过其营收,这意味着杭州银行的小企业业务可能正在由高投入进入高产出阶段。
(1)杭州银行自2007年杭州提出打造“全国文化创意中心”便开始尝试涉及科技文创产业。2013年10月,杭州银行设立文创金融专营机构(杭州银行文创支行)。2016年2月,杭州银行组建全国科技文创金融事业部,并联合杭州市文创办成立“文创产业无形资产担保风险补偿基金”。2017年8月和12月,杭州银行扩大科技文创金融事业部的跨区域经营范围,在深圳和北京分别设立文化金融特色机构。最新数据显示,杭州银行科技文创金融事业部拥有总资产184.61亿元,拥有员工数182位。
(2)目前杭州银行已形成线下“云小贷”、线上“税金贷”相结合的微贷产品体系以及线下“抵易贷”与线上“云抵贷”相结合的抵押产品体系,并推出“步步进鑫”和“卓越智选”等小企业专属理财产品,致力于打造“线上微贷数据模式”。
(3)全面落实“三问三看”信贷调查方法和“三三制”团队管理办法,并以“两张清单”为抓手进行风险管理。
截至2018年底,杭州银行科技文创企业客户数达到5685户,*款贷**余额达到191亿元。

六、小结
(一)全国性银行与地方性银行面临的生存环境较为迥异,前者已有先发优势甚至垄断优势,而后者仍在苦苦追赶、举步维艰,因此对于特色业务战略的推进是一个中长期的培育过程,需要在特色业务方面给予精耕细作,不能有投行思维,更不应以短期业绩衡量长期战略目标。
(二)特色业务战略的前提要坚持最初提及的三个原则(即持续性、稳定性和市场认同性),这就需要商业银行顺应政策与市场导向,积极和监管部门沟通,并充分利用政府的力量拓展相关业务(可以参照宁波银行的零售公司金融战略)。
(三)特色业务战略的目标是拓展客户群、积累客户,这就意味着对特色业务的定位应该是小而分散,以客户数、户均规模作为主要衡量标准(可以参照招商银行现金管理业务战略和中小企业战略)。
(四)对于中小银行而言,其特色业务战略除坚持以上三个原则外,还应秉承两个理念,一是缺什么补什么,二是深挖已有但未充分体现的优势。
(五)特色业务不能仅局限于一种,需要两点甚至三点开花,同业的特色业务主要集中在跨境金融、财富管理业务、住房金融业务、出国金融业务、零售金融、绿色金融、现金管理、私人银行、供应链金融、科技文创金融等领域,在明确跨境金融作为第一大特色来打造外,还应将消费金融、现金管理、财富管理与私人银行、科技文创金融、中小微金融、跨境投行与资管、标准化资产交易性业务等特色领域作为重点方向来打造,当然对这些特色业务的定位以及优劣顺序需要具体衡量。
其中,消费金融、财富与私人银行是发展零售业务的必要之举(平安银行与招商银行的经验),现金管理、交易银行是变革对公业务条线经营模式的必经之举(招商银行的经验),科技文创金融则是变革风险条线的必经之举(北京银行与杭州银行的经验),中小微金融是拓展客户群战略、顺应政策导向、争取政策资源以及变革风险条线的必经之举(宁波银行与招商银行的经验),跨境投行与资管是顺应国家经济战略和改革、充分利用机构优势的必要之举,标准化资产交易型业务是变革金融市场业务模式和资产负债管理模式的必要之举(宁波银行与南京银行以及浙商银行的经验)。