随着工业物联网的发展,作为设备厂家需要提供设备联网方案给到工业用户,需要对设备运行数据远程采集,对设备远程维护,实现高效解决故障,远程调试节省差旅及人工成本。
作为工业物联网先锋企业广州巨控科技推出针对PLC专用的数据采集远程监控解决方案,利用4G移动网络和云服务,实现对PLC数据远程手机APP监控,报警微信推送、运营中心集中监控,PLC程序远程维护,远端无人值守等信息化功能。
"远程模块+后台软件"产品化的方式,具有成本低,使用简单特点,工程师不需要高级语言编程,不需要网络知识。
应用场景
1、 水处理环保行业,现场西门子S7-300PLC以太网方式接入广州巨控GRM530远程模块网口,插上4G卡自动联网,现场不需要设置。远程电脑能上外网安装GVCOM连接软件,使用PLC编程软件即可远程*载下**,远程在线监控程序。

2、 制冷行业,现场西门子S7-200 SMART PLC,通过RS485接入巨控GRM530模块,工程师使用模块配置软件,选择PPI通讯协议,添加PLC寄存器地址,即可登录APP和微信监控数据,短信报警。远程中心电脑使用昆仑通态组态软件连上外网,不需要固定IP,通过OPC客户端与远程PLC通讯。


昆仑通态MCGS组态软件
工业物联网网络架构

数据采集网关GRM530
1、 支持全网通4G以及有线网方式接入因特网,通讯方式冗余自动切换。
2、 多通讯口支持各种PLC协议,单个模块支持2000点。
3、 可以实现PLC短信报警,短信查询,短信控制,报警拨号提醒。
4、 业内首创非透传智能采集模式压缩算法。
5、 多包并发采集充分利用4G带宽。

工业云平台
巨控科技七年来,YunPLC已经有数万个项目,十万客户端并发访问,数百万点数据稳定运行,涉及的行业包括铁路,电力,市政供水,西气东送,智慧农业等,无一例数据安全事故。
PLC通过GRM530终端与yunplc通讯在网络上始终是加密压缩的数据流,相对透传模块,不仅可以节省流量,同时从根本上避免网络层监听直接获取PLC数据的可能。
移动端手机APP监控
移动互联网越来越普及与便利,如何使工控领域便捷的接入移动网络进行人机交互,成为了当前工控项目的热点和需求。而多数自动化工程师们对于高级语言编程相对陌生,同时面临着现场需求经常修改的问题,巨控科技推出可组态的APP云平台,工程师们可以迅速搭建自己的移动APP监控,对于用户的需求可以随时改动功能界面。
巨控科技提供二次开发环境,自动化工程师可以像熟悉的上位机组态方式任意编辑APP*机监手**控界面,功能灵活,支持多个站点集中到一个窗口显示操作。

手机APP登录界面

APP云组态二次开发环境
PLC设备远程维护
以物联网技术,对PLC设备进行远程维护,实现对世界各地的PLC设备进行远程PLC程序调试、运行数据监控、设备管理,直接节约差旅成本创造价值。
巨控科技独有的网络智能诊断*载下**机制不同于VPN的简单透传,确保在复杂网络环境稳定流畅快速*载下**,不受工信部限制VPN的影响。
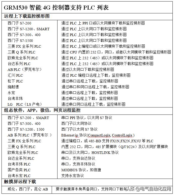
不仅可以流畅的*载下**调试各种主流PLC(西门子,三菱,欧姆龙,AB,施耐德,台达等),对于文件比较大的触摸屏工程,要求响应速度的运动控制器,伺服,依然可以流畅*载下**。


微信监控报警推送
巨控科技提供现成平台,工程师不需要使用高级语言,简单组态即可实现微信监控功能,报警推送。
工程师在巨控软件平台设置微信报警的条件和推送的报警内容,完成后*载下**到GRM530终端,用户关注公众号,输入终端序号和密码,当满足触发条件时,会把预先设置好的微信报警内容推送到关注此模块的微信上。在微信上可以设置是否接收微信报警,微信支持同时关注多个远程终端。

运营监控中心建设
运营监控中心通常有两种方式,用户早期使用通用组态软件平台,成本低,实施简单,当场景搭建起来后,能发现更多的软件实际需求,通用组态软件平台属于二次开发,功能相对固定,在后期设备增多的情况下,通常会选择定制专用的运营中心软件。巨控科技推出的集中监控方案,适用两种应用情况。
1、 集中监控中心使用工业组态软件监控全国各地设备,中心电脑只需上网,通过OPC驱动即可与现场GRM530终端通讯。OPCSERVER支持10万点,一台电脑可以同时监控多个站点的数据,站点数量没有限制。集中监控平台兼容性开放性好,支持亚控,力控,昆仑通态,WINCC,INTOUCH,IFIX等各种组态,也可使用巨控免费的无限点组态软件。

2、 集中监控中心使用自己开发的专用软件,GRM530终端提供标准的WEB访问接口,软件开发团队可以轻松获取数据制作自己的数据展示平台,无需了解任何PLC底层通讯协议。


【联系方式】
巨控黄工,PLC远程监控资深工程师
添加微信获取更多PLC远程祥细资料 | 设备试用 | 案例分享
QQ:552020320
微信/手机:18922726899
PLC无线通讯、PLC APP监控、PLC微信监控、PLC云监控、PLC远程调试、PLC短信报警、PLC网页监控、PLC集中监控
【设备选型】
