牛津阅读树一直以来都因为语言地道、内容丰富、贴近生活深受家长们的好评,很多机构也专门开设了牛津树阅读绘本的课程。
但到底如何选择才更适合孩子呢?
为了解决家长的烦恼,鱼sir 决定帮大家测评一下市面上常见的主打牛津树课程的机构:奇妙英语、步步阅读和哒哒英语。
今天先来带大家了解其中一家:奇妙英语。
让我们一起来看看吧!
看教材
奇妙英语的主课本为:
Biff, Chip and Kipper Stories(和 Biff 一家人有关的故事)系列
整套系列分为 1-9 级,共分为“入门”、“进阶”和“高阶”三个阶段。
属于牛津阅读树进阶版分级阅读中的一个系列。

说师资情况
对于课程来说,老师也是很重要的一方面。
牛津阅读树课程的老师分为主讲和音频录音老师。
奇妙英语为录播课,都是外教老师录音,发音标准。
主讲老师根据介绍显示,都为中教老师,曾留学牛津大学,哈佛商学院学术翻译,看上去是很厉害的。(不过这只是介绍,具体还是要按照实际情况,家长在师资方面还是需要多做关注。)
测上课环节
奇妙英语课程包括 watch、play、listen、speak四个环节。
具体环节情况我列成了思维导图,大家可以看一下:

这四个环节将整体内容形成了一个完整的学习闭环。
但鱼 sir 试听下来发现,奇妙英语几乎没有涉及到拓展内容,所以建议家长根据孩子的现有水平和学习要求进行选择。
最后,鱼Sir总结
鱼sir来总结下:
奇妙英语整体来说,故事讲解生动有趣,遵循了孩子注意力时间的规律,孩子能够坚持的几率比较大。
以学习加练习的方式安排课程,帮助孩子按时巩固重难点知识。
但是它的互动游戏比较单一,重复度也高一些,而且故事讲解中文占比较重,家长需要按照孩子的具体情况进行选择。
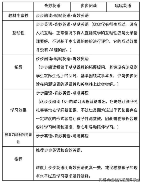
最后,鱼 sir 给大家对比总结了一下奇妙英语、步步阅读和哒哒英语这三家牛津树机构的学习效果:

接下来鱼 sir 也会陆续出步步阅读和哒哒英语的测评,大家不要错过。
如果你看完后想了解关于牛津阅读树的更多内容,例如牛津阅读树有哪些版本?体系如何划分?该如何选择?都可以
看留言置顶第一条或在下方评论告诉我
我也会根据每位孩子的情况,给大家更具体的建议!