指数先扬后抑,午后小幅跳水后再度收回。关于指数,已经阐述了很多回了,短期没有风险。板块方面,永磁电机今天分化调整,软件轮动,尾盘资金又去往新冠防疫相关。铁打的指数,流水的板块,继续轻指数重个股。
脱水回顾:

今日内容:
Ⅰ
国产替代加速!胰岛素企业迎利好?
我国糖尿病患病率持续上升,病患者数量庞大,胰岛素是重要治疗方式。按来源,胰岛素源可以分为一至三代。其中一代胰岛素为动物胰岛素,主要来源是猪和牛的胰腺,价格便宜,但降糖疗效不稳定。二代胰岛素是人胰岛素,降糖疗效和安全性均优于一代胰岛素,但在使用中控制餐后血糖效果不够理想,容易发生低血糖风险。三代胰岛素是有基因工程合成的胰岛素类似物,更加符合人体的生理特点,且可以减少低血糖发生的风险,目前在临床中广泛使用。

中国胰岛素市场在近几年保持稳定增长,预计全国胰岛素市场规模在 250-300亿左右。尤其是三代预混胰岛素,市场份额达到 34%。
2021 年 11 月 5 日,国家组织药品联合采购办公室的文件《全国药品集中采购文件(胰岛素专项)》正式公布,胰岛素专项集采正式启动。
本轮集采平均降幅 48%,与此前国家第一批至第五批集采 60%-70%左右的平均降幅相比,降幅明显趋缓。国内企业产品绝大多数以 A/B 组中标,国产胰岛素份额有望在集采后迅速提升,加速替代进口产品并节省市场销售费用。此外,国产加速替代的趋势有望迅速延伸至集采外市场。集采结果整体利好国内胰岛素企业。
上市公司方面,甘李药业参与了 3-6 组胰岛素集采,所有产品全部以 A/B 组中标。对于原 本报量和市场份额较高的 5 组甘精胰岛素,甘李药业以 A1 中标,直接获得所有报量,有望大幅节约市场销售费用。6 组产品门冬胰岛素 30 注射液以 A3 中标,有望获得诺和诺德的大额分配量,实现销量和市场份额的快速提升。

通化东宝参与了 1-5 组胰岛素集采,所有产品全部中选。通化东宝此次集采报价非常精准,降价范围控制在 40%-42%之间,并且所有产品全部实现B 组中标,无一落入 C 组,以最小的价格降幅直接保住了 80%的报量,并有望节省市场销售费用,实现量价双收。

Ⅱ
产业链一体化的维生素龙头,米格列醇片打开增长空间!
浙江医药: 公司通过认真实施“创新创业、竞争发展、科技兴企、人才强企”的发展战略,紧紧抓住产品开发这条主线,突出结构调整,整合各种资源,加强原始技术创新和优势产品技术创新,做好优势品种的DMF文件注册和FDA认证工作,大力推行清洁生产、循环经济,以全球化为立足点,构建完善的市场网络,树立良好的品牌形象,创建先进的企业文化,大力提升了企业的核心竞争力,目前,浙江医药已发展成为一家技术先进、规模庞大、实力雄厚、对全球市场具有影响力的医药企业。
标签:维生素龙头、三大生产基地、产业链一体化、米格列醇片
看点:
①维生素龙头企业
公司在生命营养品和医药制造领域具有重要地位,是国内VE、VA龙头企业,公司现有业务主要涉及三大板块,分别为生命营养品,医药制造以及医药商业三大类。主要产品包括: 合成维生素A,合成维生素E ,左氧氟沙星原料药,盐酸万古霉素等。
②三大生产基地
公司现有三大生产基地,为企业发展壮大提供充足空间。公司主要生产基地位于新昌、昌海和嵊州,现拥有新昌制药厂、昌海生物分公司、浙江来益生物技术有限公司、浙江
来益医药有限公司、浙江创新生物有限公司、浙江昌海制药有限公司、浙江新码生物医药有限公司等十多家主要分公司(子公司)和医药工业研究院、上海来益生物药物研究
开发中心两家研发单位。

数据来源:招股说明书,中原证券
③产业链一体化
公司逐步实现柠檬醛自我配套,产业链一体化优势将体现。目前全球只有少数几家企业能够生产柠檬醛,柠檬醛对维生素产业意义重大,公司是国内维生素A重要生产厂家,为彻底摆脱对柠檬醛的进口依赖,公司成功开发了柠檬醛产品,2018年3月公司2000 吨/年柠檬醛技改项目开工,投产后可满足自身柠檬醛需求,既保证了核心原材料供应稳定性,又有助于降低生产成本。

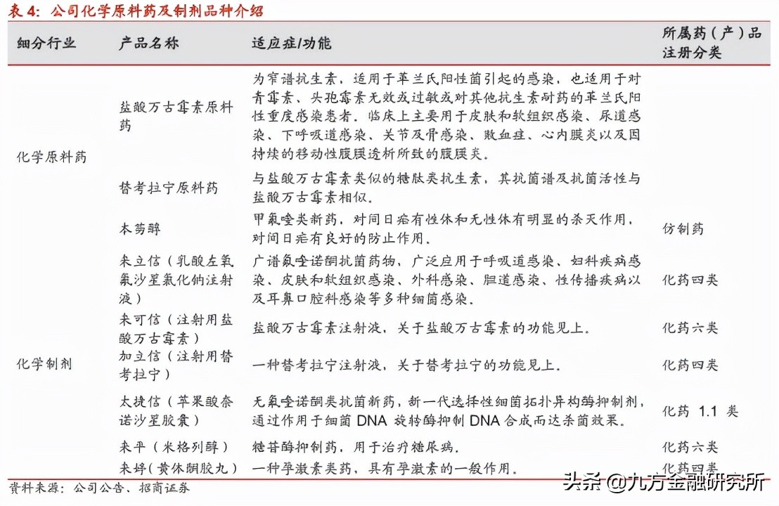
④化学原料药
公司生产的左氧氟沙星、盐酸万古霉素和替考拉宁原料药产量位居世界前列,对应的制剂产品也在国内市场占据了重要地位,具有原料药和制剂垂直一体化的优势。

⑤米格列醇片
公司是目前浙江医药将米格列醇片列为重点市场开拓的药品之一,在营销管理和绩效奖励上予以倾斜,其米格列醇片在国内重点城市公立医院的销售额已超过1亿元。取代四川维奥制药,成为国内米格列醇片的第一大生产商。

参考资料:
1、20211128-国金证券-国金证券胰岛素带量采购专题深度报告:集采降价趋缓,国产替代加速
2、20210928-中原证券-浙江医药-600216-调研分析报告:维生素量价齐升,目前未受“双限”影响
3、20211026-天风证券-浙江医药-600216-维生素E持续高价,ARX788胃癌I期获得积极结果
【免责声明】以上内容仅供您参考和学习使用,不作为买卖依据,据此操作风险自负!投资有风险,入市需谨慎。本文观点由九方智投黄波编辑整理 (登记编号:A0740620120007)