一提到建筑行业的会计核算或者是税务处理,多数的会计都会认为“太难搞”了。特别是增值税的涉及的内容,什么异地预缴、混合销售、兼营销售以及简易计税的情况……等等,凡是和增值税有关的,就令建筑会计“头大”!
本文接下来的主要内容就是详细展示:建筑业增值税操作手册完整版,本行业增值税涉及的内容这里全有了[看]
最新建筑业增值税操作手册完整版

一、建筑行业增值税税税目



二、建筑服务适用税率和征收率

三、建筑行业增值税计税方法


四、建筑行业增值税应纳税额的计算

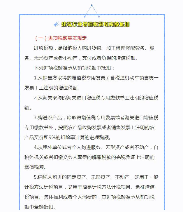
五、建筑行业增值税进项税额抵扣


六、建筑业预缴增值税
七、建筑业增值税纳税义务发生时间
八、建筑业增值税纳税地点
九、增值税发票开具
十、建筑业跨境应税行为免征增值税
十一、建筑业小规模纳税人免征增值税
十二、建筑业增值税留抵退税制度
十三、建筑业会计核算涉及的账务处理实际应用案例解析
……

篇幅内容太长,内容限制,以上有关建筑业增值税操作手册的内容就到这里了。对于建筑行业会计核算及税务处理有疑问的,上图有关建筑业财税经验都可参考哦!
