前些天在学习EasySwoole的时候看到了开发文档上关于提问的艺术,以下是结合了自己开发过程中遇到的问题列出了几点建议:
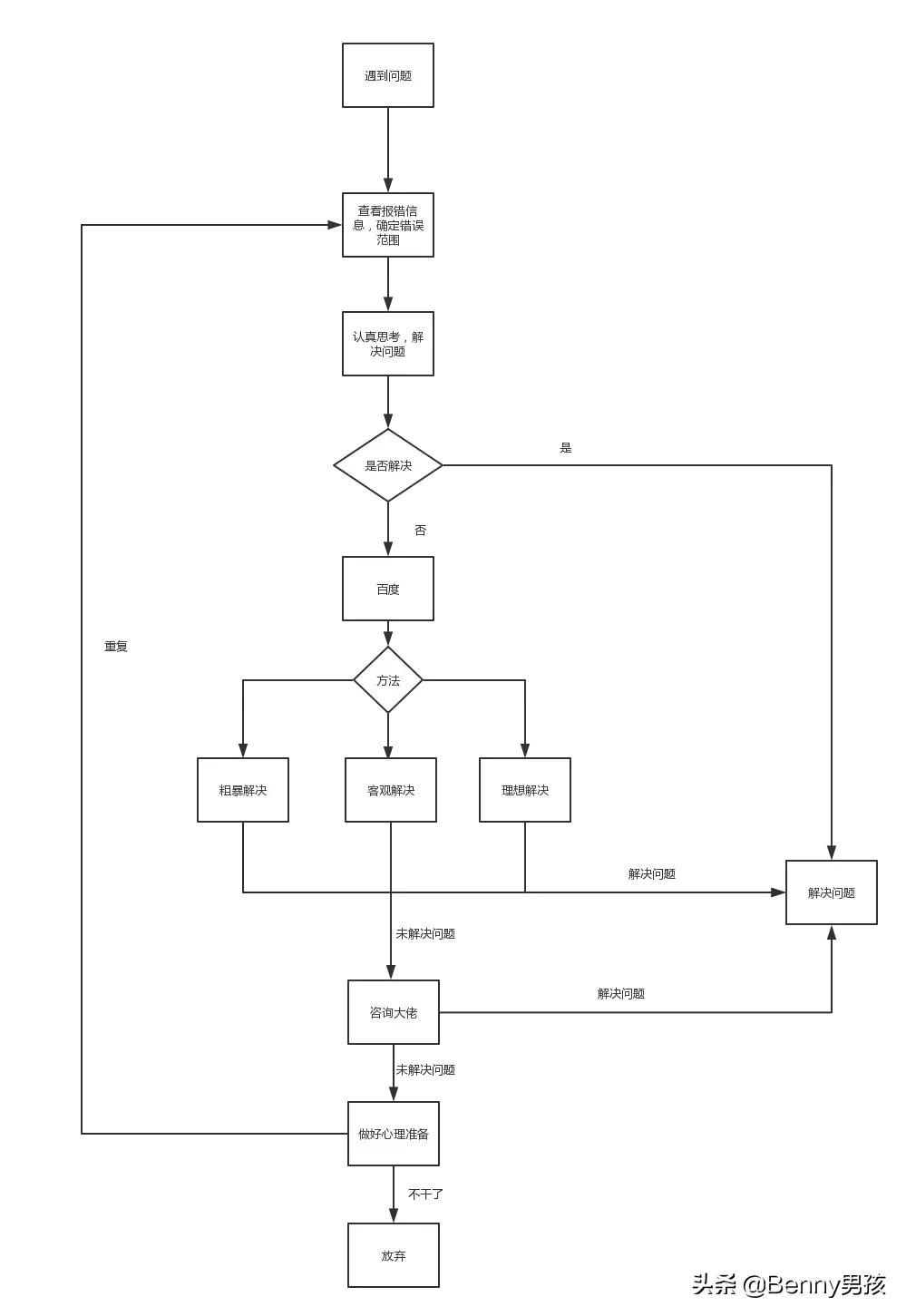
1、遇到问题别慌,且看报错提示,有报错信息进行一系列的排查,确定错误范围
2、利用自己有限的、掌握的知识体系,认真思考出现该问题的原因
3、如果上两步没解决问题,你可以进行百度了
客观:从开发手册或者文档中寻找问题的解决方案
粗暴:复制报错信息,直接百度,查到相似甚至一样的问题,把答案直接ctrl+v,成功解决
理想:确定错误范围,列出出现问题的情况列表,定点、有步骤的解决问题
4、询问大佬,怎么问呢?下文会说道
5、做好解决不了的心理准备
6、换一种解决方式,重复第一个步骤
以下是流程图:

认真思考问题的解决方案
当问题特别明显,只要有动脑就能解决这个问题时,没有人会喜欢回答这种基础问题,
例如:
- 当你知道echo "hello world"语句,却不知道怎么输出"EasySwoole天下第一"时
- 当你知道如何移动文件到/tmp目录,却不知道移动到指定日期的目录时
- 当你知道mysql有解释器可以查看是否有使用到索引,却不知道如何看组合索引是否有效时 当报错信息出现的情况,却不知道去搜索时
搜索问题的解决方案
同样,当一个问题直接搜索就能出现答案,却一直拿出来问时,没有人会给伸嘴*党**喂饭,这是对回答者的一种*辱侮**
请在提问的时候,先尝试在搜索引擎中搜索,或许答案就在第一页
开发手册
当你在搜索引擎没有找到一些 生僻/不知名/不公开 的一些问题时,或许你得考虑下是否有一份文档还没有看完
- 既然搜索引擎都找不到的问题,那你问对该项目毫不知情的人有什么用呢?
- 既然有开发文档,那你为什么不尝试下在开发文档中发现这个问题的解决方案呢?
问题的基础
千万不要问你对该问题一无所知的问题,当你没学过php时,请不要问为什么if(){}括号里不加条件就会报错的问题
当你提出一个问题的,该问题相应的基础你应该要会,否则你会被人耻笑.
例如:
- 当你没看完新手教程,问swoole为什么运行之后改代码要重启
- 当你没看完面对对象,问为什么不use命名空间就会报错 当你连接websocket时,问为什么会发起一个http请求
排查问题
在提问之前,首先你得学会排查这个问题,确定问题的一个大致范围.否则会让人无从回答.
例如: 当你上传文件这个逻辑出现问题时,你问:"为什么我没法上传文件",是没有人能回答的了你的,你得自行排查,直到一个小范围. 例如:
- 上传文件,选择文件之后,发生错误.
- 选择文件成功,发起http请求时出错.
- 发起http请求成功,到后端接收不到文件信息.
- 接收文件信息成功,无法保存上传文件.
将一个大问题分解成一个个步骤,自行测试每个步骤.直到某个步骤出错(如果每个步骤都有错,那就一个个步骤慢慢解决)
提问
在提问时,我们应该避免以下几种问法:
- 在吗?
- 大神救我
- 你好
- 大佬求带
- 有没有人用过xxx(说一个框架,或者一个不知名的项目)
- 大神这个是怎么做的(直接要代码)
- 可以问个问题吗?(不说问题,等别人回答可不可以)
- 这个代码有什么错?(发出一串代码,不说问题)
- 这个代码怎么改?(发出一串代码,不说怎么改,不说问题)
- 为什么我这个有问题?(截图一段"xxxxx"自行判断输出的错误信息不截图代码)
- 能不能咨询一下(某种语言,某种框架,某种项目 一个大范围的概念)
正确的提问包含以下几点:
- 描述准确,准确描述你要实现的功能,问题出现之前以及出现之后的现象
- 截图准确,不要截一些和问题无关,或者对解决问题没有任何帮助的图
- 态度端正,虚心请教,没有人有义务帮你.
问题可分为以下几种:
- 概念问题,某种抽象概念的不理解
- 代码问题,代码出现非预期的情况,报错等
- 框架问题,出现框架报错,运行出错,运行逻辑不理解等问题
- 逻辑问题,对某种功能实现的逻辑不理解
- 性能优化问题
每种问题的提问方式如下:
概念问题
概念问题,我们必须要描述准确,并且有自行了解过概念的基础,例如:
- 我不太清楚为什么要用面对对象,直接函数封装不行吗?
- 为什么协程要是用mysql连接池 等
代码问题
代码问题,我们需要截图代码,以及报错信息,并且说明自己要实现什么功能,例如:
- 我想要实现文件上传,我已经尝试了修改权限,但是不知道为什么代*会码**报错(附上错误信息,以及代码) 等
框架问题
框架问题,我们需要详细的说明框架的哪个部分,以及发生了什么问题,例如:
- 使用EasySwoole时,发现在生产模式下,调用配置文件错误
- 使用tp3.2时,上传文件总是报文件夹不存在,但是文件夹存在
- 使用tp3.2时,session生存时间无法配置
逻辑问题
逻辑问题,我们需要详细描述某个功能的哪部分逻辑,例如:
- 请问session过期是怎么实现的?
- 请问mysql连接池是怎么实现的?
性能优化问题
性能优化问题,需要先确认慢的地方,然后截图,例如:
- 我发现这段代码执行特别慢,有什么错误吗?(附上代码截图)
- 这段sql我想实现xxxxx查询,但是非常慢,能优化吗?(附上sql语句,表结构,解释器截图)