
目录:
一、营养值
二、单价
三、配料表分析
四、淀粉类配料的实际比例
五、植物蛋白的实际比例
六、肉类的实际比例
七、负面反馈和企业背景
八、总结
大家好,我是叁胖,这篇是品牌方约稿,好坏的判断符合标准2.0:
【猫粮判断标准2.0】如何一眼判断猫粮好坏?
一、营养值
今天分析布兰德的冻干,现在有4种口味:

包装长这样,这是其中的昆虫鸡。

一包315g,里面有21小包15g,独立包装。
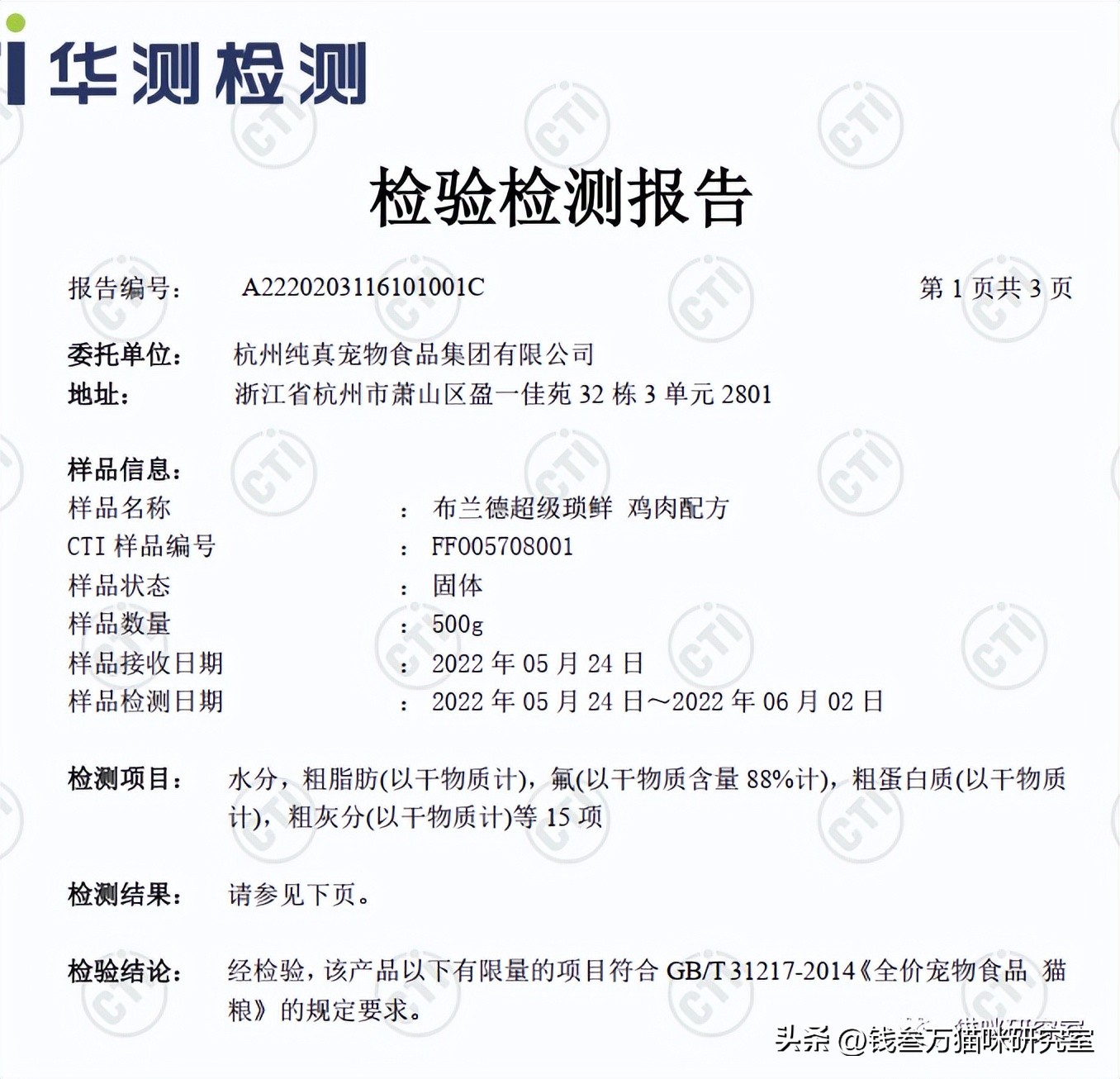
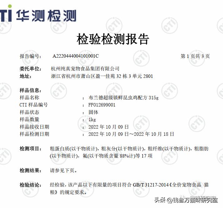
得到4份检测报告,每种口味一份(点击放大,左右滑动)。
检测1,鸡肉:


检测2,兔鸭鸭:





这份最详细,除了常规营养,还有微量元素、重金属、脂肪酸、毒素、氨基酸、维生素、细菌,总计50项目。
检测3,昆虫鸡:


检测4,兔肉:


下面统计一下主要营养:

蛋白质含量超高,大部分都在65%以上。
脂肪有高有低,20%~29%都有。
蛋白质:脂肪大约在2.5~3左右,不错的比例。
灰分很低,全都<6.5%。
灰分从某种程度上能反应原料好坏,一般<8%就算不错了。
因为纯肉的灰分含量大概在5%,原料越差杂质越多灰分就越高。
但是只用纯肉又可能钙磷不足,所以添加剂中再加点钙磷补充一下。
磷含量全都<1%,可以说是极限控制了,因为<0.8%就不足了。
这有利于容易尿闭的猫。
赖氨酸5.22也很好,这个代表肉含量。
一般规律,在添加剂没有加赖氨酸的前提下,40%+蛋白质的膨化粮在2.5左右。
纯肉的风干粮一般能到3.5;
纯肉罐头和纯肉冻干往往能到4.5~6;
根据这些规律可以判断原料好坏,比如最近就有一个挺火的冻干赖氨酸只有2.2,原料很可能有问题。
其实现在国产冻干整体来看吊打进口,绝大部分的进口冻干都是低蛋白高脂肪,一般蛋白质只有40%多,脂肪30%~40%,几乎能肯定内脏含量极高。
比如这是某个进口冻干,啥肉的蛋白质这么低?脂肪这么高?肯定是内脏或者边角料。

小结,看营养数据布兰德的冻干可以说是极品冻干。
二、单价
这是淘宝的价格:

原价应该是169,上面的价格是最近的活动。
不过今天还有额外的专属优惠价99,在文末。
统计一下:

最近的价格折合1kg=314,蛋白质涨价指数4.8。
进口冻干的这个指数大概在20~30,国产冻干在10左右;
国产罐头的这个指数一般在5~10。
所以,性价比和常见的国产罐头差不多;在国产冻干中大概属于中等。
最近99一包的专属价格算属于高性价比,甚至比大部分的罐头还便宜。
一只猫一天大概吃3小包,一个月就是90小包,也是大约4大袋,就是400块钱,400块实现纯冻干喂养还是划算的。
三、配料表分析
下面看看配料表。
4种口味,每款都设计了独特的功能。
1、鸡肉配方。
主要是鸡肉、鸡内脏。
还有不少三文鱼和鱼油,说明omega~3含量不会少。

这款的功能设计是肠胃呵护,添加剂中有低聚果糖。

2、兔肉配方。
兔肉占比最高,还有鸡肉和三文鱼。

这款的功能设计是洁齿,添加剂中有褐藻粉。

3、昆虫鸡。
主要特点是蚕蛹,其他肉还有鸡和三文鱼。

这款的功能设计也是肠胃呵护,添加剂中有低聚果糖。

4、兔鸭鸭。
兔肉最多,其他主要是鸭,还有点三文鱼和鸡内脏。

这款的功能设计是洁齿和淡化泪痕,褐藻粉实现洁齿,溶菌酶实现淡化泪痕。

看配料是纯肉+少量内脏,然后用添加剂达到主食标准。
没有淀粉配料,就是各种肉的组合。
全都有三文鱼和鱼油,看起来omega~3含量不会少。
不计成本的包装。
布兰德的包装整体来看很吸引人,算是优点。里面是21小包15g的独立小包装。
而且小包装里面都充了氮气,能防止氧化。

品牌方表示在打样时发现冻干返潮太厉害了,打开时间久了容易有酸败的味道。
所以不惜成本做成了小包装,而且小包装很多工厂不愿意做,人工成本高,但为了每次喂都新鲜,也方便保存,还是下决心做了。
这直接让包装+人工增加了20-25%的成本。
里面21小包,如果大包的工人只需要操作一次,现在这样装一包工人要操作21次。
复水超快。
实测,随便倒点水,晃一晃。

不到5分钟就泡软了,一捏就扁,不松散。

再来个王之蔑视的吃播。
四、淀粉类配料的实际比例
五、植物蛋白的实际比例
六、肉类的实际比例
几乎是纯肉,这个环节没什么意义,不分析了。
七、负面反馈和企业背景
布兰德的品牌方叫:杭州纯真宠物食品集团有限公司。
工厂是:沧州正大生物制品股份有限公司。

沧州正大大家可能陌生,同厂的猫粮还有寻本、坦克小希。
八、总结
布兰德的这4款冻干算是极品品质,超高蛋白质、低灰分、极限控制的低磷、高赖氨酸。
配料几乎纯肉,是鸡、兔、鸭、昆虫4种口味的组合,也都加了点鱼和鱼油补充omega~3,4和口味还都有独特的功能设计,具体参考第三节。
最近的有双十一活动,315g一包100多,一个月吃掉四五百块,对于全冻干喂养来讲性价比还是蛮高的。
包装很精美,15g的小袋,不仅喂起来很方便,而且冲氮气能让冻干保鲜,吃的新鲜猫也会更爱吃。