很多人都知道山东有四大医学院,分别是潍医、泰医、滨医、济医,都知道潍坊医学院可能要稍微强一点,但是也不知道为什么强,而且每个学校都有自己的特色,那么小编整理了它们相关的资料,四大院校的情况就很明晰了!

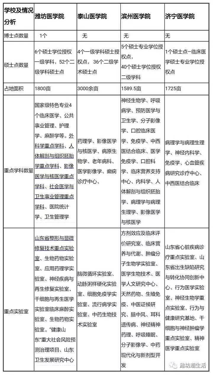
山东省四大医学院校综合实力情况一览表:


潍坊医学院是山东省四大医学院之首。学校历史溯源于19世纪末20世纪初的乐道院医护学校和潍县美国长老会医院、广文大学。1958年,改建为昌潍医学院,1987年,更名为现名。学校1958年开始本科教育,1986年获硕士学位授予权,1998年获留学生招生资格。2013年自主培养博士研究生。

2008年,学校以优秀成绩通过教育部本科教学工作水平评估。2012年获批为服务国家特殊需求博士人才培养项目单位,2013年开始招收博士研究生。2014年,预防医学专业被批准列入本科第一批次录取新生。2016年,新增临床医学、麻醉学、公共事业管理3个专业。是山东省应用型人才培养特色名校建设单位,全国卓越医生教育培养计划项目试点高校,山东省卓越工程师教育培养计划立项学校,山东省高等学校协同创新中心建设单位。


泰山医学院源于1891年创办的华美医院医校,1903年在华美医院医校基础上组建共合医道学堂,即后来的齐鲁大学医学院,1952年齐鲁大学医学院与创办于1932的山东医学院合并组建新的山东医学院(校址在济南)。1970年山东医学院与山东中医学院合并为山东医学院, 1974年建立山东医学院楼德分院,1979年山东医学院楼德分院迁至*安泰**市区,改名为山东医学院*安泰**分院,1981年经国务院批准,山东医学院*安泰**分院更名为泰山医学院。
学校先后与20多个国家和地区的高校、医院建立了比较稳定的学术交流与合作关系。


滨州医学院是山东省省属普通高等医学院校,山东省应用型人才培养特色名校。教育质量和办学水平不断提高的省属本科医学院校。历史沿革滨州医学院是山东省省属普通高等医学院校,前身是始建于1946年的原国立山东大学医学院,1956年3月独立建制为青岛医学院,1970年10月整体搬迁至山东省惠民地区行署驻地北镇办学,1974年11月设立青岛医学院北镇分院,1981年9月改称北镇医学院,1983年3月随驻地更名为滨州医学院。2002年9月滨州医学院烟台校区投入使用。学生培养质量得到了用人单位的充分肯定和社会各界的广泛赞誉。为区域和国家经济社会的发展特别是医疗卫生事业的发展做出了积极贡献。


济宁医学院创建于1952年,是山东省属普通本科高等医科院校。学校建有2所直属附属医院,12所非隶属附属医院,160余个实践教学基地,23家社区医学实践教学基地。
学校坚持“为国家育人才,为大众谋健康”的办学宗旨,秉承“明德、仁爱、博学、至善”的校训,弘扬“求精、求是”的校风,薪火相传,矢志不渝,不懈奋斗,形成了“诲人不倦”的教风和“学而不厌”的学风。紧紧围绕建设“特色鲜明、国内知名的应用型现代医药科技大学”的宏伟目标,致力于培养“品德高尚、业务精湛、身心健康”的应用型人才,输送了大批专门人才。
