程序文件描述的内容主要包括九大部分:
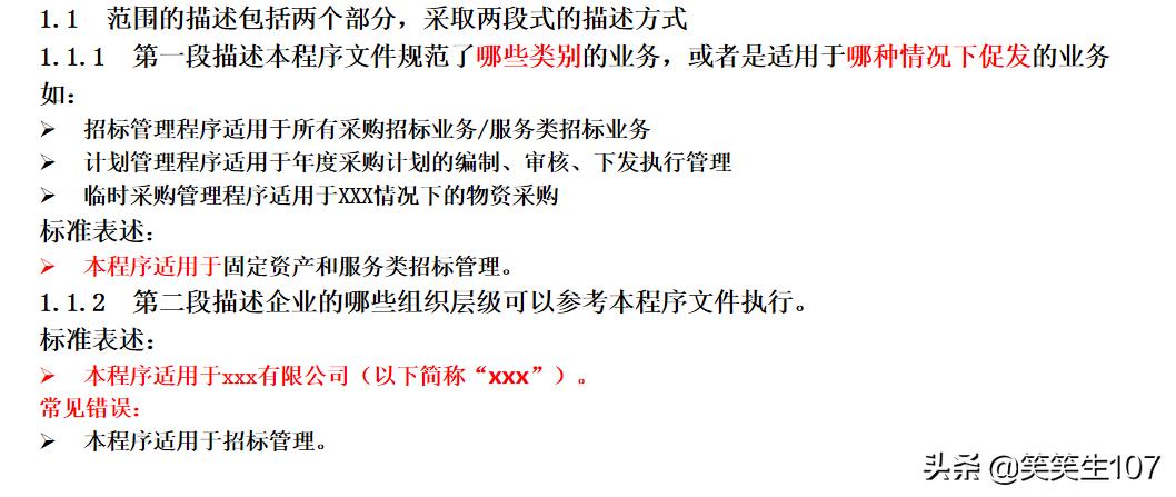
1、范围

程序文件之范围
2、目的

程序文件之目的
3、术语和定义

程序文件之术语和定义
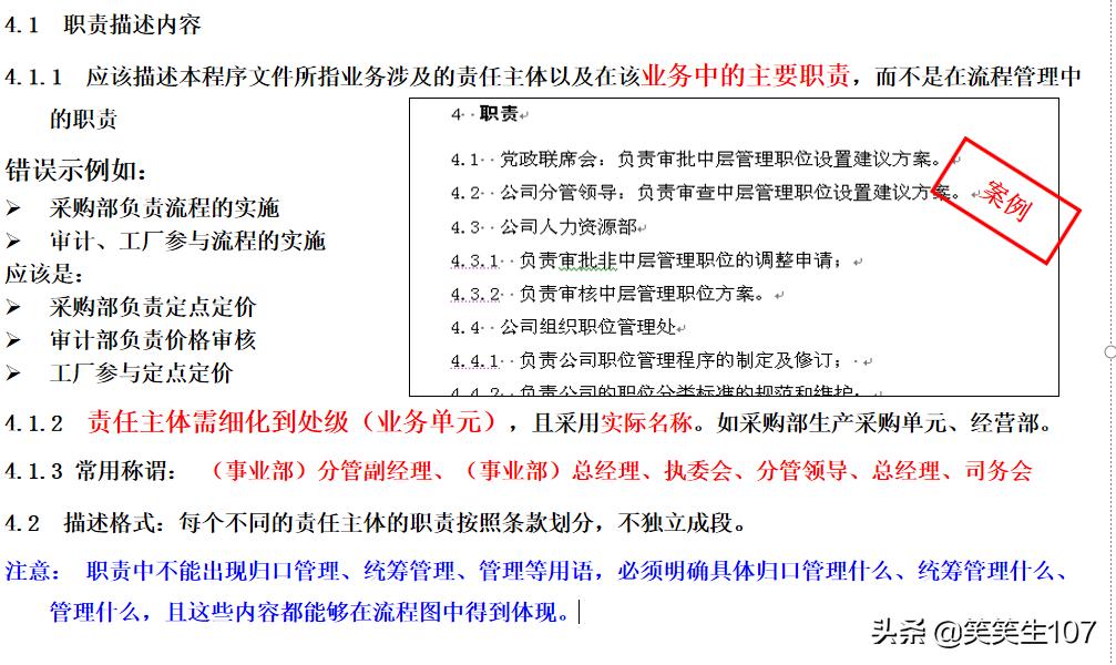
4、职责

程序文件之职责内容要求

程序文件之职责案例
5、工作要求及程序(主体)
5.1工作程序

程序文件之工作程序要求
5.2流程图
详见前面的《怎么编制流程图》
6、记录
列出工作要求及程序所涉及的表格记录
如:
6.1《XXXXX》
6.2《XXXXXX》
----------
7、附录

程序文件之附录
注:
附录A+附录C的内容=======流程说明中“参考文件”列出的所有内容
附录B所列的模板===== ===流程说明中“交付物”中列出的信息类交付物
附录A
根据程序文件中引用的企业内部标准进行编号
将标准的内容列在对应文件下面
标准是:
附录A 参考标准
附录A.1 XXXXX授权标准
XXXXX
附录A.2 XXXXX索赔依据
XXXXX
附录B

附录C
8、附则

注:凡是明确到人的则必须是人名,且和实际人员一致
9、发布/修订记录
