什么是风投系平台?
简单地说,就是资本大佬们看好的P2P平台,愿意入股将其做大做强,而这些风投大佬们看好的平台,一般来说风险性 还是比较小的,所以在安全性上为我们普通老百姓把了一道关,风投系平台在拿到钱之后,势必会大力推广,大力做活动,所以就会有更多的优惠,回馈于投资人,所以很多投资者非常喜欢风投系平台!
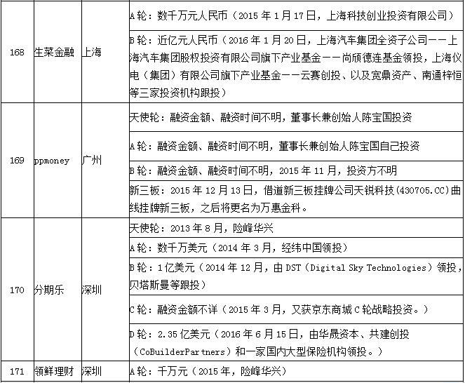
下面小编,就为大家整理收集了一个获得风投的P2P平台名单,截止到2016年9月16日,一共203家P2P网络投资平台获得投资,占正常运营平台的比例为7.6%。互联网金融融资高峰时间在2015年,共计融资次数125次;其次是2014年,共计融资次数60次;第三位的是“监管元年”2016年,共计59次。
下面是截止2016年9月获得风投的P2P平台名单,拿走不谢,更多干货可以关注小编微信公众号:jrkg001,还可以与小编交流哦!




























1、 风投系不代表安全,本名单仅作投资参考;
2、 很多平台存在夸大宣传嫌疑,各平台之间融资情况不具备对比性;
3、名单信息来源多元,真实性、完整性、准确性等方面仍需进一步完善求证;
4、想要此名单的朋友,可以添加小编微信号,免费发送!微信私人号:Alisa20168