城西板块
根据前期*意民**征集、实地勘探
并结合大数据分析
针对大城西板块
杭州公交集团决定采用以下配套方案
▼
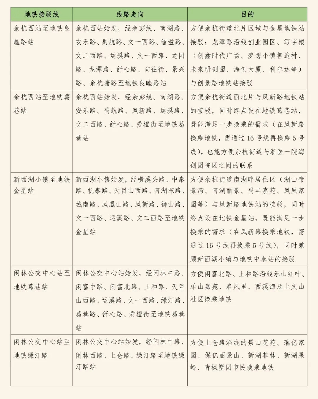
地铁5号线金星站至和睦站,16号线绿汀路至中泰,共计16个站点,贯通的版块为大城西板块。针对该版块的公交配套设置有两个方向:
- 根据地铁5号线线路的延伸,进一步深化未来科技城区域的线路配套,具体如下:

举个例子
东莲街创景路口至科凯路龙潭路口
地铁接驳线开通以后
像仓溢东苑、天峻公寓等小区的居民
就可以乘坐该条接驳线
直接抵达地铁口
真是太方便了!
- 针对中泰街道、余杭街道、闲林街道近年来日渐成熟的住宅区,强化该区域的地铁接驳线设置。具体如下:


大城西板块线路配套方案

(点击查看大图)

(点击查看大图)
大城北板块

短距离接驳线将是大运河至打铁关之间7个地铁站的重要力量,通过各种灵活的运营组织,方便距离地铁站步行距离超过800米的住宅区、产业园区、写字楼来换乘。
那么杭州第一条“错峰错站”式的地铁接驳线出现在哪里呢?
——西文街地铁站的接驳线1104M路!

(西文街站内景)
传统意义的公交线路,其来回的起终点站必定是一致的,车辆从起点行驶至终点后,司机稍作休整又从终点返回起点,但1104M路却有所不同。

该线早高峰由香源公寓始发,途经西文街地铁站后到达终点“费家塘路东文街口”,车辆下客后并非从“费家塘路东文街口”继续运营,而是向西“空跑”一段路程,到万家星城附近再载客返回香源公寓。
“错峰错站”式的地铁接驳线在杭州乃至全国同领域也是一种创新,它的线路设置完全以客流需求为导向,符合接驳客流的特性。

(1104M沿线部分途经点)
以1104M路为例,该线西段的途经的香源公寓、西文北苑、漾河公寓等住宅区,在早间有前往西文街地铁站换乘地铁的客流,东段的万家星城、西文东苑也有至地铁站换乘的需求。费家塘路、东文街一带作为新天地板块写字楼集聚区,其早高峰的客流是从地铁站至写字楼,而早高峰时段从新天地的写字楼需求很少,分段“V”字型的客流特性造就了首条“错峰错站”式地铁接驳线的诞生。
据统计,杭州公交将在大城北范围内布设4条短距离地铁接驳线,具体见下表:


近年来,30余条“公交快线”,快速、准确地将城市外围居住区的大量市*运民**送到城市核心区域,113、201路等公交快线已成为“爆款”,但既具备“公交快线”特性,又属于地铁接驳线的线路将在本次地铁5号线大城北区域中首次出现。
据分析,地铁5号线后通段开通后,西文街、香积寺路、杭氧、打铁关4个地铁站将成为星桥街道、丁兰街道等数万居民接驳换乘的选择。
针对大城北区域长途距离的换乘,杭州公交将充分利用大城北丰富的快速路网,新辟(改造)4条具备“公交快线”的长途地铁接驳线。

(4条“快线+地铁”接驳线示意图)

同时,杭州公交还计划在丁桥开通一条直达城市核心区域的公交快线,满足丁桥大型住宅区居民到达老城区的需求。

康桥,位于大城北核心区块,本次地铁5号线后通段配套,康桥街道将作为杭州公交的一个重点进行布局。
杭州公交通过大数据信息收集,对康桥的出行需求、道路网络和住宅分布进行了分析,其主要特征:
▶ 一是客流集中,工作日客流以至市区通勤为主,多是在拱宸桥东一带换乘其他公交线路及地铁,节假日的出行方向多是周边的综合体;
▶ 二是通道单一,目前康桥通往外界的通道只有3条,即南北向的拱康路和东西向的康桥路、金昌路,且只有拱康路通向杭州主城区;
▶ 三是新建小区处于现状路网末端,如康晓人家、平安雅苑、金昌苑等。
易坐车、好换乘、提高出行效率能直观地增加康桥市民小伙伴们的幸福感和获得感。因此,杭州公交将在康桥街道按照“一路主线、区域成网、方便换乘”的思路,配套“一条主线三条支线”,形成“主线贯通+支线高峰通达、平峰换乘”的“丰”字型公交线网结构。

(“丰”字型公交线网结构)
——什么是“丰”字型公交线网结构呢?
即一条主线三条支线,形似“丰”字,这样的线路布局达成了主线贯通+支线高峰通达、平峰换乘的功能。


除此之外,拟对120路线路走向进行优化,并与现有的125、312路等线路共同构筑大城北区域公交长距离接驳体系。本次拟新增(优化)的长距离接驳线信息见下表:

(上述部分内容为拟开通信息,最终线路开通情况以批复为准)
滨江板块

通过地铁口设站、开设地铁接驳线等方式实现地铁与公交的“无缝衔接”,从而满足广大市民更便捷的换乘需求。
此次5号线后通段开通,滨江交警大队将在长河地铁站B口、C口、江晖路地铁站B口附近的江南大道、长河路、江晖路等道路上设置3个地铁接驳线始发站。

据测算,这3处地铁接驳线的始发站点 距离地铁出入口均在20-50米 ,乘客步行数步即可到达,可以称得上是杭州距离地铁站最近的公交接驳点,而在道路上充分利用路内交通空间设置地铁接驳线,在杭州尚属首创,充分倡导了以人民大众优先为核心意义的公交优先。
同时,在市交通运输局牵头协调下,根据《地铁5号线后通段交通配套方案》,聚才路地铁站A口将设置1处社区微公交始发站,滨康路、长河路沿线的公交停靠站将进行调整或增设,缩短公交站点与滨康路、聚才路、长河等地铁站出入口的步行距离。

杭州公交将在滨江区继续沿用近年来广泛运用的曲线多点、连线连点、园区零距离等接驳形式,方便滨江区居民换乘地铁。
1
一是构建地铁站至社区、产业园、园区接驳换乘体系,开通多路直达地铁5号线的社区微公交,减少乘客等待时间
2
二是沿用“招呼站”模式,在秋溢路、江淑路、惠商街、固陵路等小区出入口、大厦进出口设置“招呼站”,凸显地面公交招手即停的灵活特性
3
三是拟继续开通进驻产业园内部、小区内部的社区微公交体系,充分发挥社区微公交走街串巷的作用
据统计,杭州公交结合地铁5号线
将在滨江区内布设6-7条
短距离地铁接驳线
具体详情如下


长河地铁站强接驳
杭州公交将以长河地铁站为圆心,设置3-4条辐射周边1-5公里范围内社区、园区、医院及综合体的社区微公交线路。

(点击可查看大图)
特别值得一提的是,今后市民乘坐地铁5号线在长河下车,就可以方便快速地通过社区微公交到达浙二滨江院区、省儿保滨江院区这2家热门医院。

医院门口社会车辆排起的长队
社区微公交的开设能解决市民就医出行难的问题,同时也能很好地缓解院区周围交通拥堵。
——而且地铁开通后,坐地铁换公交将成为去医院最方便的线路!
乘坐社区微公交就医的市民从地铁口到浙二医院的时间,将压缩至 6分钟 左右,到达省儿保的时间也将压缩至 10分钟 左右,既方便又快速。
互联网产业区强通勤

(点击可查看大图)
连接地铁聚才路地铁站和江晖路地铁站的1508M路,途经东忠、乐通、上峰、慧港等互联网产业区,因此早晚高峰的通勤接驳将成为1508M的主要任务。

产业区旁停满了共享单车
因此,地铁5号线配套1508M地铁接驳线的开通,在满足上班族通勤需求的同时,也解决了共享单车的问题。
以后,坐地铁前往该产业区的上班族们只要乘坐1508M,就能快速便捷地到达公司~大大缩短通勤时间。
1506M-三最接驳线
在此次布设短距离地铁接驳线之中,由金山停车场开往金色天逸的1506M路可谓连接地铁站最多、覆盖小区最广、线路走向最曲折的线路。

(点击可查看大图)
该线连接了地铁5号线博奥路站、地铁1号线西兴站、地铁5号线滨康路站3个地铁站,覆盖了4段不同地铁接驳的客流,分别是金色钱塘、铁建国际、江南之星、湖滨花园与地铁博奥路站的接驳;金色钱塘、铁建国际、江南之星、湖滨花园与地铁西兴站的接驳;风情苑、兴盛花园、云厦连园与地铁西兴站的接驳;金地天逸与地铁滨康路站的接驳。