01问题提出
在博文 微型特斯拉线圈振荡电路分析[1] 中提到的购买到的微型特斯拉套件的说明手册中,将微型特斯拉线圈连接至驱动晶体管的基极,称之为带有锁频回路的驱动电路。
并且, 在 龚军龙,特斯拉线圈演示仪的制作与应用[2] 、 马小花,中学物理兴趣探究课堂教学设计与研究 等论文中,都涉及到了将微型特斯拉线圈引入驱动晶体管基极的方法。
那么这种引入锁频方式最早是从何开始的?
除了这种锁频方式,还有其他的方式吗?

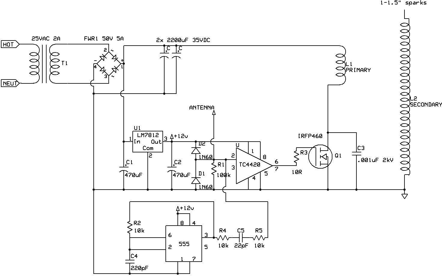
▲ 使用手册上的电路图
02其它微型特斯拉线圈锁频方式
在 The Micro SSTC[3] 有了另外的一个专门的接收线圈来同步特斯拉线圈的自身震荡频率。这个接收线圈的形式也是单端接入电路。与电路没有形成直接的回路。应该也是使用了分布电容来完成信号环路。

▲ Micro SSTC驱动电路
在 MicroTeslaCoilMakesAPerfectStocking[4] 中给出一个在面包板上搭建的微型特斯拉电路,这个模型基本上与开始提到的两篇中文博文中的电路如出一辙。
但是有一个非常奇特的地方,就是对于晶体管基极的发光二极管,不同的电路所给定的方向不一样。比如最开始的那个商品套件中的电路,将晶体管基极处的发光二极管的正极接在晶体管的基极上。而下面的,包括很多国内网页的所给定的电路图都是和下面这种电路图相同的连接方式,即将LED负极接在驱动晶体管的基极上。

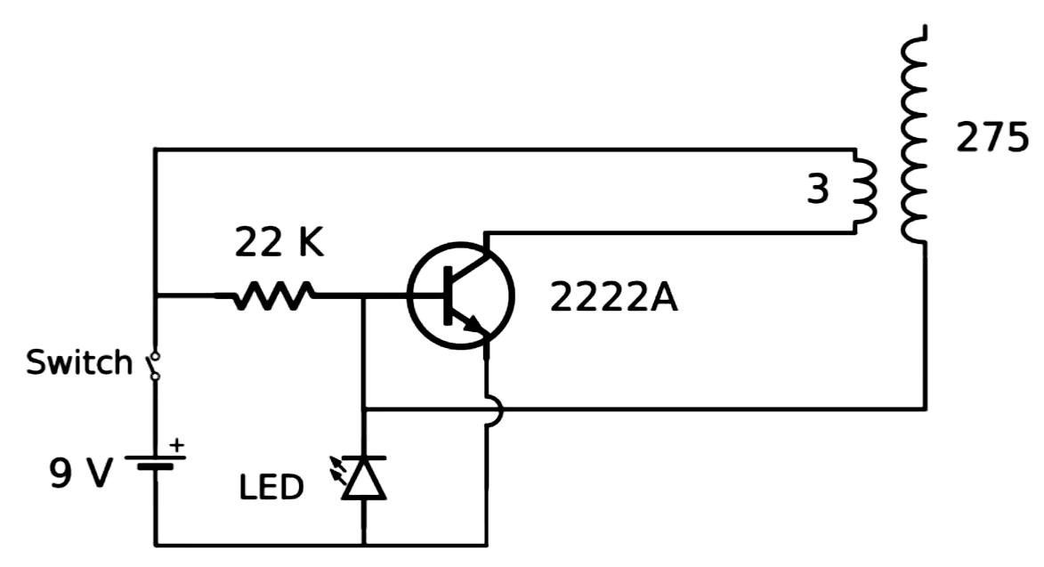
▲ 简易的自锁定微型特斯拉驱动电路
微型特斯拉线圈也被称为 Slayer-Exciter[5] ,它是一种中可以将低压直流电压升压至非常高的交流电压的空气线圈变压器。据说最早是由Dr. Stiffler 和 GBluer

▲ 被微型Tesla线圈驱动的装置
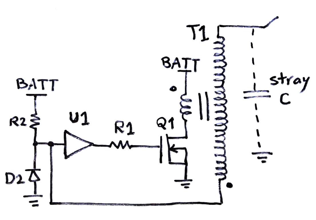
在 100W Wireless and Signle-Wire Power Transmission[6] 也给出了一种*管双**驱动自锁定的驱动方案。如下图所示:

▲ 100W Wireless and Signle_Wire Power Transmission with High Power Double Slayer Exciter
上述*管双**驱动的特斯拉线圈可以在段距离内(70厘米)传递大约100W的电能,而只是需要接受者与发送电路之间只一个公共地线接触即可。其余的都是通过空间电容耦合而产生的。

▲ Configuration for Wireless and Signle-Wire power Transmission
在 How to Build a Slayer Exciter[5] 给出了一个插图,也是说明了基本上同样的驱动原理。

▲ Slayer Exciter Schematic
在文章后面还给出了很多重复该工程的照片例子。

▲ 很多人重复了这个实验
在 Tesla Coild Circuit[7] 中给出了一个巨型的特斯拉线圈的制作过程,其中的电路如下图所示:

▲ Tesla Coild Circuit
使用Slayer E消除特然可以找到的相关电路很多,下面给出以下典型的例子:

▲ Slayer Exciter Circuit with a Tesla Coil

▲ Oscillator-Slayer Exciter

▲ Slayer Excitger Circuit Diagram

▲ Building the Poor-main mini Tesla Coil
在 Wiring SDiagram Pictures[8] 中一口气给出了很多相关的SlayerExciter电路图:

▲ Slayer-Exciter1

▲ Slayer-Exciter2

▲ Slayer-Exciter4

▲ Slayer-Exciter5

▲ Slayer-Exciter5

▲ Slayer-Exciter5
结论
这么多的丰富多彩的Slayer-Exciter电路去驱动微型特斯拉线圈,说明到底最开始起源于那儿删除后已经无从考察了。很多电路是中小学生在面包板上搭建电路中自己无意中改造实现的。这也说明一个道理,电路设计到了最后就成了一种“艺术”了。
参考资料
[1] 微型特斯拉线圈振荡电路分析: https://zhuoqing.blog.csdn.net/article/details/105957105
[2] 龚军龙,特斯拉线圈演示仪的制作与应用: https://wenku.baidu.com/view/eb3c86cf82eb6294dd88d0d233d4b14e85243e1a.html
[3]The Micro SSTC: http://www.stevehv.4hv.org/SSTC6.htm
[4]MicroTeslaCoilMakesAPerfectStocking: https://hackaday.com/2014/12/22/micro-tesla-coil-makes-a-perfect-stocking-stuffer/
[5]Slayer-Exciter: https://www.instructables.com/id/How-to-Build-a-Slayer-Exciter/
[6]100W Wireless and Signle-Wire Power Transmission: https://www.spigellab.com/2016/05/27/100w-wireless-and-single-wire-power-transmission-with-high-power-double-slayer-exciter/
[7]Tesla Coild Circuit: https://loneoceans.com/labs/teslacoil1/
[8]Wiring SDiagram Pictures: https://schematron.org/slayer-exciter-circuit-diagram.html