2022年,房地产进入黑铁时代。随着楼市的降温,购房者的心态也悄然发生了变化,对品质的要求更高了。
客户对住房的品质期望值逐渐提高,房企传统营销手段的效果正在削弱。想要房子卖得好,不仅要抓住客户需求,传达、放大产品品质这一价值点,从营销模式到项目交付也都得有所革新,寻求更有说服力的“品质”代言。
然而好的产品并不天然会说话。如何能将产品品质做显性化的呈现?
耳听为虚,眼见才为实。近些年有越来越多的房企通过透明工地、实景示范区、工地直播等透明公开的方式向客户表达品质,让客户能够亲眼看到未来“家”的建造过程,给足了客户安全感。
在众多优秀作品中,近期陕西明源云云链君发现了一位低调的实力选手——中南置地。
今年5月,西安中南君启项目开展了“美好立方”品牌体验日,邀请了西安中南君启的准业主们在交房等待期中来到项目现场感受了一把中南式的美好生活。此次西安中南君启项目的开放活动正是遵循了集团的美好立方体系。
2021年,中南坚持 产品力 与 服务力 的双向提升,全面构筑了 “美好立方” 体系。以项目建设过程全方位展示工地开放为底盘,通过“新家”、“新服务”、“新生活”三个维度,前置性展示工程品质、物业服务及开展社群活动,为业主提前预演中南式健康美好生活的立方体系。

为了一探究竟,云链君对话了中南置地西郑区域公司工程管理部负责人苗继伟。
美好立方的独特之处
美好立方,顾名思义, 将品质以立体的形式展示给客户 。传统的工地开放是近乎游览式的参观部分项目场景,对客体验并不好。 其一 ,展示内容过于有限,客户在参观时感知不到未来“家”的整体面貌,也无法体验交付后的服务及社区氛围; 其二 ,展示形式简练粗放,非建筑行业的客户不能完全理解各类工程技术指标,施工环节怎么样?选材用料达到了什么标准?这些都不得而知。
云链君 :相比传统工地开放,中南“美好立方”做了哪些升级?
苗继伟:归纳起来,第一,中南“美好立方”的展示面更加全面;第二,我们的核心是以客户为导向,坚守品质,注重客户感知,给客户提供一个所见即所得的感受。
1.全维度、全方位的可视化




左右滑动查看更多
此次西安中南君启“美好立方”展示了建筑外立面、景观、户内实体交付及工艺工法样板间、地库和会所等十二项内容, 产品维度还原呈现了精装188道、毛坯118道工序 ;涵盖了防渗漏、防开裂、闭水实验、实测实量、吊顶工艺、地暖施工工艺等各项工艺工法和施工标准。“其实不仅仅是君启项目,这些也代表了我们中南所有项目标准化、精细化的施工管理要求”苗总如是说到。




左右滑动查看更多
2.以客户为导向,注重客户感知
“美好立方”体系的初衷之一就是消除客户在交付等待期的顾虑。因此,西安中南君启在展示规划时,就从客户满意度和敏感点出发,设置了八大主题对工程品质建设中的工艺做法进行展示。八大主题分别对应了客户关注的房屋质量通病问题、噪音、环保、安防等内容。

不仅如此,为了让客户切身感受到西安中南君启的建造品质,在开放过程中西安中南君启采用了多个场景的互动体验,实测实量体验、龙骨吊重实验、“捕鱼达人”体验等,将生活场景与趣味科技相结合,这种人性化的互动展示,给了客户最直观最温情的参观体验。


美好立方的内核支撑点
“美好立方”将隐蔽工程可视化,把房子剖开了给客户看,晾晒工程工序和建筑材料,这一切敢于剖析产品的动作都是源于对自身工程品质精细化管理和作业流程标准化管理的自信。
云链君 :能够把建造过程剖开了展示给业主,甚至同行,它背后一定是源于对自身工程品质精细化管理和作业流程标准化管理的自信。那么在具体建造过程中,中南置地西郑区域公司是如何进行项目精细化管理的?如何支撑“美好立方”在西安中南君启项目的呈现?
苗继伟:具体是这样的,现在我们的管理就是往“数字化、精细化、精准化”的方向发展,中南置地集团有“6项制度11项指引”的标准管理制度,基本上涵盖了我们施工管理的各个维度,同时这些制度包含了工程管理过程中的关键点,我们要去一一落地。
在这个基础制度下,我们又做了信息化管理,通过数字化的手段实时监控了解各个项目的情况,辅助管理制度落地,为决策提供数据依据。
另外,通过每年三轮的第三方飞检、区域公司月度工程综合评估,交付评估、交付预评估等方式线下同步推进制度体系落地。
1.制度指引及管理体系标准化
在集团的“6项制度11项指引”下,中南置地西郑区域公司工程管理部牵头结合区域管理情况又对制度指引进行扩充深化,以更好的助力二级部门落地工作。

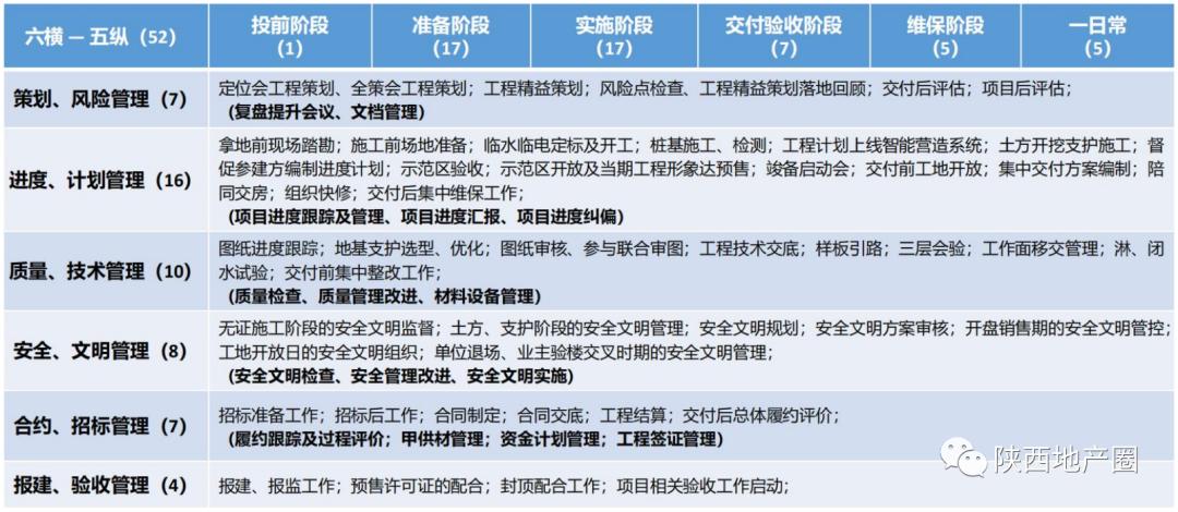
2.工程管理"两张图"
中南置地工程管理工具有“两张图”,一是工程项目管理系统图,二是战区工程负责人业务工作系统图。
工程PM项目管理系统图:六横五纵一日常
· 六横是指重点管理内容 :策划、风险管理;进度、计划管理;质量技术管理;安全文明管理;合约、招标管理和报建、验收管理;
· 五纵是指项目阶段 :投前阶段;准备阶段;实施阶段;交付验收阶段;维保阶段;
· 一日常是指日常管理内容 。
工程PM项目管理系统图是在项目的维度打造了一整个详细的作战图,将项目施工全周期按照不同阶段和重点管理内容两个维度梳理罗列了相应的项目推进动作,旨在从管理的维度给项目工程负责人做一个指引。

战区工程负责人业务工作系统图:五四战法
区域公司工程负责人在工作中要具备五个思维、四个能力。
五个思维: 体系建设、客户视角、竞争意识、结果导向和组织沉淀。
四个能力: 组织管理能力、资源管理能力、风险管理能力和精益建造能力。

将思维和能力相结合,总结形成了工程负责人的工作系统。例如,将体系建设思维和组织管理能力相结合,重点工作有工程组织架构建立、战区工程体系建立等;将客户视角思维与风险管理能力相结合,则需完成工程红线18条全部控、质量关键点梳理、图纸会审和交付前整改跟踪等。
3.管头管尾管过程
在和中南置地西郑区域公司工程管理部负责人交流的过程中,我们发现中南置地对于项目建造过程的管理十分细致,其中不乏有许多优秀的管理亮点值得学习。
1、工程策划做细
中南置地针对工程策划会开三个会:定位会、全策会、工程精益策划会。

定位会在拿地后15天完成,这个阶段,“美好立方”就已经策划进去了;摘牌之后的45天做全策会,全策会维度更加详细,指导整个项目全周期作战;最后,总包单位定标之后30天内,要将前期的工程策划思路和总包交底,让总包单位匹配相应的资源,形成一个最终版双方一致认可的工程策划,统一目标统一行动。
不仅如此,在项目建设的重要节点,公司和项目还会进行精益工程策划回顾,提前预警风险并进行纠偏。
2.过程检查做实
中南置地集团层面每年会进行三轮过程评估,每轮都增加了复评机制; 西郑区域公司自己也组织了专门的巡检小组,由各个业务条线的管理人员组成,每月检查评估,进行排名晾晒。
3.基于客户视角的交付评估
两个时间点,交付前60天组织交付预评估,由第三方站在客户视角做一个全面的检查,以客户端的关注点为核心;交付前30天,组织交付评估,回顾第一轮的检查问题是否全部整改闭环。
西安首个美好立方落地呈现
今年5月,在西安中南君启项目上,中南置地在西安落地的首个“美好立方”对外开放展示,云链君也将西安中南君启项目作为今年品质行的第一站,邀请了不少建筑行业的朋友们前去观摩学习。

下面带大家回顾一下西安中南君启“美好立方”的部分呈现亮点。
1
景观实景
项目展示区域在充分尊重西安大明宫板块这一历史地缘的情况下,融会城市、建筑、景观、室内四位一体的设计观,社区景观以“森林花园-享受森林的旅·居生活”为概念,倡导一边旅行、一边居住、一边探奇、一边度假的生活方式。
社区内最浓墨重彩的一笔便是云桥,桥身的造型像是漂浮在社区的云团。漫步其中,宛如在丛林里穿梭一般,而且视觉被抬高之后,视野范围被扩大,让更多的美景尽收眼底。

2
地下车库
地下车库采用金刚砂耐磨地面,具有面层密实、耐磨性高的优点,并且不易起尘、易清理,在深色的顶棚和地下室灯光的映照下,典雅大方。

3
精装示范区
在精装展示区域中,处处藏着惊喜。可以养鱼的卫生间、可以挂30公斤沙袋的轻钢基层龙骨,中南通过特别多生动有趣的互动体验,让很多看上去很复杂的施工过程,变得通俗易懂。

4
配套设施
为了更好地满足业主们的生活需求,中南君启DK1在3号楼的架空层配置了茶室、私宴厅、共享书吧、泳池等全方位多功能服务,且已签约集运动、休闲、娱乐为一体的综合性艾菲特高端健身会所,配套恒温泳池,下楼即可游泳和健身。

艾菲特会所在2020年已提前运营试营业。让中南的业主们在房子未交付之前,就可以提前享受到所提供的配套和服务。
当把产品、服务做好后,中南置地作为独立模块来运营的“美好We生活”,在“美好立方”落地的项目中提前启动。
2021年4月,中南置地联合中南服务在西安正式发布全新社文品牌IP⸺“中南美好We生活”。中南美好We生活旨在传递一种全新的生活主张与生活态度,鼓励居民共创共享共生,激发社区活力,形成特有的“社区文化”。
今年5月,西安中南君启“美好立方”品牌体验日,分别举办了“We来阅读”、“We乐学堂”和“友邻长者课堂”活动,提升客户美好生活的感知。

-小结-
在与中南置地西郑区域公司工程管理部负责人的交流中,对方说到最多的一个词便是“客户视角”。
云链君 :大家都在谈论房地产进入黑铁时代,您对于品质和客户视角这两个词是怎么理解的?
苗继伟:对于工程来讲,做好品质、守好底线始终是最重要的,因为有好的品质,才有品牌和口碑。这对于客户来说,是一个正向的循环,客户在过程开放及交付时对你有信心,才会继续再买你的房子,所以越是在这个时候越是要把品质做好。
美好立方就贯彻了客户视角,我们不仅要按照工程的思维把工程的“行活”做好,还要从客户的角度出发去做好每一处工程细节并在过程中及时的展示。为此,区域公司从以往交付项目管理中复盘形成了工程品质管理上需要发力的点,结合客户的视角进一步的提升品质。
所以不管地产进入了什么时代,对于工程人而言,除了要做好工程行活、坚守工程底线,还要从客户视角做出一些亮点,不断迭代提升。我们相信只有在坚守品质的道路上才能走的更远。
中南置地的“美好立方”体系,从建造流程、材质选择、再到规范管理,将家的每一寸筑造,立体化的呈现在客户面前。思客户之所需,做客户之所想,中南置地做到了,相信在坚守品质的道路上,中南置地将越走越远。