中信银行腾讯超v信用卡怎么样 (中信银行腾讯超v粉版白金卡)

最近放水真是一波接一波,先是民生、浦发放水,如今中信也来凑热闹了。各家银行都好像开始冲kpi啦,有卡友表示,自己征信花都过了,并且额度给的也不低,还有卡友表示之前申请都是被秒拒,这次居然秒批了,今天小编就带大家一起来看看吧!

一、放水卡种

1、名称: 中信银行腾讯超V白金卡

2、级别:白金卡

3、额度:5k-10w

4、年费: 480元/年。免首年,年刷12次免次年

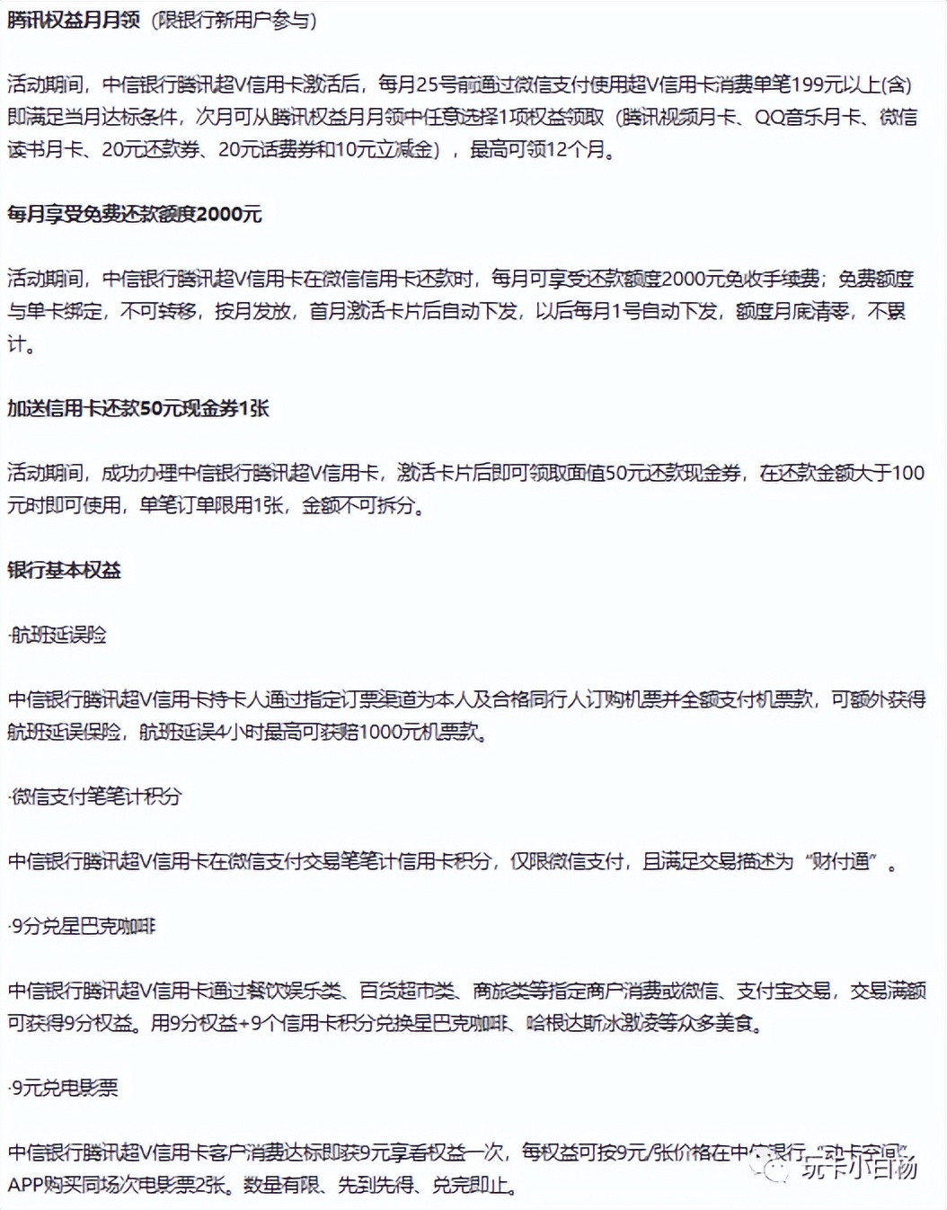
5、权益:

中信银行腾讯超v白金卡权益兑换,中信银行腾讯超v白金卡年费2000

【卡种解析】

这张卡是中信银行携手腾讯公司上线的,这款联名卡面向腾讯生态优质高端客户群体量身打造,超多权益,为用户打造申卡、用卡一体化的创新用卡体验,助力客户获得有温度的品质消费生活。

中信银行腾讯超v白金卡权益兑换,中信银行腾讯超v白金卡年费2000

二、申请技巧

1、如果是中信银行的首卡,建议最好是在网上申请,不要去网点,因为到网点一般都是专员或机器自己给你选卡种类,对个人的硬件也是要求比较高,而且也比较麻烦。

2、许多联名信用卡都会有特殊的条件,不要盲目的去办理,在选择信用卡时一定要结合自己的情况来选择,这样你的中信银行信用卡申请通过率和额度才能得到保证。