今天朋友圈都在转发一个消息
石家庄又有4个项目违规开发
已被官方通报
来来来
看看名单
龙池翠洲
福临名邸
石铜府
云杉溪谷
都是熟悉的脸有没有?
不过小乔隔着屏幕
都能感受到扑面而来的尴尬
怎么说
福临名邸可是前两天又拿地了呀
石铜府也是今年2月份摘牌的
买房这事儿多严肃
可不能开玩笑

这世界变化快啊
我们还是搬砖的我们
石家庄已经不是原来的石家庄了
想当年
有土地证的那绝对算香饽饽了
哪里还有风险提示这玩意儿
现在?
五证之中差一个
都觉得心里有鬼
别哪天也被拎出来当成榜样
不过话说回来
这些项目到底能不能买呢?

妾以为
官方这么尽职的在曝光一些五证不全的项目
不是让您恐慌
是在规范市场
尽量减少大家损失
但是呢
项目的一些进展也是要继续跟进的
哪天证齐了
还是可以入手的

所以呢
您也别纠结
鱼和熊掌总归不可兼得
买房时还是要优先五证齐全的项目
就算退而求其次
也要留点底线
选择那些有实力的房企
就算暂时五证不全
以后也有实力补齐
如果您真看上了小开发商手下的
连土地证都迟迟办不下的楼盘
那小乔也只能致以崇高的敬意了

最后
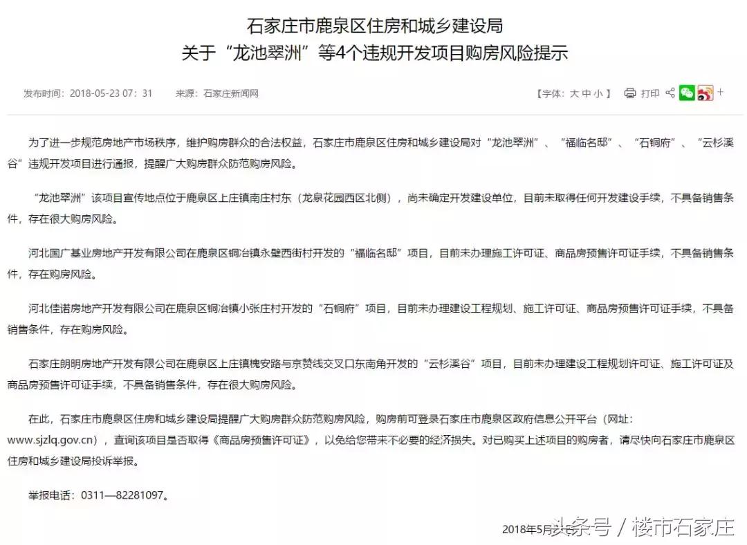
再说一下这4个违规项目的具体情况
风险提示
龙池翠洲
宣传地点:鹿泉区上庄镇南庄村东(龙泉花园西区北侧)
开发商:尚未确定开发建设单位
福临名邸
项目地址:鹿泉区铜冶镇永壁西街村
开发商:河北国广基业房地产开发有限公司
石铜府
项目地址:鹿泉区铜冶镇小张庄村
开发商:河北佳诺房地产开发有限公司
云杉溪谷
项目地址:上庄镇槐安路与京赞线交叉口东南角
开发商:石家庄朗明房地产开发有限公司
附原文:
