为落实 双招双引 战略举措,加强丽水公交集团人才队伍建设,丽水公交集团决定面向社会公开招聘公司工作人员,现将有关事项公告如下:
一、招聘计划
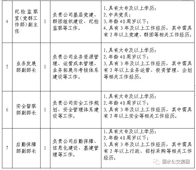
本次丽水公交集团共招聘10名工作人员,具体岗位、人数和报考所需资格条件等详见下表:

二、招聘条件
报考人员除具备招聘岗位所需资格条件外,还需符合以下条件: 1.思想政治素质好,拥护中国*产党共**的领导,坚决贯彻*党**的路线方针政策; 2.遵纪守法,品行端正,诚信廉洁,作风正派,未受过刑事处罚; 3.具备履行岗位职责所必需的专业知识; 4.具有良好的心理素质,身体健康; 5.年龄要求35周岁以下的为(1985年8月1日以后出生);年龄要求40周岁以下的为(1980年8月1日以后出生),具有岗位相关专业副高及以上职称的年龄限制放宽至45周岁以下(1975年8月1日以后出生)。 6.本次公开招聘所涉及的年龄和工作经历的时间计算统一截止到2021年8月1日。 7.户籍:浙江省内户籍。
有下列情形之一的,不能报考: 1.有《中华人民共和国公司法》第一百四十六条所列情形之一的; 2.个人有严重不诚信记录的; 3.与本单位负责人有夫妻关系、直系血亲关系、三代以内旁系血亲关系或者近姻亲关系的,不得报考相应岗位,也不得报考与本单位领导人员有直接上下级领导关系的其他岗位; 4.有其他不适宜聘用情形的。
三、招聘程序
招聘工作由丽水市公交集团统一组织实施,其中笔试、面试委托丽水市人力资源服务中心承办,贯彻公开、公正、平等、竞争、择优原则,坚持德才兼备的用人标准,按照公开报名、统一考试、严格考察、择优聘用的方式进行。具体程序:
(一)报名 采用网上报名的方式: 报名时间:2021年8月23日-8月27日18:00止。 报名链接https://jinshuju.net/f/XzuDa7 按要求填写报名表,并上传本人身份证、户口本、学历证书、学位证书、*党**员证明、相关工作经历证明材料(工作单位证明和社保缴费证明)、专业技术资格证书、职(执)业资格证书,报考中层岗位人员还需提交近三年工作总结、其他所获荣誉材料等相关资料及一寸彩色近照1张(留学人员需提供教育部中国留学服务中心出具的学历、学位认证有关材料)。 报考人员填报的身份证号须与考试使用的居民身份证一致,每位报考人员限报一个岗位。报考人员须对提交的一切信息和材料的真实性负责,凡提供虚假信息和材料通过资格审查的,一经查实,取消考试或聘用资格。
(二)资格审核 报名后,对报考人员进行资格审核,确定考试人员名单,并发放准考证。资格审核人数不足1:3的,由丽水市公交集团确定是否核减招聘计划。招聘岗位取消的,报考人员可在接到通知后在指定时间内改报其他符合条件的岗位,逾期未改报的视作放弃报名。
(三)比选、笔试 1.比选: 报考中层岗位的组织进行比选,比选指标主要包括报考人员的工作经历、工作业绩、专业技术职称(执业资格)和学历学位等,比选合格分为60分,按选聘计划数1:3(开考比例为1:2的按1:2)的比例以比选成绩从高分到低分确定面试对象,同一岗位报考人比选均未达到合格分的取消该岗位面试。 2.笔试: 报考中层岗位人员免笔试,报考其他招聘岗位人员参加笔试,须同时携准考证和本人二代身份证参加笔试。 (1)考试方式:采取闭卷方式。 (2)笔试满分100分。笔试内容由公共基础知识和材料写作组成,主要测试应考者与职位相关的专业知识和分析解决问题能力、文字综合能力等。 (3)招聘岗位笔试结束后,在笔试人员中从高分到低分按招聘岗位计划数1∶3的比例,确定入围面试人选;须同时携带面试通知书和本人二代身份证参加面试。 (4)笔试时间、地点另行通知。
(四)面试
面试采用结构化面试,面试成绩满分100分,合格分60分,低于合格分人员不得入围体检、考察。面试时间另行通知,在规定的时间和地点参加。入围面试人员放弃面试资格的,在该岗位报考人员中按比选或笔试成绩从高分到低分予以递补。
(五)确定体检考察入围人员
面试结束后,各招聘岗位按总成绩从高到低1:1的比例确定体检、考察人员。 1.中层岗位总成绩=比选成绩 50%+面试成绩 50%(若总成绩相等以面试成绩高的排位在前)。 2.其他岗位总成绩=笔试成绩 50%+面试成绩 50%(若总成绩相等以面试成绩高的排位在前)。
(六)体检
体检参照《公务员录用体检通用标准(试行)》(修订后)并按有关操作规程执行。报考人员不按规定时间、地点参加体检的,视作放弃体检。体检不合格或放弃的,按总成绩从高分到低分依次递补。
(七)考察或背景调查
考察由丽水市公交集团组织实施,考察工作按照相关规定进行。考察不合格的,按总成绩从高分到低分依次递补。
(八)公示
经体检、考察合格,研究确定拟聘用人选,公示5个工作日。公示期满后,没有反映问题或反映有问题经查不影响聘用的,按有关规定办理聘用手续。对反映有影响聘用的问题并查有实据的,不予聘用;对反映的问题一时难以查实的,将暂缓聘用,待查清后再决定是否聘用。
(九)任职与聘用
拟聘用人选在接到聘用通知后,须在规定时间内报到,无正当理由逾期者,取消聘用资格,不再递补。聘用人员按照劳动合同制管理,工资待遇按照丽水市公交集团薪酬有关规定执行,并按有关规定享受相应的人才政策。 1.中层岗位:首次聘期三年,期间有不胜任情形的,视情另行安排工作或解除聘用。 2.工作人员岗位:公司与拟聘用人员签订劳动合同,并按规定约定试用期。试用期满后,考核合格者,予以正式聘用;不合格的,取消聘用。
四、其他事项
1.报考人员资格审核贯穿本次招聘工作全过程。报考人员提交的报名信息应当真实、准确、有效。凡提供虚假信息和材料,或有意隐瞒本人真实情况的,一经查实,即取消聘用资格。 2.招聘工作严格按照要求做好疫情防控,属于新冠肺炎确诊病例、疑似病例、无症状感染者、密切接触者、治愈出院后处于隔离医学观察期的确诊病例、解除隔离治疗或集中隔离医学观察后处于医学观察随访期的无症状感染者、处于集中隔离医学观察期的、处于健康监测期的,暂不能参加本次招聘。 考试前21天内有国内疫情中高风险地区旅居史、有境外旅居史、有与新冠肺炎确诊病例或疑似病例及无症状感染者接触史的,不得参与本次考试;参加考试前21至30天内有国内疫情中高风险地区旅居史、有境外旅居史的,28至35天内有境外旅居史的,需提供3天内的核酸检测阴性证明材料;参加考试对象来自省外的,需提供3天内的核酸检测阴性证明材料。 健康申报。所有参加考试人员应主动申报,在报到时如实填写并提交健康申报表(见附件)。 中高风险疫情地区可通过中国政府网
(http://bmfw.www.gov.cn/yqfxdjcx/index.html)查询。
3.本次公开招聘有关信息在丽水公交集团微信公众号、丽水人才网公布,供报考人员查询和社会监督。请报考人员保持通讯畅通,随时自行留意,不再另行电话通知。本公告由丽水市公交集团负责解释,报考人员如有疑问请在正常上班时间拨打咨询电话。 咨询电话:0578-2216613(丽水市公交集团人力资源部) 监督电话:0578-2111619(丽水市公交集团纪委)
声明:本文转载自【青田网】,文章版权归原作者所有,如有来源标注错误或侵权,请联系更正、删除。