
东北特钢集团厂区
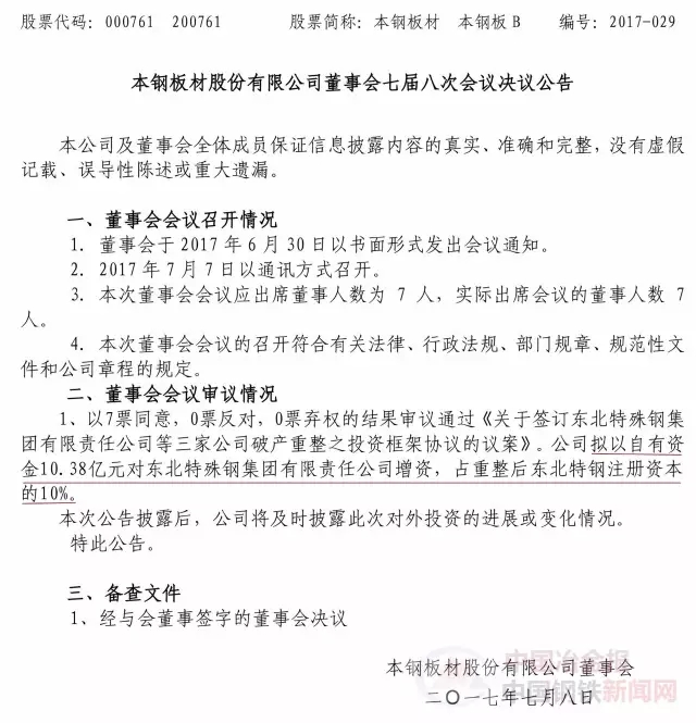
本钢板材 (000761) 7月7日晚间发布公告,公司董事会审议通过《关于签订东北特殊钢集团有限责任公司等三家公司破产重整之投资框架协议的议案》。公司拟以自有资金10.38亿元对东北特殊钢集团有限责任公司增资,占重整后东北特钢注册资本的10%。

本钢板材发布公告
而7月10日,是东北特钢集团及破产管理人向大连中院申请第二次延期提交重整计划草案的截止日期。因此,本钢板材7日晚间的公告可谓相当及时,这意味着本钢板材将参与东北特钢重组。

本钢集团
本钢板材
本钢板材母公司本钢集团和东北特钢同属辽宁省地方国企。自2016年下半年以来,在国家供给侧改革和钢铁行业去产能政策的推动下,行业盈利状况开始大面积好转,基本摆脱了全行业亏损的不利局面。多家钢铁上市公司扭亏为盈,同时实现大规模盈利。本钢板材2017年一季度实现净利3.07亿元,同比增长636%。相对良好的行业基本面和重组方良好的财务水平预计将有助于推进此次重整。

东北特钢集团
为我国冶炼出了第一炉不锈钢、超高强钢、高速钢、高温合金,并为我国第一颗人造地球卫星、第一枚导弹、第一艘潜水艇和多项国家重点国防工程提供了大批关键的特钢新材料的东北特钢是怎样走入困境的呢?

东北钢铁集团大连工厂
东北特钢是东北重要装备工业及原材料工业乃至整个工业领域主要骨干企业。东北特钢下属大连特钢、抚顺特钢所有主体设备、主要装备具有世界先进水平,国内首屈一指。产品方面,高温合金、高强钢、特种不锈钢等主要特钢品种在国防军工市场份额达到80%以上。

东北特钢集团大连基地的工人
目前,东北特钢承担我国军工及航空航天所有特种合金80%以上的国家级研发课题。技术方面,所有生产流程都达到当今世界特钢生产最高水平。

东北特钢集团大连基地的滚动车床工人
东北特钢走入困境主要原因在于金融危机之后经济下行压力加大,投资巨大带来的财务成本使企业不堪重负。随着供给侧改革的推进,经济稳中向好,如果这些成本能有效减少,企业也可以轻装上阵。只要重整之后把公司治理结构安排好、把班子选好,以东北特钢的行业门类和专业水平,重现生机是有希望的。
来源:钢狗网
声明:未经许可,不得转载