最新消息,蚌医一附院心脑血管中心项目规划正式出炉!已经在官网公示!
2021年是“十四五”规划的开局之年,也是蚌埠东部新城全面启动的关键一年。
东部新中心将重点打造 蚌埠市寿春中学、蚌埠衡水实验学校、蚌埠医学院第一附属医院心脑血管中心等“补短板”公服项目,实现基本的优质教育、医疗、文化等公共服务设施全覆盖。
NO.1|壹
蚌埠医学院第一附属医院(新院区)正式公示!
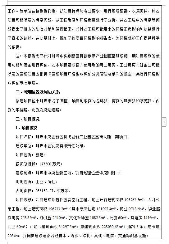
就在今日,蚌埠医学院第一附属医院(新院区)正式公示,该医院位于中央创新区,也就是高铁站大学城旁边!

该项目东至学翰路,西至学海路,南至凤翔路,北至学苑路,总投资25亿,占地465亩,总建筑面积42万方,现在公示要建的是一期268亩。
规 划 公 示

蚌埠医学院第一附属医院 拟在龙子湖区学苑路南侧、学海路西侧建设蚌医一附院心脑血管中心项目。 按照住房和城乡建设部《关于城乡规划公开公示的规定》的通知,现公示规划总平面图。
公示时间:2021年5月28日--2021年6月3日
联系电话:0552-2155973(每天上午8:00至12:00,下午2:30至5:30)
联系地址:蚌埠市南湖路1008号皖北国土交易中心大厦1605室。
蚌埠市自然资源和规划局
2021年5月28日

新冠疫情发生后,为提升对重大疫情的预防与救治能力,经研究,决定在新院区增设传染病专用病房楼,将项目名称增名为 “蚌埠医学院第一附属医院心脑血管中心及重大疫情救治基地”,并向安徽省卫健委、发改委提出重大疫情救治基地项目立项 申请。

在市委、市政府的大力支持下,项目有序推进,为筹集建设资金,经医院申请,该项目已获得蚌埠市地方政府非标专项债5亿元,其中一期资金5000万元已经到位,用于支付设计等费用。

由于疫情救治需要,经研究, 拟对项目新增重大疫情救治基地功能,原计划二期建设项目拟合并为一期建设,面积由20万平米调增至38万平米,计划投资额由12亿元增加至约25亿元。
蚌埠医学院第一附属医院心脑血管中心项目为三级甲等综合性医院, 总用地面积18万㎡,总建筑面积约40万㎡,拥有2000张床位。


▲总平面图
项目面向未来,着力于山院水庭之间打造一座 集智慧数字化、生态化于一体的第五代医疗之城 ,建成后将立足蚌埠,服务安徽,辐射苏、鲁、豫,成为功能完备、专业学科突出、诊疗技术精湛、环境优美的现代化省级医疗服务中心。
NO.2|贰
龙子湖区政府东迁,打造东部新中心
此外,就在近日,龙子湖区发布公告: 安徽省蚌埠市龙子湖区人民政府办公地址迁至蚌埠市东海大道1599号,自即日起正式在新址办公。迁址后原办公电话不变。

据了解,新区政府就在栖岩寺东侧,龙子湖区政府驻地的迁移,对于辐射带动东部城区,促进龙子湖区整体联动发展有重要意义!

并且龙子湖区政府在4月14日在邀请业界大咖湖畔论道,对打造东部新中心展开讨论。

会议邀请了著名规划大师、同济大学教授赵民,东南大学教授阳建强,安徽建筑大学教授、一级注册建筑师姜长征,安徽省建筑设计院教授、高级工程师、一级注册建筑师左玉琅,北京工业大学教授汪坚强等专家学者,就我市东部区域定位、发展方向、片区容量、组团互动、山水互补等进行研讨。

特别围绕中央创新区的站城关系、产城关系、综合交通体系等进行详细切磋。此举为推动东部地区发展开阔了视野,理清了思路。


NO.3|叁
蚌埠中央创新区规划曝光!
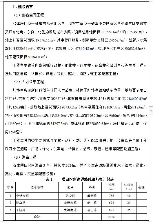
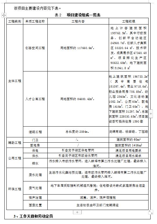
此外近日,龙子湖区政府官方网站发布了关于蚌埠中创发展有限责任公司《蚌埠中央创新区科技创新产业园区基础设施一期项目》受理公示。




蚌埠中央创新区项目坐落图及创客空间和人才公寓位置
如下;

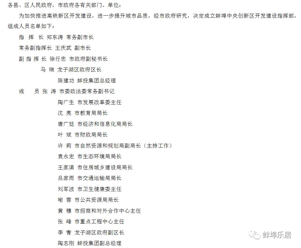
此前,蚌埠市人民政府办公室发布了关于成立蚌埠中央创新区开发建设指挥部的通知!高铁新区再升级!


指挥部下设办公室,徐行忠、陈建功同志兼任办公室主任,李青同志兼任办公室副主任。蚌埠中央创新区开发建设指挥部承担原蚌埠高铁新城开发建设指挥部职责。

此外,根据蚌埠投资集团有限公司发布的新闻,5月25日下午,市政府副市长王庆武带队赴中创公司,现场调度推进中央创新区开发建设工作。


王庆武对中央创新区开发建设前期进展情况给予充分肯定,并就加快开发建设强调:
①要抓好区域规划设计,对标先进、拉高标准,明确高铁枢纽概念,高标准开展区域规划。
②要抓好*地征***迁拆**安置工作,加强协调配合,采取有力措施,全力做好*地征***迁拆**安置工作。
③要抓好配套设施建设,路网、水电等基础设施要优先配套,为后续开发奠定坚实基础。
④要抓项目包装,高标准、高要求谋划项目,通过项目包装争取资金、寻求合作。
⑤要抓先期推进,以东鼎项目为切入点,以点带面加快推进。要加快落实东站房对面核心商务区规划,为招商和项目落地打下基础。
⑥要抓队伍建设。选派规划、招商、融资、管理等专业化人才充实到中央创新区开发建设指挥部和中创发展公司来,打造一支复合型人才队伍,确保指挥部和中创公司高效运转。

(来源:蚌埠高楼迷)
蚌埠中央创新区综合定位;将按照“科创城东”发展定位,高站位规划建设高铁创新区,加快高铁工贸园,玻璃小镇,高铁科创新城“以园艺镇一城”融合发展,努力将高铁中央创新区打造为城东标杆,科创中心,人才高地,高端教育中心,服务皖北的医疗中心,有一定影响力的金融中心,高水平的总部经济基地,有一定影响力的区域服务集聚地。