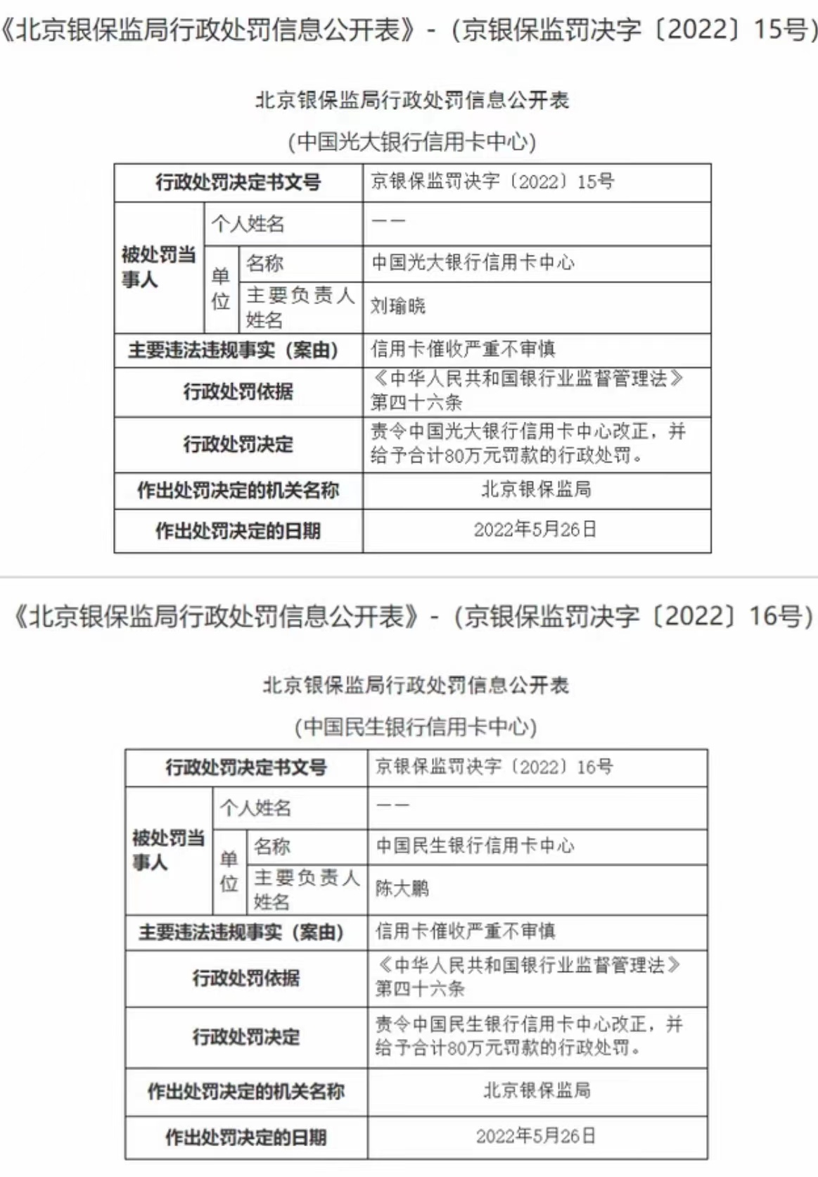
近期,北京银保监局的一纸罚单,将“银行催收”推入舆论中心。该罚单显示,中国光大银行信用卡中心、中国民生银行信用卡中心因信用卡催收严重不审慎,被北京银保监局责令改正,并处以80万元罚款。

业内人士告诉记者,一般情况下,银行和委托的第三方公司,都是按流程和规定来催收。监管部门开罚单了,说明催收过程中有比较严重的违规现象。
那么,第三方催收公司在这一过程中,是怎样的存在?银行要不到的账,最终如何处理?
【催收:银行照章执行,超过90天委外催收】
90天,通常情况下是大多数银行给到客户欠款逾期的极限。一旦超过90天,银行会选择委外催收。

九派财经了解到,银行员工在账户逾期90天内时,会以打电话方式为主,来进行催收,也会去客户经营场所或者家里进行提醒。催收无果又超过90天时,就会直接委托第三方机构,接手催收工作。
建设银行某支行负责人张之明介绍,“这个工作对我们来说是附加,对催收公司来说是本职。在催收过程中,我们会比较柔性,就算去客户家里和店里,如果有外人,我们就不会提到这事让客户难堪。催收情况多种多样,但尊重和隐私保护,是必须要有的。”
该行的催收公司工作人员王野告诉记者,第三方催收公司和银行签订协议,约定了催收到款后,会有分成。
“这是公司的收入来源,没完成任务就一分钱都拿不到。流程都一样,从打电话开始,再到上门。”王野说。
“在遭到催收的客户里面,大部分确实是实在拿不出钱了。他们被银行催得难,我们做催账工作一样难,有时会降工资、减绩效。总之,两方都会受影响。”一位银行客户经理向九派财经透露。
今年5月19日,银保监会发布《银行保险机构消费者权益保护管理办法(征求意见稿)》。《管理办法》中明确,银行保险机构催收前应采取适当方式提醒债务人,督促债务人履行债务清偿责任。审慎实施催收外包业务,从准入、考核、质检、监督、问责等方面督促委外催收机构合规催收。
据此可明确,银行委外催收合法合规,只不过第三方催收机构催收过程中,行为不容易规范。
据媒体报道,一名投诉民生银行的用户称,“民生银行委托的第三方对我进行*力暴**催收,每天打十几个电话和短信骚扰,在我父母家大声吼叫,甚至还去单位拿着照片挨个询问。我已经没脸见人了。”
对此类“*力暴**催收”,王野认为是特殊情况,由各方面原因导致,且这样的催收公司做不长久。
他分析,银行给公司的压力过大、高分成的诱惑、催收人员和被催收客户激发矛盾,都有可能让人“上头”。在催收越来越规范的管理中,催收公司要能跟银行长期合作,“*力暴**催收”要冒着员工进警局、协议作废的风险,不算本事,已然是过去式。
他回溯刚入行时,是以“欠债还钱、天经地义”的心态开始的。他告诉记者,招聘的时候,公司还是有意识地会选择看起来比较有“威慑力、说服力”的人。毕竟干这一行,矛盾可能会随时爆发。
湖南一家ktv老板魏维,店内生意不如往年,近段时间入不敷出。他在面临第三方公司催收时,表示自己愿意配合任何沟通,去法院或是制定新的还款计划,都可以,但就是没钱还款。
“之前店里一个月利润是100多万,现在我养活全部员工都难,苦苦支撑这家店才能不倒闭。自己征信坏了就算了,没任何多余还款的钱,没有收入,一点办法都没有。”魏维说。
对此,记者问及钱实在催收不到时,会怎样处理。王野回应称,个人情况也能理解,再向银行反馈要不到就行。但这意味着,公司这一单生意丢了,之前都是白费功夫,一分钱都拿不到。
【坏账:银行自担风险,但保留追索权】
要不到的欠款,委外催收的账单最终还是会返还到银行。
张之明向记者透露,根据实际工作情况,一套流程走完还是要不到账,就会走“坏账核销”。但保留追索权,一旦发现客户有能力了,还是会继续要钱。
“有的人直接跑没了,这些人不在意自己的征信,以后再也贷不了款。几万几千的小额,银行就搁置了,大额会上黑名单。”他进一步说。
而千千万万份“搁置”账单的累积,对于银行来说,也是笔不小的“坏账”。银行会做亏本生意吗?
据银联数据服务统计,截至今年4月,在全国性银行中,累计信用卡量在亿级规模的银行有工商银行、建设银行、中国银行、农业银行、交通银行、招商银行、中信银行,共计7家。
公开数据显示,2019年,建行、广发银行、工行、民生银行的“信用卡分期收入”就都超过了200亿元,光大银行、中行、农行、浦发银行的“信用卡分期收入”也都在百亿以上。

可见,信用卡之于银行,不仅是考核指标,也是一大部分收入来源。放贷的行为,本身就是收益和风险共存的。
农业银行信贷人员林前伟解释道,客户来行开信用卡,银行的后期收入会增长,所以还是在大力推销。对于这部分“坏账”,就属于银行发放信用卡的风险,也需要自担损失。
银保监会数据显示,截至2021年四季度末,商业银行不良*款贷**率1.73%,较上季末下降0.02个百分点。大型商业银行、股份行、城商行、农商行的不良*款贷**率分别为1.37%、1.37%、1.90%和3.63%。上市银行2021年报显示,多数银行信用卡不良率较2020年末有所下降,农业银行、中国银行、中信银行实现“双降”。

“这块业务,总体利大于弊。小额欠款银行都懒得走法律途径,每个支行都有一个‘不良率’,不能超过这个线。否则,工作考核上,支行个人业务负责人要被追责。”林前伟补充。
(张之明、王野、魏维、林前伟均为化名)
九派财经记者李垚
【来源:九派新闻】
声明:此文版权归原作者所有,若有来源错误或者侵犯您的合法权益,您可通过邮箱与我们取得联系,我们将及时进行处理。邮箱地址:jpbl@jp.jiupainews.com