近日,《2021年莱山区义务教育新生报名办法》发布。
今年,莱山区继续遵照适龄新生免试、划区、就近入学(就近入学指的是相对就近,不是指绝对地理位置的远近)的原则进行招生,区教育体育局根据适龄学生人数、学校规模、学校布局、交通情况等因素,结合新学校投入使用情况确定了2021年莱山区义务教育阶段学校的学区范围。
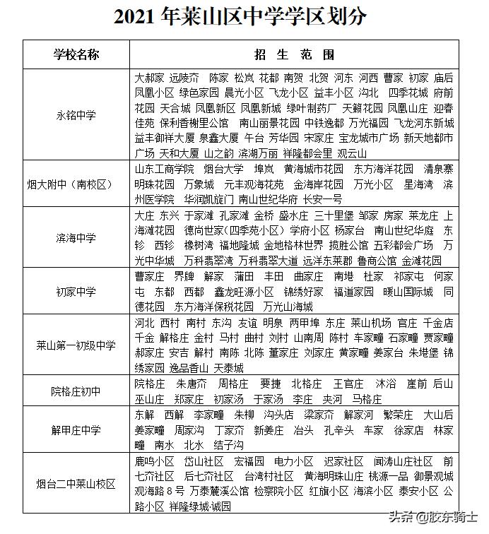
2021莱山区中小学学区划分如下:

2021年莱山区小学学区划分

2021年莱山区中学学区划分
一、对比去年,2021年的学区划分有何变化?
莱山区小学学区变化:
- 实验小学学区:新增山之韵
- 第四实验小学学区:移出南山世纪华庭、橡树湾、福地隆城、孔家滩。新增远洋东莱郡、鲁商公馆、金滩花园。
- 新增烟大附小翡翠校区(第六小学),学区范围:南山世纪华庭、橡树湾、福地隆城、万科翡翠大道、孔家滩、东轸、西轸。
- 东轸格庄小学合并到烟大附小翡翠校区,东轸、西轸学区随之变更到新校区。
- 第八小学学区:新增滨湖万丽、祥龙都会里、观云山
- 东风岭小学学区:新增天泰城

莱山第八小学
莱山区中学学区变化:
- 永铭中学学区:新增山之韵、滨湖万丽、祥龙都会里、观云山
- 滨海中学学区:新增万科翡翠大道、远洋东莱郡、鲁商公馆、金滩花园
- 莱山第一初级中学学区:新增天泰城
二、未来莱山的学区还会变吗?
在教体局发文中,明确写明:随着新建和改扩建学校投入使用,区教育体育局将继续适时对全区义务教育阶段学校学区范围进行必要调整。那么,未来哪些小区的学区会有变化呢?以下为学区变化的猜想,供大家参考。

凤凰铭著配建小学
- 山之韵小学学区变更至碧桂园·凤凰铭著配建小学
- 德尚世家、远洋东莱郡小学学区变更至中海长安云锦配建小学
- 福地隆城、翡翠大道、东轸、西轸等中学学区变更至观海印象配建的金滩中学
- 另外还有万光福园九年一贯制,私立暂不清楚招生政策,还有蓝天一号的九年一贯制...
三、怎么看学区好坏?
我相信,人们购买的房产可以能在一定程度上代表着自身收入水平或者素质层次(也有个例)。通常,收入水平越高、文化素质越高的人,对下一代的教育投入以及重视程度就会越高,就越容易造就 学区 。

怎么看学区的好坏?可以简单粗暴地参考你小区的房价水平。
- 学区不断导入比你房价高的小区,或移出低房价的小区。那么,我认为该小区的学区价值是在增长的。
- 反之,学区不断导入比你房价低的小区,或移出高房价的小区。那么,我认为该小区的学区价值是在降低的。
以上只是极端情况下的举例,方便理解。具体还要有很多因素的考虑,比如房屋总价、发展潜力、政府投入等等等等。

学区的质量是所有在学区内的小区共同决定的,一个“高端”小区撑不起一个学区!如果高端小区与同一个学区的小区差距过大,会造成该小区高素质高收入人口外流,去别的地方上学,这里只用来度假/投资/出租/转售。这就造成了,学区导入了高端小区,学区价值依然没有增长。家长太难了……[我想静静]
四、莱山区学区排行
现阶段,我认为莱山区学区前五排行如下,欢迎关注、留言讨论![呲牙]
NO. 1 第二实验小学(未来会有初中部,此校将建成九年一贯制。目之能及,永远第一[笑哭])
NO. 2 实验小学含万光校区、烟大附中小学
NO. 4 第四实验小学
NO. 5 第八小学