微商自问世以来,就一直火爆,大量人员从中获利的同时,也有许多人因为盲目的从事,被一些别有用心的企业欺骗,导致倾家荡产,如此前曾被公安机关打击的魔能国际,魔能国际曾是国内最大的微商企业,因使用传销模式大量发展代理,最后被公安打击。

而近日小编在裁判文书网发现, 微商品牌“姬存希”因涉嫌传销 被平顶山市市场监督管理局申请冻结多个银行账户。 企查查数据显示:浙江姬存希化妆品有限公司成立于2015年1月19日,注册资本1000万元,法定代表人许科辉独资持有100%股权。

申请人平顶山市市场监督管理局,住所地平顶山市新城区清风路**。统一社会信用代码:1141040000545225X8。
负责人孙国权,该局局长。
委托代理人李云超,系该局经检支队科长。
委托代理人杜鹏炎,系该局经检支队工作人员。
被申请人浙江 姬存希化妆品有限公司,住所地宁波市鄞州区泰康中路****-1。统一社会信用代码:9133021231686098XC。
法定代表人:许科辉。
申请人平顶山市市场监督管理局于2020年7月1日向本院申请对被申请人浙江 姬存希化妆品有限公司涉嫌传销资金的银行账户予以冻结。本院受理后,依法组成合议庭进行了审查,本案现已审查终结。
经审查,申请人平顶山市市场监督管理局在查处浙江 姬存希化妆品有限公司涉嫌传销行为一案中,为防止被申请人转移或隐匿涉嫌传销资金,决定向本院申请对被申请人在相关银行的涉案资金账户予以冻结。
本院认为,《禁止传销条例》第十四条第一款规定:“县级以上工商行政管理部门对涉嫌传销行为进行查处时,可以采取下列措施:……(八)对有证据证明转移或者隐匿违法资金的,可以申请司法机关予以冻结。”申请人平顶山市市场监督管理局申请对被申请人在银行的涉案资金账户予以冻结符合法律规定,根据《禁止传销条例》第十四条第一款第(八)项、《中华人民共和国行政强制法》第十三条第二款、《中华人民共和国行政诉讼法》第一百零一条、《中华人民共和国民事诉讼法》第八十一条第二款的规定,裁定如下:
对被申请人浙江 姬存希化妆品有限公司在中国银行宁波市鄞州分行营业部开设的账号37×××22准予冻结。
本裁定立即开始执行。
姬存希被冻结的账号有三个,与其关联公司一个。




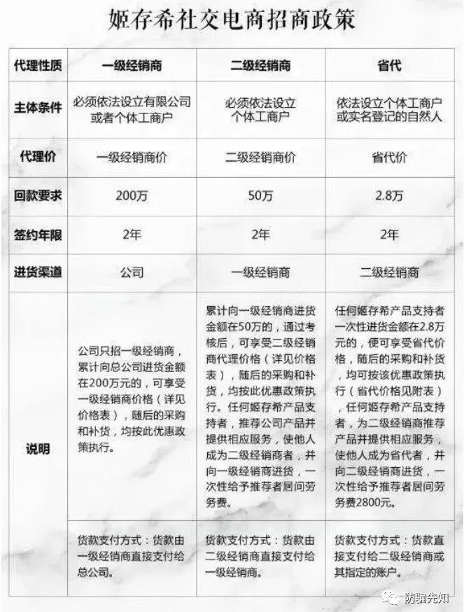
此前小编也曾曝光过该企业涉嫌传销,据了解,姬存希代理分为4个级别,分为2.8万元省代、8000元市代、3000元县代、600元团购(VIP),拿货价格因不同的代理级别而异,省级总代招募一个同级别的省级总代公司会返2800元的培育金,也就是进货额的10%。


根据2005年国家颁布实施的《禁止传销条例》第二章,第七条,下列行为,属于传销行为:
(一)组织者或者经营者通过发展人员,要求被发展人员发展其他人员加入,对发展的人员以其直接或者间接滚动发展的人员数量为依据计算和给付报酬(包括物质奖励和其他经济利益,下同),牟取非法利益的;
(二)组织者或者经营者通过发展人员,要求被发展人员交纳费用或者以认购商品等方式变相交纳费用,取得加入或者发展其他人员加入的资格,牟取非法利益的;
(三)组织者或者经营者通过发展人员,要求被发展人员发展其他人员加入,形成上下线关系,并以下线的销售业绩为依据计算和给付上线报酬,牟取非法利益的。
缴纳费用获得加入资格,团队计酬,发展人员牟取暴利。姬存希和《禁止传销条例》有冲突。