
电磁辐射,在我们身边无处不在
在自动化控制应用领域,我们应用的控制器件形式多样。比如驱动部件有中间继电器、接触器、变频器、伺服等,中枢控制部件有PLC、单片机等。中枢部件是一整台设备的"大脑",它们的稳定与否直接决定整台设备是否能够可靠有效的运行。决定中枢部件是否稳定的因素有很多,有结构设计的原因,有元器件质量方面的原因,还有电磁干扰的原因等等。
在自动化控制中,我们设计中枢控制部件或功能应用板的时候,最难以避免的就是上面提到的电磁干扰对我们造成的困扰。电磁干扰无处不在,有内部的,比如元器件的质量、布局,PCB制板的走线是否合理,电路设计的抗干扰措施是否到位。同时也还有外部的,比如周围的驱动部件,大功率应用部件及电源产生的电磁辐射等。电磁干扰看不到测不到,只有在测试的时候通过表象来判断这种干扰的形式从而找到应对解决的办法。
我曾经在设计一块功能板的时候就碰到过周围驱动部件的电磁辐射对这块功能板造成了影响。下面就通过这个例子来了解一下,遇到这种干扰的问题该如何解决。

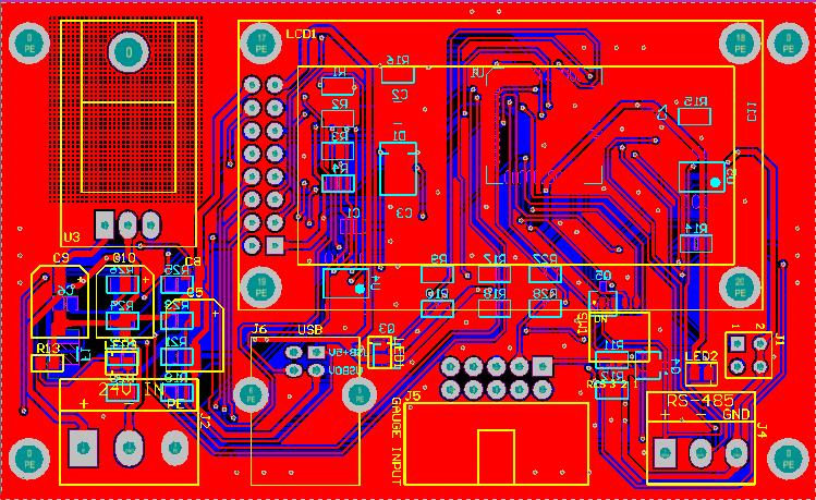
功能板的设计布局
这块功能板的主要功能是读取精密测量仪器(用的是三丰的数字千分表)的数值,通过RS485总线传输到中枢(用的是PLC)。整个设计过程都比较顺利,在单独测试的时候也没有出现过什么问题。但是在这块功能板装入电柜测试的时候却出现了问题。
经过观查,发现这块功能板读取千分表数值的时候偶尔会出现乱码或者其中的一位数字出现跳变。因为在单独测试的时候没有这种问题出现,所以可以排除程序上的原因。功能板在电柜里的接线都到位了,接地也可靠,布局也合理,接线应该没有问题。在检查外部接线时发现,功能板与千分表的通信信号线是跟着伺服电机的动力线、编码器线、刹车线捆在一起接入电柜的,而且这根信号线还没有屏蔽层。跟据经验不难判断出,这是伺服电机的电磁干扰对信号线造成的干扰。
这种干扰解决起来也容易,最容易的方式是把那根信号线单独抽出来从另一个方向走,避开伺服电机的动力线或给这根信号线加上屏蔽层就可以了。但是我认为,还是要从功能板本身来解决比较好。因此我选择了后一种方式,就是提高功能板的抗干扰能力。

图1 功能板输出侧
我们来分析一下这种干抗是如何造成的。首先,伺服电机的动力线对外的干扰是比较大的,特别是功率大的电机。这种电磁辐射通过藕合进入与之并行的信号线,对信号线的高低电平造成影响。
图1中,CK、DAT这两根就是从千分表到单片机的信号线。对单片机而言,这两根都是输入信号线。REQ是单片机的输出信号线。

图2 外部端口电路
图2中可以看出CK、DAT两根信号线与外部千分表构成的信号回路。单片机的I/O口的输出电流比较小,只有180uA左右,因此在CK、DAT输入信号线上的两个4.7K上拉电阻就决定了整个信号回路的工作电流大小。通过计算得出这个工作电流在1mA左右(5/4.7=1.1mA)。
一个回路中的工作电流很小,因外部强电磁干扰而藕合进来的电流大于这个工作电流时,那么这个工作电流就会出现波动。在高频信号处理的时候,这个波动就足以出现信号读取的失帧现象。
分析出了原因,就可以着手改进这个电路。即然电流太小,那么就可以加大这个工作电流,让这个工作电流起主导作用。这里我把4.7K的上拉电阻换成了1K,通过计算可以得出工作电流在5mA左右(5/1=5mA)。更换完成后再去测试,原来出现的问题得到完美解决。
这里要注意的一点是,工作电流并不是越大越好。在数字电路中,5mA算是比较大的电流了,电流过大容易出现器件烧毁的情况。单片机的I/O口电流承受能力也是有限制的。我这里用到的是STC单片机,每个I\O的最大工作电流是20mA,整个单片机的工作电流是90mA。因此,最多只能配制12个这样的I\O口,如果超过12个建议增加转换电路。
下面科普一下如何做好电子电路系统中的抗干扰设计和抗干扰设计的基本原则。如果能应用好这些原则,就能很好的设计出一个抗干扰能力比较强的产品,也能让我们在以后的成品测试过程中减少许多不必要的困扰。
形成干扰的三个基本因素
(1)干扰源,指产生干扰的元件、设备或信号。如:雷电、继电器、可控硅、电机、高频时钟等都可能成为干扰源。
(2)传播路径,指干扰从干扰源传播到敏感器件的通路或媒介。典型的干扰传播路径是通过导线的传导和空间的辐射。
(3)敏感器件,指容易被干扰的对象。如:A/D、D/A变换器,单片机,数字IC,弱信号放大器等。
抑制干扰源
抑制干扰源就是尽可能的减小干扰源。这是抗干扰设计中最优先考虑和最重要的原则,常常会起到事半功倍的效果。主要是通过在干扰源两端并联电容来实现。抑制干扰源的常用措施如下:
(1)继电器线圈增加续流二极管,消除断开线圈时产生的反电动势干扰。仅加续流二极管会使继电器的断开时间滞后,增加稳压二极管后继电器在单位时间内可动作更多的次数。
(2)在继电器接点两端并接火花抑制电路(一般是RC串联电路,电阻一般选几K 到几十K,电容选0.01uF),减小电火花影响。
(3)给电机加滤波电路,注意电容、电感引线要尽量短。
(4)电路板上每个IC要并接一个0.01μF~0.1μF高频电容,以减小IC对电源的影响。注意高频电容的布线,连线应靠近电源端并尽量粗短,否则等于增大了电容的等效串联电阻,会影响滤波效果。
(5)布线时避免90度折线,减少高频噪声发射。
(6)可控硅两端并接RC抑制电路,减小可控硅产生的噪声。