第一章 教育基础 (这一章在历年考试中,150分中占到45分左右,占到了30%的比重所以要全题型备考,所谓全题型也就是单选简答材料各种题型。)
第一节历年没考过,所以大家只需要做到答题了解即可;第二节历年只考过一道,2014年下考过校长负责制。因此这一节以选择题备考就可以;第三节教师专业发展考过单选和材料 ,但是今年再出材料题的概率不大,因此还是以单选题备考;第四节教育研究方法:主要以单选题备考。主要放在具体的方法上。比较方法的不同,这里大家只需抓住每个方法的关键词,考试时能根据关键词选择出来就可以; 第五节教育学基础知识: 内容比较多,考试喜欢考,做单选题和简答题备考,还有些高频的考点,教育学的发展中有些主要的人物,历年考过的人物可以放在次重点的地位进行复习。(夸美纽斯、赫尔巴特等还没考过需要大家重点关注);教育与社会部分中教育与文化已经考过,这些可以简单看一下,了解即可。第六节心理学:历年顶多两道单选,考过一次简答题,所以以单选题备考。其中注意、感知觉比较重要,需要大家重点关注,能理解即可。第七节基础教育课程改革:非常重要, 考过单选、简答、材料分析,所以这一节还是要以全题型备考。其中课程类型是重点,课程流派历年还没考过,但是还是要重点讲解。关于新课改理念、目标都是考单选题,所以简单看看。而对于新课改背景下的教育观经常会结合材料来考,或出简答题,所以这些就需要大家重点去看。
第二章学生指导主要以单选、简答备考。这一章在考试中平均占19分,占12%的比例。
第一节主要以单选题备考,重点是要掌握个体身心发展规律,能题解每个规律的意思及带给教学的启示。第二节以单选简答备考:重点是学习理论行为主义理论单选题,皮亚杰虽然考过,但是他还是一个非常热门的人物,还是要重点掌握。第三节:历年考过一次简答题,除此都是单选题,所以还是以单选备考,考查方式以直观概念或实例来考;第四节:没考过,所以这一节简单看一下就可以。第五节:单选题备考,基本都是些送分题。第六节:考过一次简答题,大家只需要抓住一些关键词。
第三章班级管理:以主观题备考,重点掌握第一、二节,这一节在考试中占22分左右,主要是 1-2道单选、1道材料题。
第一节全题型备考,主要考的是主观题,主要考班主任如何处理班级突发状况(原则、方法),通常结合材料来考;第二节常考简答题。重点是班主任工作。常规工作考单选题,考过班主任工作主要内容及操行评定;个别工作主要在材料题中考;第三节:单选题备考,主要掌握班队活动的类型;第四节考单选题,掌握课外活动类型。
第四章学科知识。
这一章不会单独考,主要是在最后一道题的第一问中涉及相关内容。 需要大家注意义务教育阶段课程标准及教学建议。
第五章教学设计。
考试中占40至42分(考试中会有三问)重点是第一节第二节,主要是大家能够根据给出的材料设计相应的环节。
第六章教学实施。
以单选材料分析备考,在考试中占25分左右,16%。第一节单选备考,简单看一下,了解即可;第二节教学过程:只出过一道单选题,所以还是以单选题备考,能够理解教学过程规律;第三节教学原则:考过材料分析,教学方法考过单选题,教学原则要掌握每个的概念做好区分,考试中会根据材料来考查 。第四节教学组织形式:单选备考,掌握每个教学组织形式的关键信息 ,考查过个别教学、班级授课制、复式教学;第五节:材料分析备考,经常考查出现非预设性问题老师该咋办,所以这里大家要做一道材料分析题。第六节:单选题备考 重点人物他的理论;第七节:历年只考过一道单选题,所以以单选题备考,常考技能学习,重点要放在学习策略上,每种学习策略做好区分。
第七章教学评价。
历年只考第一节的内容而且是一道单选题。第一节:单选题备考,掌握教学评价的类型;第二节:历年没考过,所以简单看一下就可以。
一、考试目标
1.教育的基础知识和基本能力。具有教育基本理论、学生发展、教师发展、小学组织与运行的基础知识,能够针对我国小学教育教学实践中的问题进行一定的分析和探索。
2.学生指导的知识和能力。具有小学生身心发展、思想品德发展、医疗、保健、传染病预防和意外伤害事故等方面的相关知识,能够运用这些知识有针对性地设计并实施小学教育的有关活动。
3.管理班级的知识和能力。具有小学班级管理、班队活动组织,以及与学生、家长、社区等沟通的知识,能够运用这些知识设计和组织班级管理活动。
4.学科知识和运用能力。具有小学有关学科、学科课程标准、学科知识整合的基础知识,能够运用这些知识开展学科教学活动。
5.教学设计的知识和能力。具有小学生学习需求分析、学习内容选择、小学教案设计、小学综合课程和综合实践活动的基础知识,能够运用这些知识完成指定教学内容的教学设计。
6.教学实施的知识和能力。具有小学教学组织、教学评价的基础知识,能够运用这些知识分析和开展教学活动。
7.教学评价的知识和能力。具有小学教学评价、教学反思的基础知识,能够运用这些知识进行教学评价和教学反思。
摘自《考纲》
二、考情分析:
1.记忆型考题重点集中在教育基础知识和基本原理以及每个模块的相关概念、定理以及有关分类的内容。此类知识的考查,要求考生必须牢固、全面地熟记相关知识,并在答题时做到准确回忆和再现。
2.理解性考题侧重于考查实际的教育问题或现象所体现的教育原理和知识,多集中在心理学相关的小学生学习心理、小学生发展心理、小学生心理辅导、小学德育等几个模块的知识,此类型的考题要求考生要深入理解基础知识和基本原理,并能够根据实际问题进行全面分析、做出准确的判断和选择。
3.小学《教育知识与能力》每年最后一题均为教学设计题。我们要熟悉小学阶段语文和数学学科知识,教学设计的原则、方法、步骤,结合经典实例练习教学设计能力。
教育教学知识与能力(小学)
1.单项选择题(共20题,所占分值40分)
2.简答题(共3题,所占分值30分)
3.材料分析(共2题,所占分值40分)
4.教学设计(共1题,所占分值40分)
考点分值比例
模块一)教育基础 | ★★★☆ ☆
模块一20%
模块二)学生指导 | ★★★★☆
模块三)班级管理 | ★★★★☆
模块二~三共30%
模块四)学科知识 | ★★★★★
模块五)教学设计 | ★★★★★
模块六)教学实施 | ★★★★★
模块七)教学评价 | ★★★★★
模块四~七共50%
三、各章节复习重点
第一章 教育基础
(这一章在历年考试中,150分中占到45分左右,占到了30%的比重所以要全题型备考,所谓全题型也就是单选简答材料各种题型。)
第一节历年没考过,所以大家只需要做到答题了解即可;
第二节历年只考过一道,2014年下考过校长负责制。因此这一节以选择题备考就可以;
第三节教师专业发展考过单选和材料 ,但是今年再出材料题的概率不大,因此还是以单选题备考;
第四节教育研究方法:主要以单选题备考。主要放在具体的方法上。比较方法的不同,这里大家只需抓住每个方法的关键词,考试时能根据关键词选择出来就可以;
第五节教育学基础知识: 内容比较多,考试喜欢考,做单选题和简答题备考,还有些高频的考点,教育学的发展中有些主要的人物,历年考过的人物可以放在次重点的地位进行复习。(夸美纽斯、赫尔巴特等还没考过需要大家重点关注);教育与社会部分中教育与文化已经考过,这些可以简单看一下,了解即可。
第六节心理学:历年顶多两道单选,考过一次简答题,所以以单选题备考。其中注意、感知觉比较重要,需要大家重点关注,能理解即可。
第七节基础教育课程改革:非常重要, 考过单选、简答、材料分析,所以这一节还是要以全题型备考。其中课程类型是重点,课程流派历年还没考过,但是还是要重点讲解。关于新课改理念、目标都是考单选题,所以简单看看。而对于新课改背景下的教育观经常会结合材料来考,或出简答题,所以这些就需要大家重点去看。
第二章 学生指导
主要以单选、简答备考。这一章在考试中平均占19分,占12%的比例
第一节主要以单选题备考,重点是要掌握个体身心发展规律,能题解每个规律的意思及带给教学的启示。
第二节以单选简答备考:重点是学习理论行为主义理论单选题,皮亚杰虽然考过,但是他还是一个非常热门的人物,还是要重点掌握。
第三节:历年考过一次简答题,除此都是单选题,所以还是以单选备考,考查方式以直观概念或实例来考;
第四节:没考过,所以这一节简单看一下就可以。
第五节:单选题备考,基本都是些送分题。
第六节:考过一次简答题,大家只需要抓住一些关键词。
第三章 班级管理
以主观题备考,重点掌握第一、二节,这一节在考试中占22分左右,主要是 1-2道单选、1道材料题
第一节全题型备考,主要考的是主观题,主要考班主任如何处理班级突发状况(原则、方法),通常结合材料来考;
第二节常考简答题。重点是班主任工作。常规工作考单选题,考过班主任工作主要内容及操行评定;个别工作主要在材料题中考;
第三节:单选题备考,主要掌握班队活动的类型;第四节考单选题,掌握课外活动类型。
第四章 学科知识
这一章不会单独考,主要是在最后一道题的第一问中涉及相关内容。 需要大家注意义务教育阶段课程标准及教学建议
第五章 教学设计
考试中占40至42分(考试中会有三问)重点是第一节第二节,主要是大家能够根据给出的材料设计相应的环节
第六章 教学实施
以单选材料分析备考,在考试中占25分左右,16%。
第一节单选备考,简单看一下,了解即可;
第二节教学过程:只出过一道单选题,所以还是以单选题备考,能够理解教学过程规律;
第三节教学原则:考过材料分析,教学方法考过单选题,教学原则要掌握每个的概念做好区分,考试中会根据材料来考查 。
第四节教学组织形式:单选备考,掌握每个教学组织形式的关键信息 ,考查过个别教学、班级授课制、复式教学;
第五节:材料分析备考,经常考查出现非预设性问题老师该咋办,所以这里大家要做一道材料分析题。
第六节:单选题备考 重点人物他的理论;
第七节:历年只考过一道单选题,所以以单选题备考,常考技能学习,重点要放在学习策略上,每种学习策略做好区分。
第七章 教学评价
历年只考第一节的内容而且是一道单选题。
第一节:单选题备考,掌握教学评价的类型;
第二节:历年没考过,所以简单看一下就可以。
教育教学知识核心考点解析
重要考点1素质教育的内涵
可能考查形式:简答题,材料分析题
记忆内容:
素质教育是面向全体学生的教育;
素质教育是促进学生全面发展的教育;
微博@中小学教师资格证考试
素质教育是促进学生个性发展的教育;
素质教育是以培养学生的创新精神和实践能力为重点的教育。
重要考点2新课程改革背景下教师角色的转变
可能考查形式:选择题,材料分析题
记忆内容:
从教师与学生的关系看,微博@中小学教师资格证考试 教师应该是学生学习和发展的促进者;
从教学与课程的关系看,教师应该是课程的建设者和开发者;
从教学与研究的关系看,教师应该是教育教学的研究者;
从学校与社区的关系来看,教师应该是社区型的开放教师。
重要考点3“以人为本”的学生观
可能考查形式:简答题,材料分析题
记忆内容:
(1)学生是发展的人:
①学生的身心发展是有规律的;
②学生具有发展潜能;
③学生是处于发展过程中的人。
(2)学生是独特的人:
①学生是完整的人;
②每个学生都有自身的独特性;
③学生与成人之间存在差异。
(3)学生是具有独立意义的人:
①每个学生都是独立于教师的头脑之外,不以教师意志为转移的客观存在;
②学生是学习的主体;③学生是责权的主体。
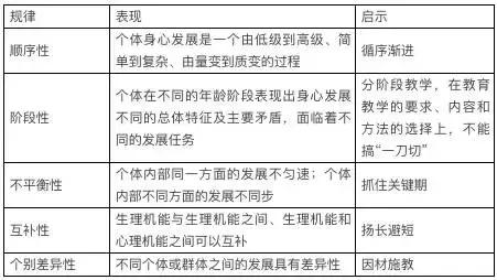
重要考点4个体身心发展的规律
可能考查形式:选择题,简答题
记忆内容:

重要考点5《教师职业道德规范》
(2008版)主要内容
可能考查形式:简答题,材料分析题
记忆内容:
爱国守法;爱岗敬业;
关爱学生;教书育人;
为人师表;终身学习。
重要考点6教师的主要权利
可能考查形式:选择题,材料分析题
记忆内容:
教育教学权;学术研究权;
微博@中小学教师资格证考试
指导评价权;报酬待遇权;
民主管理权;进修培训权。
重要考点7学生的主要权利
可能考查形式:选择题,材料分析题
记忆内容:
(1)参加教育教学权。
(2)获得学业证书权。
(3)受完法定年限教育权。
(4)隐私权:微博@中小学教师资格证考试 不得私自查阅学生的日记、信件、电子邮件、短信等;不得公开公布学生的考试成绩和排名等。
(5)人身自由权:学校和教师不得以任何理由随意对学生进行搜查,不得对学生关禁闭。
(6)人格尊严权:学校、教师不得对学生实施体罚、变相体罚或其他*辱侮**人格尊严的行为。
重要考点8不同主体承担法律责任的情形
可能考查形式:选择题,材料分析题
记忆内容:
【学校】
(1)学校的校舍、场地、其他公共设施,以及学校提供给学生使用的学具、教育教学和生活设施、设备不符合国家规定的标准,或者有明显不安全因素的。
(2)学校教师或者其他工作人员体罚或者变相体罚学生,微博@中小学教师资格证考试 或者在履行职责过程中违反工作要求、操作规程、职业道德或者其他有关规定的。
(3)学校教师或者其他工作人员在负有组织、管理未成年学生的职责期间,发现学生行为具有危险性,但未进行必要的管理、告诫或者制止的。
【学生或者未成年学生监护人】
(1)学生违反法律法规的规定,违*社会反**公共行为准则、学校的规章制度或者纪律,实施按其年龄和认知能力应当知道具有危险或者可能危及他人的行为的。
(2)学生行为具有危险性,学校、教师已经告诫、纠正,但学生不听劝阻、拒不改正的。
重要考点9逻辑推理能力题
考查形式:选择题(每年两道)
记忆内容:
(1)假言命题推理规则
前推后,否后推否前;
微博@中小学教师资格证考试
否前、肯后不能推。
(2)真假话问题
直言命题常见矛盾:
所有是——有些非;
所有非——有些是;
某个是——某个非。
复言命题常见矛盾:
A或B——非A且非B;
A且B——非A或非B;
A推B——A且非B。
重要考点10学生心理研究的方法
可能考查形式:选择题
记忆内容:
(1)观察法:观察法是通过有目的、有计划地考察儿童在日常生活、游戏、学习和劳动过程中的表现,包括其言语、微博@中小学教师资格证考试 表情和行为,并根据观察结果分析儿童心理发展规律和特征的方法。观察法是研究幼儿心理的最基本的方法。
(2)实验法——自然实验法:实验法是根据研究目的,改变和控制幼儿的活动条件,以引起其心理活动有规律的变化,从而揭示特定条件与心理活动之间关系的方法。
(3)谈话法和作品分析法:微博@中小学教师资格证考试 谈话法是通过和幼儿交谈,以研究他们的各种心理活动的方法。作品分析法是通过分析幼儿的作品(如手工、图画等),去了解幼儿心理的方法。
(4)调查访问法:调查访问法是研究者通过学前儿童的家长、教师或其他熟悉儿童生活的成人去了解儿童的心理表现。
重要考点11皮亚杰的认知发展理论——认知发展阶段
可能考查形式:选择题,材料分析题
感知运动阶段
0~2岁
①仅靠感觉和动作适应外部环境,应付外界事物;
②获得了客体的永恒性(9~12个月)
前运算阶段
2~7岁
①“万物有灵论”;微博@中小学教师资格证考试
②一切以自我为中心;③思维具有不可逆性、刻板性
具体运算阶段
7~11岁
①这个阶段的标志是守恒观念的形成微博@中小学教师资格证考试(守恒性);
②自我中心性;③思维具有可逆性
形式运算阶段
11~16岁
①能够根据逻辑推理、归纳或演绎方式来解决问题;②思维具有可逆性、补偿性和灵活性
重要考点12注意的品质
可能考查形式:简答题,材料分析题
记忆内容:
(1)注意的稳定性:
3岁儿童能够集中注意3~5分钟;
4岁儿童能够集中注意10分钟左右;
5~6岁儿童可集微博@中小学教师资格证考试 中注意15分钟左右,甚至可达到20分钟。
(2)注意的广度:
在同一瞬间所把握的对象的数量。
(3)注意的转移:
人有意识地把注意力从一事物转到另一事物上去。
(4)注意的分配:
同一时间内把注意力集中在两种或两种以上对象或活动上的特性。
重要考点13空间知觉
可能考查形式:选择题
记忆内容:
(1)方位知觉:
3岁仅能辨别上下;
4岁开始辨别前后;
5岁开始能以自身为中心辨别左右——“镜面示范”;微博@中小学教师资格证考试
7~8岁才能以客体为中心辨别左右。
(2)深度知觉:
吉布森和沃克设计“视崖”实验
——6个月大的婴儿已有深度知觉。
(3)形状知觉:
由易到难的顺序是
“圆形→正方形→半圆形→长方形→三角形→五边形→梯形→菱形”。
重要考点14遗忘的规律
可能考查形式:选择题
记忆内容:
19世纪末德国著名的心理学家艾宾浩斯提出“遗忘曲线”。遗忘进程是不均衡的,即先快后慢。
重要考点15幼儿亲社会行为的影响因素
可能考查形式:选择题,材料分析题
记忆内容:
(1)社会生活环境。
(2)幼儿日常的生活环境。
①家庭的影响:
榜样的作用;
父母的教养方式(关键因素)。
②同伴相互作用:
同伴的作用在于模仿和强化两个方面。
③移情(最根本、最内在)。
重要考点16幼儿的攻击*行为性**
可能考查形式:简答题、材料分析题
记忆内容:
攻击*行为性**最大的特点是其目的性。
影响因素:
①父母的惩罚;
②榜样;
③强化;
④挫折:攻击*行为性**产生的直接原因主要是挫折。
重要考点17学前儿童想象发展的特点
可能考查形式:选择题
记忆内容:
(1)无意想象占重要地位,有意想象初步发展。
(2)再造想象占主要地位,创造想象开始发展。微博@中小学教师资格证考试
(3)幼儿想象的夸张性。
①表现:夸大事物的某个部分或某种特征;微博@中小学教师资格证考试混淆假想与真实。
②原因:认知水平的限制;情绪的影响;想象表现能力的局限。
重要考点18中外教育家及其思想
可能考查形式:选择题
记忆内容:
(1)陈鹤琴被誉为“中国的福禄贝尔”“中国幼教之父”:
①1923年创立中国第一所实验幼稚园——南京鼓楼幼稚园;
②创建了“活教育”理论体系;
提出“五指活动”形式;
提出了“整个教学法”,又称为单元教学。
(2)陶行知是兴办乡村学校的先行者,
创办了南京市试验乡村师范学校,
后改名晓庄学校;
确立了“生活即教育”“社会即学校”“教学做合一”的生活教育理论。
(3)杜威是20世纪上半期儿童中心主义的重要代表人物,
提出“儿童中心主义”教育原则;
提出“教育即生长”“教育即生活”“教育即经验的不断改造”;
提出了“从做中学”的教学基本原则。
主张把课程和教材建立在儿童现在的生活经验基础上。
重要考点19教育的一般原则
可能考查形式:简答题,材料分析题
记忆内容:
(1)尊重儿童的人格尊严和合法权益的原则。
(2)促进儿童全面发展的原则。
(3)面向全体,重视个别差异的原则
(因材施教原则)。
(4)充分利用儿童、家庭、社会的教育资源的原则。
(5)发展适宜性原则。
①提出:
美国幼儿教育协会针对当时美国幼教界普遍出现的幼儿教育“小学化”等倾向而提出的。
②含义:
一是年龄的适宜性,二是个体适宜性。
③启示:
学前教育的出发点和最后归宿都是促进儿童身心和谐发展,促进每一个儿童在现有的水平基础上获得充分的最大限度的发展。
重要考点20学前儿童注意发展的特征
可能考查形式:简答题,材料分析题
记忆内容:
(1)幼儿的无意注意占优势。
3岁前儿童的注意基本上属于无意注意。容易引起幼儿无意注意的诱因有如下两大类:
①刺激比较强烈,对比鲜明,新异和变化多动的事物;
②与幼儿兴趣、需要和生活经验有关系的事物。
(2)幼儿的有意注意初步发展。
①幼儿的有意注意受大脑发育水平的局限;
②幼儿的有意注意是在外界环境,特别是成人的要求下发展的;
③幼儿逐渐学习一些注意方法;④幼儿的有意注意是在一定的活动中实现的。
重要考点21情绪情感的培养
可能考查形式:简单题,材料分析题
记忆内容:
营造良好的情绪环境;
成人的情绪控制;
采取积极的教育态度;
帮助幼儿克服不良情绪(转移法、冷却法、消退法);
教会孩子调节自己的情绪表现(反思法、自我说服法、想象法)。
重要考点22(幼儿园)环境创设的原则
可能考查形式:简单题,材料分析题
记忆内容:
环境与教育目标一致的原则;适宜性原则;幼儿参与的原则;开放性原则;经济性原则;安全性原则。
重要考点23(幼儿园)心理环境创设的要求
可能考查形式:选择题,材料分析题
记忆内容:
(1)创设良好的物质环境。
(2)创设宽容理解的环境。
(3)建立良好的幼儿群体。
(4)建立良好的人际关系。
①师幼关系及其在幼儿教育中的意义:
良好的师幼关系有助于幼儿获得关爱;
良好的师幼关系有助于幼儿获得安全感;
良好的师幼关系有助于幼儿之间建立同伴关系;
良好的师幼关系有助于教师的专业成长和发展。
②建构良好师幼关系的策略:
树立新型的教育观念;
科学定位教师的角色;
尊重幼儿的人格尊严;
提高教师素养,实现师幼之间的有效互动。
重要考点24
教育学发展历程中的重要人物及其思想
可能考查形式:选择题
记忆内容:
(1)《学记》——中国古代、世界古代第一本教育专著。重要思想:
①化民成俗,其必由学;
②建国君民,教学为先;
③道而弗牵,强而弗抑,开而弗达;
④学不躐等;不陵节而施之谓孙;
⑤学然后知不足,教然后知困。
(2)夸美纽斯:
提出“泛智教育”——把广泛的自然知识传授给普通的人。
(3)卢梭:
提倡自然主义教育思想,认为教育的任务应该使儿童“归于自然”。
(4)康德:
人是唯一需要教育的动物,教育的任务根本在于充分发展人的自然禀赋,使人人都成为自身、成为本来的自我并得到自我完善。
(5)洛克:
提出了“白板说”——人出生时心灵像白纸或白板一样,人的一切观念和知识都是外界事物在白纸或白板上留下的痕迹,最终都源于经验。
(6)斯宾塞:
提出教育预备说——教育的目的和任务在于教导每一个人怎样去过“完美”的生活。
重要考点25教育与社会的关系
可能考查形式:选择题
记忆内容:
【生产力对教育的制约作用】
生产力的发展水平影响着教育目的的确定;
生产力的发展水平制约着课程设置和教学内容的选择;
生产力水平决定教育的规模和速度;
生产力的发展制约学校结构;
生产力的发展制约着教学方法、手段和教学组织形式。
【教育对政治经济制度的影响作用】
教育培养合格的公民和各种政治人才;
教育是一种影响政治经济制度的舆论力量;
通过教育制度,实现对受教育者的阶级或阶层的选拔,使原有的社会政治关系得以延续和发展,或者加速改变旧的社会政治关系。
【教育对文化发展的促进作用】
教育具有传递、保存文化的作用;
教育具有传播、交流文化的作用;
教育具有选择、提升文化的作用;
教育具有更新、创造文化的作用。
重要考点26认知策略
可能考查形式:选择题,材料分析题
记忆内容:

重要考点27学习迁移的分类
可能考查形式:选择题,简答题
记忆内容:

重要考点28德育方法
可能考查形式:简答题,材料分析题
记忆内容:
(1)说服教育法:
通过摆事实、讲道理,使学生提高认识、形成正确观点的方法。说服教育是德育工作的基本方法。
(2)榜样示范法:
用榜样人物的高尚思想、模范行为、优异成就来影响学生的思想、情感和行为的方法。
(3)实际锻炼法:
教师指导学生参加各种实践活动,以形成一定的道德品质和行为习惯的方法。
(4)陶冶教育法:
教师利用高尚的情感、美好的事物和优美的环境感染和熏陶学生的方法。
(5)品德修养法:
教师指导学生自觉主动地进行学习、自我反省,以实现思想转化及行为控制。
(6)品德评价法:
通过对学生品德进行肯定或否定的评价而予以激励或抑制,促使其品德健康形成和发展。它包括奖励、惩罚、评比和操行评定。
重要考点29中学生情绪的特点及调节
可能考查形式:选择题 山西弘正学苑
记忆内容:
【情绪特点】
(1)情绪的自主性:
表现为更强的自我依靠、主动性、对同伴压力的抗拒力,微博@中小学教师资格证考试 对自己活动的责任感,在心理上希望脱离父母,期望与父母平等。
(2)情绪活动的丰富性:
表现为在自我认识的态度体验上形成了如自尊、自信、自我、自负等,以及由同伴交往带来的多种情绪体验。
(3)情绪体验的跌宕性:
表现为情绪起伏不定、动荡多变,来得急而强烈、去得快而迅速,可以有惊人的豪壮行为,也能因为愤怒和不冷静而盲目做出一些行为。
(4)情绪变化的两极性:
表现为复杂与简单并存,强与弱并存,波动和稳定并存,微妙的隐蔽性。
【情绪调节的方法】
敏锐觉察情绪;平和接纳情绪状态;正确调整情绪,包括宣泄、转移、调节认知功能、积极的自我暗示;有效表达情绪;保持和创造快乐的情绪。山西弘正学苑