【试卷结构】
【注意】
1.科目二是150分的满分;教育基础一般占30分;
2.学科知识、教学设计、教学实施、教学评价的占比比较大,因为有主观题;
3.教师资格证的考试单科是150分,但是最后会换算成120分,经过统计学的换算方式,一般达到70分以上就可以获得教师资格证;
4.一定要*载下**教学大纲,了解教学大纲。
大纲可以到中小学教师资格网www.ntce.cn*载下**。
【知识点】1
教育基础
1.了解我国小学教育的历史与现状。
2.了解我国基础教育课程改革的现状和发展趋势。
3.了解教育科学研究的基础知识。
4.了解小学组织与运行的基础知识和基本要求。
5.了解有关教育学、 心理学的基础知识。
6.理解小学教育的基本特点。
7.掌握小学教育研究的基本方法。
8.掌握教师专业发展的基础知识。
9.能够运用相关知识对小学教育教学实践中的问题进行一定的分析。
例题:
根据1993年颁发的《 中国教育改革和发展纲要》的相关规定,小学实行()
A.校长负责制 B.*党**支部领导下的校长负责制
C.书记负责制 D.教职工代表大会制
【解析】这类型题目就是记忆性的内容。【选A】
2
学生指导
1.了解小学生身心发展的一般规律和特点。
2.了解小学生的认知特点以及学习兴趣培养、良好学习习惯、养成的一般方法。
3.了解小学生思想品德发展的基本规律和特点。
4.了解小学生医疗、 保健、 传染病预防和意外伤害事故的相关知识。
5.掌握指导小学生学习的主要方法。
6.掌握小学生德育、 美育和心理辅导的基本策略和方法。
7.能够根据小学生学习规律和个体差异,有针对性地指导学生学习。
8.能够遵循小学生身心发展规律,有针对性地开展德育、美育和心理辅导工作,促进小学生全面、协调发展。
3
班级管理
1.了解小学班级管理的一般原理。
2.了解小学班主任的基本职责。
3.了解小学班队活动的基本类型。
4.了解小学课外活动的基本知识。
5.掌握小学班级管理的基本方法。
6.掌握组织小学班级活动的基本途径和方法。
7.能够针对班级实际和小学生特点,分析班级日常管理中的现象和问题。
8.能够整合各种教育资源,组织有效的班队活动,促进小学生健康成长。
例题:
为让班会开得更成功,我选了一篇课文改成剧本,准备排演课本剧。第二天,我在班上说了这一想法,很多同学都表示赞同。这时,我听到小雯和同桌小声议论:“老师怎么选这篇课文,又长又不好读。”“你管呢,让你演什么就演什么呗。”“我可不想演”。听到这儿,我心一沉。下课后,我请小雯来办公室,让她谈谈自己的想法。她说:“老师,我觉得您选的课文不好。而且每次您都是写好的剧本让我们演,能不能让我们自己试一试。”她的话让我突然意识到他们长大了,并不希望老师什么都“包办代替”。于是,我把这项任务交给了小雯,她高兴地接受了。接下来,她就忙着和同学选课文,编剧和做道具.......其间还给我做参谋。班会如期召开,课本剧表演非常成功。
(1)谈谈本案例在班级管理方面给你的启示。(10分)
(2)作为班主任,应树立怎样的学生观?(10分)
4
学科知识
1.了解小学有关学科的基础知识、 基本理论和学科发展的重大事件。
2.了解小学有关学科课程标准的主要内容和特点。
3.掌握小学有关学科课程标准的内容领域所涵盖的核心知识及其关联。
4.能够针对小学生综合学习的要求,适当整合小学有关学科内容,开展学科教学活动。
【解析】
(1)学科知识以往是二选一,从2015年下半年开始成为六选一作答题,除了数学和语文,还包括英语、体育、美术、音乐,大家可以从语数外音体美中任选一就可以,所以大家需要了解你所报考专业的学科知识。
(2)对于学科知识和教学设计题来说,一定要对课程标准有所了解。
5
教学设计
1.了解小学教学设计的基本原则、依据和步骤。
2.了解小学综合课程和综合实践活动的基本知识。
3.了解小学生在不同学习领域的基本认知特点;。
4.了解信息技术与小学教学整合的基本途径和方式。
5.理解已有的生活经验、 知识和能力、学习经验对新的学习内容的影响。
6.掌握小学教案设计的基本内容、步骤和要求。
7.能够依据小学生学习规律、小学相关学科课程标准,结合教材特点,合理地确定教学目标、重点和难点,完成指定内容的教案设计。
【解析】
(1)教学设计一般考试占比在40%左右;
(2)小学把教学设计和学科知识放到一起,相当于中学的科目三的内容;
(3)小学和中学都要具备教学设计能力。
例题:
请根据上述材料,回答问题。

(1)什么是模型思想?指出本节课的模型并列举小学数学中的模型。(10分)
(2)如指导中年段小学生学习,试拟定教学目标。(10分)
(3)依据拟定的教学目标,设计课程教学的主要环节,并简要说明理由。(20分)
【解析】
①教学设计第一问:学科知识;第二问、第三问:设计内容;
②第三问中的教学目标根据三维目标答题;设计环节:导入设计、新授设计、板书、作业等设计(如何设计+原因)。
6
教学实施
1.了解小学课堂教学情境创设的基本方法。
2.了解小学生学习动机激发的基本方法。
3.了解小学课堂教学组织的形式和策略。
4.了解小学生学习方式的基本类型和小学教师的课堂教学行为对小学生学习的影响。
5.掌握小学课堂教学的基本策略和主要方法。
6.掌握小学课堂教学总结的基本方法。
7
教学评价
1.了解小学教学评价的基本内容、类型和主要方法。
2.了解小学教师教学反思的基本内容、类型和主要方法,以及教学反思对教师专业发展的作用。
3.能够针对小学课堂教学设计和实施进行恰当评价。
【解析】
(1)了解:简单了解就可以,应用题目少一些,主要是以简答题和选择题和识记为主;
(2)理解和掌握:大家需要掌握,会有灵用的题目;
(3)能够运用:需要更深层次的理解和学习;
(4)不同的部分要有不同的备考方法。
考点一:教育研究基本方法【出题类型:单选题】
(一)教育观察法
1.概念
教育观察法是指人们有目的、有计划地通过感官或辅助仪器,对处于自然状态下的客观事物进行系统感知和考察,从而获取经验事实的一种科学研究方法。观察法是教育科学研究中使用广泛的基本的研究方法。
2.类型
(1)根据对观察的环境条件是否进行控制和改变,可以分为:自然情境中的观察和实验室中的观察。
自然情境中的观察包括自然行为的偶然现象观察和系统的现象观察,能搜集到客观真实的材料,但材料往往是观察对象的外部行为表现。
实验室观察是在对观察对象发生的环境和条件加以控制或改变的条件下进行的观察。这种观察有严密的计划,有利于探讨事物内在的因果联系。
(2)根据观察时是否借助仪器设备,可以分为:直接观察和间接观察。
直接观察是凭借人的感官,在现场直接对观察对象进行的感知和描述,因此直观具体。
间接观察是利用一定的仪器或其他技术手段作为中介对观察对象进行考察。
(3)根据观察者是否直接参与被观察者所从事的活动,可以分为:参与性观察和非参与性观察。
参与性观察是研究者直接参加到所观察的群体和活动中去,在参与活动中进行隐蔽性的研究观察。
非参与性观察是研究人员以“旁观者”身份观察,非参与性观察结论可能比较客观,但易限于表面化,难于获得深层次的材料。
(4)根据是否对观察活动进行严格的控制,可分为:结构式观察与非结构式观察。
结构式观察是有明确的目标、问题和范围,有详细的观察计划、步骤和合理设计的可控制性观察,能获得真实的材料,并能对观察资料进行定量分析和对比研究。
非结构式观察则是没有预先确定,亦无具体记录要求的非控制性观察。其方法比较灵活,但获取材料不系统完整,多用于探索性研究,多用于对观察对象不甚了解的情况下的观察。
(二)教育调查法
1.概念
调查法是研究者通过问卷、访谈等方式,有目的、有计划地搜集研究对象的有关资料,对取得的第一手资料进行整理和分析,从而揭示事物本质和规律,寻求解决实际问题的方案的研究方法
2.教育调查法的类型
按调查对象的选择范围,教育调查分为:全面调查、重点调查、抽样调查和个案调查。
全面调查就是用来调查某一事物和现象的全面情况,如对某一地区学龄儿童的普查,对某一学校全面情况的调查;重点调查是选择一部分能反映研究对象特征的单位进行调查,如为了了解农村中学学生的流动情况,可选择学生流动较多的农村中学进行调查;抽样调查是从总体所包含的全部个体中随机抽出一部分个体作为调查的对象,借以推断、说明总体的一种调查,如要研究全国高等学校入学考试的数学成绩;个案调查是对一个单位、一个事件或一个学生的情况进行调查。如果这种研究是长期的调查研究,又叫跟踪调查。
3. 教育调查的基本方法
调查的方法多种多样,经常采用的主要有访谈法和问卷法。
(1)访谈法
访谈法是通过与研究对象或与研究对象有关的人进行口头交谈的方式来收集研究资料的一种方法。
(2)问卷法
问卷法是采用书面问答的方式,要求被试回答研究者提出的问题,以获得被试心理和行为表现资料的方法。
(3)作品分析法
作品分析法是对调查对象(明确总体和样本)的各种作品,如笔记、作业、日记、文章等进行分析研究,了解情况,发现问题,把握特点和规律的方法。
(三)实验法
1.实验研究的含义
实验法是指根据研究目的,改变或控制某些条件,以引起被试某种心理活动的变化,从而揭示特定条件与这种心理活动之间关系的方法。它主要包括实验室实验和现场实验。
实验室实验是在实验室内借助于各种专门仪器设备进行教育心理实验的方法。现场实验是在自然情境下,由实验者创设或改变一些条件,以引起学生某些心理活动的变化从而进行研究的方法。
(四)历史法
历史法,就是要从事物发生和发展的过程中去进行考察,以弄清它的实质和发展规律。历史法的第一步是史料的搜集,史料分为文字和非文字两种。历史法第二步是对史料的鉴别。第三步是对史料进行分类。
(五)行动研究法
行动研究法是教师和研究人员针对实践中的问题,综合运用各种有效方法,以改进教育工作为目的的一种教育研究活动。行动研究的基本过程可以分为四个环节:计划、行动、考查和反思。
(六)个案研究
个案研究是指对某一现象、事件或某个人进行深入、系统的研究。教育领域中的个案研究是指个案研究应用于教育情境解决教育问题或建立理论的一种研究方法。
(七)叙事研究
叙事研究是指通过口头或书面讲故事的方式开展的研究。叙事研究中的一种特殊形式是教师自传型叙事,即通过教师个人叙述自己的成长经历来对自己教学实践进行反思和改进,以促进自身经验的积累和生长。
包括:教学叙事、生活叙事、自传叙事
【2016上 真题】有目的、有计划地对事物或现象进行感知以获取资料的研究方法是( )
A.历史法 B.问卷法
C.观察法 D.文献法
答案:C
【2015上 真题】7.教育研究主题通过对有意义的教育教学事件,教育教学事件的描述与分析发觉( )
A.经验研究法 B.调查研究法
C.行动研究法 D.叙事研究法
答案:D
考点二:影响个体发展的因素【出题类型:单选、简答】
(一)遗传
1.遗传是个体发展的物质前提。
2.遗传的作用具体表现在:
(1)遗传素质是人的发展的生理前提,为人的发展提供了可能性
(2)遗传素质的成熟程度制约身心发展的过程及年龄特征
(3)遗传素质的差异对人的发展有一定的影响
(二)环境
1.环境泛指个体生活其中,影响个体身心发展的一切外部因素。包括物质环境和精神环境两个方面。
2.环境对人的作用主要体现在:
(1)为个体的发展提供了多种可能,包括机遇、条件和对象;
(2)环境对个体发展的影响有积极和消极之分;如“近朱者赤、近墨者黑”。
(3)人在接受环境影响和作用时的主观能动性。如“出淤泥而不染”。
(三)学校教育
1.学校教育在人的身心发展中起主导作用,其原因如下:
(1)学校教育是有目的、有计划、有组织的培养人的活动;
(2)学校教育是通过专门训练的教师来进行的,相对而言效果较好;
(3)学校教育能有效地控制、影响学生发展的各种因素。
2.学校教育在影响人的发展上的独特功能,其原因如下:
(1)学校教育对个体发展作出社会性规范;
(2)学校教育具有加速个体发展的特殊功能;
(3)学校教育对个体发展的影响具有即时和延时的价值;
(4)学校具有开发个体特殊才能和发展个性的功能。
(四)个体的主观能动性
1.个体主观能动性,是促进个体发展从潜在的可能状态转向现实状态的决定性因素。从活动水平角度看,个体主观能动性由三个层次构成:第一层次是生理活动,第二个层次是心理活动,最高层次是社会实践活动。个体社会实践是影响人的发展的决定性因素。
【2016上 真题】1.“近朱者赤,近墨者黑”,说明在人的身心发展过程中,起重要作用的因素是( )
A.遗传 B.环境
C.个性差异 D.个人努力
答案:B
考点三:小学生身心发展的一般规律【出题类型:单选、简答】
(一)教育要适应年轻一代发展的顺序性,循序渐进地促进学生身心的发展
身心发展顺序:儿童从出生到成人,他们的身心发展是一个由低级到高级,由量变到质变的连续不断的过程。如身体的发展:从上到下;心理的发展:由机械记忆到意义记忆。
(二)教育要适应年轻一代身心发展的阶段性
阶段性是指个体在不同的年龄阶段表现出身心发展不同的总体特征及主要矛盾,面临着不同的发展任务。因此,教育要适应年轻一代身心发展的阶段年龄特征和主要矛盾。
(三)身心发展的不平衡性,要求教育要抓住关键期
个体发展的不平衡性表现在两个方面:首先是同一方面的发展速度,在不同年龄阶段变化是不平衡的。例如:青少年的身高和体重有两个生长的高峰期。其次是不同方面发展的不平衡性。生理方面:神经系统、淋巴系统成熟在先,生殖系统成熟在后。心理方面:感知成熟在先,思维成熟在后,情感成熟则更晚。
(四)身心发展的互补性,培养全面和谐发展的人
互补性反映了人的身心发展各个组成部分的相互关系。它首先指机体某一方面的技能受损甚至缺失后,可通过其他方面的超常发挥得到补偿;其次,人的心理机能和生理机能之间也具有互补性。
(五)教育要适应年轻一代身心发展的个别差异性,做到因材施教
年轻一代在兴趣、爱好、意志、性格等方面也存在着个别差异,教育工作应该注意学生的个别差异,做到“因材施教”“长善救失”,使每个学生都能迅速地切实地提高。
【2015上 真题】1.儿童身心发展具有明显的差异性,这特点决定了教育工作要( )
A.遵循渐进 B.因材施教
C.教学相长 D.求同存异
答案:B
【2014下 真题】1.儿童发展是一个持续不断的过程,不同年龄阶段表现出不同的特征,儿童发展的阶段性特点决定了教育工作要( )
A.循序渐进 B.有针对性
C.因材施教 D.抓关键期
答案:B
考点四:教师劳动的特点【出题类型:单选题】
(一)示范性
教师的示范是学生最直接的表率,是引导和规范学生成长不可缺少的手段。
(二)创造性
1.首先表现在因材施教上;
2.表现在对教育、教学的原则及方法的运用和选择上;
3.表现在教师对教材内容的处理和加工上;
4.表现在教师的教育机智上。
(三)复杂性
1.教师的劳动对象是复杂的;
2.教师的职责是多方面的;
3.教师劳动的过程是复杂的;
4.教师劳动的能力需要是复杂的。
(四)空间的广延性和时间的连续性
(五)长期性(延续性)
长期性指人才培养的周期比较长,教育的影响具有迟效性。主要表现在两个方面:
一是,教师的劳动成果是人才,而人才培养的周期比较长。
二是,教师对学生所施加的影响,往往要经过很长的时间才能见效果。
(六)劳动效果的隐含性(间接性)
教师的劳动效果作为一种潜在的价值,隐含在学生身上,体现在学生身心的健康发展和学生成长的“德”“才”之中,无法直接观察到,需要等学生走上工作岗位之后才能显现。
【2015下 真题 】5.优秀运动员的成功,往往要追溯到启蒙教练的培养。这说明教师劳动具有( )
A.创造性 B.长期性
C.示范性 D.复杂性
答案:B
【2015上 真题 】3.法国文学家加缪获得诺贝尔文学奖后,第一时间给他的小学老师写了一封信表示感谢。这反映了教师劳动具有( )
A.复杂性 B.延续性
C.创造性 D.示范性
答案:B
考点五:课程的类型【出题类型:单选】
(一)按照课程内容的属性,分为:学科课程与活动课程
学科课程主要是学习间接经验,活动课程则主要是学习直接经验。
(二)按照课程的组织方式,分为:分科课程和综合课程。
分科课程是从某一学科领域选择知识,并按照学科知识的逻辑结构加以组织的课程形态。综合课程是指打破传统分科课程的知识领域,组合两个或两个以上的学科领域构成的课程。在小学主要是综合课程,初中采用综合和分科并举的方式,高中主要是分科课程。
(三)根据课程管理、开发主体的不同,分为:国家课程、地方课程和学校课程。
国家课程是由中央教育行政机构编制和审定的课程,属于一级课程。
地方课程是由省、自治区、直辖市教育行政机构和教育科研机构编订的课程,属二级课程。
学校课程(也叫校本课程),通过对本校学生的需求进行科学评估,充分利用当地社区和学习的课程资源而开发的多样性的、可供学生选择的课程。通常以选修课或特色课的形式出现。
(四)根据课程的任务,分为:基础型课程、拓展型课程、研究型课程
基础型课程注重学生基础学力的培养,即以“三基”(读、写、算)为中心的基础教养。拓展型课程注重拓展学生的知识与能力,开阔学生的知识视野,发展学生各种不同的特殊能力,并迁移到其它方面的学习。常以选修课的形式出现。研究型课程注重培养学生的探究态度和能力。
(五)根据课程计划对课程实施的要求,分为:必修课程与选修课程
必修课程是指国家、地方或学校规定学生必须学习的课程。选修课程是指学生根据自己的兴趣、学术取向和职业需要而自由选择的课程。
(六)根据课程性质,分为:显性课程与隐性课程
显性课程亦称公开课程,正式课程,是指在学校情境中以直接、明显的方式呈现的课程。显性课程的主要特征之一是计划性,这是区分显性课程和隐性课程的主要标志。隐性课程亦称潜在课程、隐蔽课程,这词最早由美国教育学家杰克逊在1966年提出的。
(七)古德拉德将课程分五个层次:理想的课程、正式的课程、领悟的课程、运作的课程与经验的课程。
理想的课程,即由研究机构、学术团体和课程专家提出的应该开设的课程;
正式的课程,即由教育行政部门规定的课程计划、课程标准和教材,我们平时在课程表中看到的课程即属此类;
领悟的课程,即任课教师所领悟的课程,这种领悟的课程可能与正式课程之间会产生一定的距离,正所谓“一千个读者就有一千个哈姆雷特”。
运作的课程,即在课堂上实际实施的课程,在实施中,教师常常会根据学生的反应随时进行调整;
经验的课程,是学生在课堂学习中实实在在体验到的东西,也即课程经验。
【2016上 真题 】13.按照美国学者古德莱德的课程层次理论,教师在课堂教学中具体实施的课程属于( )
A.理想的课程 B.正式的课程
C.领悟的课程 D.运作的课程
答案:B
【2015上 真题 】3.按照美国学者古德莱德的课程层次理论,由研究机构、学术团体和课程专家提出的课程属于( )
A.理想的课程 B.正式的课程
C.领悟的课程 D.运作的课程
答案:A
考点六:课程内容的组织方式【出题类型:单选】
目前有三种相互对立的课程内容组织方式:
(一)纵向组织与横向组织
纵向组织是指按照知识的逻辑序列,从已知到未知、从具体到形象的先后顺序组织课程内容。
横向组织是指打破学科的知识界限和传统的知识体系,按照学生发展的阶段,以学生发展阶段需要探索的社会和个人最关心的问题为依据组织课程内容,构成一个个相对独立的内容专题。
(二)逻辑顺序与心理顺序
逻辑顺序是指根据学科本身的体系和知识的内在联系来组织课程内容,是传统教育派的主张。
心理顺序是指按照学生心理发展的规律来组织课程内容,是现代教育派的主张。
(三)直线式与螺旋式
直线式指把课程内容组织成一条在逻辑上前后联系的“直线”,前后内容基本不重复,即课程内容直线前进,前面安排过的内容在后面不再呈现。
螺旋式指在不同阶段、单元或不同课程门类中,使课程内容重复出现,逐渐扩大知识面,加深知识难度,即同一课程内容前后重复出现。
【2016上 真题 】16.按照由易到难、由简到繁的顺序编排课程内容。这种组织方式属于( )
A.横向组织 B.水平组织
C.纵向组织 D.综合组织
答案:C
【2015下 真题 】16.综合课程打破了学科界限和知识体系,按照学生发展的阶段,以社会和个人最关心的问题为依据组织内容。这种课程内容的组织形式是( )
A.垂直组织 B.横向组织
C.纵向组织 D.螺旋式组织
答案:B
考点七:课程设计的具体内容【出题类型:单选、简答】
(一)课程计划
1.课程计划的概念
课程计划是指导和规定课程与教学活动的依据,是学校课程与教学活动的依据,也是制定分科标准、编写教科书和设计其他教材的依据。
2.课程计划的构成
(1)指导思想
(2)培养目标
(3)课程设置及说明(开设哪些科目是教学计划的中心问题)
(4)课时安排
(5)课程开设顺序和时间分配
(6)考试考查制度和实施要求
(二)课程标准
1.课程标准的概念
学科课程标准即教学大纲,是课程计划中每门学科以纲要的形式编写的、有关学科教学内容的指导性文件。教学大纲是课程计划的分学科展开。
2.教学大纲的作用
第一,教学大纲是国家对各门学科的教学提出的统一要求和具体规格,是国家对学校教学实行领导的一种重要工具。
第二,教学大纲是编写教科书和教师进行教学的主要依据。
第三,学校和教师应全面彻底地领会课程标准的内容、体系和精神实质,按照教学大纲编写教材和进行教学。
第四,教学大纲是衡量各科教学质量的重要标准。
(三)教材
1.教材的概念
教材是根据学科课程标准系统阐述学科内容的教学用书,它是知识授受活动的主要信息媒介,是课程标准的进一步展开和具体化。
2.教材的类型
(1)印刷品(包括教科书、教学指导用书、补充读物、图表等),
(2)声像制品(包括幻灯片、影视、录音带、录像带、磁盘、光盘等)。
3.教材的作用
(1)教科书是教材的主体;
(2)是学生获取系统知识的重要工具;
(3)也是教师进行教学的主要依据。
4.教科书编写应遵循的基本原则
第一,按照不同学科的特点,在内容上体现科学性与思想性。
第二,强调内容的基础性。
第三,在保证科学性的前提下,教材还要考虑到我国社会发展的现实水平和教育现状,必须注意到基本教材对大多数学生和大多数学校的适用性。
第四,在教材的编排上,要做到知识的内在逻辑与教学法要求的统一。
第五,教科书的编排形式要有利于学生的学习。
第六,教科书的编排要兼顾同一年级各门学科内容之间的关系和同一学科各年级教材之间的衔接。
【2016上 真题 】17.体现国家对学校的统一要求,作为学校办学的基本纲领和重要依据的是( )
A.课程计划 B.课程标准
C.教学大纲 D.教学目标
答案:A
【2015下 真题 】17.教师上课时所使用的课件、视频、投影、模型等教学资源属于( )
A.教材 B.教案
C.教参 D.教科书
答案:A
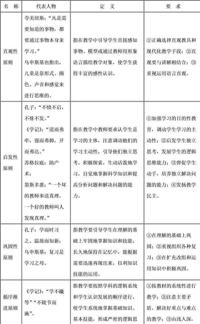
考点八:教学原则【出题类型:单选、简答、材料分析】


【2016上 真题 】14.荀子在《劝学篇》中指出:“不积跬步,无以至千里;不积小流,无以成江海。”这句话所蕴涵的教学原则是( )
A.循序渐进原则 B.因材施教原则
C.启发诱导原则 D.直观性原则
答案:A
【2015下 真题 】14.陶行知曾用松树和牡丹比喻育人:用松树的肥料培养牡丹,牡丹会瘦死;用牡丹的肥料培养松树,松树会被烧死,这一比喻运用到教学上,所体现的教学原则是( )
A.直观性原则 B.因材施教原则
C.启发诱导原则 D.循序渐进原则
答案:B
【2015上 真题 】17.曹老师教学《圆的周长》时,讲述了我国古代数学家祖冲之在计算圆周率上的卓越贡献,同学们感到很自豪,曹老师遵循的教学原则是( )
A.启发性原则
B.巩固性原则
C.因材施教原则
D.科学性与思想性相统一原则
答案:D
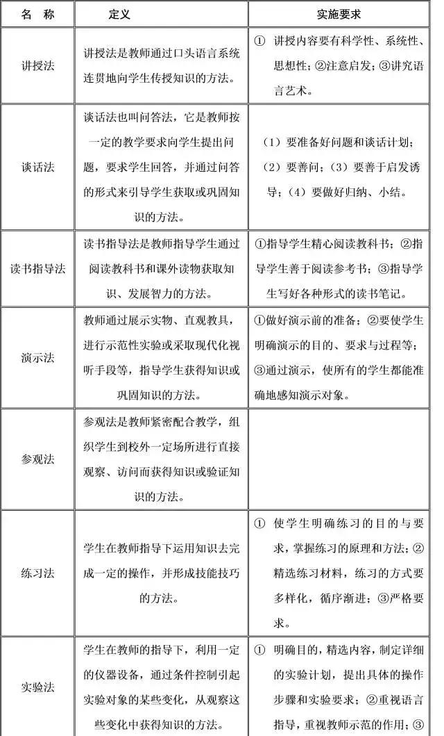
考点九:教学方法【出题类型:单选、简答】


【2016上 真题 】18.小学科学课上,教师指导学生通过显微镜观察植物的内部结构,获得有关植物的知识。这种教学方法属于( )
A.参观法 B.实验法
C.演示法 D.实习法
答案:B
【2015下 真题 】18.教学目标与任务是选择教学方法的重要依据。有利于实现技能、技巧性教学目标的教学方法是( )
A.陶冶法 B.讨论法
C.练习法 D.讲授法
答案:C
【2015上 真题 】18.根据教学任务的要求,在校内或校外组织学生进行实际操作,将理论知识运用于实践,以解决实际问题的教学方法是( )
A.实验法
B.演示法
C.读书指导法
D.实习作业法
答案:D
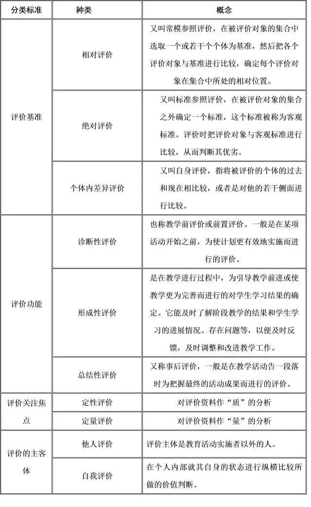
考点十:教学评价【出题类型:单选】

【2016上 真题 】19.新学期第一堂体育课,张老师对学生进行体能测试,以作为分组教学的依据,这种教学评价属于( )
A.过程性评价 B.总结性评价
C.诊断性评价 D.个体内差异评价
答案:C
【2015下 真题 】19.以评价对象自身的状况作为参照标准,对其在不同时期的进步程度选行评定。这种评价属于( )。
A.绝对评价 B.相对评价
C.总结性评价 D.个体内差异评价
答案:D
考点十一:品德的心理结构【出题类型:单选】
(一)道德认知
道德认知是对现实道德关系和道德规范的认识,包括道德印象的获得、道德概念的形成和道德思维能力的发展等。
(二)道德情感
道德情感是伴随着道德认识而产生的一种内心体验。道德情感从表现形式上看,主要包括三种:(1)直觉的道德情感,即由于对某种具体的道德情境的直接感知而迅速发生的情感体验;(2)想象的道德情感,即通过对某种道德形象的想象而发生的情感体验;(3)伦理的道德情感,即以清楚地意识到道德概念、原理和原则为中介的情感体验。
(三)道德意志
道德意志实际上是道德认识的能动作用,是人利用自己的意识,通过理智的权衡来揭示道德生活中的内心矛盾,是支配行为的力量。
(四)道德行为
道德行为是个体在一定的道德认识指引和道德情感激励下所表现出来的对他人或社会具有道德意义的行为。它是道德观念和道德情感的外在表现,是衡量品德的重要标志。道德行为包括道德行为技能和道德行为习惯。
【2016上 真题】3.小林又一次偷拿水果摊上的水果,被老师叫到办公室。老师批评他:“为什么总是拿别人的东西”小林,低头回答:“我也知道不对,就是有时忍不住。”这说明小林缺乏( )
A.道德认识教育 B.道德情感教育
C.道德意志教育 D.道德行为教育
答案:C
【2015下 真题】3.小学生常常“好心办坏事”,其原因主要是( )
A.道德情感不深 B.道德意志不强
C.道德认识不足 D.道德自律不够
答案:C
考点十二:《小学教师专业标准》(试行)【出题类型:简答题】
基本理念:
(一)师德为先
热爱小学教育事业,具有职业理想,践行社会主义核心价值体系,履行教师职业道德规范,依法执教。关爱小学生,尊重小学生人格,富有爱心、责任心、耐心和细心;为人师表,教书育人,自尊自律,做小学生健康成长的指导者和引路人。
(二)学生为本
尊重小学生权益,以小学生为主体,充分调动和发挥小学生的主动性;遵循小学生身心发展特点和教育教学规律,提供适合的教育,促进小学生生动活泼学习、健康快乐成长。
(三)能力为重
把学科知识、教育理论与教育实践有机结合,突出教书育人实践能力;研究小学生,遵循小学生成长规律,提升教育教学专业化水平;坚持实践、反思、再实践、再反思,不断提高专业能力。
(四)终身学习
学习先进小学教育理论,了解国内外小学教育改革与发展的经验和做法;优化知识结构,提高文化素养;具有终身学习与持续发展的意识和能力,做终身学习的典范。
【2016上 真题】23.简述《小学教师专业标注(试行)》中“学生为本”。
答案:《小学教师专业标注(试行)》中“学生为本”的内容:
(1)尊重小学生权益,以小学生为主体,充分调动和发挥小学生的主动性;
(2)遵循小学生身心发展特点和教育教学规律,提供适合的教育,促进小学生生动活泼学习、健康快乐成长。
【2015下 真题】23.简述《小学教师专业标准(试行)》所提出的基本理念。
答案:小学教师专业标准所提出的基本理念包括:
(1)强调以学生为本
尊重小学生权益,以小学生为主体,充分调动和发挥小学生的主动性;遵循小学生身心发展特点和教育教学规律,提供适合的教育,促进小学生生动活泼学习、健康快乐成长。
(2)倡导以师德为先
热爱小学教育事业,具有职业理想,践行社会主义核心价值体系,履行教师职业道德规范。关爱小学生,尊重小学生人格,富有爱心、责任心、耐心和细心;为人师表,教书育人,自尊自律,做小学生健康成长的指导者和引路人。
(3)重视教师能力为重
把学科知识、教育理论与教育实践相结合,突出教书育人实践能力;研究小学生,遵循小学生成长规律,提升教育教学专业化水平;坚持实践、反思、再实践、再反思,不断提高专业能力。
(4)践行终身学习理念
学习先进小学教育理论,了解国内外小学教育改革与发展的经验和做法;优化知识结构,提高文化素养;具有终身学习与持续发展的意识和能力,做终身学习的典范。
考点十三:记忆的种类 【出题类型:选择题】
(一)根据信息从输入到提取所经过的时间、信息编码方式和记忆阶段的不同,分为瞬时记忆、短时记忆和长时记忆。
1.瞬时记忆(又称感觉记忆或感觉登记)
(1)瞬时记忆的概念
当客观刺激停止作用后,感觉信息会在一个极短的时间内保存下来,这种记忆叫瞬时记忆,是记忆系统的开始阶段。
(2)瞬时记忆的特点
①时间极短;②容量较大;③形象鲜明;④信息原始,记忆痕迹容易衰退。
(3)瞬时记忆的编码
有图像记忆和声像记忆两种,其中,图像记忆是瞬时记忆的主要编码形式。
2.短时记忆(又称工作记忆)
(1)短时记忆的概念
短时记忆是指人脑中的信息在一分钟之内加工与编码的记忆,是信息从感觉记忆到长时记忆的过渡阶段。
(2)短时记忆的特点
①时间很短;②容量有限。短时记忆的容量是7±2;③意识清晰;④易受干扰。
(3)短时记忆的编码
有听觉编码和视觉编码两种,主要是听觉编码。
3.长时记忆(又称永久性记忆)
(1)长时记忆的概念
长时记忆是信息经过充分加工,在头脑中长久保持的记忆。
(2)长时记忆的特点
①容量无限。②信息保持时间长久。
(3)长时记忆的编码
长时记忆中的信息以意义编码为主。意义编码有两种形式:表象编码和语义编码。
(二)根据记忆的内容和经验的对象,可将记忆分为形象记忆、情景记忆、情绪记忆、语义记忆、逻辑记忆和动作记忆。
1.形象记忆
形象记忆是我们感知过的事物形象为内容的记忆。
2.情景记忆
对亲身经历过的,有时间、地点、人物和情节的事件的记忆。
3.情绪记忆
情绪记忆是个体以曾经体验过的情绪或情感为内容的记忆。
4.语义记忆
又叫词语-逻辑记忆,是用词语概括的各种有组织的知识的记忆,如我们对数学公式和法则的记忆就属于语义记忆。
5.逻辑记忆
逻辑记忆是个体以词语所概括的事物之间的关系以及事物之间的意义和性质为内容的记忆。
6.动作记忆
动作记忆是以做过的运动或动作为内容的记忆,也称运动记忆。
【预测题】1.客观刺激停止作用后,感觉信息在一个极短的时间内保存下来的记忆是( )。
A.感觉记忆 B.短时记忆
C.长时记忆 D.内隐记忆
答案:A
【预测题】2.一位亲眼目睹美国9.11事件的妇女到现在头脑中还经常浮现出那悲惨的一幕,这属于( )。
A.形象记忆 B.情景记忆
C.情绪记忆 D.动作记忆
答案:B
考点十四:表象与想象【出题类型:选择题】
(一)表象
1.表象的概念
表象是事物不在面前时,人们在头脑中出现的关于事物的形象。
2.表象的特征
(1)直观性。表象是以生动具体的形象在头脑中出现的。
(2)概括性。表象是人们多次知觉的结果,它不表征事物的个别特征,而是表征事物的大体轮廓和主要特征,因此表象具有概括性。
(3)可操作性。由于表象是知觉的类似物,因此人们可以在头脑中对表象进行操作。
(二)想象
1.想象的概念
想象是人脑对已储存的表象进行加工改造,形成新形象的心理过程。
2.想象的种类
(1)从有无目的性的角度,可分为有意想象和无意想象
有意想象又称随意想象,是指有预定目的、需要一定的意志努力的、自觉进行的想象。
无意想象又称不随意想象,是没有预定目的,不由自主产生的想象。如 “白日梦”现象。(2)从想象与现实的关系,可分为幻想、理想和空想
幻想是创造想象的一种特殊形式,是一种指向未来并与个人的愿望相联系的想象,如科幻小说中有关宇宙人、飞船等的形象。如果幻想是以现实为依据,并指向行动,经过努力最终可以实现,那么它就变成理想。如果幻想完全脱离现实,毫无实现的可能,就成为空想。
(3)从内容是否新颖的角度,可分为再造想象和创造想象
①再造想象
再造想象是根据语词的描述或图像的示意,在头脑中形成相应形象的心理过程。
②创造想象
创造想象是根据一定的目的在头脑中独立地形成新形象的心理过程。
【预测题】1.小学生看完《西游记》小说后,脑中产生一个孙悟空的形象的心理过程是( )。
A.再造想象 B.创造想象
C.幻想 D.表象形成
答案:A
【预测题】2.心理旋转实验证明表象具有( )。
A.直观性 B.稳定性
C.概括性 D.可操作性
答案:D
考点十五:思维种类与品质【出题类型:选择题】
(一)思维的种类
1.根据思维活动凭借物的不同,分为感知动作思维、具体形象思维和抽象逻辑思维。
①感知动作思维
这是一种依赖实际动作为支柱的思维。其特点是以实际操作解决直观的、具体的问题。
②具体形象思维
这是一种利用头脑中的具体的形象来解决问题的思维。
③抽象逻辑思维
这是一种借助于语词、符号来思考的,因而也称为语词逻辑思维。7岁以后的儿童开始出现抽象逻辑思维。
2.根据思维活动探索目标方向的不同,分为集中性思维(辐合思维、求同思维)和发散性思维(辐射思维、求异思维)
①集中性思维
集中性思维是指人们根据已知的信息,利用熟悉的规则解决问题。也就是把问题所提供的各种信息集中起来得出一个正确的答案(或一个最好的解决方案)。
②发散性思维
发散性思维是沿着各种不同的方向去思考,追求多样性的思维。如,学生在列举砖头的用途时,也需要朝着不同的方向去思考。
3.根据思维活动创新程度的不同,分为常规性思维和创造性思维
①常规性思维
常规性思维是指用常规的方法,固定的模式,去解决问题的思维方式。
②创造性思维
创造性思维是指能产生新的思维成果,具有独创性的思维。
发散思维是创造性思维的核心,其主要特征有三个。
(1)流畅性: 指一般创造力高的人能在短时间内表达出数量较多的观念,亦即反应迅速而众多。
(2)变通性:指具思维能变化多端,举一反三,闻一知十,触类旁通。
(3)独特性:指对问题能提出超乎寻常的独特、新颖的见解。
4.根据思维的逻辑性,可分为分析思维和直觉思维
①分析思维
是遵循严密的逻辑程序和规律,逐步推导,然后得出合乎逻辑的正确答案或作出合理的结论的思维。
②直觉思维
是人脑对事物整体及其本质直接领悟的思维活动,它表现在对事物及其关系的敏锐、迅速地识别和整体地把握。
(二)思维品质
1.广阔性与深刻性
广阔性是指能全面思考问题;深刻性是指能透过事物的表面现象发现事物的本质。
2.独立性与批判性
独立性是指善于独立地提出、分析和解决问题;批判性是指思考问题时能有主见、客观地评价事物,不迷信权威。
3.思维的灵活性与敏捷性
灵活性与敏捷性是指能够根据客观条件的变化,及时地改变先前计划,准确而迅速地寻找解决问题的新方法。
4.逻辑性与非逻辑性
逻辑性是指严密的逻辑推理过程;非逻辑性是指没有严密的逻辑推理过程。
【预测题】1.小学生能做到“一题多解”的思维活动是( )
A.再现思维 B.集中思维
C.发散思维 D.抽象思维
答案:C
【预测题】2.小学生在解答应用题时,推理的间接性不断增强,并能不断掌握运算法则,把握事物数量变化的规律性。这说明小学生思维发展具有( )
A.敏捷性 B.深刻性
C.灵活性 D.独创性
答案:B
考点十六:学习动机的分类【出题类型:选择题】
(一)根据学习动机的社会意义,可分为高尚的学习动机和低级的学习动机
高尚的学习动机的核心是利他主义;低级的学习动机的核心是利己的,自我中心的,学习动机只来源于自己眼前的利益。其判断标准:是否有利于社会或集体。
(二)根据学习动机的作用与学习活动的关系,可以分为近景的直接性动机和远景的间接性动机
近景的直接性动机是与学习活动直接相连的,来源于对学习内容或学习结果的兴趣。
远景的间接性动机是与学习的社会意义和个人的前途相连的。
(三)根据动机产生的诱因来源,分为内部学习动机和外部学习动机
内部学习动机:诱因来自于学习者本身的内在因素,即学生因对活动本身发生兴趣而产生的动机。
外部学习动机:诱因来自于学习者外部的某种因素,即学习活动以外的、由外部的诱因而激发出来的学习动机。
(四)根据学校情境中的学习成就动机,奥苏贝尔等人将动机分为认知内驱力、自我提高内驱力和附属内驱力三个方面。
认知内驱力:指要求了解、理解和掌握知识以及解决问题的需要。在有意义学习中,认知内驱力是最重要而稳定的动机;认知内驱力属于内部动机。
自我提高内驱力:指个体因为自己的胜任或工作能力而赢得相应地位的需要。属于外部动机。
附属内驱力:为了获得长者(家长、教师等)的赞许或认可而表现出把工作做好的一种需要,属于外部动机。
【预测题】1.来源于学生对学习内容或学习名次结果的兴趣的动机是( )。
A.高尚的动机
B.远景的间接性动机
C.低级的动机
D.近景的直接性动机
答案:D
【预测题】2.林林为了获得老师和家长的表扬而认真学习,他的学习动机表现为( )。
A.认知内驱力
B.自我提高的内驱力
C.附属的内驱力
D.求知欲
答案:C
考点十七:学习迁移的分类【出题类型:选择题】

【预测题】1.学过高等数学的知识后利于对初等数学知识的理解和掌握,这属于知识的( )
A.顺向正迁移 B.顺向负迁移
C.逆向正迁移 D.逆向负迁移
答案:C
【预测题】2. 会讲英语的人学习德语,学得比其他人快,这是属于( )。
A.正迁移 B.负迁移
C.纵向迁移 D.逆向迁移
答案:A
考点十八:学习策略的分类【出题类型:选择题、简答题】
(一)认知策略
认知策略是学习者信息加工的方法和技术。包括:复述策略、精加工策略和组织策略。
1.复述策略
复述策略是指在工作记忆中为了保持信息,运用内部语言在大脑中重现学习材料或刺激,以便将注意力维持在学习材料上的方法。
常用的复述策略有:(1)利用随意识记或有意识记;(2)多种感官参与;(3)复习形式多样化;(4)划线强调;(5)排除相互干扰;(6)整体识记与分段识记;(7)过度学习。
2.精加工策略
精加工策略是指把新信息与头脑中的旧信息联系起来从而增加新信息意义的深层加工策略。
(1)记忆术
①形象联想法。②谐音联想法。③首字连词法。④位置记忆法。⑤关键词法。
(2)做笔记
(3)提问
(4)生成性学习
生成性学习就是要训练学生对所阅读的东西产生一个类比或表象,如图形、图像、表格和图解等,以加强其深层理解。
(5)运用背景知识,联系客观实际
3.组织策略
组织策略是整合所学新知识之间,新旧知识之间的内在联系,形成新的知识结构的策略。组织策略主要有两种:一种是归类策略,一种是纲要策略(如列提纲、关系图和流程图)。
(二)元认知策略
1.元认知
元认知是对认知的认知,即个体对认知活动的自我意识与调节,主要包括元认知知识和元认知监控。
2.元认知策略
(1)计划策略
元认知计划策略包括设置学习目标、浏览阅读材料、设置思考题以及分析如何完成学习任务等。
(2)监控策略
监控策略是指在认知过程中,根据认知目标及时评价、反馈自己认知活动的结果与不足,正确估计自己达到认知目标的程度、水平。包括阅读时对注意加以跟踪、对材料进行自我提问、考试时监控自己的速度和时间。
(3)调节策略
调节策略是指根据对认知活动结果的检查,如发现问题,则采取相应的补救措施,根据对认知策略的效果的检查,及时修正、调整认知策略。
(三)资源管理策略
资源管理策略是辅助学生管理可用环境和资源的策略,包括:时间管理策略、学习环境管理策略、努力管理策略和学业求助(或资源利用)策略。
【预测题】1. 小学生记汉语拼音常利用具体的事物来帮助自己的记忆,如m就像两个门洞,h就像一把小椅子。这种学习策略属于( )
A.复述策略
B.资源管理策略
C.组织策略
D.精细加工策略
答案:D
【预测题】2.测验时跳过某个难题,先做简单的题目,这属于( )。
A.认知策略
B.元认知策略
C.资源管理策略
D.精细加工策略
答案:B
考点十九:常见小学生急症的预防与处理【出题类型:选择题】
1.中暑
出现有人中暑时,首先将病人搬到阴凉通风的地方,让病人躺下,但头部不要垫高。然后解开病人衣领,用浸湿的冷毛巾敷在其头部,再服用一些仁丹或十滴水等药物。对中暑较严重者,除采取上述降温方法外,还可用冰块或冰棒敷其额头、腋下等,同时用凉水反复擦身,并配合扇风进行降温。如果出现昏迷状况,应立即送往医院救治。
2.溺水
溺水者被营救上岸后,须立即清除口鼻内的淤泥、杂草、分泌物等,以确保呼吸道通畅。并松开裤带、领带和衣服,迅速进行倒水,对口腔密闭者可捏其两侧面颊并用力启开牙关。然后使溺水者俯卧,腰部垫高,头部下垂,用手压其背部。抱住溺水者的两腿,将其腹部放在急救者的肩部,快步走动使积水倒出。之后迅速进行人工呼吸,若溺水者心跳已停止,要同时进行心脏胸外挤压。
3.电击
应立即切断电源,或用不导电的物体,如干燥的木棍、竹棒或干布等,使伤员尽快脱离电源,切不可直接接触触电者,以防自身触电。如遇伤员呼吸停止,则应立即实施人工呼吸,心脏停止要进行心脏胸外挤压。应注意伤员有无其他损伤,并及时进行相应的急救措施。此外应及时拨打急救电话,请医生治疗。
4.烫伤和烧伤
应立即用大量冷水冲淋烫、烧伤部位,减低烫、烧伤的严重程度。若伤势较轻,则可用红花油或紫草油等涂抹患处,并保持干燥。若伤势较重,经简单处理后,应立即送往医院进行救治。
5.骨折
对骨折病人的现场急救遵循以下原则:救命在前,防止休克;及时固定,避免随意移动;先止血再包扎固定,包扎固定后,立即送往医院处理。
6.中毒
应首先清除毒物。口服中毒者可根据病情采取催吐、洗胃、导泻或灌肠等方法迅速排出毒物;皮肤接触者,立即脱去已污染的衣物,用清水反复冲洗皮肤、毛发、指甲等部位;化学药品中毒者,可先用于布轻轻擦干药品,然后冲洗;吸入中毒者,应立即撤离现场,吸人新鲜空气和氧气,保持呼吸道通畅;腐蚀性毒物中毒,可饮用蛋清、牛奶、豆浆,以起到保护胃黏膜、延缓毒物吸收的作用。
7.脑震荡与头部受伤
(1)脑震荡
轻微脑震荡建议24小时内冷敷,目的是减少渗出、出血。24小时后热敷,目的是促使淤血,血肿吸收。必要时应送医院检查有无颅骨损伤,单纯脑震荡经治疗后,不留后遗症。
(2)头部受伤
如果头部有出血的伤口,应用清洁的手帕之类压迫止血;如果有脑组织溢出头皮外,说明已损伤颅骨,应按原样做简单包扎,尽快送医院抢救,千万不要把露出头皮外的脑组织送回伤口,以免造成颅内感染,后果不堪设想。如果头部没有伤口,只因外力作用到脑部,使组织受到震荡,发生昏迷,此时应将幼儿放于床上休息,观察情况的变化并及时送医院。
8.常见外伤
(1)擦伤
应先用干净的清水或生理盐水冲洗伤口,除去污物;然后盖上消毒纱布,按压止血。
(2)挫伤
在损伤初期可局部冷敷,防止皮下继续出血。24小时后可热敷或用伤湿止痛膏等外贴患处。对严重者应限制受伤的肢体活动。
(3)割伤
可先用棉签压迫止血,然后用碘酒消毒伤口,通常伤口较小,可用创可贴包裹伤口。
(4)扭伤
初期应停止活动减少出血,采用冷敷,以达到止血、消肿、止痛的目的。1~2天后,可用热敷促进消肿和血液的吸收。
【15下 真题】7.如果发现有人煤气中毒,首先采取的正确措施是( )。
①立即打开门窗,给房间通风
②给中毒者饮水,防止口渴
③给中毒者盖上衣服保暖
④将中毒者移至空气流通的地方
A.①② B.①④
C.②③ D.③④
答案:B
【15 上 真题】6.小学生的手指不小心被教室的门夹伤,教师首先应该采取的措施是给学生( )
A.揉搓受伤手指
B.吃止痛消炎药
C.冷敷受伤手指
D.热敷受伤手指
答案:C
考点二十:课堂导入技能的类型【出题类型:选择题、材料分析题、教学设计题】
(一)直接导入
教师直接阐明学习目标和要求以及本节课的教学内容和教学安排,通过简短的语言叙述、设问等引起学生的关注,使学生迅速地进入学习情境。开门见山,直接点题的直接导入,可以使学生迅速进入主题,节省教学时间。
(二)直观导入
直观导入是指教师通过实物、标本、挂图、模型、图表等直观教具,以及幻灯、投影、电视、录像、电脑等媒体对与教学内容相关的信息进行演示的一种导入方法。
(三)故事导入
故事导入是指通过讲述与教学内容有关的具有科学性、哲理性的故事、寓言、传说等,激发学生兴趣,启迪学生思维,创造情境引出新课,使学生自觉进行新知识学习的一种导入方法。
(四)情景导入
情景导入是指教师通过音乐、图画、动画、录像或者满怀激情的语言创设新奇、生动、有趣的学习情境,使学生展开丰富的想像,产生如闻其声、如见其形的感受,从而唤起学生情感上的共鸣,使学生情不自禁地进入学习情境的一种导入方法。
(五)温故导入
温故导入是指教师通过帮助学生复习与即将学习的新知识有关的旧知识,从中找到新旧知识的联结点,合乎逻辑、顺理成章地引出新知识的一种导入方法。它由已知导向未知,过渡流畅自然,适用于导入前后连贯性和逻辑性较强的知识内容。这种导入方法能够使学生从已知领域自然地进入未知的领域,从而使学生回顾旧知识,获取新的知识。
(六)问题导入
问题导入的形式多种多样,可以由教师,提问,也可以由学生提问;可以单刀直入,直接提出问题,也可以从侧面提问设疑;可以由直接问句形式来呈现,也可以由“谜语”等形式来呈现。
(七)实验导入
实验导入是指教师通过演示生动有趣的实验,引导学生认真观察、积极思考实验中的各种现象,使学生进入学习情境的一种导入方法。
(八)悬念导入
悬念导入是指在教学中,创设带有悬念性的问题,给学生造成一种神秘感,从而激起学生的好奇心和求知欲的一种导入方法。
(九)活动游戏导入
活动游戏导入是指教师通过组织学生做与教学内容密切相关的活动或游戏,激发学生的学习兴趣,活跃课堂气氛,使学生在既紧张又兴奋的状态下不知不觉地进入学习情境的一种导入方法。
(十)练习导入
练习导入是教师在课堂上给学生提供一定的练习题,让学生解答,通过练习找出问题,进入新课。练习导入选择的习题要有一定难度,并与新课内容紧密相关,才能激起学生的好奇心,产生强烈的学习欲望。
【15上 真题】14.林老师教学《借生日》时,先板书“生日”,让学生说说自己是哪一天?又是怎样过生日的?接着又板书“借”,并提出问题“每个人都有自己的生日,为什么要借生日?”“生日能借吗”这种导入方式是( )
A.故事导入 B.情境导入
C.悬念导入 D.直接导入
答案:C
【14 上 真题】17.张老师开始上《爱因斯坦与小女孩》时说:“同学们,你们知道吗?爱因斯坦不仅是一位世界著名的大科学家,而且还会拉小提琴,今天我们就来学习这一课。”这属于( )。
A.直接导入 B.经验导入
C.故事导入 D.直观导入
答案:A
以上是资格证《小学教育教学知识与能力》中的二十大重要考点,考生在复习时可以重点关注。