2015年9月,东风吹来
环东海域新城开发建设正式启动!
五年成城,环东海域新城完成了从“追跑者”到“领跑者”的蝶变,2D蓝图迈进了3D兑现的高光时刻,以肉眼可见的变化成长为宜居宜业宜创的家园。

环东海域新城,来源于同安发布
眼见为实
让我们一起跟随着镜头
欣赏今天的环东海域新城
究竟有多燃!

1条BRT、3条轨道、
新通道拟直达岛内
立体路网密集,新城交通实现质变
发达的交通路网是城市跳动的脉搏,更是发展的原动力,通达则地盛,地盛则繁华。
环东海域新城目前已形成“五横七纵”城区主干路网,1条BRT快速交通、3条轨道交通建设发展中。其中, 连接岛内与新城的滨海西大道改造提升工程已全线竣工,沿线四座艺术天桥也相继建成投用,全沥青的黑化铺装,配上绿意盎然的生态人行道,让滨海西大道成为进出岛内的门户形象。

滨海西大道
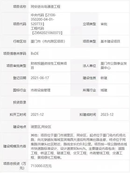
最令人惊喜的是,同安进出岛通道工程又有了最新消息,6月17日,厦门市投资项目在线审批监管平台公布了项目详情,起点位于厦门岛内机场北路,向北穿越东海域至滨海西大道后利用美社路走廊,终点位于同集路洪塘头社区附近,路线全长约9.8公里,总投资超过71亿元,拟于今年12月开工。

文件截图
不仅如此,为增强道路联通性,新城正谋划启动跨东海域通道项目,并于1月份开始可行性研究阶段勘察施工。

施工文件截图
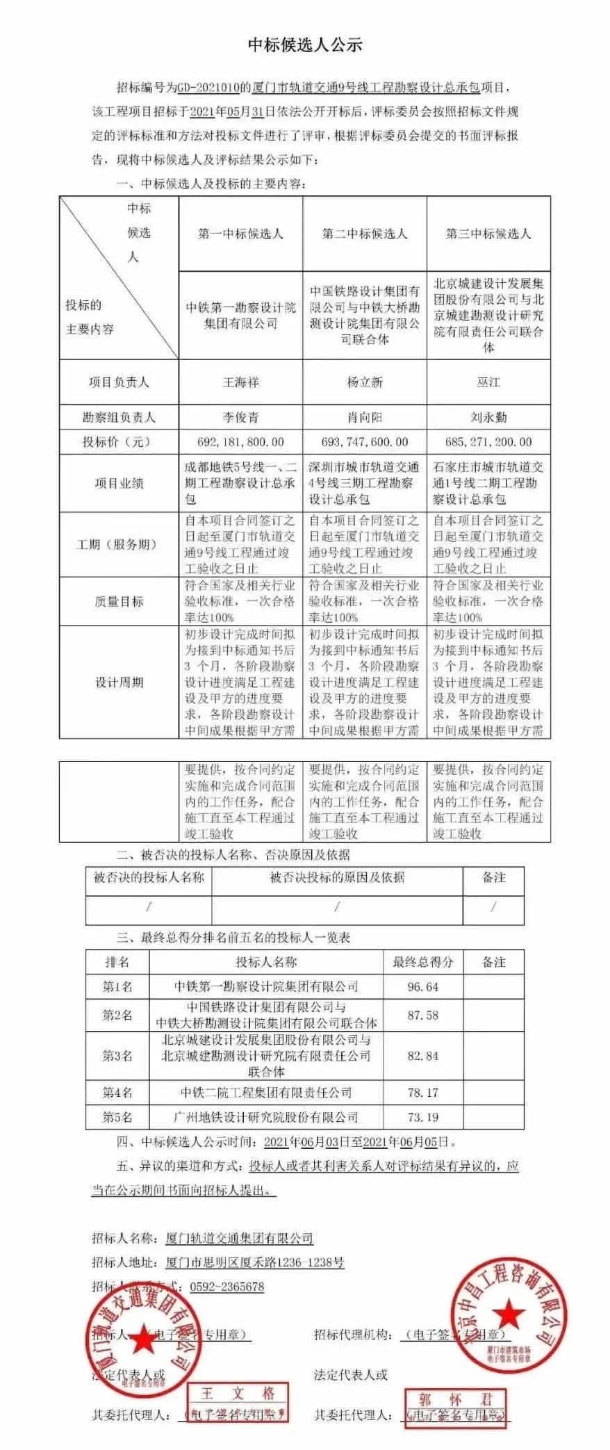
新城的崛起,也加速了轨道交通建设的进程。特别是9号线的到来,更是令新城人民振奋不已。6月2日,地铁9号线工程勘察设计总承包中标候选单位公布,开工指日可待。随着文件同时亮相的还有24个站点分布,位于新城区域内有美峰站、洪塘头站、潘涂站、官浔站,同安新城站、后吴站等。

中标候选人公示文件截图
届时新城人们不仅可以乘着地铁9号线穿越岛内外,还可以在官浔站换乘地铁4号线,去集美、翔安、海沧逛一逛;抑或是在官浔站换乘BRT,一边乘车,一边欣赏鹭岛风光;同样可以到同安新城站,去银城智谷里的欧丽洛雅家居广场和爱琴海购物公园,一站式吃喝玩乐购。
除了地铁9号线之外,地铁4号线同安段主体工程已全部完成;地铁6号线涉铁段土建工程报建信息也于近日公布,项目位于新城后吴公寓东侧至新建福厦高铁北侧,总投资约38422万元,拟7月开工,预计2023年2月建成。

厦门地铁站点

“创谷”“智谷”“新经济产业园”
三驾马车齐驱,新城产业动力强劲
城市发展,产业先行。随着越来越多“金凤凰”的落户,高科技、新兴产业和现代服务业的产业链群在新城日渐成形,进入收获期。其中,美峰创谷、银城智谷和新经济产业园突出产业定位,各有侧重,三驾马车齐驱,为新城打造“未来科技城核心区”注入强劲动力。

银城智谷,陆军航摄
处于新城“心脏”地带的银城智谷,自2016年全面动工至今,就一直是各方关注的焦点。现包括建潘集团、金牌厨柜、智优沃科技、红星美凯龙等高能级项目已落户。在5月份正式迎来开园后,近日,银城智谷招商又传来捷报,厦门首家区级金融业协会——厦门市同安区金融业联合会正式入驻。

新经济产业园,陆军航摄
由市属国企特房集团建设的新经济产业园,正在如火如荼建设中。目前新经济产业园累计注册已逾80家,注册资本金已逾40亿元,华彬集团、MOODY、喜悦科技、一刻Talks等知名企业先后入驻。

美峰创谷,来源于同安发布
被誉为厦门“最美产业园区”,还是厦门数字创新产业的聚集地,获得了美亚柏科、美图、网易、新松、欧米、360等一批重量级企业纷至沓来。

多个名校落地,新城教育全面爆发
在“名校跨岛”发展战略的利好下,环东海域新城已经成为厦门优质教育资源向岛外布局的重要高地。
除此之外,滨城小学、滨城中学等优质名校已开办招生。其中,被授予全国“新教育实验校”的滨城中学自去年8月开办后,成绩喜人。办学不到一年,学生在各方面市级获奖16人次,区级获奖32人次,团体获奖4次。

滨城小学、滨城中学,陆军航摄
值得一提的是,据“同安教育”介绍,厦门六中同安校区(初中部)(规划48个班级,建成后将提供2400个学位)、厦门外国语学校附属小学同安校区(规划48个班级,建成后将提供2169个学位)等已启动项目前期工作,计划在今年开工建设。

厦门六中厦禾校区

三甲综合医院、高端养老项目
医疗养老齐全,新城医疗迎来腾飞
当然,一座新城的崛起,同样离不开医疗配套的加持。在这方面上,环东海域新城的表现,较于其他新城板块,可谓名列前茅。
按照“三甲”标准和重点打造的医疗综合体,环东海域医院一期项目建设1000张床位(二期预留500张床位),计划设26个临床科室、18个医技及辅助科室、急诊部。目前已经进入内部装修和机电设备安装阶段,项目预计2022年可以完成各专项施工,具备验收条件。

环东海域医院,陆军航摄
除了医疗综合体的落地开花外,作为泰康保险集团在福建省打造的首个大规模、全功能、国际标准的持续照护医养社区泰康之家·鹭园,同样进入机电设备安装及景观工程的后续施工阶段,预计今年内将迎来首批入住居民。
泰康之家•鹭园效果图
左右滑动查看更多




两大商业巨舰、多个旅游新地标
商业休闲崛起,新城有颜值
全长约10.4公里的滨海旅游浪漫线二期同安段,红蓝相间、景色宜人,自建成开放后,就成为厦门旅游新地标,吸引着全国各地络绎不绝的游客到来。

滨海旅游浪漫线
这里还有厦门最大的生态公园——美峰生态公园、厦门首个以红树林为主题的湿地公园——下潭尾红树林湿地公园、规划面积逾14万平方米的乌石盘公园等近20个大型公园项目。

下潭尾红树林湿地公园,朱毅力摄
休闲资源爆表的环东海域新城,惊喜不断。近日,被誉为“环东之眼”的环东海域新城文体公建群景观慢行桥工程投资概算,正式得到厦门市发展改革委批复,主要建设景观慢行桥 1 座。

环东之眼概念图
总投资3.6亿元的环东海域新城文体公建群文化综合中心一期(歌剧院)工程,报建信息也于近日公布,计划将于12月开工,预计2023年12月建成。

欧丽洛雅家居广场和爱琴海购物公园效果图
总建面约23万㎡的欧丽洛雅家居广场和爱琴海购物公园,补齐了环东海域新城高端商业的短板,预计2023建成开业后,或将成为环东海域新城首个大型集中商业体,是居民们周末逛街、吃饭购物的首选。