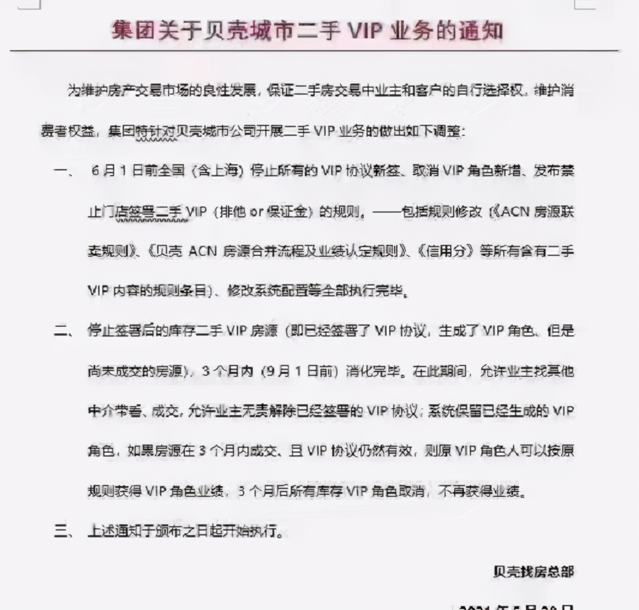
从6月1日起,贝壳系停止了其所有城市二手房VIP业务。何谓二手房VIP业务?说穿了就是独家房源挂牌业务。
这是一项给到贝壳系以及链家系带来巨大利益的业务,为何要主动“自废武功”?
或许是因为之前58老板的举报?或许是因为之后的被调查?不过这些不是柯南今天文章要讨论的。
柯南今天的文章只就事论事地谈谈大家不知道的或是不怎么了解的,关于独家房源的一些真相。
真相一:独家房源形式本身“有罪”吗?
按照贝壳总部的通知所述,为了维护房产交易市场的良性发展,保证二手房交易中业主和客户的自行选择权,维护消费者权益,所以停止二手房VIP业务。
是不是可以这样理解:贝壳系的二手房VIP业务被认为影响了房产交易市场的良性发展,妨碍了业主和客户的自行选择权,所以在经历了调查后,忍痛舍弃?
独家房源形式本身真的会影响市场的良性发展?真的会妨碍了业主和客户的自行选择权?
独家房源形式本身如果真的存在重大弊端,那么以单边代理和独家委托为基础的美国二手房经纪行业MLS系统能顺顺当当地运作了八九十年?
正所谓:匹夫无罪,怀璧其罪!不是独家房源形式本身有多大的罪过,而是中介行业中的那些不善之辈利用了独家房源的特点干了损坏房东或是买房者利益的“恶事”。
这就好比枪本无好坏之分,但用枪之人却有正邪之别,若握在正义者手中就是伸张正义的利器,若被邪恶之人把持则将沦为作奸犯科的工具。

可是在我们这的二手房市场中,许多中介欺诈套路的背后也的确没少了独家房源的身影。为什么在我们这,独家房源会和诸多中介套路以及市场乱象勾连得那么紧密呢?想要搞清楚这个问题,就必须捋清楚我们这的二手房市场中独家房源形式的演进过程。
真相二:独家房源形式的演进过程
早先的独家房源形式主要是房东将房子的出售事宜单独委托给某个长年打交道,有足够信任度的中介公司或是经纪业务人员。
这种独家委托的基础是彼此之间的高度信任和密切关系。但是这种高度的信任感是需要很长时间的接触和各种考验才能建立的,所以基于这种基础的独家委托不可能是大面积的。
另外还有一种比较特殊少见的形式,就是中介公司根据自己对市场的预估和判断,对于一些挂牌相对较低的房源采用直接付定买断销售权,限期出售掉的独家形式。
用这种方式操作,最重要的目的就是想吃差价,不过收益和风险是同等的,定金动辄就好几万甚至十几万,独家销售的限期也有限,所以这样的方式运用的极少,而且由于财务和操作的问题,一般大点的中介公司都无法做这样的事情。
以上两种独家房源的形式在市场中维持了许多年,无论是以高度信任为基础的独家委托还是以付大笔定金为要约的独家委托,获取独家房源的难度是明摆着的,所以一直以来独家房源的市场占比都相当低,也掀不起啥风浪来。
事情的变化开始于六年多前,链家获得资本青睐,开始大举全国性扩张后。链家在拿到大量风投开始全国规模扩张后,为了迅速做大市场占有率,采用“银弹攻势”,大量获取独家房源销售权。
链家采用的是抛弃信任度为基础的做法,直接赤裸裸地跟房东谈“钱”。签独家委托就能获得数千元到万元不等的保证金,如果委托期内没能卖掉,保证金归房东。这项业务被称为“限时销售协议”。
想想看,多大的好事情啊!挂牌还能拿钱,如果不是江湖老手谁能看得清背后的猫腻,冲动的房东不在少数。
对于链家来讲,区区几千到万把元的保证金不比几万十几万的定金,花小钱就能快速锁定大量房源的独家销售权,绝对是桩好买卖。事实也的确如此,限时销售业务在链家初期扩张抢占市占率的竞争中,功劳很大。

链家能这么干,别的一些大中介就不能干了?别的大中介之前估计不是没想过这么干,只是碍于资金有限没敢干,可当链家干疯了后,他们也眼红得紧,外加形势逼得他们也不得不跟进了干。
当大中介们手握大量独家房源后,他们突然发现自己对于区域内房价能“说了算”了,各种暗箱操作,坑房东和买房者的套路运用起来更加顺畅了,无论房东还是购房者更容易被牵着鼻子走了。
于是就更加卖力地签独家房源,甚至是压指标拼命地签。市场中独家房源争夺战愈演愈烈,发展到后来,那些房东要价较高但房子品质不错的房子照样被签下独家。这跟后来长租公寓抢房源的争夺战如出一辙。
更加离谱的是,一些大中介的业务员居然还想出联手熟悉的房东赚保证金的招。他们怂恿一些熟悉的,但并无多大售房意愿的房东(主要是一些贪小便宜的中老年人)假装挂牌售房并同自己所在公司签独家委托,当然价格会签的高一点,
然后教会这些房东,在不违约的情况下,如何阻碍成交的套路,屏到委托到期,和房东瓜分保证金。
这可不是故事,是真事!市场疯狂时,有些大中介的业务员靠这招赚了不少钱。公司其实也并不是一点不清楚,但为了抢夺更多的独家房源信息也就暂时放其一马了。
如果事态真这样一直下去,那么还真可能要失控了。不过2016年链家在上海接连反生了两起被曝光的严重事件,让情势反生了变化。
那两起严重违规操作引来了极大的社会反响和汹汹的舆论批判,左老板不得不来上海亲自“灭火”。链家许多有争议性的业务也就此被停止了,限时销售这项业务虽未完全被停掉,但也不再高调,而是暗暗地在低调操作,量也少了很多。
链家偃旗息鼓了,其他一些大中介也开始消停了,加上不久后就迎来了市场全面和长时间的颓势下行,独家房源作妖的风暂时停了。
可是,独家房源能带来的利益太过现实和明确,所以链家不会放弃,其他中介也不会罢手。随着链家换马甲改为贝壳扩张后,这项业务又被铺开搞起来了。
不过光用小钱砸,似乎市场已经有了一定的免疫力,因此新招又被祭出。限时销售协议也换了马甲改成了VIP协议,一旦房东成了VIP,不仅能拿保证金,还能获得贝壳网以及链家网更多的房源曝光率,号称能提高三成以上的快速出售概率。金钱加流量妥妥的一枚更大的“糖衣炮弹”。贝壳再次凶猛出招,其他一些大中介也不得不硬着头皮接招跟上,独家房源的争夺暗战又被掀起,直到最近贝壳一纸公告的出台,或许将再次消停一阵子,但指望就此会彻底罢手,那真是在白日做梦了。

如今市场中的独家房源委托形式要么是最传统的以信任为基础的熟人委托,要么是赌市场预期的定金买断独家销售,再就是付少量保证金的限时销售,前两种形式中小中介的主流形式,第三种形式则是大中介的一贯策略。
真相三:独家房源作“恶”的根源何在?
独家房源本身并不能作恶,作恶的是利用独家房源特点的中介行业中的不善之辈们,这是根源之一,但也并非根源的全部,监管的迟缓以及不到位是另外一个关键的根源。
① 中介公司的问题
独家房源一旦在手,能不能用其作恶,会不会用其作恶,完全取决于中介公司的善与不善,大与不大。
中小中介公司由于受限于客户流量的匮乏,通常情况下利用手中的独家房源搞花头的成功率和几率远远小于大中介公司。不是他们不想搞,而是客户资源不够,极容易搞黄掉。因此基本上会是太太平平地卖,老老实实地赚佣金。
大中介则不同,一方面通过付保证金的方式能获取的独家房源不是一套两套,另一方面买房客户的数量也多,所以独家房源在手,不光可以确保卖掉赚佣金,还可以用其价格较低的优势,*压打**其他挂牌房源的价格;也可以用其价格较高的事实,哄抬一下其他房源的挂牌价;亦可以用其作为陪衬,促成其他房源的成交。另外独家房源掌握多了,吃差价也变得容易许多。
还是前文中那句比喻的话,枪握在什么样人的手里是最重要的事,所以房东们,千万不要因为一点蝇头小利或是所谓的流量曝光,就轻易地把手中独家房源的“枪”给交出去了。
② 监管的问题
长期以来,中介市场的各种乱象丛生,不仅是因为中介行业鱼龙混杂,良莠不齐,相关部门的监督管理不得力,不到位也是相当重要的一个因素。
涉及中介的法规法条其实并不少,也不是完善度不够,真正的问题是管得不得力,管得不在点子上。
光查查证照全不全有用吗?出了问题单罚点钱,处理一下当事人就完事,有多大效果呢?
那些号称品牌的大中介,哪个证照不齐?哪个罚不起那点罚金?出了问题,把一线当事人推出来扛事,公司罚点钱过关了事。试问,问题就只出在一线当事者一个人身上?其实许多中介乱象背后的实质是中介企业的问题,而非仅是经纪人员个人的问题。
遗憾的是,目前对于中介企业监管和惩治力度给力度并不太够。要不然,之前文章曾提及过的那个骗了房东,吃了两百多万差价的中介就不会还依然能在市场中招摇过市了。

管不到点子上是另外一个监管的问题,相关部门倒也是会在发现问题后找行业内相关企业或是人员了解问题,讨论办法。
可是找的基本都是清一色所谓的大中介,知名中介,说实话,许多问题的发生本身可能就是这些所谓大中介造成的,这样的交流座谈能完全了解实情吗?作出的决定和措施能完全击中要害吗?
中介行业的各种弊端和问题,不深入到基层一线了解和探讨,是不可能从根上革除弊端的。
文章最后还是要给到房东和买房者一点实质性的建议
①目前的二手房市场,对于房东而言,只有以高度信任为基础的独家房源形式值得一试,其他都不用考虑。
②除非真没得选,或是房子实在太满意,不然不要碰大中介手里的独家房源。你不是江湖老手,玩不过那些大中介,何况他们还有法务。即便是他们没用独家房源给你下套,但你若买独家房源,佣金就别想打折了,弄不好还要多付。
③无论买房卖房,大小中介都要跑一下,大中介有大中介的优势,小中介有小中介的特点。买房卖房本就是件辛苦事,若图省事,干脆“躺平”不买不卖!

我是楼市柯南,一名资深的房地产经纪人,还原最底层的房地产现实,讲述老百姓最关心的房地产话题。我的观点和意见或许会有偏颇,但我保证本着良心讲自己的想法,用最接地气的方法讲自己的认知,希望能帮助到需要的朋友,如果觉得柯南的文章还有些看头的,不妨给推荐推荐,希望我的一些经验和经历能帮助到更多需要的朋友。若有问题可以随时在评论区联系我或是私信我。感谢每一位看完文章的朋友!柯南一直在这里等待你的关注!