随着时间流逝,廊坊许多孩子们即将告别小学,走进初中的校门。2019届新生入学在即,廊坊市第十中学拟招收18个教学班990名学生。(附划片)看你家孩子符合要求吗?具体内容通知如下:

一、验证要求
第十中学2019届新生入学验证工作,将按照《廊坊市安次区中小学入学实施细则(试行)》(廊安教〔2017〕36号)文件要求进行,请符合入学条件的家长提前备好相关证件。
具体要求如下:
1、外来人员及随迁子女具有安次区辖区户籍,在外地上学或达到入学条件,要求回安次区中小学入学的,须具备且提供户口本,监护人一方的身份证;房本(无房本的提供网签购房合同),购房发票,入住小区物业公司开具的物业费发票。
属安次区集体户口,有房产的以房产住址为划片入学依据,无房产的,须提供廊坊市房产局开具的无房证明。
2、外来人员及随迁子女不具有安次区辖区户籍,监护人已在安次区购房,要求在安次区中小学入学的,须具备且提供户口本,居住证(廊坊市辖区各区市县户籍的不需提供),监护人一方的身份证;房本(无房本的提供网签购房合同),购房发票,入住小区物业公司开具的物业费发票。
3、外来人员及随迁子女不具有安次区辖区户籍,监护人在安次区务工,且在安次区辖区真实租房居住,其随迁子女要求在安次区中小学入学的。
监护人须具备且提供户口本、监护人一方的身份证,就业证,与参保用工单位签订的劳动合同;不具有廊坊市辖区户籍的还须提供居住证,具有廊坊市辖区各区市县户籍的提供房屋租赁备案登记证;由安次区人社局出具的连续两年的安次区“社会养老保险证明”及银行缴费单据。
注:2019年入学的,须提供前两年即2017、2018年的年度社会养老保险证明及银行缴费单据,两年为最高限。
4、外来人员及随迁子女不具有安次区辖区户籍,监护人在安次区经商,且在安次区辖区真实租房居住,其随迁子女要求在安次区中小学入学的。
监护人须具备且提供户口本、监护人的一方身份证、不具有廊坊市辖区户籍的还须提供居住证,廊坊市辖区各区市县户籍的提供房屋租赁备案登记证;营业执照、安次区国税局盖章的上一年度纳税申报表;由安次区人社局出具的连续两年的安次区社会养老保险证明及银行缴费单据(社会保险证明条件,与第三条规定一致)。
5、监护人及子女具有安次区辖区户籍,在安次区中小学入学,以户籍做为划片入学依据的,须具备且提供户口本、监护人一方的身份证。
如以新购房住址做为划片入学依据的,还须提供房本(无房本的提供网签购房合同),购房发票,入住小区物业公司开具的物业费发票。
监护人具有安次区辖区乡镇户籍,在安次城区务工、经商,子女随其生活,要求在城区中小学入学的,证件提供按照《细则》第三、四条规定执行。
6、在安次区辖区内工作居住的现役军人子女,监护人须提供军人证件,单位证明和居住证明。
7、监护人子女在外地就读的,符合上述规定,要求在安次区中小学入学,在提交相关证件的同时,还要提供就读学校的标识码和全国电子学籍号。
8、上述各条规定涉及提交的所有证件,监护人在提交原始证件的同时,还要提交一份复印件,以备存档核实。在核实过程中,如果发现有虚假、伪造变造等情况的,一律取消验证,如涉嫌违法犯罪,依法交由有关机关处理。
关于上述验证要求中概念解释和法律依据详见附件1、2,最终解释权归廊坊市安次区教育和体育局。
二、招生片区划分
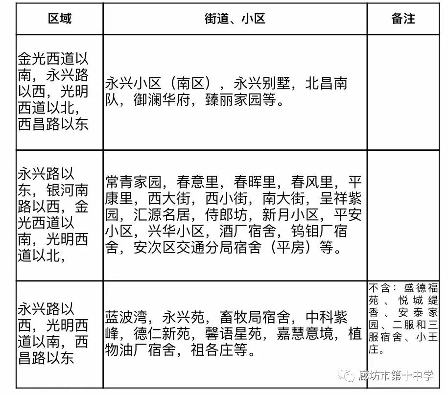
依据入学新生数据分布,廊坊市安次区教育和体育局每年对中小学服务区片进行合理的动态调整。按照《廊坊市安次区教育和体育局关于2019年小升初招生工作的通知》(廊安教体〔2019〕77号)文件要求,廊坊市第十中学2019年新生招生区片为:

三、其他
具体验证流程和时间节点,请关注“廊坊市第十中学”微信公众号,及时获得招生信息。廊坊市第十中学对其他社会媒体和个人发布的招生信息均不予认可,产生任何后果请自负。廊坊市第十中学将协助相关职能执法部门,对虚*证假**件和违规违法招生行为进行查处。
四、注意
一、监护人是指婚生子女的父母、合法的继父母或其他合法的具有监护资格且依法履行监护义务的其他自然人、单位。其中父母一方死亡的,另一方为监护人。父母离婚的,依在婚姻登记机关备案的离婚协议、人民法院判决书、调解书确定监护人。父母死亡的应提供合法有效的死亡证明的文件。
二、外来人员随迁子女分为两种,一是非安次区户籍,随监护人在安次区购房、务工、经商生活的子女;二是属于安次区户籍,随监护人在外地上学且要求回安次原籍就读的子女;
三、初一新生入学,监护人提供的网签购房合同中,所标明的交房日期需在当年验证的5月1日前。
四、增值税纳税申报表,分一般纳税人和小规模纳税人两种,一般纳税人按月申报,一年12张,小规模纳税人按季度申报,每年4张,由国税局出具。