Kinetix 5700伺服驱动器可以灵活地满足设计多轴和高功率机器的要求。它有单轴或双轴模块、功率从1.6到60kW、可用于伺服或感应电机控制。分为单轴和双轴伺服两种规格,采用了集成和硬接线的安全转矩关断功能。
使用ControlLogix、GuardLogix,或CompactLogix控制器,与Kinetix5700相连接并运行,由于Kinetix5700支持基于以太网/IP的集成运动控制,这些驱动器将会既具备集成运动控制的高性能,又具有以太网/IP网络的开放性。Kinetix5700可支持任何以太网拓扑结构,包括线性、环型和星型。而且,它可以成为使用以太网/IP集成高性能伺服和交流变频器、I/O、智能执行器和任何其它以太网/IP连接设备解决方案的一部分。
Kinetix 5700在开放式以太网/IP上集成了安全功能,机器制造商可将电机电源线、抱闸线和反馈线封装在同一条电缆中,从而可降低系统布线的复杂性。利用DSL反馈端口支持单电缆技术和Kintetix VP电机,运动系统布线最多可减少60%。双因特网端口可同时支持线性和设备级环型拓扑结构。所有这些功能结合起来,可以缩短机器的试机和停机时间,从而提高整体效率和生产率。
根据需要,可以添加许多可选组件,其中包括:
√2198-CAPMOD -2240电容器模块
√2198-CAPMOD-DCBUS-IO扩展模块
√2198-ABQE编码器输出模块
√ 2198-DBxx-F交流线路滤波器
√2198-Rxxx外接无源分流电阻
√Bulletin 1321线路电抗器(需要两个或三个2198-P208直流总线电源)
√Bulletin 2198 24 VDC输入电源共享总线连接系统

拆解
部件号:2198-D006-ERS、Kinetix 5700双轴伺服驱动。55mm。 458-746VDC输入、2个6.3A峰值输出电流。
外尺寸和外壳
-
大小:55mm x 358mm x 252mm。
-
污染等级2环境的IP20保护、环境温度高达50°C。
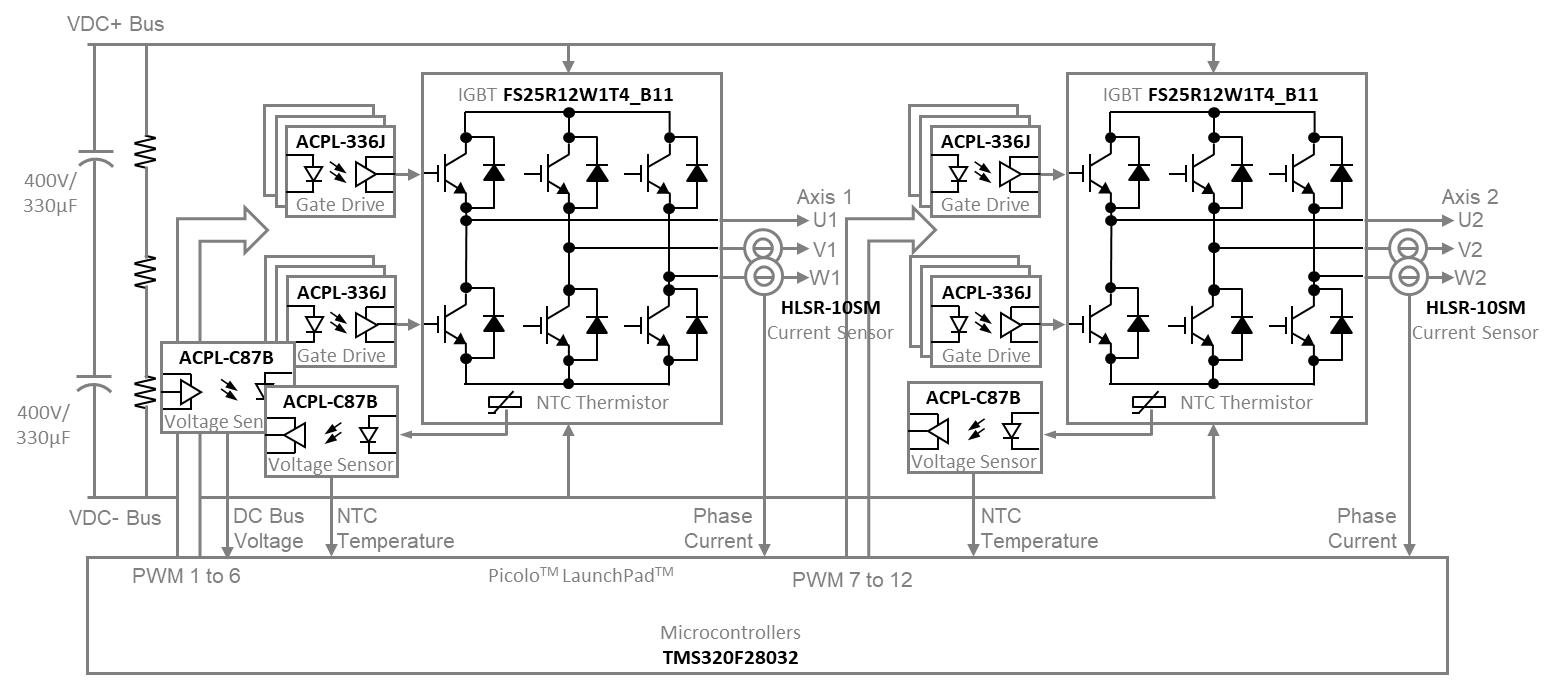
主控制器和电力电子板

-PWM电机控制:TI TMS320F28032 Piccolo微控制器。高效率的32位CPU、具有用于ePWM和高分辨率PWM(HRPWM)的增强型控制外设。
-三相逆变器:英飞凌FS25R12W1T4_B11、1200V/25A IGBT4 EasyPACK模块(2个)
- 隔离:博通(Broadcom)(安华高科技)
o ACPL-336J——2.5A IGBT栅极驱动光耦、集成(VCE)去饱和检测、有源米勒钳位、故障和欠压锁定(UVLO)状态反馈(12个)。
o ACPL-C87B——精密光电隔离电压传感器、具有±0.5%的增益容差(3个)。
-大电流感测:LEM HLSR-10SM——10A电流变送器(4个)。
-隔离开关电源:定制变压器。
- 直流总线大容量电容器:日本Chemicon 400V/330μF电解电容器(2个)。
- 保险丝:Bussmann FWP-50A14Fa 700V/50A高速保险丝。
电力电子电路板框图

VDC+Bus——VDC+总线
VDC-Bus——VDC-总线
DC Bus Voltage——DC总线电压
Gate Drive——栅极驱动器
Voltage Sensor——电压传感器
NTC Temperature——热敏电阻温度测量
Current Sensor——电流传感器
Phase Current——相电流
PWM——脉宽调制
信号处理和通信板

-信号处理和通信:Altera Cyclone V SE SoC 5CSEA5 FPGA。带嵌入式外设的双核ARM Cortex-A9硬处理器系统(HPS)、多端口内存控制器、串行收发器和PCI Express(PCIe)端口。
-存储器:Micron DDR2 SDRAM(2个)
- 以太网通信:Micrel KSZ8041TL1—— 10Base-T/100Base-TX收发器(2个)。
凭借5700控制伺服、感应电机和执行器的能力,加之对一系列反馈类型的支持,在大型和小型制造项目中、在定制和标准设计中都很受欢迎。创新的卡扣式总线系统在连接时不需要工具,大多数轴都可以进行免调试试机、从而加快了组装和安装过程,这使得5700备受设计师的青睐。
很高的功率/体积比,使5700成为许多应用环境的理想解决方案。一些最常见的应用包括饮料、消费品、食品、汽车和轮胎等行业的制造、装配、包装和材料处理。