

作者丨余俊俊
出品丨律新社品牌服务中心
大所之大,不仅在于律所的规模与创收,更在于文化积淀和品牌。
2022年9月21日,Law.com International发布了最新的全球前200大律所排名(2022 Global 200)。此次排名中,中国有7家律所进入全球前100,共11家律所位列全球前200,具体情况如下:

▲ 图片来源:学律留学顾问中心公众号
大成律师事务所以近30亿美元的营收总额高居榜首,另外两家年度营收超过10亿美元(70.4亿人民币)的中国律所分别是金杜律师事务所和盈科律师事务所,所有上榜的中国律所排名均比去年有所提高。[1]
诚然,部分上榜律所有赖于高利润交易业务驱动带来的营收增长,同时,创收数据统计口径并非绝对全面,不能完全代表中国律所的最高水平。但入围榜单的11家律所在客户黏性和市场选择上表现优秀,品牌影响力突出,可以作为中国律所专业建设、品牌建设、经营管理顶尖水平的代表。
品牌战略是律所管理的前端战略之一,在大所发展中起到了重要作用。品牌化加速了规模化和专业化,规模化和专业化又助推了品牌化,形成良性循环。
基于公开资料及行业专访等内容,律新社试图以本次上榜11家所为样本,从 “品牌识别力”“品牌生态力”“品牌活跃力”“品牌评价力” 四个维度出发,从律所的历史积淀、管理品牌、专业品牌、品牌传播、社会责任等方面展示、分析其在律所运营和品牌建设上的经验,以供同行借鉴与学习。
01
历史积淀

▲ 数据来源:学律留学顾问中心公众号,截至10月20日
从成立发展历史看,11家大所平均成立年限为27年。(下文均以“大成”“金杜”“君合”等作为简称。)
其中,创立于1989年的君合成立时间最早,是当年司法部发布了《关于下发〈合作制律师事务所试点方案〉的通知》后,北京市最早批准设立的四家合作制律师事务所之一。
此外,大成、金杜、中伦、德恒、方达都是在1992、1993年前后成立的一批“92派”律师事务所,成立时间皆超过或接近30周年。
由此可见,大所品牌的形成需要时间的积淀。
金杜、君合等一批“红圈所”抓住了改革开放、外商投资中国等时代发展机遇,奠定了先发优势和行业地位。后起之秀如盈科、锦天城等也凭借自己的特色发展路径,弯道超车,超越了大批老牌所,在规模化、专业化发展中后来居上。
从实践看,只有经过一定的历史沉淀,大所才能以积累经典案例,形成专业积淀,获得行业内外的知名度、美誉度,形成自身的文化愿景和品牌故事。可以说大所品牌的形成,首先是时间考验的结果。
从总部驻地和成立城市看,除了锦天城、方达总部位于上海,泰和泰总部位于成都外,11家大所总部均位于北京。可见作为政策强相关行业,法律服务业的头部所大多选择以首都为“大本营”。
作为国际经济、金融、贸易、航运中心、科创中心,上海的良好的营商环境和行业发展政策,也为大所的茁壮成长提供了助力。
泰和泰律师事务所作为唯一上榜的总部西部律师事务所,也折射出近年来西部大开发、“成渝地区双城经济圈”发展为西部法律服务市场带来的蓬勃动力,此外,高度重视品牌建设,也是泰和泰广纳贤才,迅速壮大的重要途径之一。
在律师人数方面,除了大成和盈科这两家万人级别的超大规模律所以外,律师人数最多的是京师律师事务所,律师数超5000人。德恒和国浩的律师总数也在4000人以上。
02
管理品牌
从管理机制的角度来看这些律所,也非常具有品牌辨识度, 最显著的特色是管委会架构完善,积极推动一体化建设,大多数律所引入了职业经理人制度 。
表1 管理机制

▲ 以上信息截止2022年9月28日,为公开信息整合;如有缺失错误请联系勘误
由上表格可见,11家大所均建立了现代律所管理应有的“议、决、行、监”机制,即合伙人大会、决策机制、执行主任、执委会、监委会等。其中大多数所采取“类公司”制的管理机制来支撑庞大的业务流和总分所管理。
其中,以金杜、君合等为代表的“红圈所”从成立之初起,就向国际大所看齐,采取了国际律所类公司化、一体化的管理机制,在分配机制上采取了计点制的分配体制,从财务、人事、行政,从部门到分所,无一例外都实行统一管理,用管理机制和中台服务保证律所能有效地统筹资源、分工协作、打破壁垒。这种制度保障了律所能够组织大规模、大建制团队去服务一些大项目和大客户,从而保障服务品质。
正如君合律师事务所主任、合伙人华晓军8月25日在接受律新社《中国律所卓越品牌发展报告(2022)》系列调研时谈到:“君合的品牌建设策略更多的还是这种潜移默化、润物无声的运作。也可以说,君合的品牌建设就是一体化平台建设和运营的一个缩影。”
以盈科为代表的本土规模大所,也无一例外地推动一体化建设,引入职业经理人,采取类公司的运作,用标准化的行政服务和中台运营支撑庞大的总分所管理服务需求。这种制度不仅能把合伙人和律师从不擅长、繁琐的行政、管理、运营事务中解脱出来,专心致志地做业务,而且保障了律所规模化进程中,优秀管理制度、律所品牌、市场资源和行政服务能迅速地在地方分所有效执行落地。
“律所是律师执业的机构,永远要为律师赋能。盈科的中台建设本质上就是这个作用。具体如何做?我认为关键就是要去做律师自己做不了的事情。盈科目前通过律师间合作带来的业务量增长已达到了近30%。盈科持续多年对数智化体系建设的投入,在近一两年迎来了爆发。”盈科律师事务所创始合伙人、主任、全球董事会主席梅向荣7月8日在接受律新社《中国律所卓越品牌发展报告(2022)》系列调研时表示。
北京市京师律师事务所高级(权益)合伙人、*党**委书记宋晓江在接受律新社调研时也指出:“京师在分所设立时,其行政、品牌文化、财务等方面的人员都要到京师律所总部轮岗几个月;确保来轮岗的分所同事们能够在工作中完全掌握京师律所的制度和要求,他们回到各自的分所后就可以层层复制,把京师律所的理念、品牌和服务贯彻下去。”
此外,11家大所都在数字化建设方面全力投入,引入或自研了数字化办公平台,其功能包括并不限于办公OA、内部业务合作、知识管理、客户服务、员工关怀等。
科学高效的民主集中决策机制和一体化的管理机制,保障了大所的专业化、规模化、品牌化建设,是保障大所业务营收和品牌提升的关键内核。 在强有力的管理机制保障下,上榜的11家大所都实现了规模化建设:
表2 规模化发展情况
(截至2022年9月28日)

▲ 注:以上信息截止2022年9月28日,为律所官网、官微展示信息;如有缺失错误请联系勘误。
在疫情反复和经济下行的大环境下,国内律所的规模化进程逆势发力,稳中有进。盈科律师人数在2021年增加了2600人以上(增幅达到25%),达到了13299人,从而超过Dentons,成为全球律师人数最多的律所。大成在2021年增加了727名律师,使得全球的总律师数达到了12604人,其中大多数律师都在中国分所工作。
京师律师事务所也在2021年继续扩张,现有律师5187人,相比前一年增加约11%;泰和泰律师事务所增加了380名律师,人数增幅达到了23%;德恒律师事务所在去年增加了320名律师,使得律师总数超过了4000人;国浩律师事务所在2021年也增速显著[3],体现了国内律所“强者愈强、弱者愈弱”的马太效应。
君合、方达和中伦等顶尖红圈所,律师人数保持了温和上涨,2021年分别增加了30、88和143人。
03
专业品牌
从专业建设角度看,11家大所大致可以分为两种类型: 以高利润业务为主的顶尖商事所和专业门类齐备的综合性大所。
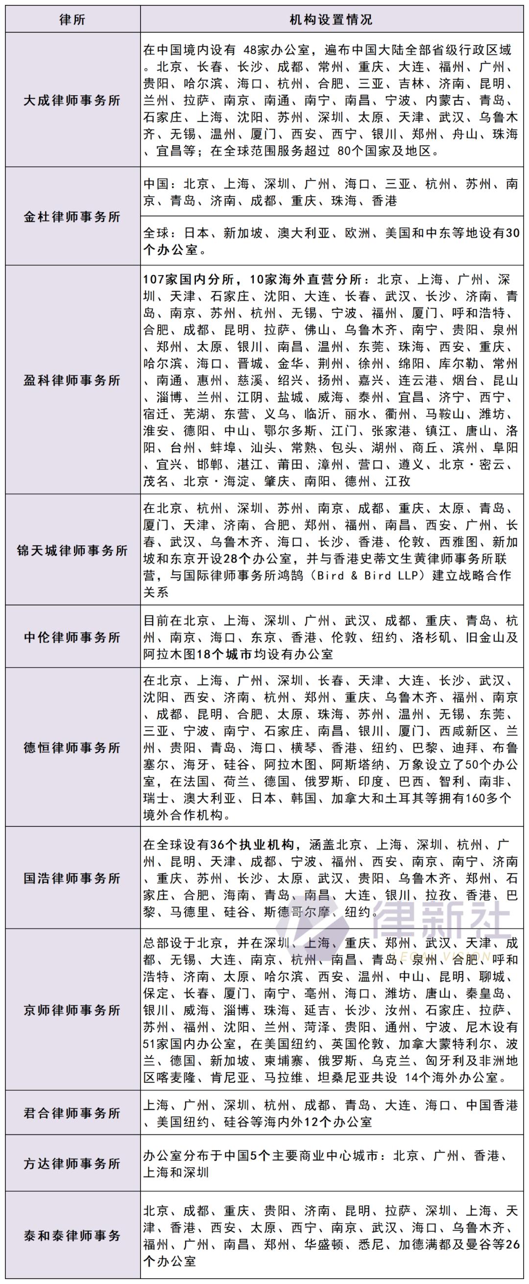
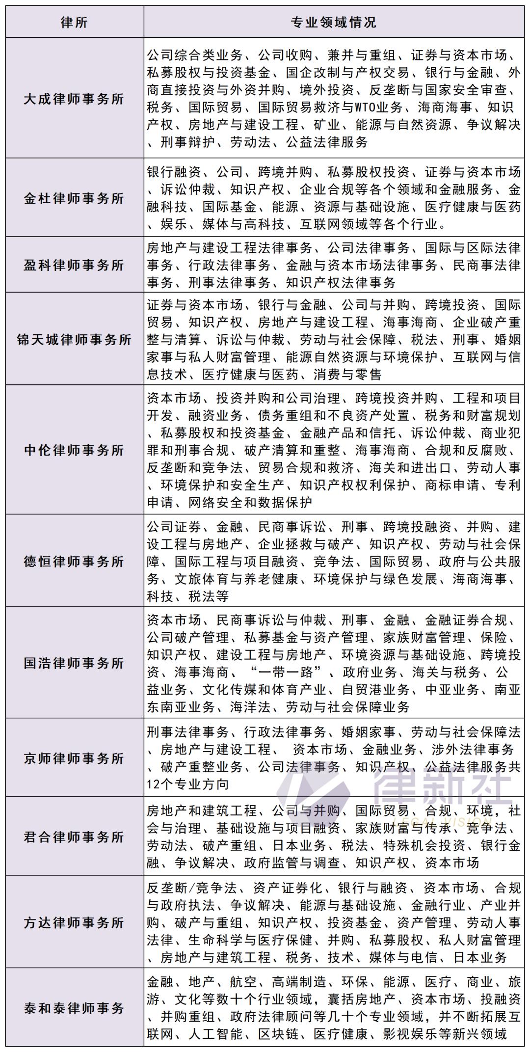
表3 所内专业设置

▲ 以上信息截止2022年9月28日,为律所官网、官微展示信息;如有缺失错误请联系勘误
11家大所 一方面依赖所内合作一体化建设和合作平台、知识管理系统和培训机制,将自身的拳头业务不断打磨,追求极致;同时也通过专业交流、书籍出版、榜单评级等方式,展示专业品牌,吸引优秀人才加盟,维护并拓展市场,实现了良性循环。
此外,值得注意的是,各所除了持续加强传统优势专业建设以外 ,纷纷在短板领域奋起直追,紧扣国家大政方针和新兴经济发展趋势,在诸如合规、ESG、医药医疗等业务领域提早布局 。如国浩律师事务所专门设立了公益、“一带一路”、自贸港、文化传媒和体育产业、中亚、南亚东南亚等业务及相关业务委员会;泰和泰律师事务所在能源及互联网、人工智能、区块链、医疗健康、影视娱乐等新兴领域的拓展,也为泰和泰令人瞩目的发展提供了“加速度”。
截取11大所在钱伯斯(Chambers and Partners)、汤森路透《亚洲法律杂志》(ALB)、知名法律媒体《商法》(China Business Law Journal)、法律服务评级机构LEGALBAND评价上榜情况如下:
表4 专业评级榜单获奖情况

▲ 注:榜单信息为律所官网、官微展示信息收集综合,以2022、2021年获奖情况为主,如有缺失错误请联系勘误。
法律服务因其专业性、低频率,其专业品牌建设从一定程度上依赖于国内外第三方评级机构、媒体发布的榜单。国际国内评级机构的评价对客户挑选律所和律师具有重大的影响力。 从上榜情况可以注意到,除部分以规模化为主要发展方向的大所提名较少外,国际评级机构对这11家中国律所都给予了充分认可和肯定,一定程度上印证了创收领先律所的专业实力。
国内大所积极参与国际法律评级机构评选,反映出中国法律服务市场的高速发展和激烈竞争,国际法律服务评级机构的肯定一定程度上客观展现了这些大所的专业品牌力。 我们也可以观察到,各所在不同榜单中的获奖表现也有所不同,可见,国际法律服务评级机构也存在明显的“朋友圈”效应,榜单评价的全面性、客观度长期为业界所争论。
04
品牌传播
除了律所本身的管理优势、专业水平外,品牌传播也至关重要。法律服务行业品牌跟传统商业品牌有共通之处,但因其无形化、专业性和公共服务属性,法律服务机构的品牌建设有独特之处和建设难点。
律新社通过7年法律服务行业品牌建设实践经验积累,提出从 “品牌识别力”“品牌生态力”“品牌活跃力”“品牌评价力” 四方面对律所品牌建设进行评估和分析,通过不断提升品牌辨识度、活跃度,完善品牌生态,促进品牌传播,提升品牌口碑,形成律所的“品牌力”。 品牌力在客户心中形成了一种对律所服务品质和“人设”的记忆结构,从而有利于市场拓展和服务溢价。
其中“品牌识别力”是律所品牌建设比较表层、显性且重要的因素。视觉品牌是“品牌识别力”的重要内容,是律所品牌给人的第一印象,具有重要的“首映效应”。
品牌的视觉体系包括了品牌LOGO、VI(特别是标准色和辅助图形)、产品设计、包装设计、吉祥物、虚拟形象等。在律所普遍选择高品质办公场所的当下,律所LOGO、VI体系首先会在办公前台的设计中体现,展现了律所的“门脸”,给客户留下形象的第一印象。此外,视觉体系还会在律所的官网、微信、名片、标准文本、商务礼品等各方面进行全方位呈现,充分左右着客户对律所“气质”的感性认知。
下面,我们收集展示了11家大所的LOGO、办公室设计和Slogan,这些品牌元素也展示了律所不同的精神内核和发展愿景。
表5 品牌视觉体系

审美随着时代不断流变,在商业企业的发展过程中,其LOGO及视觉系统也不是一成不变的。 中国律所经过近30年的发展,其设计也应时而变,如大成、盈科都对视觉系统进行过焕新升级,使之更符合时代潮流,便于在品牌传播中使用。

▲ 大成新老logo对比

▲ 盈科新老logo对比
迎来30周年庆的律所,也纷纷通过设计发布专属的“30周年纪念LOGO”,在展示传播品牌历史和创新活力。
作为以企业、机构为主要客户的专业服务机构,在品牌传播中,传统媒体及互联网传播值得放在首位。 客户在对律所“尽职调查”的过程中,必然会通过搜索引擎、官网等获取信息。 因当前官方媒体均实现了融媒体化,传统媒体的传播会同步在互联网上呈现。 因此,我们通过国内最常用的百度搜索引擎对11家大所的品牌名称进行了信息搜索,分析其数字资产积累情况及是否及时处理负面舆情。
表6 传统媒体资讯及互联网传播

▲ 搜集时间截止2022年9月28日
值得关注的是,后起之秀泰和泰在网络搜索的结果竟然超过了许多老牌大所,可见其对品牌传播的高度重视。
作为有职业经理人专业运作品牌宣传工作的头部律所,其官网和主要社交媒体账号建设运营情况如何?我们对11家大所的官方网站及官方认证的微信公众号、微博、视频号、抖音号进行了访问和分析:
表7 新媒体品牌传播矩阵

▲ 仅统计官方认证账号
通过上表可见,11家大所均建设了页面精美的官方网站,且运作转访问正常。
11家大所均对社交媒体传播十分重视,设置了微信公众号并完成官方认证,73%建设了微信视频号,82%建立了微博,但部分微博未持续更新;仅45%建设并运营了官方抖音号,另有1家所仅开设了抖音账号,未发布过内容。
其中,值得一提的是,盈科律师事务所官方抖音号已跨前一步,采用专业化运营。当用户在搜索过别的律所信息后,抖音会自动将盈科官方抖音内容推送给用户。
在各所普遍重视微信端品牌传播的情况下,微信公众号已成为各大律所专业研究、业绩成果、荣誉、律所文化、社会公益呈现的主要窗口。其内容运营及受众效果如何,我们截取了一周各所公众号发布情况(2022年9月21日-2022年9月27日)进行统计。在视频号方面,由于各所官方视频号发布并不频繁,我们统计了所有发布内容及点赞情况如下:
表8 公众号、视频号内容质量及传播效果
(2022年9月21日-2022年9月27日)

从传播内容看,除少部分律所官方认证微信公众号以行业研究和项目业绩为主外, 多数律所的官方认证微信公众号涵盖了律所新闻、活动、内部文化及专业文章。 大成、国浩、中伦等官网、官微还较好梳理整合了律所往年荣誉、社会责任项目等,形成了便于查阅的表单或合集,以便公众可以比较全面地浏览。
从传播效果来看,我们注意到, 多数大所采取了律所“品牌一体化建设”,总分所、团队均在同一个官微、视频号上发布内容的律所,其内容更丰富,传播效果更好 。另有较部分大所,允许分所、所内团队建设自己的传播载体,形成一个品牌之下的媒体矩阵。这种模式下,总部官微等媒体点击率虽略有下降,但在传播效率、地方性影响力、团队品牌建设等方面不失为一种有益的探索。
在视频号建设和内容持续制作、传播方面,大成、金杜、盈科、君合视频号优于其他视频号。部分律所视频号不仅有品牌宣传片、专业知识普法,还将一些有关文化价值观、人才发展理念等呈现在视频号上,使得律所的文化和格调更加容易被受众所感知。
在Web3.0时代,视频号已成为公认的私域传播利器。作为以商事业务为重心的头部大所,在维系和拓展业务的过程中,如何持续占领“朋友圈”目标客户的品牌心智,入局视频已成为一个必选项。但是,在此必选项中,内容的选择、制作和呈现,依然是一个值得长期探索和讨论的话题。
05
社会责任
2021年,全国第十次律师代表大会提出要始终站稳“人民律师为人民”的根本立场,明确了律师作为“中国特色社会主义法治工作者”的根本定位。这是继“人民法官”“人民教师”等称谓之后,对律师的至高评价。国内律所一贯高度重视*党**建工作,并通过*党**建工作引领律所管理和人才凝聚。
作为大所,履行社会责任,奉献社会公益,也成为律所管理发展中的必要选项。公益活动既提升了律所自身的治理水平,体现责任担当,同时也为律所营造了良好的“品牌生态力”。 作为以高端商事项目为主营业务的律所,其主要的客户方——政府、央企、国企、上市公司、跨国公司等也普遍注重合作伙伴的社会责任。通过开展公益活动,律所可以向政府、社区、客户、同行、法学院学生及大众有效传递律所价值观,同时在公益互动的过程中实现品牌的生动传播乃至案源拓展。
因此, 大所大多高度重视*党**建工作和社会公益,并注重在此过程*特中**色公益品牌的打造、宣传及荣誉积累,并将其作为品牌传播的重要内容予以呈现。
我们通过11家大所的官网、官微,搜集了他们的*党**组织建设概况、公益特色、与高校合作及社会责任报告发布情况如下:
表9 *党**建公益品牌呈现情况

▲ 注:信息为律所官网、官微展示信息收集整合,如有缺失请联系增补。
表10 荣誉与奖项
(国内*党**委、行政主管部门等颁发)

▲ 注:获奖信息为律所官网、官微展示信息收集汇总,如有缺失错误请联系勘误。
达者兼济天下。本次研究的11家大所在经济创收方面取得卓越成绩的同时,也在*党**建引领、社会公益、社会责任承担方面进行了系统思考设计,形成了许多特色项目,奉献了巨大的力量和智慧,体现了新时代律所的责任担当。
在公益成果和荣誉展示方面,大成、中伦、德恒、国浩、盈科、京师等形成了比较系统的整理,并在官网、官微上进行集中展示。
其中,国浩在官网上设置了社会责任报告专栏,展示了历年形成的《社会责任报告》,该报告文本亦可作为律所实力和社会责任的综合性纸质传播载体,在业务联系过程中进行展示。
06
结语
品牌的核心是“品”,有“品”才有“牌”。 11家大所在专业实力强的基础上,在品牌建设方面也体现出了高度的重视及卓越的传播品质、传播效果。各所的品牌传播各有不同的侧重点,体现出不同律所的独特的“人设”和气质。
品牌是时间的朋友,必须通过持之以恒的积累,才能形成。 品牌建设也如逆水行舟,随着大众传播形式、方法的不断更新迭代,大所在品牌建设及传播内容、传播方式也需要与业务的创新同步焕新,使之更能符合新一代客户的信息接受习惯和思维方式,从而保持经典品牌的时代活力。
业绩数字也证明了实现弯道超车的大所,必然重视品牌建设,并通过品牌化促进了律所的专业化和规模化建设,对律所整体发展的助推持久而深远。
律所发展水平体现在专业、制度、管理、文化、品牌、社会评价等多个维度,创收额度并非唯一的衡量标准;但通过吸取这些大所的品牌建设成果,亦可博采众长,见贤思齐。
无品牌不大所,无品牌不精品。在当前行业深化发展的新形势下,重视品牌建设、加快品牌培育、实现品牌化发展已经成为共识。 在中国政法大学律师学研究中心指导下,2022年6月“V品计划”正式启动,正在律新社深入调研国内优秀律所,记录分享其运营和品牌建设之道,并将把调研成果辑录为《中国律所卓越品牌发展报告(2022)》进行发布;共同传递中国法律服务行业品牌视野(Vision),彰显法律服务行业品牌价值(Value),助力法律服务行业优秀品牌成长(Victory)。
# 材料引用 #
[1] 7家中国律所进入世界百强!最新Global 200律所排名来了!,学律留学顾问中心公众号, 2022-09-21
[2][3] 国内大所已称霸亚太?!来看最新的亚洲50大律所排名,学律留学顾问中心公众号, 2022-09-26
END