目前
我省中招录取工作正在紧张进行
截至7月19日
我市已有 三个县区 公布
2021年中招分数线
赶紧来看看
孟津区
孟津2021中招录取分数线

栾川县
根据2021年洛阳市教育局下达给我县高中阶段学校的招生计划,结合考生填报志愿情况,按照中招考试成绩,经分析测算,确定各高中阶段学校投档分数线如下:
1. 栾川一高 投档分数线为:585分。
2. 实验高中 投档分数线为:514分。
3. 栾川二高 按照报考志愿由高到低录满为止,最低控制分数线为:360分。
4. 朝阳中学 投档分数线为:564.5分。
宜阳县

此前,河南多个地市已公布
中招录取分数线
点击最低350分,河南多个地市2021中招分数线出炉即可查看
另外,这两天
安阳、商丘、周口、三门峡等十几个地市
也陆续公布了 录取分数线
▼
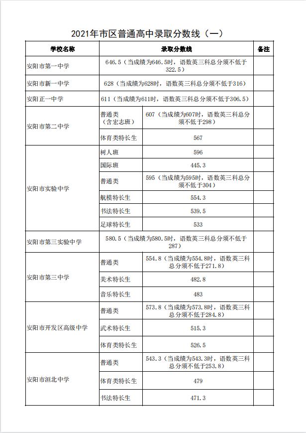
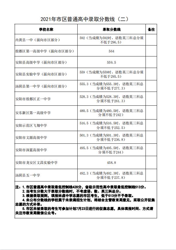
01 安阳市
2021年安阳市普通高中录取分数线




02 许昌市
2021年中招许昌市区各高中分数线
许昌高中统招分数线739.7分
许昌二高统招分数线为682.6分
许昌市三高统招分数线为613.8分
许昌实验中学统招分数线为665.9分
许昌市五高录取线为546.7分
许昌市八中录取分数线为555.5分
许昌市东城高中录取分数线为460分
许昌宇华实验学校录取分数线为460分
据了解,今年我市许昌高中、许昌二高、许昌市三高、许昌实验中学等四所高中的分配生名额仍然按照统招生计划的50%执行,录取办法是录取分数线下降50分,在具有分配生资格的学生中,依照从高分到低分的原则录取分配生,直至完成录取指标。
禹州市普通高中批次录取分数线
一、禹州市高级中学
统招生分数线650分;分配生分数线600分。
二、禹州市第一高级中学
统招生分数线675.55分,分配生分数线625.55分。
禹州市2021年民办普通高中批次
录取分数线
禹州市四高 530.8分
文殊高中文殊校区 390分
文殊高中夏都校区 597.8分
北大公学高中部 466.55分
南区学校 427.95分
三立高中 390分
西区实验学校高中部 409.35分
长葛市普通高中批次录取分数线
一、长葛市一高统招生分数线722.9分,分配生最低控制分数线672.9分
二、长葛市二高统招生分数线659.7分,分配生最低控制分数线609.7分
鄢陵县普通高中批次录取分数线
一、鄢陵一高统招生分数线705分,分配生最低控制分数线655分
二、鄢陵二高统招生分数线625分,分配生最低控制分数线590分
襄城县普通高中批次录取分数线
襄城高中统招生分数线738.3分
分配生最低控制分数线688.4分
建安区普通高中批次录取分数线
一、建安区一高统招生分数线672.95分
二、建安区三高录取分数线702.4分
三、建安区二高统招生分数线598.7分
03 商丘市
2021年商丘永城中招录取分数线

04 周口市
周口市普通高中招生最低建档线
各县(市、区)教体局,市直各普通高中、初中:
根据《周口市教育体育局关于做好2021年普通高中招生工作的通知》(周教基〔2021〕33号)要求,经研究,按照招生计划确定各县(市、区)普通高中招生最低建档线,现予以公布。
附件:2021年周口市普通高中招生最低建档线
2021年7月12日

周口市2021年普通高中招生计划分配方案


沈丘县2021年普通高中招生录取分数
|
学校 |
录取分数 |
|
沈丘县第一高级中学 |
573 |
|
沈丘县第二高级中学 |
522 |
|
沈丘县第三高级中学 |
461 |
|
沈丘县县直高级中学 |
502 |
|
沈丘县长安高级中学 |
449 |
郸城各所高中录取分数线
郸城一高628;
郸城一中605;
郸城二高589;
才源高中567;
郸城三高529;
实验高中511;
希望高中511;
英才高中511。

05 鹤壁市
2021年鹤壁市区普通高中录取分数线

06 三门峡市
2021年普通高中全市提前批录取分数线

2021年普通高中市区统招批次录取分数线

2021年全市普通高中最低控制分数线

各县市区普通高中统招批次录取分数线

2021年灵宝市普通高中各批次录取分数线

07 南阳市
南阳市普通高中招生市提前批分数线

08 驻马店市
2021年驻马店市部分普通高中招生录取分数线


09 平顶山市
关于2021年普通高中录取征集志愿的通知
2021年平顶山市普通高中录取工作已基本结束。目前,市八中、市四中、平顶山一中新区高级中学、蓝天高级中学、龙河高级中学、豫上高级中学、香山高年级中学招生计划未能完成,现将征集志愿的有关事宜通知如下:
一、征集志愿时间
本次征集志愿时间为7月16日17时至7月17日17时。
二、征集志愿对象
市直考区、石龙区考区中考成绩 不低于460分未被高中录取的考生(460分以下填报无效) ,且同意调剂。
三、征集志愿方式
登录河南省高中阶段教育招生信息服务平台(gzgl.jyt.henan.gov.cn),输入考生登录账号、登录密码和验证码,进行征集志愿填报。
符合条件的考生应在规定时间内填报征求志愿,逾期将不能补报。
各区最低录取分数线
为均衡高中生源,防止志愿过度偏差,今年我市中招首次设立统招批次正录投档线。
一、市直及石龙区考区统招正录投档线
统招一批次正录投档线580分
统招二批次正录投档线460分
二、普通高中录取最低分数线
根据普职招生比例大体相当原则,2021年平顶山市各考区最低录取控制分数线为:
市直考区350分
石龙区考区350分
叶县考区360分
宝丰县考区360分
舞钢市考区360分
鲁山县考区420分
郏县考区420分
严禁各普通高中录取低于最低分数线的考生,对于低于最低分数线录取的考生,市教体局一律不办理普通高中学籍。
直考区统招二批次正录分数线

关于第二批次录取工作与征集志愿
7月15日、16日,进行市直考区(含石龙区)统招第二批次录取,主要录取非省级示范性高中正录生;
7月17日以后(含),对于有招生计划仍有缺额的学校,经市教体局审核批准后,面向社会公开征集志愿,符合要求且未被录取的考生按要求填报相关志愿参加补录。征集批次投档线460分。
10 新乡市
2021年新乡市区普通高中提前批录取分数线
新乡市第一中学.强基实验班662分
新乡市外国语学校.创新实验班640分
平原外国语学校.未来教育实验班621分
新乡市第十二中学.日语实验班560分
新乡市第七中学.俄语实验班529分
育才高级中学.志远班500分
河师大附中.中英国际班476分
河师大附中.中韩国际班460分
11 濮阳市
2021年市直普通高中录取分数线


2021年油田普通高中录取分数线


12 漯河市
2021年中招考试分数段表

13 济源市
2021年济源市最低录取分数线
2021年济源最低录取分数线570.1分,
分配生最低录取分数线717.4分。
570.1分以下考生不能被普通高中录取,
考生可选择到职业类学校就读。
717.4分以下的分配生不能被录取,
剩余指标转为统招生计划。
济源普通高中统招生分数线

洛阳其他高中录取分数线
何时公布?
根据市教育局公布的信息
预计7月25日左右
各高中投档、录取
分数线也相应出炉
▼

此外
微信公众号“洛阳晚报教育周刊”
将开通快速查询通道
【第一步】
进入微信公众号“洛阳晚报教育周刊”
【第二步】
点击底部菜单 中考查询

【第三步】
登录
河南省高中阶段教育招生信息服务平台
输入个人准考证号、身份证号、
登陆密码等信息

【第四步】
点击”录取结果查询“即可

最后
附上中招时间表
大家可以收藏起来
2021年洛阳市中招时间表




来源:洛阳晚报教育周刊综合发布