
前两年因受到“四个三”等异地借读生政策的影响,不满足四个三的学生只能填报民办高中和职中,导致了民办高中的不断走热。同时随着近几年的发展,民办高中都有着不错的办学成绩。
2018年高考,黄冈中学广州以高优率 72.4%、本科率100%,居广州市民办学校第一、广州市前列;省实天河 高优率70%;广外外校 高优率达55%,中大附中 41.03%,广州为明学校 30. 9%……
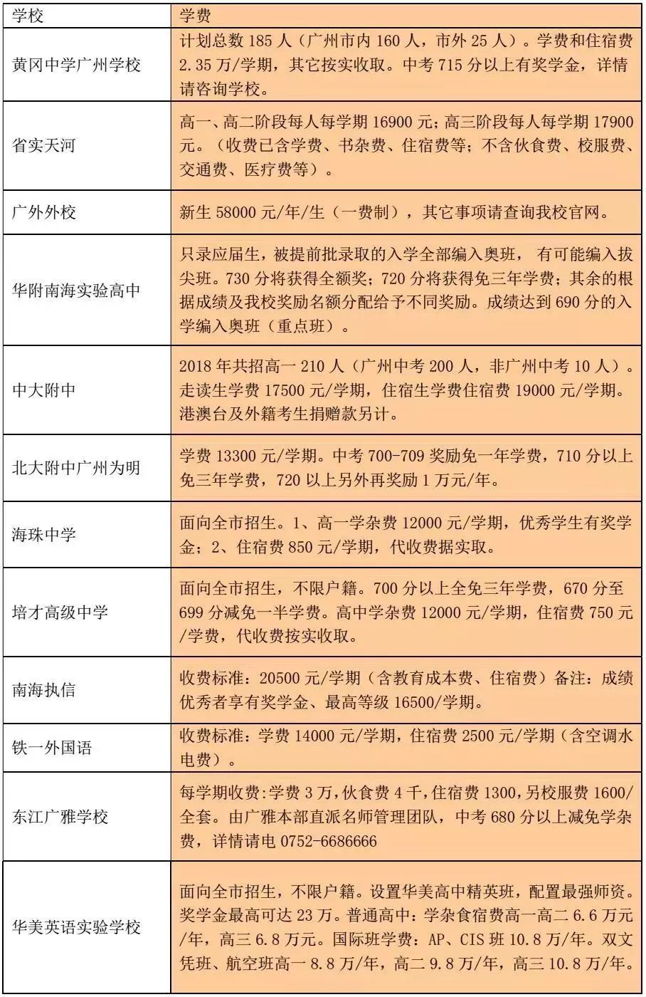
当然,不断上涨的还有它们的学费,2018年:华美英语实验6.6万/年、广外外校5.8万/年、东江广雅3万/学期、黄冈广州2.35万/学期……
广州招生的民办高中有哪些?

天河区(3所):华美英语实验学校、省实附属天河学校(广州市示范性高中)、广州思源学校
海珠区(4所):中山大学附属中学、海珠中学、培才高级中学、北大附中为明广州实验学校
白云区(3所):广外附设外语学校(广州市示范性高中)、亚加达外国语高级中学、广州大学附属实验学校
增城区(1所):广州市香江中学
花都区(2所):广州中大附属雅宝学校、黄冈中学广州学校(广州市示范性高中)
番禺区(2所):祈福英语实验中学、华师附中番禺学校
从化区(2所):广州英豪学校、广州南洋英文学校
外市(4所):华附南海实验高中、南海执信中学、清远市广铁一中(万科城)外国语学校、东江广雅学校
选民办高中,看什么?
从录取分数维度来看:
省实天河、华附南海实验高中、黄冈中学广州学校被称为是广州中考的“领头雁队”。
省实天河:创建于2005年,最有特色的就是“生命化六育”(体育健康人、艺术陶冶人、生活培育人、心育快乐人、科技发展人、环境影响人)教育。
省实天河2018年的录取分数线为686分。
华附南海:创建于2002年,广东省一级学校,学校有“四大特色”(分层分类教学、农村社会实践、国际班教育、传媒类培养)教育。
华附南海2018年的录取分数线为687分。
黄冈广州:创建于2011年,可以在独立批招生,获得北京大学“中学校长实名推荐制”推荐资质和清华大学自主选拔推荐资质。
重本上线率达61%(其中英达班重点本科上线率100%)、本科上线率99%,两项指标均居全广州民办学校第一、花都各学校第一、广州一流。
黄冈广州学校2018年的录取分数线为705分。
除了这三所学校外,中山大学附属中学、广州大学附属实验学校、广外附设、华美英语实验学校也是非常好的民办高中。
当然,一个学校的优秀与否,不能只看高考成绩和录取分数。所以这只是粗浅的一个划分,仅供大家参考!
招生计划、录取分数跟学费
01
全市21所民办高中2018年招生计划

02
全市21所民办高中2018年录取分数

03
全市21所民办高中2018年学费

(注:以上为2018年广州民办高中信息汇总)
推荐阅读
1、高考“风向标”广州一模分数线出来了!排名比成绩更有参考价值
2、超全!近三年广州中考录取分数线汇总!
3、2019年广州中考有多少种招生方式?名校君默默为你整理好了...
4、最全!省实、广雅、二中、执信等17条高中2019年招生及开放日信息大汇总!
5、关于广州中考自主招生,你不得不知的“*规则潜**”

- END -
整理丨名校君