(报告出品方/分析师:东吴证券 朱国广)
1. 迈威生物全集成新药研发、生产和商业化能力
迈威生物成立于2017年,于2022年在科创板正式上市,公司产品管线包括单抗、双抗和ADC,覆盖自身免疫、肿瘤、代谢等多种疾病领域,迈威生物积极推进管线的License out合作,通过首付款、里程碑付款及销售分成获取收入和分散风险。

公司的14条产品管线包括10款创新药以及4款生物类似药,其中两款生物类似药君迈康(TNF-α)、迈利舒(RANKL)已经上市,迈威生物已搭建起对应的商业化和生产体系,即将为迈威带来持续现金流;创新药方面,其中9MW3811(IL-11),9MW1911(ST2)与9MW2821(Nectin-4 ADC)是三款目前国内企业同靶点药物中首个进入临床的候选药物,9MW3011是一款潜在的同类首创药物。

1.1. 生物类似药步入商业化,多款创新药具备“BIC/FIC”潜力
迈威生物目前控制在每年4-5项创新品种进入临床前研究,长期规划研发费用,专注于有价值的、差异化的管线。2020年到2022年间,公司一共获得了16项的临床批件,其中15项为创新药。公司积极推动优秀创新品种的中美双报,能够快速地实现价值全球化。
陆续上市的生物类似药。
(1)9MW0113,君迈康®(阿达木单抗类似药)是国内第六款阿达木单抗,已获批原研药全部8项适应症,已取得全国挂网省份18个,实现医院准入105家。
(2)9MW0311(Prolia® Biosimilar)为骨质疏松症,在2023年5月获批。
(3)9MW0321(XGEVA® Biosimilar)用于预防骨转移,2023年Q3有望获批。
(4)重组人血清白蛋白的融合蛋白药,目前已经完成三期入组,公司预计今年会报产。
持续增加的创新药管线。拥有8个Ⅰ/Ⅱ期临床产品,十余个临床前产品;
(1)ADC产品:潜在BIC产品9MW2821(Nectin-4 ADC)采用自主创新的定点偶联技术及连接子设计,具有比EV更优的性质,进度全球第二;9MW2921(Trop2 ADC)和7MW3711(B7-H3 ADC)基于新型抗体偶联技术平台IDDC开发,由新型连接子以及新型结构载荷(TOP1i)组合。
(2)9MW1911单抗靶向ST2,适应症为哮喘、慢性阻塞性肺疾病和特应性皮炎等,进度全球前三位。
(3)9MW3011的IND申请于2023年1月3日获批,用于治疗真性红细胞增多症和β-地中海贫血铁过载,目前全球范围内尚未有治疗β-地中海贫血、真性红细胞增多症的有效大分子治疗药物。
(4)其他潜在同类最优产品如9MW3811(IL11)、6MW3211(CD47/PD-L1)等正在迅速推进。

1.2. 管理层具备全产业链能力,拥有深厚的产业背景和营销经验
创始人为营销+创新组合,强强联合。
唐春山先生长期深耕医药产业,1994年创立海南卫企从而进军医药销售行业,2004年成立青峰药业集团,深耕医药工业和医药商业,后相继收购泰康生物布局药物开发,唐春山先生拥有全产业链资源优势。
迈威生物联合创始人、董事长、CEO刘大涛博士在医药学界和业界浸润多年,为中科院药物所肿瘤药理博士后,曾任上海医药中央研究院副院长,是2021年上海市生物医药产业领军人才。


高管团队成员覆盖生物制药全产业链,能够支撑公司快速高效运营。
1)研发端:首席科学家杜欣博士,在圣地亚哥的美国迈威实验室,带领团队做血液和肿瘤领域的探索性的研究;桂勋博士负责分子发现;张锦超博士负责成药性研究;郭银汉博士为原通化东宝研发总监,现负责全管线和全过程的研发组织管理;王树海博士原任职于复星医药,现负责临床医学和运营。
2)商业转化端:李瀚先生负责国内营销,曾在赛诺菲工作17年,曾运营知名品种波立维,有着很强的大规模团队管理经验和学术推广能力。胡会国先生负责BD和国际业务,在国际注册和国际销售等方面有着近20年的从业经验,曾经在三生集团、中信国健、上药信谊等公司任职,在中美双报和国际化方面经验丰富。倪华先生负责抗体相关药物大规模商业化基地的建设,曾主持建设中信国健抗体药物基地。
3)公司治理和管理升级端:陈曦女士负责政府事务和HR等,有资深的外企背景,包括罗诊,GE,赛默飞等500强企业。华俊先生负责财务,曾在复宏汉霖、罗氏、强生等公司任职,有丰富的商业化体系内财务管理经验。

迈威生物股权结构合理稳定,对技术团队激励到位。
唐春山、陈姗娜夫妇通过持股平台控制迈威生物35.68%股权,是迈威生物的控制人;技术团队合计持有13.23%股权,外部投资机构持股26.09%,二级市场流通股份约为25%。外部投资机构持股为IPO前唯一轮融资股东,成本透明。

1.3. 国内已建立商业化团队,商业转化体系面向全球
立足中国,在国内逐步建立营销体系。核心管理团队平均管理的经验20年以上;在国内的风湿领域、免疫领域有丰富的专家资源和经验。
君迈康上市首年全国挂网和入院非常迅速,体现了迈威生物商业化能力的深度积累,在多款生物类似药商业化以后,能够实现快速造血反哺创新药研发支出。

迈威生物商业转化体系面向全球,在发达国家和新兴市场进行产业化布局。
(1)面向新兴市场,主推成熟品种,包括生物类似药。
2022年度至今签署了多份海外合作协议,合同总里程金达1,275万美金。针对9MW0113、9MW0321、9MW0311在巴基斯坦、俄罗斯和欧亚经济联盟国家地区、埃及市场等海外新兴市场及“一带一路”沿线国家进行合作推广。
国务院新闻办公室网站初步估算,“一带一路”沿线总人口约 44 亿,经济总量约21万亿美元,分别约占全球的 63% 和 29%,具有经济增长潜力、医保比重不断增加的趋势。迈威生物利用现有的新兴市场的商务网络,可以快速上市。
南美、一带一路等新兴市场,具有广阔的医药市场潜力和未满足的临床需求,是中国药企全球化布局不可缺少的部分。生物制药现在成为全球的经济增长引擎之一,这些市场未来有望带来非常好的、超预期的现金回报,特别在一带一路这些跟中国地缘政治相对比较好的国家,可以长远布局。
(2)面向欧美发达国家,推进创新品种海外授权。
迈威生物组建了专业的BD团队,针对管线创新产品,希望与海外跨国企业和领域内龙头Biotech共同实现创新产品临床和商业化价值。2023年1月就在研品种9MW3011与DISC MEDICINE达成总里程碑4.125 亿美元的合作,下一阶段的重点授权的品种是Nectin-4 ADC、B7-H3 ADC、ST2、IL-11等。

1.4. 成熟高效的生产转化体系是创新药成长的有力保障
高效生产转化体系。迈威生物生产转化体系于2019年4月设立,并于2022年扩产,抗体药物产能从4000升扩至8000升,重组蛋白(细胞因子)产能4000升,共12000升,提供了非常大的研发链条支持。研发中临床样品获得、独立药品获得,迈威生物可自己无缝衔接,相比寻找CDMO更高效。
前瞻性的产业准备。迈威生物的生产基地同时符合美国、欧盟和中国GMP建设标准。目前有两个大规模的基地,一个在金山,公司预计今年上半年能够投入使用,一期第一阶段产能12,000L;一个在泰州,主要用于ADC药物、重组蛋白的生产,2023年上半年开展调试、验证等试生产前工作。


2. 积极布局ADC技术,技术创新突破赛道内卷
2.1. ADC药物正在引领肿瘤靶向治疗走向新时代
ADC药物作为一款具有靶向性的化疗药物,是单克隆抗体及化疗药物的技术及机制的升级。
ADC药物是将肿瘤靶向抗体(Tumor Targeted Antibody)和小分子细胞毒*药性**物(Cytotoxic Drug)利用特定的偶联技术通过连接物(Linker)偶联的一类药物。

ADC药物作为一款具有靶向性的化疗药物,对于免疫治疗或其他靶向治疗不敏感的恶性实体肿瘤具有显著的肿瘤*伤杀**优势,不仅单药末线用药具有良好的治疗效果,还具备搭档免疫治疗往前线推进的潜力,在胃癌、乳腺癌、肺癌等大瘤种中均已展现出优异的疗效,具备成为重磅产品的潜力。

截止2023年7月全球有15款上市的ADC药物,7款用于血液肿瘤,8款用于治疗实体瘤,其中有4款ADC 药物在中国上市。
ADC药物用于后线治疗能够为患者带了更多的治疗选择和延长生存期的希望,大部分药物通过加速审评审批政策上市。
但目前上市的ADC药物均有技术不成熟导致的有效性和安全性等一系列问题,ADC药物的优化可以从靶点、抗体、小分子毒素、连接子、偶联技术等多个角度进行升级,其迭代速度快,可改造空间大,疗效和安全性的提升空间大,带来持续的想象空间。

ADC药物市场空间增长潜力具有想象力。根据弗若斯特沙利文预测,ADC的全球市场规模从2017年的16亿美元快速增长到2021年的55亿美元,复合年增长率为35.9%,2021年至2030年将以31.2%的复合年增长率快速增长。
在中国市场,自CDE批准首个ADC类药物Kadcyla后,中国ADC市场从2021年起以79.4%的复合年增长率增长,将于2030年达到689亿元人民币。


2.2. 搭建新型抗体偶联技术平台IDDCTM,差异化突破研发内卷
迈威生物自主开发的新一代ADC 定点偶联技术平台IDDCTM,对ADC各组件进行全面优化,公司预计2023至2024年将有多款ADC 品种进入临床开发阶段。
第一代ADC属于早期探索阶段,对payload活性、linker性质、payload释放方式等关键问题的认识基本空白。
第二代ADC丰富了linker类型和更多的偶联位点,二代ADC显示出良好的临床疗效和安全性。
第三代ADC开始开发新机制Payload提高疗效和旁观者效应,而且意识到ADC不均一性、不稳定性是影响ADC体内药效和毒性重要因素,影响ADC治疗窗口,所以采用了定点定量偶联及中DAR值的策略。

2.2.1. 定点偶联是未来ADC的研发趋势,DARfinityTM 生成单一DAR组分产品
定量定点的创新偶联技术是未来ADC的开发基础。
药物抗体比(Drug-to-antibody ratio, DAR)表示每个抗体上所结合Payload分子的个数,是ADC的一个重要属性。
2020年之前批准的ADC都是以非定点偶联产生的异质混合物的形式存在的,每个抗体的药物负载为0~8个药物,DAR通常是一个均值。
目前,全球获批上市的ADC共有15款。这其中,只有3款采用了定点偶联(Enhertu、Trodelvy、Zynlonta)。
随着半定点与定点偶联技术的日益成熟,ADC产物的均一性也在不断提高。定点偶联技术获得的产物均一性提高来降低杂质带来的毒性及不稳定性,从而获得更好的药代动力学和药效。

迈威生物搭建了第三代链间二硫键定点偶联工艺DARfinityTM,此化学修饰方法产生重链内、重链间两种组分,药物的均一性与一致性很强。
二硫键桥连法是通过对抗体中的4对链间二硫键,用还原性化合物进行还原,然后利用选择性反应的试剂对抗体二硫键进行重新桥连的同时引入细胞毒*药性**物。方法不仅能够保持原有二硫键的稳定作用,并且可以控制每对二硫键只偶联一个连接分子,从而实现定位偶联。

DAR4对比数据展示:迈威生物DARfinityTM定点定量偶联DAR4-ADC,SEC纯度99%,HIC数据可以达97.3%;而Seagen随机偶联DAR4-ADC,HIC数据为43%左右。

2.2.2. IDconnectTM强化接头稳定性,特异释放结构LysOnlyTM改善安全窗
接头和Linker方面,linker在循环系统中稳定性不足,容易引起系统毒性反应,更稳定的偶联接头和特异性的释放结构是有前景的开发方向。
明星分子Enhertu采用了新颖的四肽(GGFG)+自裂解片段+马来酰亚胺接头的结构,GGFG可被多种组织蛋白酶(Cathepsin)裂解,新的自裂解片段是第一三共首次开发,偶联采用了常规的马来酰亚胺接头,但是其会在体循环中脱落,导致系统毒性。
但是,默沙东青睐的SKB264采用了创新的嘧啶偶联接头,相较马来酰亚胺接头,代谢稳定性得到极大提升,提高了ADC分子的化学稳定性,其在纯水和血浆中的半衰期较Trodelvy大幅提高,临床前动物模型上药效也显著优于Trodelvy,治疗指数显著提高。


迈威生物探索了强化的接头和特异性的释放结构,提升体循环稳定性的同时也增加payload利用效率。
现有linker的主要作用是将payload与抗体连接,同时在靶组织释放payload,但是体循环稳定性还需进一步提升,迈威生物的IDconnectTM技术是一种强化的接头,临床前数据表现出更低的血液毒素脱落率。
Linker有前景的方向是,开发胞内或肿瘤微环境中能定点、有效释放payload的linker,从而显著提高payload“利用率”。这将不仅解决ADC渗透率低的问题,也可扩大应用于ADC的抗体选择范围,迈威生物的LysOnlyTM依赖特定酶降解,具有更加稳定的结构。

2.2.3. 开发全新毒素MtoxinTM,更好满足临床需求
在Payload方面,高活性和高旁观者效应的喜树碱类payload表现出优秀的治疗效果。代表性的三个品种(Enhertu、Trodelvy和SKB264)疗效显著,Payload全部采用了喜树碱类拓扑异构酶I*制剂抑**,总结其优势发现:①靶向DNA,靶点“浓度”低;②毒性低,血浆清除率高,系统毒性相对较低;③高渗透性,具有很好的旁观者效应;④对微管蛋白*制剂抑**耐药的肿瘤有效。
自2021年以来,含有拓扑异构酶I*制剂抑**的ADC比例增加明显,而微管类ADC数量明显减少,未披露的有效载荷比例越来越高(2022年为48%)。

国内掀起了喜树碱类payload开发改造的热潮,基于DXD结构的ADC产品扎堆,长期可能都会遇到天然和获得性耐药。DS-8201之后,喜树碱类payload国内众多药企相继开发,普众药业(依喜替康,linker引入亲水基团)、宜联生物(结构改动,分子活性比Dxd高)、恒瑞医药(Dxd上引入基团)、映恩生物(Dxd引入环丁基)、科伦药业(Dxd衍生物)、百利天恒(Dxd引入基团)、正大天晴(氘代)。尚无全新母核结构的喜树碱类技术平台披露。

迈威生物开发了全新结构的喜树碱类payload,有望成为“后8021”时代的下一代ADC的代表。据公司介绍,MtoxinTM具有优化的旁观者*伤杀**作用,大幅度提高了ADC治疗效果,能够克服多重肿瘤耐药性,重要的是毒副作用并没有增加,进一步提升了现有ADC药物的治疗窗口。

2.2.4. IDDCTM全面升级ADC属性,ADC是后PD1时代核心方向
迈威生物自主开发的新一代ADC 定点偶联技术平台IDDCTM,由定点偶联工艺 DARfinityTM,定点连接子接头 IDconnectTM,新型载荷分子 MtoxinTM,以及条件释放结构 LysOnlyTM 等多项系统化核心专利技术组成,能够赋予ADC药物更好的结构均一性、质量稳定性、药效及耐受性,能够显著提高ADC产品的治疗窗口。
目前 IDDCTM 平台的优势已在多个在研品种中得到验证,公司预计 2023至2024年将有多款ADC 品种进入临床开发阶段。


临床前数据表明,IDDCTM可以全面提升管线药物的抗肿瘤活性,在较低剂量水平下可以实现与同靶点产品相似或有效的抑瘤效果。
9MW2821(IDDC-MMAE,Nectin-4),9MW2921(IDDC-Mtoxin,Trop2),7MW3711(IDDC-Mtoxin,B7H3)针对肿瘤细分领域布局,在有效性及安全性方面有望成为“Best in Class”。

ADC领域的市场空间具有较强的逻辑支撑,其潜在的市场空间和成长性可能会超出当前预期值,是后PD1时代的核心方向。
1)靶向化疗机制实现更广泛的人群覆盖。ADC可用于传统靶向疗法未成药的新靶点;传统靶向疗法产生耐药的患者;在肿瘤抗原低表达的患者中起效。
2)多个ADC药物显示出了泛癌种治疗的潜力,如靶向HER2 ADC、TROP2 ADC、Nectin-4 ADC等多个发病率较高的癌种中均有较好的临床数据表现。
3)ADC作为组合药物,具有多种搭配变化,使候选药物分子的数量可无边界扩容,给药企带来更多探索的可能性,更容易实现差异化创新。

2.3. 迈威生物Nectin-4 ADC进度全球第二,瘤种广谱,潜力较大
9MW2821是一款基于链间定点偶联技术的一款新型 Nectin-4 ADC,由特殊设计的连接子、新颖的抗体分子以及细胞毒*药性**物 MMAE共同组成。
在临床前的多种动物模型中,2821不仅具有良好的肿瘤结合能力及靶向特异性,并且与全球唯一上市的Nectin-4 ADC (PADCEV)相比,具备更均一的药物偶联比、肿瘤特异性的性能、旁观者*伤杀**效应、多种实体瘤理想的药效以及可以接受的治疗窗口,有望解决PADCEV的系统毒性问题。
2.3.1. Nectin-4在多肿瘤中具备潜力,9MW2821的竞争较为温和
Nectin-4在多种肿瘤组织*特中**异性高表达,是当前极具前景的靶点。
Nectin-4是免疫球蛋白样细胞粘附蛋白Nectin家族的成员之一,Nectin1-3存在于成人上皮、内皮、造血和神经元等正常组织中,但Nectin-4 仅在胚胎和胎盘组织中富集,其在正常成人组织中的表达量显著下降。
高度表达Nectin-4的实体瘤包括膀胱癌、胰腺癌、三阴性乳腺癌、非小细胞肺癌、胃癌、食道癌、卵巢癌等多种癌症。


尿路上皮癌中Nectin-4和Trop-2的阳性率远高于HER2,共阳性比例较高。
在一项组织变异的样本检测结果中,Nectin-4和Trop-2的阳性率分别为79.2%和90.3%,均远高于Her2的36.1%。
Nectin-4和Trop-2共表达的比例为72.2%,远高于分别与HER2的共表达率,提示Nectin-4和Trop-2在未来尿路上皮癌的治疗中有可能互为补充,作为治疗失败或耐药后的有效选择。

全球目前仅一个Nectin-4靶向疗法获批上市,其他产品仍然处于早期临床阶段,竞争态势相对温和。
Padcev是首个获批治疗尿路上皮癌的ADC药物,也印证了Nectin-4靶点的优秀成药性。Nectin-4的赛道竞争当前时间点并不激烈,但是多家药企已经在积极布局,多款ADC或其他类型药物已处于临床早期或临床前阶段,可以预见未来几年的竞争将会进入白热化阶段,产品的先发优势非常重要。


9MW2821是全球第二个进入临床开发阶段的Nectin-4 ADC药物,目前开展的多项临床研究覆盖10余种肿瘤,初步数据显示,在RP2D下,12例尿路上皮癌肿评受试者中,客观缓解率(ORR)达50%,疾病控制率(DCR)达100%;6例宫颈癌肿评受试者中,ORR达50%,DCR达100%。迈威生物正在积极推进尿路上皮癌、宫颈癌、前列腺癌、HER-2阴性乳腺癌、非小细胞肺癌等多个队列扩展入组。9MW2821拥有很大的先发优势,能够有望获得更大的市场机会。
2.3.2. Nectin-4 ADC有望全线覆盖UC,市场天花板具有想象力
尿路上皮癌是起源于膀胱尿路上皮的恶性肿瘤,是泌尿系统最常见的恶性肿瘤之一,占膀胱癌的90%以上。
据WHO及GLOBOCAN数据库的统计,尿路上皮癌是全球第十大癌症,2020年约有57.3万新发病例和21.3万死亡病例;在中国,2020年新发病例为8.6万,死亡病例为3.9万。
此外,根据弗若斯特沙利文的预测,2030年全球新增尿路上皮癌将达到66.2万例,中国新增尿路上皮癌将在2030年达到10.6万例,2019-2030年的复合增长率为3.0%-3.2%。
市场规模方面,2020年,中国尿路上皮癌治疗药物的市场规模达到2.0亿美元,并于2025年将增至9.0亿美元,2020年至2025年复合年增长率为39.7%。


根据2022CSCO尿路上皮癌诊疗指南及2022NCCN膀胱癌指南,针对晚期尿路上皮癌,标准治疗方案是铂类为基础的联合化疗方案,为最高等级推荐。
随着研究进展,以帕博利珠单抗等为代表的免疫检查点*制剂抑**进入到晚期尿路上皮癌的二线治疗以及铂不耐受的一线治疗,但是疗效有限,且对于经铂类化疗和免疫检查点*制剂抑**治疗失败的尿路上皮癌患者,后续治疗选择非常有限。
近几年来,ADC成为癌症治疗领域的黑马,维迪西妥单抗(Her2 ADC)、Padcev(Nectin-4 ADC)及戈沙妥珠单抗(Trop-2 ADC)的临床数据优于化疗及免疫疗法,ADC联合免疫疗法在一线表现非常亮眼,尿路上皮癌患者的ADC治疗时代来临。

Nectin-4 ADC正逐渐成为UC患者的标准方案,市场空间具有想象力。
在2022 NCCN方案中,Padcev在经过化疗和ICI治疗后的三线患者,以及在ICI免疫治疗后且不适合顺铂的患者中是首选方案,在铂或其他化疗后作为替代首选方案;Padcev+K药展现出针对一线的优异疗效,已加速批准用于不符合含顺铂化疗条件的尿路上皮癌患者,也是首个获批治疗一线UC的IO+ADC组合;总体而言,Padcev已经在三线至一线乃至围手术期都进行了全面布局,且在指南中推荐级别逐年升高。
根据Padcev(EV)展望Nectin-4 ADC的拓展思路和商业化空间。
Padcev全面布局尿路上皮癌的一线至三线,逐季度的销售额增长趋势良好,且初步数据显示具有进一步向围手术期拓展的潜力。
根据Nature Reviews预测,随着EV在UC的早线获批、适应症拓展、市场推广等,2026年销售额将达到35亿美金,成为DS-8201后第二大ADC重磅产品。

2.3.3. Nectin-4 ADC在二线及以上mUC数据亮眼,地位渐高
当前二线及以上mUC靶向疗法的竞争者主要包括PD1/PDL1单抗、TROP2 ADC、HER2 ADC、Nectin-4 ADC。在单药治疗方面,PD1/PDL1单抗整体疗效不如ADC,而Nectin-4和HER2 ADC疗效相当,且均优于TROP2。
EV单药针对二线及以上的mUC患者显示出了优异的疗效,但安全性问题严重。EV-301是EV单药针对三线mUC患者的与化疗头对头的3期临床试验,共入组608名患者,均经过PD1/PDL1*制剂抑**和含铂化疗。与化疗相比,EV显著改善了患者的生存状况,ORR达40.6%(vs17.9%),DCR达71.9%(vs53.4%),mPFS为5.55个月(vs3.71),mOS为12.88个月(vs8.97)。但是,EV也表现出了严重的安全性问题,主要不良反应包括皮肤反应和周围神经的病变,而≥3级TRAEs达51.4%,与化疗组相当。
EV-201队列2是EV单药针对二线mUC患者的单臂2期临床试验。队列2共入组89名患者,既往接受过PD1/PDL1*制剂抑**治疗且不耐受顺铂。与三线一致,EV在二线人群中也显示出了优异的疗效,ORR达52%,mPFS5.8个月,mOS14.7个月,同时也表现出较严重的不良反应事件,≥3级TRAEs达55%。


EV疗效与维迪西妥单抗相当,均优于SG,但Nectin-4 ADC不受生物标记物表达限制,拥有更广的患者群体。EV在PD1/PDL1*制剂抑**经治且不耐受顺铂的二线患者中ORR可达到52%,疗效显著。
维迪西妥单抗针对化疗后进展的二线及以上HER2阳性患者的ORR为50.5%,但针对HER2阴性的患者疗效非常有限。
SG(戈沙妥珠单抗)二线及以上ORR仅有30%左右,疗效相对较差。
相比维迪西妥单抗,EV由于靶点广泛高表达,因此对患者的基线要求不高,在更广大的患者群体中均可应用,无需进行Nectin-4的表达程度检测,治疗流程简化;而维迪西妥单抗则需要对患者进行HER2蛋白以及FISH检测,需要患者满足HER2阳性。

ADC不良反应问题普遍严重,改善安全性将是Nectin-4 ADC*局破**的关键之一。
临床数据对比显示,EV、维迪西妥单抗、SG三者的≥3级TRAEs均在50%以上(51.4% vs 58% vs 65%),一定程度上限制了临床的更广泛应用,因此改善安全性将是Nectin-4 ADC提高临床地位的重要途径。
EV的严重皮肤反应被FDA黑框警告,二线及以上患者皮肤反应发生率为55%,此外也有周围神经的病变(52%)、眼疾病(40%)、肺炎(3.8%)等特殊毒性。
SG也有严重中性粒细胞减少症和腹泻的黑框警告,≥3级中性粒细胞减少症发生率达到35%。9MW2821的临床前数据显示,在6mg/kg的同等给药剂量下,EV组食蟹猴出现了严重皮肤损伤、嗜睡、骨髓毒性、胃肠道毒性和肝毒性,并导致30%食蟹猴死亡,而9MW2821组仅出现皮肤发红、发热、头皮屑等轻微不良反应,安全性显著优于EV。
2821在其他临床前数据方面也全面优于EV,完全有潜力取代EV的地位。
2.3.4. EV+K药率先获批一线,Nectin-4 ADC+IO成为一线新标准
EV由三线mUC逐渐向前线布局,目前已在围手术期显示出初步疗效。
在2019、2021和2023年,EV分别凭借对应的2期临床数据依次获批三线、二线和一线,实现了从末线到早线的逐步突破。
当前,由于在UC中的优异疗效,EV也在冲击早线膀胱癌的围手术期治疗,初步数据已经显示出良好的疗效(pCRR=36.4%)。
同时,EV早在2020年3月就启动了2期临床EV-202,尝试拓展其他适应症,评估在乳腺癌、非小细胞肺癌、头颈部癌、胃癌等晚期实体瘤患者中的有效性和安全性,我们预计于2024年7月完成。

EV+K药治疗一线mUC疗效优异,成为首个UC中IO+ADC联合治疗。
EV+K药在1b/2期的EV-103临床的剂量递增队列/队列A(DE/A)和队列K中均纳入了不适合顺铂且未经治疗的一线患者。
在DE/A队列中,共招募了45名患者,中位随访47个月,ORR 73.3%,DCR 84.4%,DOR为22.1个月,mPFS 12.7个月,mOS 26.1个月;在队列K中,EV+K药联合组纳入76名患者,EV单药组纳入73名患者,在分别经过了17.6和18.2个月的随访后,EV+K药组ORR 64.5%,DCR 86.6%,DOR、mPFS和mOS均未达到。
整体来看,两组队列中显示出相似且优异的疗效。凭借这一数据,Padcev+K药于2023年4月3日获批用于不适合顺铂的局部晚期或转移性尿路上皮癌成年患者,成为首个UC中IO+ADC联合疗法。


当前一线mUC竞争格局以IO+ADC联合治疗为主要趋势。
2022CSCO表明,晚期尿路上皮癌对于铂类为主方案的化疗较为敏感,有效率可达到 50% 左右,在能够耐受顺铂的情况下不推荐任何不含顺铂的化疗方案或其他治疗。这就意味着,如果要冲击一线标准疗法,则必须击败顺铂疗法。
根据临床数据显示,多款PD1/PDL1单抗联合化疗没有增加获益,未被CSCO指南采用。临床前研究表明,IO+ADC有望产生互补作用,产生1+1>2的效果,因此多款ADC产品均选择与PD-1/PD-L1单抗联用探索一线mUC的疗效。
EV+K药的两组队列中ORR分别为73.3%和64.5%。在维迪西妥单抗+特瑞普利单抗的1b/2期的小样本临床中,患者人群以一线为主(61%),且HER2阳性患者占到59%。
总体ORR达到73.2%,疗效显著,但仍未摆脱HER2表达程度的限制,且有待大样本和更广泛患者的检验。而SG+K药和DS8201+O药在以二线患者为主的人群中ORR仅有41%和36.7%,明显逊色于EV和维迪西妥单抗。

当前,Seagen正在进行头对头对比K药+Padcev与铂类化疗在可耐受铂类的未经治尿路上皮癌患者的3期临床EV-302,结果将于今年公布。
从2期数据来看,EV+K药疗效显著优于顺铂方案(ORR:73.3% vs 49.4%),若头对头3期临床效果良好,则有望取代顺铂成为一线标准疗法。

2.3.5. 9WM2821临床前数据全面优于EV,有望成为EV的强势替代者
9MW2821是一种新型靶向nectin-4 ADC,主要组分及定点偶联技术均具有专利。
2821由nectin-4 抗体MW282 mAb、新型接头 IDconnectTM 、成熟的酶可裂解连接子Val-Cit、PABC间隔子和细胞毒素MMAE组成。
硫醚接头IDconnectTM是一种新型取代的马来酰亚胺骨架,通过引入3,5-二氟苯基而加速水解成马来酰胺酸结构,从而防止了ADC在体内的反迈克尔反应导致的解偶联,提高了药物稳定性。

9MW2821采用第三代链间二硫键定点偶联工艺,将抗体Fab 段和铰链区中还原的半胱氨酸与IDconnectTM接头进行桥联,形成位点特异性的二硫键,呈现高度均一的DAR为4,并在体循环中高度稳定。
此外,这种特殊的偶联还保留了亲本抗体的原始特性,例如结合亲和力、抗体依赖性细胞介导的细胞毒性以及对 Fc受体的亲和力等。

9MW2821在多种临床前肿瘤模型中显示出强肿瘤抑制效果。
在多细胞系来源的异种移植模型(CDX)评估中,9MW2821在三阴性乳腺癌 (MDA-MB-468)、肺癌 (NCI-H322) 模型中经相同剂量处理后的疗效优于EV,而在尿路上皮癌 (HT1376) 模型中表现出与EV相似的强抑制作用。
在患者来源的异种移植模型(PDX)中,9MW2821在尿路上皮癌(BL3578)、三阴性乳腺癌(BR9457)、非小细胞肺癌(LU3073)和宫颈癌模型(CV13641)中均表现出快速的肿瘤消退和持久的肿瘤抑制。同时,即使是Nectin-4中低表达的PDX模型中,9MW2821也表现出较高或部分的肿瘤抑制。

在其他的临床前数据尤其是安全性方面,9MW2821均整体优于EV。
在EV二线治疗UC的3期临床结果中,≥3级TRAE高达51.4%,严重的不良反应极大限制了Nectin-4 ADC在临床中的应用,而临床前数据表明9MW2821拥有显著优于EV的安全性,相同剂量下食蟹猴的不良反应要显著轻于EV。
9MW2821具有优秀的临床前数据,有望在拥有比EV更强的疗效的同时,极大改善其安全性,提高Nectin-4 ADC在临床中的使用价值,并逐步取代EV的地位。

2.3.6. 9MW2821未来销售预测
上市时间假设:9MW2821的研发进展在全球同靶点ADC药物中位居前列,2023年下半年有望开展注册性临床试验,我们保守预计在2026年开始商业化。
患者人群假设:根据弗若斯特沙利文数据,2020年我国尿路上皮癌新发患者人数达到8.6万人,到2025年将增至约10万人,累积的尿路上皮癌患者约为23.5万人。尿路上皮癌患者早期没有明显的临床体征,10%~15%的膀胱癌患者在首次就诊时已发生转移,局部复发占10%-35%,其余大部分为远处转移。
价格假设:Nectin-4 ADC当前全球及国内上市的产品只有EV一个,9MW2821竞争格局良好,9MW2821首年价格假设按照赠药后45万算,第二年谈医保,假设医保在赠药价格基础上降价50%,后续医保降幅逐渐减少。
用药假设和渗透率假设:假设一线尿路上皮癌患者用药时间11个月,2线及以上患者用药时间5.5个月;由于尿路上皮癌患者缺乏有效的靶向药,我们假设Nectin4 ADC在一线三阴乳腺癌患者中的使用渗透率逐渐增加到50%,在2线及以上患者渗透率增加到70%,之后由于竞争逐渐下降;目前在研Nectin ADC数量较多,5年后市场上可能会有3-4家同类产品,9MW2821有先发优势,假设终局市占比大概30-40%。


3. 生物类似药成长空间可期待,现金流反哺迈威创新成长
迈威生物针对生物类似药已在国内搭建销售团队进行自主商业化,海外已建立商业转化体系,面向海外新兴市场及“一带一路”沿线国家,通过多种合作模式,快速推进生物类似药注册和销售。

全球范围内,生物类似药的使用量正在迅速增长,并在未来十年保持上升趋势。
根据IQVIA Forecast Link统计,2015年至2020年间,生物类似药市场以年复合增长率7.8%的增速持续上升,于2020年达到约179亿美元。
据预测,2020至2030年间,生物类似药市场将以15%的年复合增长率快速发展,2030年将达到750亿美元。

3.1. 自免疾病星辰大海,君迈康市场前景可期
阿达木单抗是当之无愧的“药王”,中国市场规模将快速扩张。
阿达木单抗作为全球销售规模最大的TNF-α*制剂抑**生物药品,自2012年至今销售额连续11年排名全球处方药第一,2022年修美乐®全球销售额212.37 亿美元。
中国阿达木单抗市场渗透率仍然不高,随着降价进入医保、就诊率及生物制剂使用率的提高以及未来可能的集采等因素,中国阿达木单抗市场仍有望快速扩张。

君迈康积极推动医院覆盖,未来销售收入可观。
9MW0113,君迈康®(阿达木单抗类似药)是国内第六款阿达木单抗,已获批原研药全部8项适应症。2022年,君迈康已取得全国挂网省份18个,实现准入105家,覆盖药店653家。公司预计2023年君迈康将新增准入超过200家,实现销售数量约25万支,销售收入约2.5亿元。
3.1.1. 中国自免疾病患者人数超千万,青壮年群体是主要受害人群
自身免疫病患者负担极大,且伴随严重并发症和致残可能。自身免疫性疾病机制复杂、诱发因素多,目前尚无根治手段。
主要的自身免疫性疾病包括类风湿关节炎(RA)、强直性脊柱炎(AS)、银屑病(PS)及克罗恩病等,均为病程较长的慢性疾病,RA和AS甚至会伴随着随患病年限而升高的致残率。因此,自身免疫病严重影响患者的生活质量和身体健康,为个人、家庭乃至社会带来了较大压力。

中国三大自身免疫病患者超千万,青壮年患者占相当比例。
根据弗若斯特沙利文统计,中国现存RA、AS、PS人数分别为600万、390万、670万,且预计患者人数将逐年增加。
三大自身免疫病在各个年龄段均有分布,RA发病高峰在30~50岁,AS发病高峰年龄在18~35岁,PS约2/3的患者40岁前发病。
三大自免疾病特别是AS和PS均高发于青壮年,治疗需求高且支付能力强,药品的消费属性更加明显。

3.1.2. 生物制剂越来越受到指南青睐,阿达木单抗是核心用药
生物制剂在指南及专家共识中的地位稳步提升。
传统DMARDS包括甲氨蝶呤等,存在起效慢、伴有骨髓抑制、肝*毒脏**性等常见不良反应、耐药等问题;生物类DMARDS包括TNFα*制剂抑**、IL类单抗等,近年来进行了充分的研究,受到广泛认可,已被多个权威诊疗指南推荐用于三大适应症的治疗。
当传统DMARDS治疗无效或进展时,生物DMARDS可与传统DMARDS联用或单药进行治疗。
未来,随着价格的大幅下降,生物DMARDS有望凭借较广的应用场景和显著的疗效迈向前线治疗,在自免疾病药物中的市场规模占比逐年增大。

阿达木单抗已历经二十年和多国患者的考验,获得了国内外权威指南的一致推荐。
TNFα*制剂抑**在生物DMARDS中使用时间最长,地位最高,获得了国内外权威指南的一致推荐。
阿达木单抗作为“药王”,其自2003年上市以来,20年间经受了不同国家药监局及患者的考验,并有BIOBADADERM、PSOLAR等多项真实世界临床研究充分证实该药物的疗效和安全性,是TNFα*制剂抑**乃至生物DMARDS中的首选药物。未来随着生物DMARDS需求的放量,阿达木单抗的市场需求也会随之大幅提升。

3.1.3. 阿达木单抗医保适应症全面去限,生物类似药凭借价格优势占领市场
阿达木单抗医保价格大幅下降,患者可及性大幅提高。修美乐在2019年降价83%进入医保,价格由7600元/支降为1290元/支,患者年费用由20万降至3万元。
截至2023年7月,国内共有8款阿达木单抗生物类似药上市,均已进入医保目录,最高价格为1090元/40mg,最低价格为799/40mg。
当前君迈康的价格为998/支,处于中等水平,这一定价策略既使得当前君迈康价格相对有竞争力,同时也为未来的国家集采预留了降价空间。和原研药相比,生物类似药研发成本较低,具有明显的价格优势。


阿达木单抗获批8个适应症均进入医保,且已全面取消适应症限制。
目前阿达木单抗已获批用于类风湿关节炎、强直性脊柱炎、银屑病等8个适应症,且均已进入2022年国家医保目录。
在2022版国家医保目录中,阿达木单抗8个适应症已全面取消限制,不再要求患者疾病程度为中重度或常规治疗效果不佳,而其余生物制剂则仍存有限制条件。这进一步肯定了阿达木单抗在自免疾病治疗中的地位,也使得患者可及性进一步提高,市场将进一步放量。

阿达木单抗类似物竞争激烈,未来集采反而是给迈威生物等后来者,提供重新分配医院市场的机会。根据CHCPI样本医院的数据,1591家样本医院中,2021年实现两品两规的仅100多家,一品一规的仅400多家,大部分医院尚无阿达木单抗入院,仍然拥有更多的入院机会。
自身免疫疾病生物制剂的渗透率在国内处于个位数水平,未来还是要通过大范围入院、学术营销和品牌建设,最终带动销量的上涨。
阿达木类似物的集采,对于迈威生物来讲不应悲观,公司已完成风湿免疫产品线团队组建工作,未来通过市场引领,医学驱动,准入为先策略,有望迅速带动销售。
3.1.4. 中国生物制剂使用率及渗透率较低,未来有望进一步提高
中国当前自免适应症就诊率有待进一步提高,生物制剂使用率较低,市场潜力仍有待进一步发掘。
根据弗若斯特沙利文分析统计,现有RA和PS就诊率较低,仅有约50%,AS就诊率则为75%。由于生物制剂医保目录纳入时间较晚、售价较高等不利因素的影响,我国自身免疫性疾病患者使用生物制剂比例较低,只有个位数百分比的使用率。
2018中国类风湿关节炎诊疗指南也明确指出,北美生物制剂的使用率为50.7%,而我国仅为8.3%,有较大的提升空间。

政策的出台有望推动诊疗率和生物制剂使用率提升。
以RA为例,根据2018中国类风湿关节炎诊疗指南报告,我国仍有60%的医院未设置独立的风湿病专科,已有的7200余名风湿科医师中超过80%在三级医院工作;此外,RA患者中首次就诊选择风湿科的仅为23%,且确诊的中位时间长达6个月,25%的RA患者经1年以上才能确诊。多重因素都使得自免患者就诊率和确诊率不高,自免疾病潜在患者量很可能比现有流行病学统计结果更多,尤其是基层。
2019年,国家卫健委发布了《综合医院风湿免疫科建设与管理指南(试行)》和《综合医院风湿免疫科基本标准指引(试行)》,要求逐步建立规范化的风湿免疫科,政策的出台使得风湿免疫病学科的发展迎来了春天,也有望让更多患者及早发现风湿类疾病并治疗。
3.2. 瞄准骨松和骨转,地舒单抗成长空间广阔
9MW0311(Prolia® Biosimilar)和9MW0321(XGEVA® Biosimilar)均为地舒单抗生物类似药,9MW0311为骨质疏松症,在2023年5月获批,9MW0321则用于预防骨转移,2023年Q3有望获批。
3.2.1. 骨质疏松患者人群众多,地舒单抗获得广泛认可
骨质疏松易导致骨折等严重后果,患者数量将随老龄化趋势而稳定增加。骨质疏松是导致疼痛、行动不便乃至造成骨折并危及生命的潜在因素。
绝经后妇女多发,也是老年患者致死和致残的主要原因之一,给患者和家庭都带来严重的负担。
根据国家卫健委流病调查以及诊疗指南等数据,当前中国50岁以上人群骨质疏松患病率达19.2%,65岁以上达32%,65岁以上女性患病率更是达51.6%。
2020年,中国骨质疏松症患者约2.866 亿人,其中髋部骨折人数达163.82万人;指南预计2050年患者将会升至5.333亿人。老年人口数量的增加使得骨质疏松药物市场规模持续扩张。

地舒单抗已获批超10年,临床证据丰富,更加安全有效。
地舒单抗已在全球82个国家和地区获批上市,国外应用已超过10年,积累了丰富的临床证据。一项荟萃分析研究表明,经地舒单抗治疗后可降低影像学诊断的新发椎体骨折风险68%、髋部骨折风险44%以及非椎体骨折风险20%。
FREEDOM 3 年研究及其 10 年延长研究显示,在长期治疗中,地舒单抗新发椎体骨折和非椎体骨折的年发生率均保持在较低水平,其有效性和安全性良好。而根据国家卫健委的警示,双膦酸盐类药物可能导致颌骨坏死、食管癌和肾功能衰竭等严重不良反应。
特立帕肽虽疗效不错,但有导致骨肉瘤的潜在风险,我国要求特立帕肽的最长使用疗程为2年,患者一生只能进行一次特立帕肽的治疗。相较之下,地舒单抗更加安全有效。


地舒单抗获多国指南一线推荐,获得了国内外专家的广泛认可。
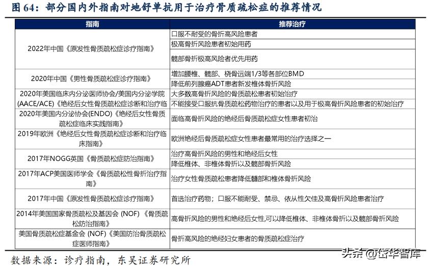
目前,地舒单抗已经成为包括《美国防治骨质疏松症医师指南》、《原发性骨质疏松诊断指南》、《骨质疏松症防治指南》等国内外骨质疏松症指南的抗骨质疏松症初始治疗,特别是高骨折风险的患者首选推荐用药之一,为一线广谱类骨质疏松症治疗药物。地舒单抗在指南中的高地位会带来更加广阔的潜在市场。

地舒单抗进入医保价格骤降,中国地舒单抗市场将迎来爆发式增长。
基于庞大的市场需求,2022年地舒单抗原研药全球销售额56.42亿美元,同比增长7.1%。由于价格高昂等原因,2020年中国地舒单抗的收入仅为0.64亿元。然而,自2021年3月开始,地舒单抗进入医保目录,安加维价格从5298元/支降至1060元/支,降价幅度高达80%。
中国骨质疏松患者众多,随着地舒单抗价格大幅下降,治疗成本几乎等同于甚至低于二膦酸盐,患者可及性大幅提高,骨质疏松市场将迎来快速增长期。
根据弗若斯特沙利文报告,中国地舒单抗市场规模预计于2025年达到37.41亿元,其中普罗力获批适应症领域的市场规模为25.66亿元,我国地舒单抗预计在2030年将达到106.61亿元的总市场规模。


迈利舒国内第一梯队获批,先发优势明显,预期市场占有率高。
目前国内共有2款普罗力生物类似药上市,分别为博安生物的博优倍®和迈威生物的迈利舒®,处于第一梯队,此外还有6款地舒单抗生物类似药处于NDA或临床阶段,具备先发优势,有良好的市场格局。迈利舒年内可实现医院准入超过200家,销售数量不低于30万支,销售金额不低于1.8亿。

3.2.2. 癌症骨转移患者人群负担严重,迈卫健有望成为国内首款安加维类似药
骨转移是晚期癌症患者的又一严重负担,导致患者的死亡风险升高。不同癌症有其各自转移的优先部位,骨骼仍是继肺部及肝脏后第三常见的转移癌症部位,易发生骨转移的常见肿瘤包括多发性骨髓瘤、乳腺癌、前列腺癌、肺癌等,发生率从30%-90%不等。
肿瘤发生骨转移后,患者会出现骨痛、骨折、脊髓压迫,甚至是截肢、瘫痪等,称为骨骼相关事件。随着抗癌疗法的不断丰富和改进,晚期癌症患者的生存时间不断延长,患者出现骨转移及其他骨骼复杂情况的风险也大幅增加。


地舒单抗显著延长骨并发症出现时间,受到多国指南的广泛认可。
根据原研药开展的针对1597名癌症患者临床试验表明,地舒单抗组出现骨骼相关事件的中位时间为21.4个月,唑来膦酸为15.4个月,地舒单抗显著延迟骨并发症出现时间达6个月。
美国临床肿瘤学会(ASCO)、欧洲肿瘤学会(EMSO)、中国临床肿瘤学会(CSCO)等均肯定地舒单抗在乳腺癌骨转移中的地位,NCCN等循证医学指南以I类推荐,国内多种癌症骨转移诊疗专家共识也推荐地舒单抗用于癌症骨转移的治疗。

9MW0321(迈卫健)有望成为国内第一梯队上市的安加维生物类似药。
截至2023年6月,国内外尚无安加维®生物类似药获批上市,国内3款生物类似药处于NDA阶段, 2款处于三期临床。9MW0321早在2021年底就已提交上市申请,研发进度处于国内第一梯队,骨转适应症管线已经通过了现场考核和GMP审查,公司预计2023年Q3获得上市批准,有望成为国内第一梯队上市的安加维®生物类似药,占据市场先机,应用前景非常广阔。


4. 创新管线避开内卷,布局差异化靶点
4.1. 9MW3811:IL-11是纤维化和炎症的新型靶点,有望*局破**IPF/NASH
IL-11是治疗纤维化疾病(NASH、IPF)和多种恶性肿瘤的潜在靶点。
白细胞介素-11(IL-11)是细胞因子IL-6家族的成员,可与其特异性跨膜受体IL-11受体α以及GP130受体结合,从而激活下游JAK-STAT3信号通路,促进肿瘤细胞的增殖、存活、运动和侵袭。
在免疫相关细胞中,IL-6主要通过JAK/STAT途径引起炎症相关基因的表达;在成纤维细胞中,研究发现IL-11导致持续的ERK激活,而没有STAT相关的激活,ERK活化后引起纤维化相关基因的表达。

9MW3811是迈威生物自主研发的靶向人IL-11的人源化单克隆抗体,适应症为多种晚期恶性肿瘤以及纤维化疾病。
临床前数据研究表明,9MW3811高亲和力结合IL-11,有效阻断IL-11信号通路的活化,并在多种实体瘤模型中观察到与抗 PD-1 抗体的联合抗肿瘤治疗效果。
在纤维化疾病的临床前研究中,9MW3811 可以显著降低纤维化模型小鼠的肺纤维化面积、减少肺胶原含量、改善肺功能,有望成为特发性肺纤维化等疾病的有效治疗药物。
IL-11靶点竞争温和,迈威生物占据先发优势。
目前,全球仅有重组IL-11药物上市,均用于治疗化疗引起的血小板减少。9MW3811 是全球第一款进入临床阶段的靶向 IL-11 的单克隆抗体,也是针对IL-11靶点的第一款进入临床阶段的非重组蛋白药物,目前已在澳、中、美三地获批开展临床试验。
勃林格殷格翰作为肺纤维化领域的领导者,也于2023年5月9日宣布开展IL-11单抗BI 765423针对包括NASH等的各种纤维炎症性疾病的1期临床。

IL-11单抗有望从肿瘤微环境治疗策略和纤维化疾病中*局破**。
过去十年,PD1等免疫检查点总体临床响应率较低(<30%),因此IL-11通路等靶向肿瘤微环境的免疫治疗策略是“后 PD-1”时代免疫治疗药物研发的重要方向。特发性肺纤维化(IPF)是一种慢性、进行性、纤维化的间质性肺疾病,是间质性肺疾病中最为凶险的疾病之一,患者诊断后中位生存期仅为3-5年,被称为“不是癌症的癌症”,近十年未有新的获批药物,因此IPF领域仍存在着较大的市场空白。全球NASH患病人群中,约有40.8%的患者向肝纤维化进展,然后逐步发展为肝硬化甚至肝癌,尚无有效改善纤维化指标的有效药物。
4.2. 9MW1911:ST2抗炎反应机制广泛,未来聚焦COPD大市场
IL33/ST2通路是Dupilumab针对的IL-4/IL-13 信号的上游,ST2靶点药物具有更广泛的抗炎症反应。ST2则是IL-1家族受体之一,在Th2和ILC2等多种免疫细胞中表达,可诱导Th2和ILC2等细胞释放IL-4、IL-5和IL-13等细胞因子,导致哮喘、特应性皮炎等自身免疫性疾病。9MW1911为一款基于高效B 淋巴细胞筛选平台自主研发的ST2靶点创新单克隆抗体,适应症为哮喘、慢性阻塞性肺疾病等。
慢性阻塞性肺病(COPD)是全球最常见的慢性呼吸道疾病,市场需求极其广阔。慢阻肺是一种呼吸系统慢性炎症性疾病,严重影响患者的生命质量,也是导致死亡的重要病因。
据The Lancet统计,2017年全球有5.45亿慢性呼吸道疾病患者,其中COPD占54.8%-55.1%;据WHO统计,2019年慢阻肺是全球第三大死亡原因,死亡人数约为330万。当前慢阻肺的长期维持治疗以支气管舒张剂和糖皮质激素为主,尚无生物制剂获批用于COPD的治疗。

目前全球尚无以 ST2 或其配体 IL-33 为靶点的抗体药物上市。
在ST2/IL-33通路上布局管线且进度较快的是赛诺菲/再生元、Medlmmune/阿斯利康和安进/基因泰克,在COPD适应症上均已经推进到临床III期阶段。
不过,全球和中国COPD的临床需求远远没有被满足,因此迈威生物也将重心放在了COPD领域,在国内同靶点药物中率先开展临床。截至迈威2022年报披露日,9MW1911已完成 I 期临床剂量爬坡,研究结果显示安全耐受性较好,目前处于 Ib/IIa 期临床启动阶段。

4.3. 9MW3011:铁过载疾病的新颖疗法,授权专攻血液病企业DISC
靶向TMPRSS6单抗可增加铁调素的表达,恢复铁过载疾病患者的铁稳态。9MW3011临床前数据优异,展现出良好的治疗潜力。
9MW3011是迈威生物自主研发的TMPRSS6靶点单抗,上调肝细胞表达铁调素的水平,抑制铁的吸收和释放,降低血清铁水平,从而调节体内的铁稳态。
9MW3011 适应症拟包括多种在全球不同地区被列为罕见病的疾病,如 β-地中海贫血、真性红细胞增多症等与铁稳态相关的疾病。
临床前研究显示,9MW3011单药可使得非人类灵长类动物血清铁抑制达70%且持续3周,同时在GLP安全性研究中表现出优异的安全性。在β-地中海贫血动物模型中,9MW3011对该疾病的典型特征如铁过载、无效红细胞生成以及脾肿大等都有显著的改善。

TMPRSS6靶点新颖,9MW3011有望成为全球首个调节铁稳态的大分子药物。
目前,β-地中海贫血等相关适应症领域尚无成熟有效的治疗方法或药物,已上市或处于临床开发阶段的多为小分子、多肽或基因治疗药物。
9MW3011作为大分子药物,与之相比具有半衰期长、安全性好、治疗成本低的优势,有望在未来获得孤儿药资格,并成为全球首个调节体内铁稳态的大分子药物。
2022年11月,9MW3011注射液针对真性红细胞增多症患者的临床试验申请获得FDA批准;2023 年1月,其针对β-地中海贫血患者铁过载相关适应症、真性红细胞增多症的临床试验申请获得NMPA批准,并于3月完成了首例受试者给药。


9MW3011获专攻血液病药企DISC Medicines青睐,合作发挥产品最大价值。
2023年1月,迈威(美国)将9MW3011除大中华区和东南亚以外所有区域内独家开发、生产和商业化权力授权DISC,迈威生物可获得合计最高达 4.125 亿美元的首付款及里程碑付款以及一定比例的特许权使用费等。
Disc现有的研发组合机制已覆盖红细胞合成调控、抑制铁调素升铁,此次引进迈威生物的项目机制是诱导铁调素生成去铁,与Disc已有的研究形成良好互补。
迈威生物自身也可以借助Disc 在血液病领域丰富的临床和临床前经验,加速该品种在全球范围内的临床进展,并最大限度地开发9MW3011的商业化价值。

4.4. 6MW3211:CD47+PD-L1双抗机制新颖,但道阻且长
CD47/PD-L1双特异性抗体能够同时刺激先天和后天免疫,增强治疗多种癌症的疗效。CD47则是免疫治疗领域的另一个“明星”分子,肿瘤细胞上表达的CD47与其配体信号调节蛋白α(SIRPα)结合后,就会向巨噬细胞传递“don't eat me”信号,抑制先天性吞噬作用。
如果能同时刺激先天免疫(T细胞)和后天免疫(巨噬细胞),且规避CD47的毒性问题,则可以在现有PD-1/PD-L1疗效基础上进一步提高癌症的治疗效果。
6MW3211 是CD47/PD-L1双特异性抗体,适应症为晚期实体瘤。
3211采用共轻链结构,利用差异化的亲和力设计,以确保优先结合到表达 PD-L1 的肿瘤细胞,并在此基础上发挥 CD47 抗体臂的阻断作用,同时活化 T 细胞及巨噬细胞的抗肿瘤作用。通过优先结合PD-L1,3211极大减少了与红细胞的结合,使得CD47疗法成为可能。

6MW3211在临床前数据中显示出与其设计理念相符的优异的疗效和安全性。
在B-hPD-L1/hCD47/hSIRPα三重转基因小鼠模型中,6MW3211有效抑制肿瘤细胞生长,且未发生异常的体重变化或毒性表现,特别是在20 mg/kg治疗组中有两只小鼠被治愈。
在恒河猴中的GLP安全性研究显示,RBC、HGB、HCT等指标均无明显变化,且未观察到血液学和器官毒性,表明与其他基于 CD47 的疗法相比,6MW3211 的血液毒性风险非常低。

多家药企已在积极布局CD47/PD-L1双抗,迈威生物临床进度领先。
6MW3211于2021 年7月和8月先后获得NMPA和FDA临床试验许可,目前正在进行晚期恶性肿瘤患者中的安全性、耐受性、PK/PD、免疫原性及初步有效性的中美国际多中心 I/II 期临床研究,目前剂量探索阶段已完成,临床适应症扩展阶段的 II 期临床研究正处于受试者入组阶段。
目前全球尚无以CD47为靶点的单抗或双抗等药物上市,临床开发难度较大,能否成药需要继续关注临床进展。

5. 盈利预测与估值
5.1. 盈利预测
通过正文中(2.3.6节)描述的对9MW2821的上市时间、竞争格局以及对销售价格的假设后,我们预计9MW2821在国内的一线和二线以后的合计销售将在2032年左右达销售峰值,销售峰值约为29亿人民币。
君迈康、9MW0311、9MW0321、8MW0511等生物类似药布局在成熟市场,我们以药物产品的放量曲线及增长率进行假设和销售预测,前三年为快速增长期,此后增速逐步下滑到稳定增速,我们预计在2031年前后,君迈康、9MW0311、9MW0321、8MW0511的销售峰值为13.6、17.2、9.3、13.4亿元。
归属迈威生物的产品营收在2032年达到销售峰值65亿人民币。


5.2.估值
迈威生物尚未实现销售收入和盈利,公司仍然处于研发投入阶段,我们采用rNPV DCF估值方法对公司核心产品(君迈康、9MW0311、9MW0321、9MW2821)进行估值。
新药研发行业通常选取7%~10%的折现率(WACC),在当前中国货币政策下,我们假设WACC为8%,考虑到未来几款产品竞争格局恶化、技术迭代、医保集采等因素,假设2035年后永续增长为-3%,管线整体给予80%的成功率调整系数。
根据下表销售额及净利润率关键参数的假设,我们得出,公司目前处于研发后期及商业化阶段的管线绝对估值总数约175亿人民币。
迈威目前仍有许多优质产品处于早期研发当中,后续随着管线推进,公司的绝对市值水平将持续提升。

我们预计公司2023-2025年营业总收入分别为2.65/7.83/13.65亿元,公司未来三年仍处于研发投入阶段,尚无法形成盈利。
我们选取创新药研发领域的Biotech,包括神州细胞、艾力斯、荣昌生物、信达生物作为可比公司,迈威生物的市销率(PS)计算2023-2025年分别为28×,10×,6×,可比公司市销率(PS)均值为10×,8×,6×,迈威生物正处于销售收入快速放量的阶段,其业绩未来增长空间大,具备充足的向上空间。

6. 风险提示
新药研发及审批进展不及预期:公司多款创新药及新适应症研发处于临床Ⅰ/Ⅱ期阶段。而产品未来收入的增长主要来源于新产品和新适应症的获批,若临床试验或后续结果不及预期,公司将面临收入不及预期等风险。
合作、授权等合作风险:迈威与多家药企存在合作关系,存在解约风险。
药品的销售不及预期风险、价格降幅超预期的风险及市场格局竞争加剧的风险
全球业务相关风险:迈威生物未来可能在全球进行研发和商业化,公司的全球业务可能受到国际关系变动、当地法律变动等因素变动,可能导致公司业绩变动。
政策影响对产品价格的不确定性:考虑到医保谈判落地的影响,数量变化可能无法弥补价格降低带来的影响。
核心技术人员、高管流失风险:维持核心技术人员队伍和高管团队的稳定是公司管理和研发的关键,核心技术人员的粘性体现出了公司治理和管理的核心竞争力,考虑到未来创新药企的竞争加剧,基于核心技术人员的抢夺将成为公司未来发展的挑战之一,核心技术人员的流失也将成为公司面临的核心风险之一。
——————————————————
报告属于原作者,仅供学习!如有侵权,请私信删除,谢谢!
报告来自【远瞻智库】