2019年起,高中新教材开始进入学校课堂,这意味着新高考、新课程、新教材的“三新”时代来临。
如何推进新课程改革,用好新教材,落实新高考成为了各大高中学校迫切需要解决的问题。面对这个问题,教育部采取分步实施试点的策略,缓慢推进新课程和新教材的实施。
最新启动高中课程改革,使用高中新教材的省市是北京、天津、辽宁、上海等。这些省市从2019年秋季启用新教材,到现在已经一年多了,教材使用情况如何?教育部对这些省市实施新课程、使用新教材的情况进行遴选,确定了部分省市的新课程新教材实施“国家级示范区”和“国家级示范学校”。
天津这3所中学厉害了,被教育部评为“国家级示范校”
1.天津市第二十一中学。
天津市二十一中学学校历史悠久,最早可追溯到1895年的法国学堂,当时是专门培养法语人才的学校,后来几经易名,1952年的时候才更名为天津市第二十一中学。
该校的建筑风格很独特,是天津市中学校园建筑设计的典范。学校功能室齐全,且配备了现代化的电教设备。
学校现有教学班60多个,学生近3000名。教师师资水平非常高,有很多都是全国著名的模范教师和优秀教师,且教师的学历水平也非常高,具有硕士学位的教师就有90多人。

2.天津市第二南开学校
天津市第二南开学校是一所公立中学,学校办学历史悠久,最早可追溯到1923年创办的南开中学女生部,后来经过几迁校址和易名,2015年的时候才更名为第二南开学校。
学校教学管理严格,校风学风备受社会赞誉。经过多年的努力,学校已经形成了完整的办学体系和特色的中西合璧的办学风格,学生的个性得到了充分的发挥和全面的培养。

3.天津市耀华中学。
天津市耀华中学创办于民国十六年,是天津市教委直属重点中学。该校教学设施先进,有着能容纳1300人的大礼堂、藏书12万册的图书馆及各种功能室,同时还有封闭式的游泳池、舞蹈房及音体美专用教室等。
学校以“勤、朴、忠、诚”为校训,培养了一大批素质过硬的毕业生,多位学生考入清华、北大。

天津高中课程改革!这些科目纳入必修。
前不久,天津市教委发布了普通高中课程设置与实施的指导意见,就普通高中的课程、科目、学分等方面进行了规范。
指导意见提出,高中阶段学生毕业时,学分最低要达到144分。音、美、劳等科目也纳入了必修或选修课程。

1.学制方面。
高中阶段为三年制,每年的教学时间与寒暑假的时间加起来大概52周,其中40周用于学校教学,1周用于社会时间,11周用于放假。
同时,高中阶段每周按照35课时设置,每节课上45分钟,上满18节课为1学分。

2.课程方面。
本次课程设置分三个板块构成:必修、选择性必修和选修,前面两项为国家课程,最后一项为校本课程。必修课程是国家课程,要求所有的学生都要学习。选择性必修课程虽然也是国家课程,但可以根据自己的爱好,在课程规定的范围内选择科目学习。选修课程则由学校自行决定。
同时,必修课程要求在三年内完成88学分的学习,选择性必修则有38学分的内容,其余4学分由学生自由选择;选修课程则有不少于14学分的学习内容。

3.开设科目方面。
本次课程要求开设语文、数学、外语等16门课程,具体见下图:

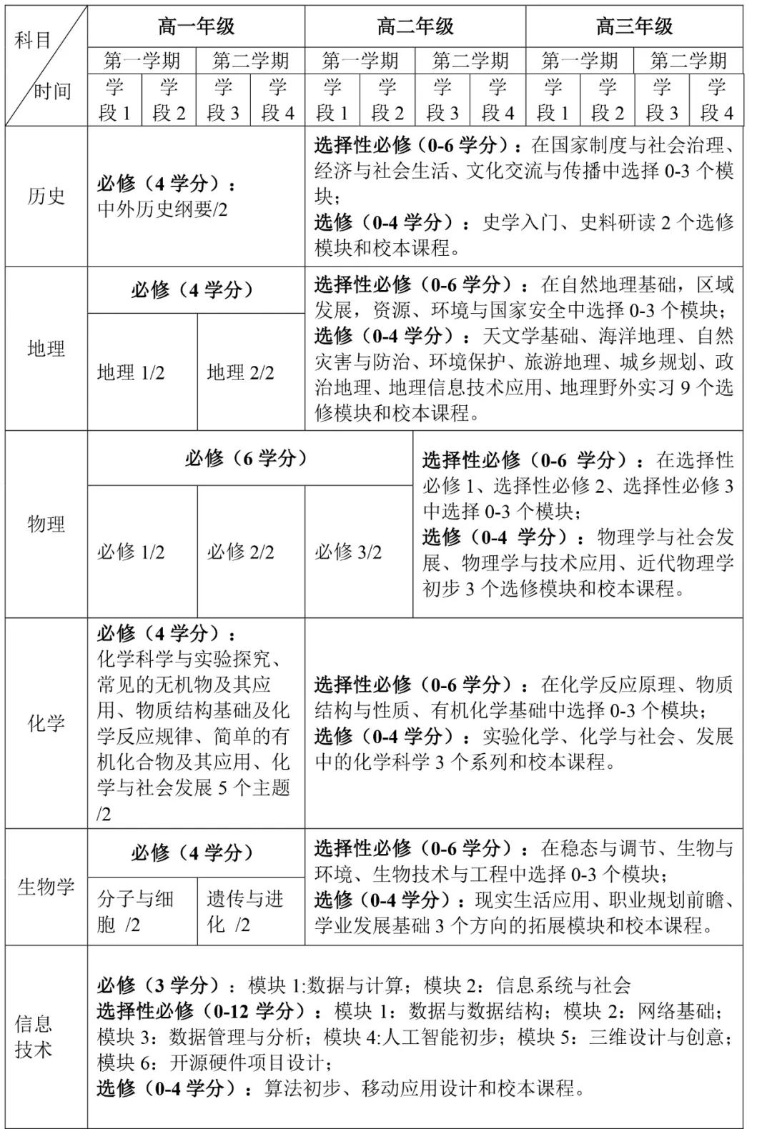
4.科目安排。
教学科目的具体安排见下图:




5.学分认定及毕业资格认定。
学生所修学分由学校根据考核办法进行认定,考核合格即可获得相应的学分,如果没有合格,则必须参加补考或重修。学分认定以后还会记入学生的档案中。
同时,学生要想毕业,首先是综合素质评价及思想品德达到合格及以上;其次三年所修学分不低于144分,再次,要参加高考,且成绩合格。

结语:高中新课程改革的实施,不管是教师还是学生,都面临着新的挑战。在改革的潮流中,我们要勇往直前,积极接受新生事物,了解课程改革的内涵和意义,努力学习,争取高考时考出好成绩。
(图片内容来源于网络,如有侵权,联系即删)
想了解更多内容,欢迎关注我哦。