#保定头条#保定晨光机械厂的晨光宿舍建成于1995年左右,总户数600户左右,所住居民多为晨光机械厂职工及家属,小区内部年久失修,物业也是形同虚设,小区居民也一直盼望能够*迁拆**或者是对小区进行升级改造。

晨光宿舍内部

晨光小区位置
近日因为保定市南湖公园的建设,涉及到了晨光宿舍的*迁拆**,随即公布了《晨光片区房屋征收补偿安置方案》。就居民关心的回迁房安置位置,货币补偿以及产权调换等问题一一作出了解答。


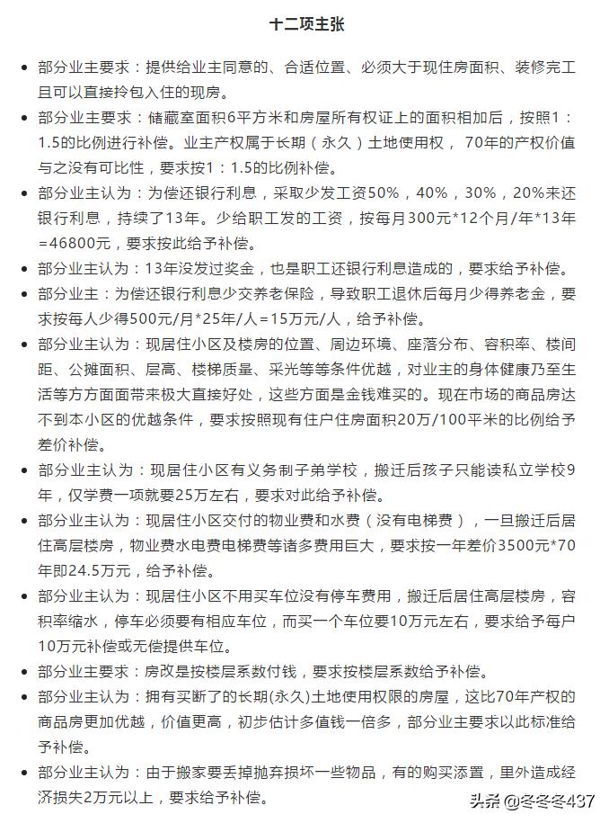
小区*迁拆**本来是居民业主盼了很久的问题,但是有“部分业主”对*迁拆**补偿不满意,并且提出了12项诉求,下面我们来看看“部分业主”的这12项诉求都有什么(见下图)

小编把上述业主提出的十二项主张汇总了一下
第一、房屋补偿要按1:1.5进行赔付,而且地下室也要算进面积内,并且房子必须是精装现房可以拎包入住(还得是合适位置)。
第二、根据业主提出的各种经济补偿粗略地加到一起,按每户一百平米,每户三口人计算,一共需要补偿现金1211800.元。
其中有一项小编一直看不懂是哪个有才的业主提出来的,“ 拥有买断了的长期(永久)土地使用权限的房屋",谁给定义的长期(永久)使用土地权限这个名词,还要比70年产权的商品房多值一倍的钱。
小区*迁拆**肯定会遇到业主对*迁拆**补偿标准不满意的情况,不满意可以在合理合法的范围内提出自己的合理诉求,但是像晨光宿舍的“部分业主”提出的这些诉求真是应了那句老话:人心不足蛇吞象,还在做着妄想靠*迁拆**一夜暴富的黄粱美梦。
目前保定市处于一个大拆大建,并且是快拆快建飞速发展的阶段,无论是招商引资还是城市配套都比以前有了飞速提升,最终还是希望可以妥善解决这些*迁拆**问题,早日把保定南城建设的更加美好。