“哥,快来帮我调调电视"。自从隔壁朋友家双十一买了一台激光电视之后,我基本上就成为了他的"专属修理工"。虽然当初一再建议不要买激光电视产品,但朋友抱着尝鲜的想法仍然匆匆下手了一台。原本以为能借此体验到家庭影院般的享受,可根据朋友的说法,“这完全就是买了个累赘。"
“调节屏幕坑死了,一调就要调半天。画质也不咋地,感觉和一般的投影机没啥两样。现在天天搁家里看电视整的跟上班开会一样,老婆都把我骂惨了。"一边听着朋友的抱怨,我一边帮朋友拆除激光电视。你没有看错,朋友已经准备扔掉这个花了几万块钱买的激光电视了。

(拆掉的主机)
激光电视拆下来后会在墙上留有4个孔而且都在墙面边缘,非常不美观,只能继续购买超大尺寸的电视,否则都遮不住那些孔。同时,激光电视的投影设备很大,朋友家电视柜宽度不够,只能放在抽屉里,不仅占用了抽屉,也影响了客厅的美观整洁。

拆主机的过程心有余悸,刚开始忘了拔电源,强烈刺眼的光束差点闪瞎我,直视一秒钟眼睛都非常不舒服,赶紧拔了电源关了机,才敢继续拆除。之前看了一个电磁辐射的测试视频,显示激光主机电磁辐射可达最强的5档,液晶电视一档都不显示,电磁辐射几乎为0,从身体健康角度,也不能再买激光电视了。

没过几天,朋友就买了一台100吋的液晶电视,邀请我来体验。

(朋友家新装的液晶电视)
看了电影,测了音响,朋友对自己新买的这台液晶电视非常满意。认为比之前买的那台激光电视要好多了。当然,这也完全在我的预料之内,就目前而言,液晶电视确实在各个方面都要比激光电视有优势得多。
随着消费水平的提高,不少人买电视都更加追求体验和品质。为了迎合消费者的需求,不少厂商推出了号称"尺寸更大、画质出色"的激光电视,并将其与科技潮流生活挂钩起来。撇去营销话术的浮沫,随便网上检索,你就能发现激光电视实际上就只是"投影换了层皮而已",画质效果根本不能和正经的电视机相匹敌,而且安装还无比麻烦,后期一旦机器不慎挪动了位置,焦距什么的又会略微有些差异,再次调试也是很麻烦,自己动手都不一定能弄好,还得请厂家专业人员上门。
更为重要的是,激光电视往往售价昂贵。用这个价钱,完全可以买到高档液晶电视,音画质都要更强,安装还省心。冲着激光电视的营销话术去购买,花这么多钱实在是不值。对于在液晶电视和激光电视之间来回摇摆的用户,在此可以奉劝一声,入坑请谨慎,相比你们对于激光电视所了解的那些"卖点",下面我们就来谈谈几个激光电视厂商打死都不会告诉你的点,方便进行选购比较。
厂商打死都不会说的激光电视三大缺点
激光电视缺点有很多,但最为重要的一点便是使用寿命。"相比传统家用投影仪,激光电视由于采用激光光源,因此寿命会更加长久",在诸多激光电视的宣传中,这是最为明显的一种话术。拜托,我买的是电视产品,你上来和投影仪进行对比有什么意义呢?投影仪无论是家用还是商用,它的频次都是较低的,而且设计就已偏向更耗材。激光电视强过投影仪是自然的,但你的品类可是划在了电视之中啊。
不给出具体的理论使用时长,不和传统液晶电视进行对比,之所以这么做,是因为激光电视在使用寿命上远远比不上液晶电视。众所周知,电视产品的迭代周期可能会长达8年之久,而激光电视衰减的寿命难以达到同样的使用要求。以海信80L5型号激光电视为例,此前出具的寿命测试中,它的理论寿命约为1.5万小时,而一般的液晶模组寿命大约为3万小时以上。在同样的使用频次下,激光电视最终面临的结果只能是提前退役。花费高昂的价格却只能享受到折半的使用时间,对于购买激光电视的勇士,我只能说一句"土豪大腿缺部件吗?"

寿命短就算了,更为致命的是激光电视那粗糙到无法忍受的画质表现。对于这一点,此前网上已经有不少网友表示过失望。作为一直以来力挺激光电视的品牌,海信的产品自然受到了更多的冲击。画面对比度不够、亮度不够、偏色严重、可视角度小,买到海信80L5的网友不少都纷纷吐槽产品画质辣眼,价格和体验完全不成正比。


如果周围的环境光亮度提高到一定层次,海信80L5的画面对比度将会急剧下降。整体画面黑白场、人物与周围环境的区别自然会显得更加模糊,画面因此看起来会普遍泛白。如果想要追求更佳的画质,液晶电视相比来说会更加合适。毕竟都已经上上万价格的产品了,咱在画质上也不能糊弄用户是不?

另外,激光电视最让我感觉麻烦的一点就是它的安装流程。和液晶电视不同,我们需要将光幕和激光电视主机分别调整安装好才能够看到最终画面。听起来安装似乎很简单,但其中的操作细节十分麻烦。第一点就是光幕的安装,这里我们需要保持光幕的平展状态,因此要采用各式组件来进行固定。这一步虽然繁琐,但照着流程来也能完成,最让我崩溃的地方便是主机画面和幕布的匹配。在这一步你需要不断"微操"调整画面,真的是揪着细节一点点来。等安装好了,激光电视的主机还不能轻易动,不然你就需要重复上一步骤。
朋友总是喜欢往放激光电视主机的桌上放些杂物,再加上家里小孩比较活泼,因此激光电视常常会出现错位的情况,因此需要不断地调整……讲真,上班族通勤回到家看电视只是图个放松,可如果在看电视之前还需要进行一段时间的"调整折磨",用户很容易兴起砸掉主机的念头……
面对这些问题,激光电视往往避重就轻祭出另一张大牌:激光电视能够护眼。但很遗憾,这一点完全是彻头彻尾的*局骗**。在解释这一点的时候,商家往往会宣称激光电视基于漫反射原理。不同于液晶电视的直射,漫反射原理是指光线首先投射到屏幕,再通过反射进入人眼,因此光线对人眼并没有那么刺激,从而起到护眼效果。
可是商家并没有告诉用户激光电视往往会采用蓝色激光作为光源,本身对人眼就具有一定的危害。而蓝色激光光源需要经过色轮来进行转化,在这个过程中,光源高速闪烁本身也会在人眼无法察觉的情况下造成损害。在长期观看之后,眼睛会更容易产生疲劳感。

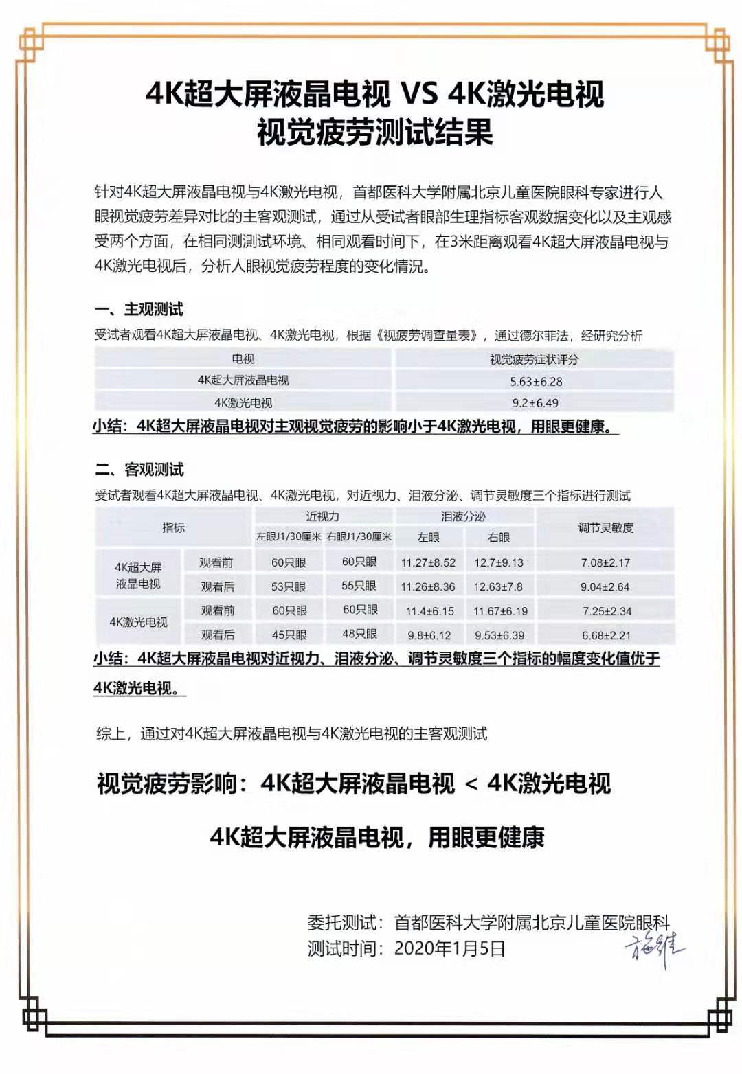
近日,首都医科大学附属北京儿童医院眼科专家给出了一份详尽的测试报告。测试结论指出4K超大屏液晶电视对视觉疲软度的影响要比4K激光电视更小。通过对受试者眼部生理指标客观数据和主观感觉两个方面的测试,4K超大屏液晶电视在近视力、泪液分泌和调节灵敏度方面表现都要比4K激光电视更加出色,更加护眼。从这一方面,我们不难看出,激光电视所谓的护眼就是虚假宣传。
噱头包装的激光电视难以持久
除开这些缺点,激光电视在保养清理、运行噪音等方面同样存在短板。对于这些不足之处,激光电视不少厂商都采取了"选择性忽视"的策略,倾力将激光电视包装为"新概念、新科技"。而这样的举措显然不利于消费者,并不具备足够的信息公开度。例如在激光光源的危害性上,此前海信一直宣传激光电视具有护眼功能,但用户也都需要明白一点,只要看电视就绕不开伤眼的话题(看手机更是绕不过去)。之前也有用户反应海信激光电视画质并不理想,眼睛看久之后十分疲劳,因此激光电视在护眼效果上完全是一个伪命题。
更何况为了提高亮度,激光电视发射口亮度打底也有400流明,更高者甚至达到了1000流明以上。如此高的亮度接触到眼睛造成的伤害十分大,如果家里有小孩稍微像我朋友家"皮"一点,那么极有可能会出现视力受损的情况。
正是在这些虚假的噱头之下,激光电视被包装成了新锐产品,在这一点上,海信已有过前例。之前微博就有用户表示海信激光电视宣传的哈曼卡顿151s音响容易出现无声的情况,而且已经出现了三次。

如果说质量问题属于个案,那公然造假4K则显得有些有些不太体面。在此前网友实测海信80L5激光电视的时候,他们发现海信这款激光电视产品实际上是假4K,只是通过XPR(像素移位技术)来进行像素复制而已。虽然在成像芯片的微镜以120Hz频率对角位移下可以得到830万像素,但它的实际显示效果还是有所缺失,最直观的表现便是4K图像会显得十分模糊。

虽然噱头上听着十分的高大上,但海信的激光电视在实际效果上并不能让消费者满意。而这也是目前激光电视市场所面临的通病,本身只是投影的换皮升级,在核心指标上并不能超越传统液晶电视。在各种花式卖点锦簇下,激光电视可能看起来很美好,但实际上仍是一触就破的泡沫。
售价高昂,激光电视之所以能够让用户买单,更多的原因还是在其宣扬的"大屏尺寸"上。"激光电视看大屏"是早先用户固有印象,这是因为以往大尺寸液晶面板价格偏高,自然终端整机价格也会有所上涨。经过几年的发展,目前液晶面板价格不断下跌,用户可以以更便宜的价格买到更大尺寸的电视。
以京东平台为例,海信80L5(80吋)激光电视的价格为18999元,而同档次品牌的85吋液晶电视只有19999元。在价格相近的情况下,激光电视大尺寸的价格优势荡然无存。在大尺寸液晶面板价格持续走低的趋势下,以大屏著称的激光电视注定将会成为过渡而就此翻篇过去,而且未来的电视趋势注定属于8K,在超高分辨率的普及下,激光电视的清晰度也难以满足要求,产品竞争力可以说是转瞬即逝,买回来就过时。
平心而论,无论是什么产品,满足用户的需求就是好产品,但就目前而言,激光电视在这一点上确实还差得远。