最近,月薪3万也撑不起孩子的暑假冲上热搜。
不少人直呼养孩子确实贵,也有人说量力而行就好。
在给孩子买重疾险这件事上也一样,在预算范围内给孩子选择最好就好。
现在是3.0时代,儿童重疾险买哪款?
经过测评,保妹觉得 北京人寿大黄蜂9号 不错。
一年只需要590 块,几顿饭钱就能锁定 50 -150万的重疾赔付。
具体的保障内容,保妹来给大家测评一下。

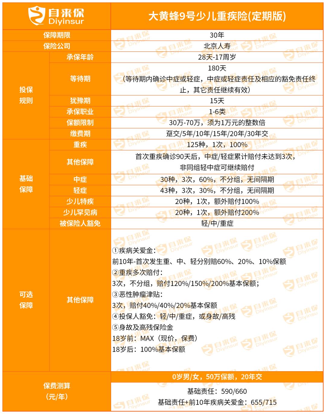
大黄蜂9号保什么?
看看保障图:

目前大黄蜂9号只有保 30 年版的。
最高可选70万保额。
除了基础的重中轻症外,还自带20种高发少儿特疾翻倍赔,20种罕见病多倍赔。
可以直接选择基础保障,也能按需求附加其他5项可选责任,比如前10年重中轻症额外赔,重疾多次赔,恶性肿瘤津贴等。
下面给大家讲讲保障亮点。

大黄蜂9号的优势
1、 地板价:590元就能撬动50-150万保额
0岁男宝,50万基本保额,20年交,保30年,每年仅590块。

首次发生重疾,普通的可以赔付50万,特定高发的可以赔付100万,特定罕见病还可以赔150万。
杠杆超高!几顿饭钱,就能让孩子拥有30年高保额保障。
2、保更多:重疾赔付后轻中症还能再赔,最高3次
赔完重疾之后还没完,如果90天后发生了轻症或者中症,还可以继续赔!
只要轻中症赔付次数没用完,就可以一直用,用到赔完为止!
这项责任在热门少儿重疾里面一直很受欢迎,大黄蜂9号也是诚意满满了。
3、赔更多:关爱金重中轻都可额外赔
觉得赔的不够?还可以选择疾病关爱金责任,增加前10年的赔付额度。
发生重疾/中症/轻症,额外赔60%/20%10%保额。
相当于买50万保额,前10年重疾出险能赔80万,足足多赔30万。
额外赔付包含重中轻症也很有诚意,不过只有前十年才可以额外赔,保妹觉时间上还是短了些。
幸好保费涨的不多。比如0岁女宝,50万保额,20年交,附加上关爱金也就55块钱。
4、 保更全:覆盖高发少儿重疾
当然除了低保费锁定超高保额, 少儿高发疾病齐不齐全也很值得关注!
孩子高发的疾病和大人不一样,常见的一些高发重疾险基本上都是高治疗费用的。
比如白血病,在医学上是可被治愈的,但是治疗费就不是每个家庭都能承担得起的。
如果需要造血干细胞移植,保守估计就需要60万。
所以,给孩子挑选重疾时最好尽可能多的覆盖高发疾病,且有额外赔的。
以下是官方整理的未成年高发重疾:

来源:《国民防范重大疾病健康教育读本》
保妹看了一下大黄蜂 9 号,这些高发疾病也全都涵盖了。
另外,以下少儿特定疾病还能双倍,甚至三倍赔,比如上面说到的治疗费用高昂白血病,买50万保额,确诊就能赔100万。

保额足够高,才更大程度缓解家庭经济压力,更好帮助孩子治疗康复。
总而言之,大黄蜂 9 号能在儿童疾病高发期,给予孩子全面保障,价格还很便宜,当之无愧的少儿定期重疾首选。

儿童重疾险配置思路
很多家长给孩子配置重疾险的时候,总想给孩子最好的。
产品不怕贵,只要公司好。
结果呢?钱花了不少,出险了只赔二三十万的保额,保额杯水车薪,保障还不到位。
保妹就想问一句,是谁规定贵的公司大的就一定赔得好赔的多?便宜的公司小的就不靠谱呢?
我们怎么买保险,不是光看公司,而是要 先结合自己实际情况,保费不能交的太吃力,关键时候赔付要管够。
然后是保障责任,条款好不好 ,这都是比选公司更重要的。
那究竟怎么给孩子配置重疾?
简单来说就是优先把保额做高,再根据家庭情况和预算选择合适的保障时间。
①重疾保额:50万起步
一场大病下来,除了治疗费,孩子生病期间,家长的收入损失、各种开销都需要用到钱。
所以,孩子的重疾保额要 50 万起步。
此外,儿童高发特定疾病和罕见病,治疗费用更高,能自带额外赔责任最好。
大黄蜂 9 号就是,特定疾病额外赔 100%保额,罕见病额外赔 200%,也就是 买50 万,最高能赔 150 万。
高保额,才更有底气。
②保障时间
预算不足的先选定期。
预算充足的保定期+保终身,除了增加保额,还能让孩子有伴随终身的重疾保障,没有断保风险。

总结
大黄蜂9号,在目前市场里面,算是定期重疾险里面的佼佼者,适合预算有限的家庭。
基础责任齐全,重疾赔完,轻中症还能再赔,最高 3次;
少儿高发疾病覆盖全,自带特疾翻倍赔,罕见病多倍赔;可选责任丰富,可按需求附加可选责任;
基础保障地板价,50 万保额只需590 块。
最后要提醒一下,给孩子配置重疾险 一定要做好健康告知 ,不给理赔留隐患。
也千万别忘了 把大人的保障给考虑进去 ,毕竟父母才是家里的顶梁柱,是孩子最大的依靠!
如果你还拿捏不准怎么买,扫下面二维码,让我们靠谱顾问给你建议吧。