药用胶塞行业发展趋势及竞争格局(附报告目录)
1、药用胶塞发展现状
药用胶塞行业属于药用包装材料的细分行业,目前行业发展现状如下:
(1)药用胶塞与下游医药产业紧密相关,市场容量较大且持续
药用胶塞作为一类直接接触药品的一次性耗用的药用包装材料,法规上禁止重复使用,具有批量大、尺寸要求严格、且有洁净和生物安全性要求高的特点,整体市场规模随着下游医药产业的稳定增长而持续发展。根据中国医药包装协会的相关统计,我国药用胶塞年市场销量规模约为 400 亿只,广泛用于注射剂、疫苗、生物制剂、抗生素、大输液、口服液、采血、抗肿瘤等领域,整体市场容量较大。
未来,随着经济持续增长和人均收入水平的提高、人口老龄化的加速、城镇化水平的提高、医疗体制改革的持续推进等有利因素,我国医药产业仍将持续稳定增长,药用胶塞的市场规模也将随之持续发展。
相关报告:北京普华有策信息咨询有限公司《2021-2027年药用胶塞行业投资前景专项报告》
(2)产品以常规胶塞为主,覆膜胶塞渗透率有待提高
按照橡胶组件的结构和加工工艺、以及药品活性对于包装材料的要求,目前药用胶塞市场上主要有覆膜胶塞和常规胶塞。常规胶塞以卤化丁基橡胶为主要成分,具有气密性好、耐化学腐蚀性好、耐水性能好、减震性能好等优点,是目前国内医药行业使用最多的一类药用胶塞,占比超过 90%。覆膜胶塞通过在常规胶塞接触药品的表面覆一层高阻隔性膜,可以有效阻隔药品和橡胶瓶塞的直接接触,阻止丁基胶塞中的活性物质释放,有助于更好地维持药品质量和安全。2020年5月底,国际标准化组织(ISO)发布了 ISO 8871-2:2020《非肠道用和制药设备用弹性部件 第二部分:鉴别和特性》,从国际标准层面,规定了适用于人造橡胶部件的鉴别和特性程序,包括用于药品容器和医疗器械的覆膜胶塞,并明确了覆膜胶塞对于药品安全性的重要作用。
在国外,药用胶塞的生产技术发展时间比较长,如日本 1957 年开始生产丁基橡胶瓶塞,欧美各个经济发达国家也均于二十世纪七十年代初实现批量生产药用丁基橡胶瓶塞。同时,国外的覆膜胶塞技术发展较早、发展相对成熟,如美国西氏、瑞士德特威勒、法国 Stelmi、日本大协精工等企业都有各种规格的覆膜胶塞批量生产能力。国外覆膜胶塞在整体药用胶塞行业的渗透率远高于国内水平。
在国内,由于覆膜胶塞发展时间较晚,能够批量生产覆膜胶塞而且产品质量比较稳定的厂家并不多,国内少数几家药用胶塞生产企业,经过大量的试验和不断的探索,拥有了批量供应质量稳定的覆膜胶塞的生产能力。由于符合质量要求的国产覆膜胶塞供给量相对较低,且覆膜胶塞价格相对较高,因此与欧美等发达国家相比,覆膜胶塞在国内的应用渗透率仍相对较低。
(3)行业集中度较低,结构化问题明显
与国际药用胶塞市场相比,目前我国生产药用胶塞企业众多,但企业规模通常较小,产业集中度低,多为同质化产品竞争。行业龙头企业如华兰股份、华强科技、山东药玻等在国内药用胶塞的市场占有率远低于国外龙头企业在全球市场的寡头垄断水平。
近年来,我国药用胶塞行业整体向规范化方向发展,但我国长期以来形成的药用胶塞企业多、小、散的结构性问题尚未得到根本解决。受资金和技术限制,国产药用胶塞产品多处于中低端领域,对产品质量要求低,所处市场竞争激烈,产品的同质化还造成了行业普遍存在盈利能力不足的现象。而对工艺复杂、技术要求高、质量要求高的产品,行业内具备规模化稳定生产能力的企业数量则相对较少。该类企业主要面向中高端领域,具备较为完整的生产控制体系和质量管理体系,能够连续稳定地供应适合于不同药品的各类药用胶塞,企业利润率处于合理水平。
2、药用胶塞未来发展趋势
未来,我国药用胶塞市场具有覆膜胶塞市场渗透率提升、药用胶塞行业集中度提高、进口替代加速及出口海外扩大等发展趋势,具体如下:
(1)覆膜胶塞成为药用胶塞行业发展方向之一,市场渗透率逐步提升
覆膜胶塞通过在与药品制剂直接接触的丁基胶塞表面覆一层高阻隔性膜,可有效减少丁基胶塞与药物之间的吸收、吸附、浸出、渗透,提高药物的长期稳定性,解决药用胶塞与药物的相容性方面出现的问题及由此带来的药品污染和药品安全问题。在药品质量监管日趋严格以及公众对药品安全日益重视的背景下,制药企业对药用胶塞的质量要求不断提升,由追求低成本向追求高质量、高稳定性转变,在选择药用胶塞时将更加关注质量是否稳定、与药品的相容性等各项指标是否达标。《医药工业发展规划指南》、《产业结构调整指导目录(2019 年本)》等已将具有高阻隔性的新型药品包装材料纳入重点推进发展和鼓励类发展领域。
目前,具备高阻隔性的覆膜胶塞的国内市场渗透率虽低于海外市场,但未来增长空间较大。
随着国家对药品安全的日趋重视、行业规范性和监管政策趋严、共同审评审批制度的执行并逐步向美国 FDA 及欧盟标准靠近,覆膜胶塞凭借其高阻隔性、良好的相容性和稳定性特点,更符合药品安全性和可靠性的监管要求,使得越来越多国内的大型制药企业纷纷在高端注射剂领域转向使用覆膜胶塞,因此覆膜胶塞的使用需求和渗透率将会不断增加。
(2)药品安全性要求提高、监管趋严将推动药用胶塞行业集中度的提高
药用包装材料是影响药品最终质量及使用稳定性、安全性的重要组成部分。随着药品安全要求的逐步提高,药用胶塞生产企业同样将受到来自药品监督管理部门和医药生产企业更加严格的管理和监督。在现有的共同审评审批制度下,原料药、辅料、药品包装材料和药品将进行共同审评审批,药品上市许可持有人成为药品质量管理体系的责任主体,承担药品全生命周期的质量管理责任。
共同审评审批制度将加速药用胶塞行业的洗牌。在共同审评审批制度的要求下,制药企业的试错成本将显著提高。制药企业与药用胶塞企业一旦完成共同审评审批,双方将建立起较以往更为稳固的合作关系,一般不会轻易发生更换。为保证制药企业所研发生产的药品、制剂成功通过监管部门审核、注册并且在后续生产中不出现质量问题,药企会强化供应商现场审核,在选择药用胶塞供应商时会倾向于综合实力较强、技术水平领先、规模化生产能力强、产品质量稳定、品牌知名度高的行业领先企业。未来规模较小、技术较为落后、生产工艺不规范、产品质量较差的药用胶塞企业将会逐步被市场淘汰,而行业内龙头企业一方面将通过企业并购、新项目建设等方式来进一步扩大自身规模,另一方面将不断获得淘汰出局的同行业企业留下的市场份额,从而抢占更多的市场份额。行业优胜劣汰洗牌趋势会更加明显,马太效应下龙头企业地位将更加稳固,行业集中度将进一步提高。
(3)国内药用胶塞的进口替代和国产药用胶塞出口海外市场的趋势将持续扩大
进口替代是我国医药制造业的长期发展趋势,药用胶塞行业亦然。从国产化药用胶塞的供给角度来看,随着制度体系和标准体系的逐渐完善,我国药用包装材料工业迈入规范化的良性发展阶段,市场得到不断整合,行业内技术水平低、企业管理不规范、产品质量不稳定的小企业将逐步退出市场,同时也已形成一批具备规模化生产能力的企业。该类企业具备良好的质量管理体系和技术研发水平,在竞争中占据优势地位,在企业发展过程中推动行业规范化、秩序化发展,使得国产药用胶塞的整体质量和受客户认可度不断提高。目前,虽然国外企业如美国西氏、瑞士德特威勒、法国 Stelmi、日本大协精工等在我国药用胶塞行业的高端领域仍占据较大的市场份额,但随着国内药用胶塞企业生产能力和质量管理能力的提升,且与国外药用胶塞企业相比更具有成本竞争优势,国产药用胶塞有能力逐步实现对进口产品的替代,高端药用胶塞的国产化趋势在增强。
从国产化药用胶塞的需求角度来看,注射剂类药品一直是药用胶塞重要的下游制药细分领域之一。《关于开展仿制药质量和疗效一致性评价的意见》明确规定,化学药品新注册分类实施前批准上市的仿制药需开展一致性评价。《化学药品注射剂仿制药质量和疗效一致性评价技术要求(征求意见稿)》和《已上市化学药品注射剂仿制药质量和疗效一致性评价申报资料要求(征求意见稿)》,意味着国家将注射剂一致性评价工作提上日程。《关于开展化学药品注射剂仿制药质量和疗效一致性评价工作的公告》,《化学药品注射剂仿制药质量和疗效一致性评价技术要求》等系列要求。国家对注射剂一致性评价的技术要求严格参照欧美药品监管法,确保通过一致性评价的注射剂的质量和疗效与原研药相当。
一致性评价是国家政策与产业升级的双重要求。为了鼓励仿制药企业开展一致性评价,国家有关部门制定了多项通过评价后的鼓励政策,包括对优先采购、医保支付以及资金支持等配套政策,为仿制药替代原研药创造了良好的外部环境。在诸多利好条件下,国内众多仿制药企业加快注射剂一致性评价工作,加快对原有进口药品的替代。在此基础上,国产仿制药企业的市场规模未来将得到较大提高,同时也面临着提高质量与降低价格的双重压力和机遇。相比于国外竞争对手,国内药用胶塞龙头企业的产品质量可达到国际同等质量水平,但其产品价格更低、供应更加及时、售后服务相应更加迅速。因此,未来国产仿制药企业对优质的国产化药用胶塞的需求将不断扩大。
在进口替代、高端药用胶塞市场国产化比例逐步提高的同时,国内具备规模优势和质量控制优势的药用胶塞企业也在发挥比较成本优势,在实现进口替代的同时也在寻求扩大出口规模,获得新的发展机会。
综上,从药用胶塞目前的供给和需求角度分析,随着国内药用包装材料技术进步、研发能力的提高及配套产业链的成熟,我国药用胶塞企业出现了一批具备规模化稳定生产能力的企业;同时,我国制药企业具有降低进口依赖度、使用国产药用胶塞产品、扶持国内企业以及降低成本的动力。特别是近年来,我国各行各业强调自主可控,支持国产品牌。同时,国内药用胶塞企业也在发挥比较成本优势,扩大出口规模。未来国内药用胶塞的进口替代和国产医药胶塞打入国际市场的趋势预计将持续扩大。
3、行业竞争格局
(1)国内竞争格局
国内具有市场竞争力的药用胶塞企业,如华兰股份、华强科技、盛州医药等,始终坚持凭借自身研发实力和技术储备,走自主研发路线,不断改进自身生产工艺,通过生产和销售覆膜胶塞等高质量产品,提高产品附加值,掌握稳定的销售渠道,保障了企业销售收入的规模及增长,引领行业的进步与发展。
未来随着行业的持续发展、共同审评审批制度的推进等,行业内企业的竞争格局将日趋分化,中小规模的企业缺乏核心竞争优势,在低端市场激烈的竞争环境中将最终退出市场;行业内坚持自主研发、掌握核心技术的优质药用胶塞企业将逐步占领更多市场份额,在中高端市场集中度将进一步提高。这也是未来我国药用胶塞行业逐步做大做强、逐渐实现进口替代及海外出口、成为全球医药企业药用胶塞供应基地的关键力量。
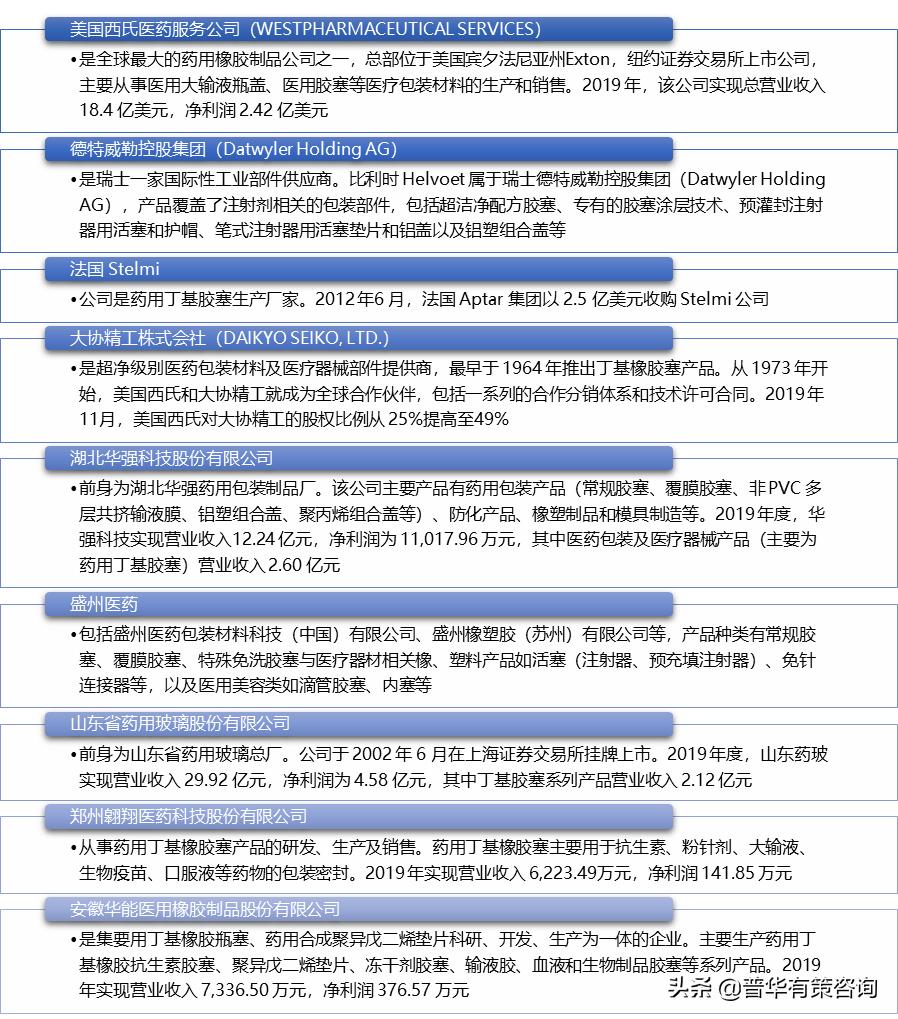
(2)行业重点企业
目前,我国药用胶塞市场的参与者主要有华兰股份、华强科技、盛州医药等国内企业,以及美国西氏、瑞士德特威勒、法国 Stelmi、日本大协精工等国外企业。同行业内主要企业具体情况如下:

资料来源:普华有策
目录
第一章 宏观经济环境分析
第一节 全球宏观经济分析
一、全球宏观经济运行概况
二、全球宏观经济趋势预测
第二节 中国宏观经济环境分析
一、2016-2021年中国宏观经济运行概况
二、中国宏观经济趋势预测
第三节 药用胶塞行业社会环境分析
第四节 药用胶塞行业政治法律环境分析
一、行业管理体制分析
二、行业相关发展规划
三、主要产业政策解读
第五节 药用胶塞行业技术环境分析
一、技术发展水平分析
二、技术革新趋势分析
第二章 国际药用胶塞行业发展分析
第一节 国际药用胶塞行业发展现状分析
一、国际药用胶塞行业发展概况
二、主要国家药用胶塞行业的经济效益分析
三、2021-2027年国际药用胶塞行业的发展趋势分析
第二节 主要国家及地区药用胶塞行业发展状况及经验借鉴
一、美国药用胶塞行业发展分析
1、2016-2021年行业规模情况
2、2021-2027年行业前景展望
二、欧洲药用胶塞行业发展分析
1、2016-2021年行业规模情况
2、2021-2027年行业前景展望
三、日韩药用胶塞行业发展分析
1、2016-2021年行业规模情况
2、2021-2027年行业前景展望
四、2016-2021年其他国家及地区药用胶塞行业发展分析
五、国外药用胶塞行业发展经验总结
第三章 2016-2021年中国药用胶塞市场供需分析
第一节 2016-2021年药用胶塞产能分析
一、2016-2021年中国药用胶塞产能及增长率
二、2021-2027年中国药用胶塞产能预测
三、2016-2021年中国药用胶塞产能利用率分析
第二节 2016-2021年药用胶塞产量分析
一、2016-2021年中国药用胶塞产量及增长率
二、2021-2027年中国药用胶塞产量预测
第三节 2016-2021年药用胶塞市场需求分析
一、2016-2021年中国药用胶塞市场需求量及增长率
二、2021-2027年中国药用胶塞市场需求量预测
第四章 中国药用胶塞产业链结构分析
第一节 中国药用胶塞产业链结构
一、产业链概况
二、特征
第二节 中国药用胶塞产业链演进趋势
一、产业链生命周期分析
二、产业链价值流动分析
三、演进路径与趋势
第三节 中国药用胶塞产业链竞争分析
第五章 2016-2021年药用胶塞行业产业链分析
第一节 2016-2021年药用胶塞行业上游运行分析
一、行业上游介绍
二、行业上游发展状况分析
三、行业上游对药用胶塞行业影响力分析
第二节 2016-2021年药用胶塞行业下游运行分析
一、行业下游介绍
二、行业下游发展状况分析
三、行业下游对药用胶塞行业影响力分析
第六章 中国药用胶塞行业区域市场分析
第一节 华北地区药用胶塞行业分析
一、2016-2021年行业发展现状分析
二、2016-2021年市场规模情况分析
三、2016-2021年市场需求情况分析
四、2021-2027年行业发展前景预测
第二节 东北地区药用胶塞行业分析
一、2016-2021年行业发展现状分析
二、2016-2021年市场规模情况分析
三、2016-2021年市场需求情况分析
四、2021-2027年行业发展前景预测
第三节 华东地区药用胶塞行业分析
一、2016-2021年行业发展现状分析
二、2016-2021年市场规模情况分析
三、2016-2021年市场需求情况分析
四、2021-2027年行业发展前景预测
第四节 华南地区药用胶塞行业分析
一、2016-2021年行业发展现状分析
二、2016-2021年市场规模情况分析
三、2016-2021年市场需求情况分析
四、2021-2027年行业发展前景预测
第五节 华中地区药用胶塞行业分析
一、2016-2021年行业发展现状分析
二、2016-2021年市场规模情况分析
三、2016-2021年市场需求情况分析
四、2021-2027年行业发展前景预测
第六节 西南地区药用胶塞行业分析
一、2016-2021年行业发展现状分析
二、2016-2021年市场规模情况分析
三、2016-2021年市场需求情况分析
四、2021-2027年行业发展前景预测
第七节 西北地区药用胶塞行业分析
一、2016-2021年行业发展现状分析
二、2016-2021年市场规模情况分析
三、2016-2021年市场需求情况分析
四、2021-2027年行业发展前景预测
第七章 中国药用胶塞行业成本费用分析
第一节 2016-2021年药用胶塞行业产品销售成本分析
一、2016-2021年行业销售成本总额分析
二、不同规模企业销售成本比较分析
三、不同所有制企业销售成本比较分析
第二节 2016-2021年药用胶塞行业销售费用分析
一、2016-2021年行业销售费用总额分析
二、不同规模企业销售费用比较分析
三、不同所有制企业销售费用比较分析
第三节 2016-2021年药用胶塞行业管理费用分析
一、2016-2021年行业管理费用总额分析
二、不同规模企业管理费用比较分析
三、不同所有制企业管理费用比较分析
第四节 2016-2021年药用胶塞行业财务费用分析
一、2016-2021年行业财务费用总额分析
二、不同规模企业财务费用比较分析
三、不同所有制企业财务费用比较分析
第八章 中国药用胶塞行业市场经营情况分析
第一节 2016-2021年行业市场规模分析
第二节 2016-2021年行业基本特点分析
第三节 2016-2021年行业销售收入分析
第四节 2016-2021年行业区域结构分析
第九章中国药用胶塞产品价格分析
第一节 2016-2021年中国药用胶塞历年价格
第二节 中国药用胶塞当前市场价格
一、产品当前价格分析
二、产品未来价格预测
第三节 中国药用胶塞价格影响因素分析
第四节 2021-2027年药用胶塞行业未来价格走势预测
第十章 药用胶塞行业竞争格局分析
第一节 药用胶塞行业集中度分析
一、市场集中度分析
二、区域集中度分析
第二节 药用胶塞行业竞争格局分析
一、行业竞争分析
二、与国际产品竞争分析
三、行业竞争格局展望
第十一章 普华.有策对行业重点企业经营状况分析
第一节 A公司
一、企业基本情况
二、企业主要业务概况
三、企业核心竞争力分析
四、企业经营情况分析
五、企业发展战略分析
第二节 B公司
一、企业基本情况
二、企业主要业务概况
三、企业核心竞争力分析
四、企业经营情况分析
五、企业发展战略分析
第三节 C公司
一、企业基本情况
二、企业主要业务概况
三、企业核心竞争力分析
四、企业经营情况分析
五、企业发展战略分析
第四节 D公司
一、企业基本情况
二、企业主要业务概况
三、企业核心竞争力分析
四、企业经营情况分析
五、企业发展战略分析
第五节 E公司
一、企业基本情况
二、企业主要业务概况
三、企业核心竞争力分析
四、企业经营情况分析
五、企业发展战略分析
第十二章 药用胶塞行业投资价值评估
第一节 2016-2021年药用胶塞行业产销分析
第二节 2016-2021年药用胶塞行业成长性分析
第三节 2016-2021年药用胶塞行业经营能力分析
一、应收账款周转率分析
二、存货账款周转率分析
三、总资产周转率分析
第四节 2016-2021年药用胶塞行业盈利能力分析
一、主营业务利润率分析
二、总资产收益率分析
第五节 2016-2021年药用胶塞行业偿债能力分析
一、短期偿债能力分析
二、长期偿债能力分析
第十三章PHPOLICY对2021-2027年中国药用胶塞行业发展预测分析
第一节 2021-2027年中国药用胶塞发展环境预测
一、行业宏观预测
二、所处行业发展展望
三、行业发展状况预测分析
四、行业挑战及机遇
第二节 2021-2027年我国药用胶塞行业产值预测
第三节 2021-2027年我国药用胶塞行业销售收入预测
第四节 2021-2027年我国药用胶塞行业总资产预测
第五节2021-2027年我国药用胶塞行业市场规模预测
第六节 2021-2027年中国药用胶塞市场形势分析
一、2021-2027年中国药用胶塞生产形势分析预测
二、影响行业发展因素分析
1、有利因素
2、不利因素
第七节 2021-2027年中国药用胶塞市场趋势分析
一、行业市场趋势总结
二、行业发展趋势分析
三、行业市场发展空间
四、行业产业政策趋向
五、行业发展技术趋势
第十四章 药用胶塞行业投资战略
第一节 药用胶塞行业发展趋势分析
一、品牌格局趋势
二、渠道分布趋势
三、消费趋势分析
第二节药用胶塞行业存在问题及对策
第三节 药用胶塞行业发展战略研究
第十五章 2021-2027年药用胶塞行业投资机会与风险
第一节药用胶塞行业投资机会
一、产业链投资机会
二、细分市场投资机会
三、重点区域投资机会
第二节药用胶塞行业投资风险及防范
一、政策风险及防范
二、技术风险及防范
三、供求风险及防范
四、宏观经济波动风险及防范
五、关联产业风险及防范
六、产品结构风险及防范
七、其他风险及防范
第十六章 普华有策对药用胶塞行业研究结论及投资建议
第一节 行业研究结论及建议
第二节 2021-2027年药用胶塞行业投资建议
一、行业发展策略建议
二、行业投资方向建议
三、行业投资方式建议