近日,华大海洋与水科院长江所合作完成小体鲟全基因组草图,相关研究成果在国际学术期刊 Frontiers in Genetics 上在线发表( 图1 ; doi:10.3389/fgene.2019.00776)。这是全球首个破译的鲟鱼全基因组序列,对于揭示鲟鱼全基因组复制事件、起源和进化等生物学问题具有重要的科学价值,也为鲟鱼养殖和繁育等产业应用提供了科技支撑。长江所博士后程佩琳和华大海洋博士生黄玉为该论文的共同第一作者,长江所危起伟研究员、华大海洋研究院院长石琼教授为共同通讯作者。

鲟鱼(sturgeon)隶属于鲟形目、鲟科,是现存起源最早的脊椎动物类群,也是世界重要的鱼类贸易物种,因特殊的进化地位和重要的经济价值而广受关注。鲟鱼起源于三亿年前,早于全骨总目(弓鳍鱼和雀鳝),因而鲟鱼没有经历硬骨鱼类特有的全基因组复制事件。然而有研究证明,鲟鱼经历了谱系特异性的一轮甚至多轮的全基因组复制,导致有关基因组的组成和染色体结构特殊而又复杂。

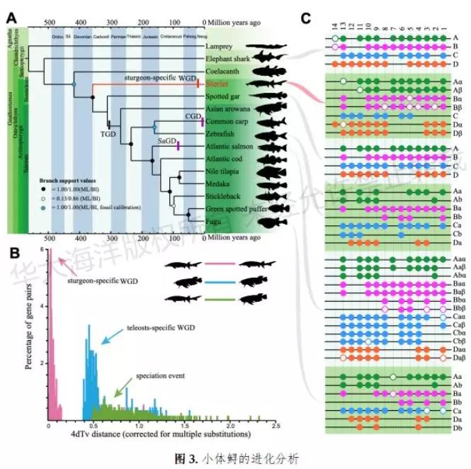
小体鲟(Acipenser ruthenus)是鲟鱼中个体最小的物种(图2),主要分布于欧洲淡水水域和我国的*疆新**地区,是目前鲟鱼养殖业中良好的杂交亲本来源,具有巨大的养殖前景。本研究首次完成了小体鲟的全基因组测序与基础分析,组装基因组为1.83 Gb,包含784 Mb的重复序列(占基因组42.84%),共注释出22,184个蛋白编码基因。利用小体鲟和另外14个代表性脊椎动物的全基因组构建系统进化树(图3A),结果显示小体鲟位于辐鳍鱼的最基部,起源时间约为3.58亿年前,与发生于3.589亿年前的泥盆纪后期物种大灭绝的时间非常相近。四重兼并性位点颠换率(4dTv)分析显示,鲟鱼特有的全基因组复制事件发生在大约2,130万年前,与另一特殊鲟鱼“匙吻鲟”的全基因组复制时间(4,200万年前)相近(图3B)。此外,我们还从基因组中找到68个Hox基因(homeobox genes,同源异型盒基因),分布在7个Hox基因簇上(图3C)。

作为世界上首个公开发表的鲟鱼基因组图谱,有关工作对鲟鱼的基础科研和产业应用都具有重大的指导意义,标志着鲟鱼养殖研究进入了基因组时代,将为鲟鱼分子育种技术建立和良种培育提供宝贵的遗传资源。
华大海洋集团旗下的镇江科华渔业发展有限公司,是一个集品种选育、特种水产养殖、水产加工、市场贸易、技术推广于一体的科技型水产公司。公司设有江苏省海洋与渔业局授权的“江苏省鲟鱼研究开发中心”, 2013年被认定为镇江市农业产业化龙头企业,2014年被授予市级水产良种繁育场。科华渔业的鲟鱼养殖基地占地面积450亩(图4),建有鲟鱼室内育苗池、养殖温室、标准化生态养殖池塘共300多亩。现存池商品鲟鱼(2kg以上)5万尾,6龄以上雌鱼存量13,000尾,其中杂交鲟雌鱼存量5,000尾,史氏鲟雌鱼存量3,000尾,俄罗斯鲟雌鱼存量5,000尾,可满足未来三年30吨的鱼子酱出口总量需求,达到年产鱼子酱10吨的生产能力。

华大海洋在镇江还建有水产品加工中心——江苏益华食品有限公司(图5),主要承载鲟鱼及其生物制品的加工和贮存,建有-20℃冷库、-30℃速冻库以及鱼子酱中转储藏库,具备年加工鱼子酱30吨、鲟鱼肉800吨、淡水冷冻品800吨、海鲜冷冻品200吨的能力。公司建有完善的食品安全质量管理体系,通过了HACCP、ISO22000食品质量安全管理体系认证,并已获得出口食品生产加工企业出口备案,拥有自主出口权。

鲟鱼籽酱(Caviar)由鲟鱼卵腌渍而成,富含人体必需氨基酸和不饱和脂肪酸(EPA、DHA)、无机盐、维生素A、B和D,以及钙、铜、镁、 铁和硒等微量元素。鲟鱼籽酱与鹅肝、松露并称为“世界三大美食”, 素有“黑色黄金”之称,是国际上经久不衰的名贵高档食品。华大海洋鲟鱼籽酱现已远销迪拜、俄罗斯、欧美、东南亚等国家和地区(图6)。
