为方便行业人士或投资者更进一步了解栎木行业现状与前景,智研咨询特推出《2023-2029年中国栎木行业市场需求分析及投资战略咨询报告》(以下简称《报告》)。报告对中国栎木市场做出全面梳理和深入分析,是智研咨询多年连续追踪、实地走访、调研和分析成果的呈现。

为确保栎木行业数据精准性以及内容的可参考价值,智研咨询研究团队通过上市公司年报、厂家调研、经销商座谈、专家验证等多渠道开展数据采集工作,并对数据进行多维度分析,以求深度剖析行业各个领域,使从业者能够从多种维度、多个侧面综合了解2022年栎木行业的发展态势,以及创新前沿热点,进而赋能栎木从业者抢跑转型赛道。

栎木又称橡木、柞木,是壳斗科木材的总称。栎木的材质坚实、强度较大,耐腐、耐磨,在地板、家具、装饰材料、建筑、车船等方面应用广泛。目前,市场上常见的栎木多为进口栎木,主要用于生产家具、地板、装饰面板、葡萄酒酒桶及集成材或家具部件。
全世界范围内栎木有8属900多种,广泛分布在北半球区域,包括亚洲、欧洲、美洲和非洲等地,分布在我国的栎木有7属300多种。在我国栎类7个属中,栎属的种类最多、分布最广,共51种,种类约占世界的1/6。其中蒙古栎在黑龙江、吉林、内蒙古分布较多;麻栎主要分布在四川、云南和河南省;栓皮栎主要分布在湖北、陕西、云南和四川省。按照GB/T 16734-1997《中国主要木材名称》国家标准可以将栎木分为两组,分别为麻栎组和槲栎组。

栎类在用材、工业原料、环境美化和生态恢复等方面具有十分重要的价值。 栎树材质优异,是世界上优质商品材和燃料的重要来源,其木材产品广泛地用于家具、建筑材料、铁路枕木、各类桶器以及矿柱等。近年来全球栎木原木市场规模整体保持增长态势,数据显示,2022年全球栎木原木市场规模约为44.52亿美元,同比增长9.3%。
就我国栎木原木市场供需而言,受到政策禁伐令影响,国内行业产量基本保持平稳,需求量增速相对较快。据统计,2022年中国栎木原木行业产量约为180.25万立方米,需求量约为324.47万立方米,分别同比增长4.02%、5.22%,目前我国市场栎木原木有接近60%的是进口木材。

我国是全球木材资源进口大国,栎木原木进口量保持稳定。据中国海关数据,2022年我国栎木原木进口数量为130.8万立方米,同比下降3.21%,主要是海外栎木原木市场价格持续增长,市场进口均价从2019年的324.7元/立方米上涨到2022年的481.1元/立方米。进口地区方面,法国、美国、比利时、德国是我国栎木原木主要进口地区,2022年进口数量占比分别为42.4%、24.9%、5.8%、5.4%。

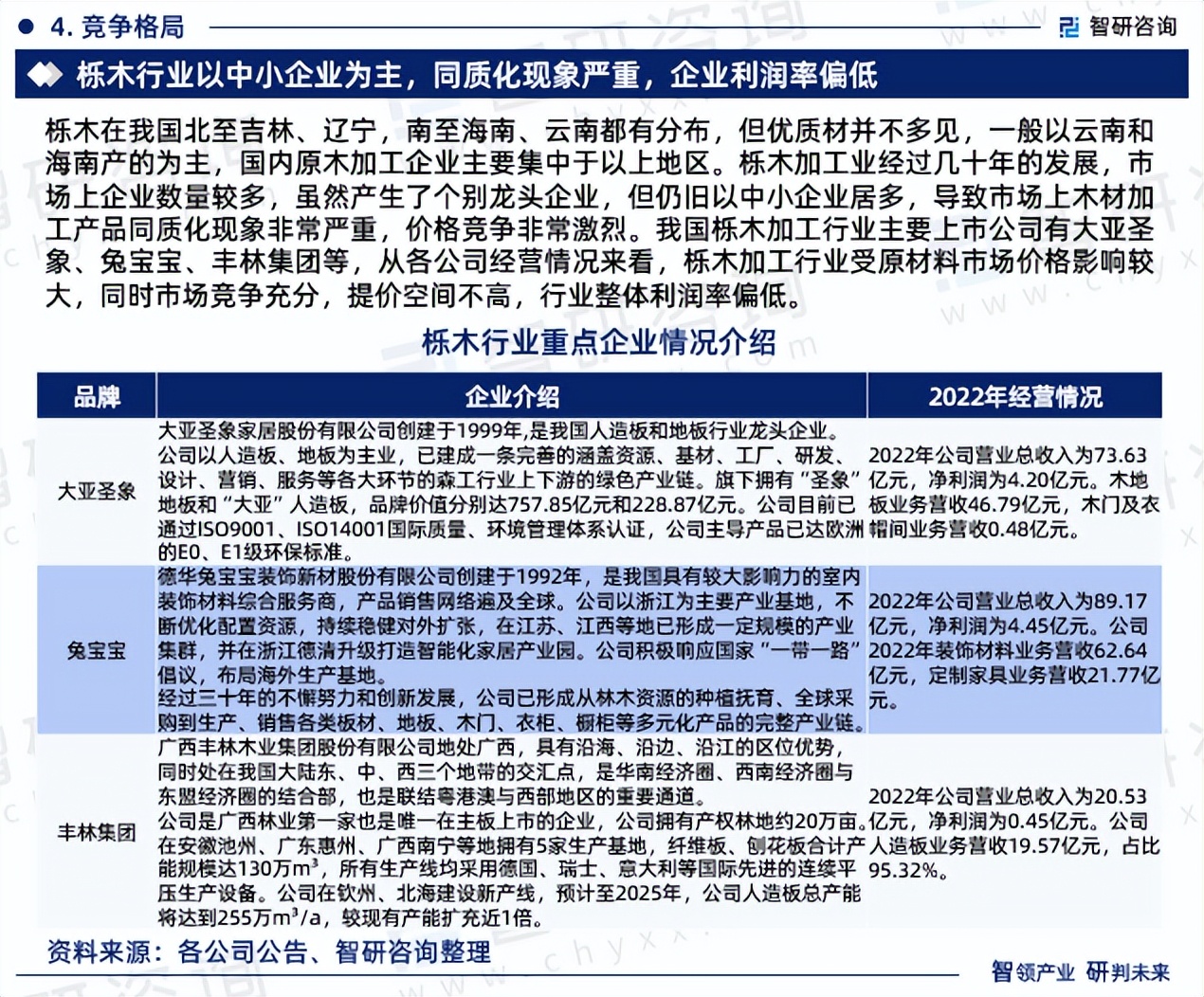
栎木在我国北至吉林、辽宁,南至海南、云南都有分布,但优质材并不多见,一般以云南和海南产的为主,国内原木加工企业主要集中于以上地区。栎木加工业经过几十年的发展,市场上企业数量较多,虽然产生了个别龙头企业,但仍旧以中小企业居多,导致市场上木材加工产品同质化现象非常严重,价格竞争非常激烈。我国栎木加工行业主要上市公司有大亚圣象、兔宝宝、丰林集团等,从各公司经营情况来看,栎木加工行业受原材料市场价格影响较大,同时市场竞争充分,提价空间不高,行业整体利润率偏低。

《2023-2029年中国栎木行业市场需求分析及投资战略咨询报告》是智研咨询重要成果,是智研咨询引领行业变革、寄情行业、践行使命的有力体现,更是栎木领域从业者把脉行业不可或缺的重要工具。智研咨询已经形成一套完整、立体的智库体系,多年来服务政府、企业、金融机构等,提供科技、咨询、教育、生态、资本等服务。

数据说明:
1:本报告核心数据更新至2022年12月,以中国大陆地区数据为主,少量涉及全球数据;预测区间涵盖2023-2029年,数据内容涉及栎木产品产量、行业产值、销售收入、市场规模、产品价格等。
2:除一手调研信息和数据外,国家统计局、中国海关、行业协会、上市公司公开报告(招股说明书、转让说明书、年报、问询报告等)等权威数据源亦共同构成本报告的数据来源。一手资料来源于研究团队对行业内重点企业访谈获取的一手信息数据,主要采访对象有企业高管、行业专家、技术负责人、下游客户、分销商、代理商、经销商以及上游原料供应商等;二手资料来源主要包括全球范围相关行业新闻、公司年报、非盈利性组织、行业协会、政府机构及第三方数据库等。
3:报告核心数据基于公司严格的数据采集、筛选、加工、分析体系以及自主测算模型,确保统计数据的准确可靠。
4:本报告所采用的数据均来自合规渠道,分析逻辑基于智研团队的专业理解,清晰准确地反映了分析师的研究观点。
报告目录框架:
第一章 栎木行业产品定义及行业概述发展分析
第一节 栎木行业产品定义
一、栎木行业产品定义及分类
二、栎木行业产品应用范围分析
三、栎木行业发展历程
四、栎木行业发展地位及影响分析
第二节 栎木行业产业链发展环境简析
一、栎木行业产业链模型理论
二、栎木行业产业链示意图及相关概述
第三节 经济环境
一、国民经济运行情况GDP分析
二、消费价格指数CPI、PPI分析
三、全国居民收入情况分析
四、恩格尔系数分析
五、工业发展形势分析
六、固定资产投资情况分析
七、2022年我国宏观经济发展预测
第四节 栎木行业税收及进出口关税
第五节 社会环境
一、人口数量及老龄化分析
二、网民规模情况
三、居民消费特点分析
第六节 栎木技术发展现状
一、栎木行业技术发展
二、栎木生产工艺
三、栎木技术发展趋势
第二章 2018-2022年栎木行业国内外市场发展概述
第一节 2018-2022年全球栎木行业发展分析
一、全球栎木经济发展现状及预测
二、全球栎木行业技术发展现状
三、全球栎木行业发展概述
第二节 2018-2022年全球栎木行业供需及规模分析
一、全球栎木行业市场供需情况
二、全球栎木行业市场规模及区域分布情况
三、全球栎木行业重点国家市场分析
四、全球栎木行业发展热点分析
五、2023-2029年全球栎木行业市场规模预测
第三节 2018-2022年中国及全球栎木行业对比分析
一、中国栎木行业生命周期分析
二、中国栎木行业市场成熟度情况
三、中国和国外栎木行业对比SWTO
第四节 2018-2022年全球栎木行业相关产品进出口情况
第三章 2018-2022年我国栎木行业发展现状
第一节 中国栎木行业发展概述
一、中国栎木行业发展现状
二、中国栎木发展面临问题
三、2018-2022年中国栎木行业市场规模
四、中国栎木行业需求客户结构
第二节 我国栎木行业发展状况
一、2018-2022年中国栎木行业产值情况
二、2022年我国栎木产值区域分布分析
第三节 2018-2022年中国栎木行业产量分析
第四节 2022年栎木行业需求分析
一、2018-2022年我国栎木行业需求分析
二、2018-2022年我国栎木市场价格走势分析
第四章 栎木行业竞争态势分析
第一节 栎木行业集中度分析
一、栎木市场集中度分析
二、栎木企业分布区域集中度分析
三、栎木区域消费集中度分析
第二节 栎木行业主要企业竞争力分析
一、重点企业资产总计对比分析
二、重点企业从业人员对比分析
三、重点企业全年营业收入对比分析
四、重点企业利润总额对比分析
五、重点企业综合竞争力对比分析
第三节 栎木行业竞争格局分析
一、2022年栎木行业竞争分析
二、2022年中外栎木产品竞争分析
三、2022年我国栎木市场竞争分析
四、近年国内栎木行业重点企业发展动向
第五章 2018-2022年中国栎木所属行业运行及进出口分析
第一节 2018-2022年中国栎木所属行业总体运行情况
一、栎木企业数量及分布
二、栎木行业从业人员统计
第二节 2018-2022年中国栎木所属行业运行数据
一、行业资产情况分析
二、行业销售情况分析
三、行业利润情况分析
第三节 2018-2022年中国栎木所属行业成本费用结构分析
第四节 2018-2022年中国栎木所属行业经营成本情况
第五节 2018-2022年中国栎木所属行业管理费用情况
第六节 中国栎木行业或相关行业进出口分析
1、2018-2022年行业进出口数量及金额
2、行业进口分国家
3、行业出口分国家
第六章 2018-2022年中国栎木行业区域发展分析
第一节 中国栎木行业区域发展现状分析
第二节 2018-2022年华北地区
一、华北地区经济发展现状分析
二、市场规模情况分析
三、市场需求情况分析
四、行业发展前景预测
第三节 2018-2022年东北地区
一、东北地区经济发展现状分析
二、市场规模情况分析
三、市场需求情况分析
四、行业发展前景预测
第四节 2018-2022年华东地区
一、华东地区经济发展现状分析
二、市场规模情况分析
三、市场需求情况分析
四、行业发展前景预测
第五节 2018-2022年华南地区
一、华南地区经济发展现状分析
二、市场规模情况分析
三、市场需求情况分析
四、行业发展前景预测
第六节 2018-2022年华中地区
一、华中地区经济发展现状分析
二、市场规模情况分析
三、市场需求情况分析
四、行业发展前景预测
第七节 2018-2022年西部地区
一、西部地区经济发展现状分析
二、市场规模情况分析
三、市场需求情况分析
四、行业发展前景预测
第七章 栎木重点企业发展分析
第一节 上海阔展木业有限公司
一、企业经营情况分析
二、企业产品及竞争优势分析
三、市场营销网络分析
四、公司战略规划分析
第二节 东莞市大森木业有限公司
一、企业经营情况分析
二、企业产品及竞争优势分析
三、市场营销网络分析
四、公司战略规划分析
第三节 东莞市欧博源木业有限公司
一、企业经营情况分析
二、企业产品及竞争优势分析
三、市场营销网络分析
四、公司战略规划分析
第四节 浙江富得利木业有限公司
一、企业经营情况分析
二、企业产品及竞争优势分析
三、市场营销网络分析
四、公司战略规划分析
第五节 苏州大卫木业有限公司
一、企业经营情况分析
二、企业产品及竞争优势分析
三、市场营销网络分析
四、公司战略规划分析
第八章 2018-2022年中国栎木行业上下游主要行业发展现状分析
第一节 2018-2022年主要上游产业发展分析
一、林业机械行业发展分析
1、行业市场规模情况
2、产品价格分析
3、产品生产情况
二、肥料行业发展分析
1、行业市场规模情况
2、产品价格分析
3、产品生产情况
第二节 2018-2022年主要下游产业发展分析
一、家具行业发展分析
1、行业现状分析
2、行业发展前景
二、木地板行业发展分析
1、行业现状分析
2、行业发展前景
第九章 2023-2029年中国栎木行业发展预测分析
第一节 2023-2029年中国栎木行业产量预测
第二节 2023-2029年中国栎木行业需求量预测
第三节 2023-2029年中国栎木行业规模预测
第四节 2023-2029年中国产业的前景及趋势
一、中国栎木市场发展前景乐观
二、2022年中国栎木市场消费趋势分析
第五节 2023-2029年中国栎木行业发展趋势
一、中国栎木行业的发展前景
二、2023-2029年中国栎木产业规划分析
三、我国栎木行业的标准化发展趋势
第六节 2023-2029年中国栎木行业“走出去”发展分析
第十章 栎木行业投资前景研究及销售战略分析
第一节 影响栎木行业发展的主要因素
一、影响栎木行业运行的有利因素
二、影响栎木行业运行的稳定因素
三、影响栎木行业运行的不利因素
四、我国栎木行业发展面临的挑战
五、我国栎木行业发展面临的机遇
第二节 行业投资形势分析
一、2018-2022年中国栎木行业投资规模
二、行业投资壁垒
三、行业SWOT分析
四、行业五力模型分析
第三节 2023-2029年栎木行业投资效益分析
第四节 2023-2029年栎木行业投资前景研究研究
第五节 栎木行业投资前景预警
一、2023-2029年栎木行业市场风险预测
二、2023-2029年栎木行业政策风险预测
三、2023-2029年栎木行业经营风险预测
四、2023-2029年栎木行业技术风险预测
五、2023-2029年栎木行业竞争风险预测
六、2023-2029年栎木行业其他风险预测
第六节 市场策略分析
一、栎木价格策略分析
二、栎木渠道策略分析
第七节 销售策略分析
一、媒介选择策略分析
二、产品定位策略分析
三、企业宣传策略分析
第八节 提高栎木企业竞争力的策略
一、提高中国栎木企业核心竞争力的对策
二、栎木企业提升竞争力的主要方向
三、影响栎木企业核心竞争力的因素及提升途径
四、提高栎木企业竞争力的策略
第九节 对我国栎木品牌的战略思考
一、栎木实施品牌战略的意义
二、栎木企业品牌的现状分析
三、我国栎木企业的品牌战略
四、栎木品牌战略管理的策略
第十节 市场的重点客户战略实施
一、实施重点客户战略的必要性
二、合理确立重点客户
三、重点客户战略管理
四、重点客户管理功能
图表目录:部分
图表1:中国栎木行业发展历程
图表2:栎木行业产业链示意图
图表3:栎木行业相关进出口税率情况
图表4:行业适用的主要产业政策
图表5:2013-2022年中国栎木行业专利数量趋势图(单位:件)
图表6:2016-2022年全球栎木原木市场供需情况
图表7:2016-2022年全球栎木原木市场规模
图表8:2013-2022年美国栎木原木进出口情况
图表9:2022年全球主要国家栎木原木进口情况
图表10:2016-2022年中国栎木原木行业市场规模情况
图表11:2016-2022年中国栎木原木行业销售平衡情况
图表12:2016-2022年中国栎木锯材和木片加工产品产销情况
图表13:2016-2022年我国栎木原木产值走势图
图表14:2022-2028年中国栎木原木需求量走势预测
图表15:2022-2028年中国栎木原木市场规模走势预测
智研咨询作为中国产业咨询领域领导品牌,以“用信息驱动产业发展,为企业投资决策赋能”为品牌理念。公司融合定量分析与定性分析方法,用自主研发算法,结合行业交叉大数据,通过多元化分析,挖掘定量数据背后根因,剖析定性内容背后逻辑,客观真实地阐述行业现状,审慎地预测行业未来发展趋势,为客户提供专业的行业分析、市场研究、数据洞察、战略咨询及相关解决方案,助力客户提升认知水平、盈利能力和综合竞争力。主要服务包含精品行研报告、专项定制、月度专题、可研报告、商业计划书、产业规划等。提供周报/月报/季报/年报等定期报告和定制数据,内容涵盖政策监测、企业动态、行业数据、产品价格变化、投融资概览、市场机遇及风险分析等。