
长春西区和北区的特点是,
价格比较容易接受,
面积段控制的比较好,
用南城、净月的入门价,
就可以在这买个不错的房子;

长春大北:宽城
先看北城,也就是宽城,
以前宽城被区位限制,
想去宽城得过桥洞,交通很不方便,
现在地铁开了,中东奥莱开了,
宽城也形成了真正意义上的商业中心;

(以前去宽城的必经之路)
以前的宽城,没有真正的商圈,
火车站有潜力,
但是万达广场没火起来,有些尴尬,
现在中东奥莱+麦德龙+迪卡侬等商业,
在宽城区政府附近形成了商业中心,
也是宽城真正意义上的商圈。

看一下宽城的楼盘,
主要集中在北环城路附近;

米澜国际,
剩余房源100套左右,
洋房9000元/平左右,明年末交房;
园区布置的感受特别好,
小区里看不到一个垃圾箱,
都被花墙围着,藏在里面。

英伦小镇,
和米兰国际挨着,
但是园区整体感受差一些。

万龙银河城,
万龙在北城的知名度就相当于万科,
而且口碑比万科还硬,
这么多年接到过不少万科的投诉,
但从没接到过万龙的投诉;
面积小的有78和82平,
这个面积目前在长春市都不好找;

这是一个体量非常大的项目,
未来居住人口预计10万人,
预计明年8月末交房。

公园一号,
当年也是四五千的房子,
现在也9千了,洋房得1万;

看这大公园,
钱都出在这大公园上,
当年谁会想到伊通河能治理的这么好?

华方状元府,
这也是非常刺激的一个盘,
去年8月份3000多一平,
好多二手房中介都去买了;

兆丰青年路玖号,
现在卖的是一期现房,
二期加推精装修房源,时间待定;

园区实景:

恒大城,
旁边就是住邦城市广场,地段非常成熟,
产品也是北城非常稀缺的精装修,
卖的不好就是因为大高层,33层,
很多人对大高层有抗性。

万龙国际城,
现房,均价1万/平,
地段也不错,
在宽城区政府商圈附近。

中冶蓝城,
楼下就是欧亚超市;

开发商也非常厉害,
鸟巢、水立方就是他干的。

新星宇铂悦,
火车站商圈,地段非常好,
面积最小50平,精装修。

万星北城上院,
要在宽城做高端产品,
预计有洋房、叠墅、合院,
明年上市。

金地名悦,
这家开发商,在沈阳的项目很多,
做了很多品质楼盘,
但是这个项目只有3栋楼。

长春大西:西城
北城就说到这,下面看西城,
现在去售楼处就能买的,只有中铁城,
其他项目还没正式卖。

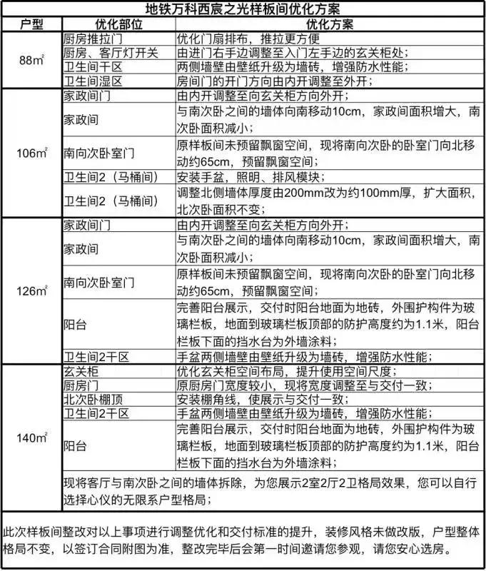
万科西宸之光,
9千多买万科的地铁房,还带精装修,
就是目前周边啥都没有;

目前样板间整改中,
据说交付标准有所提升。

中铁城,
有意思的是现在主推的是抵账房,
和车位绑定卖。

从位置上看,
中铁城和万科很近,
因为中铁城卖的便宜,
所以万科也没法卖太贵,
这么看我们还要感谢中铁城。

新星宇和锦,
9千多的精装修小高层,中规中矩。

大众湖滨壹号,
这是大众第一个精装修项目,
这个位置,汽车厂和绿园的人都没抗性,
离中海景阳公馆和万科城市之光很近,
价格也不会便宜;

精装修效果图,仅供参考。

天一和院,
这个楼盘就是习惯性没证。

总结一下,
南城净月多数后年交房,
北城楼盘大多明年交房,
有很多已经是现房,
适合着急买房住的购房者;
西城选择不多,如果没抢到万科,
可以去中铁城看看。

