爱钱进终于打破沉默,虽然只是在六周年的时候对内部员工发的公司内部信,但也涉及到一些出借人关心的问题,从流传出来的版本我们来看一下爱钱进的现状和态度。
爱钱进终于打破沉默,虽然只是在六周年的时候对内部员工发的公司内部信,但也涉及到一些出借人关心的问题,从流传出来的版本我们来看一下爱钱进的现状和态度。
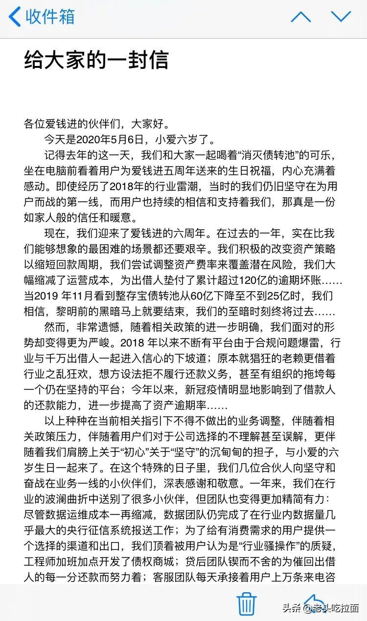
先贴个内部信截图,据说是从爱钱进内部员工那里拿到的,可信度还是挺高的。


内部信里提到了最近在出借人中关注度和讨论度很高的几方面内容,包括央行征信、债权商城、垫付以及下一阶段的动作等,我们逐个来看看都是怎么说的。
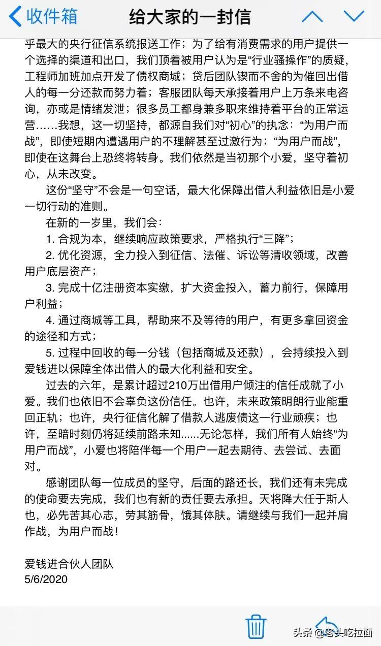
第1, 爱钱进目前累计垫付超过120亿。

从爱钱进对外公布的数据来看,垫付累计超百亿确实是个不小的数额。2018年夏天暴雷潮带来的恐慌和挤兑潮,以及引发的一系列JG收紧带来的消化债转的困难,不必再赘述。内部信中提到爱钱进在2019年11月将整存宝债转池从60亿下降至不到25亿。
从垫付数据,以及在第三方平台上披露的逾期数据来看,爱钱进很大一部分利润确实用来垫付逾期坏账,这也正是P2P高收益覆盖高风险常见的操作模式。但是随着JG要求三降,停止发新标,没有新的资金来源,新业务开展受限。一方面营收受限,另一方面,受经济大环境影响,资产端逾期率逐渐增加,双重压力下,其垫付能力不乐观,即便有这个意愿,但是也难有拖住这么大盘子的能力。
内部信中提到未来要完成10亿注册资本的实缴,在当前这个境况下,还在追加实缴的,无论如何,也算是个好消息了,可以多少感受到一些爱钱进的这个“意愿“,只是奈何能力有限。
第二,坚持到现在的平台,都是过去“响当当“的头部平台?
“能够在这种艰难情况下,坚守到2020年的,更多的是根据政策调整,坚守合规的平台。“这句话虽然是平台自己内部说的,但也却是行业现状和事实,基本是行业的共识。
2018年雷潮到现在,那些严重违规的,该暴雷的早已暴雷,该立案的也都立案,坚持到现在是不是都是所谓的“头部平台“不重要,但既然能坚持到现在的,那么发生假标、自融这些道德风险的概率极低。这点出借人需要注意,如果没有过硬的实锤的证据链证明平台违法,再多的投诉和举报也很难发挥什么作用。只会给老赖们帮忙。
另一方面,通过这几年风险整治的例子,JG也看明白了,对于一些没有明显严重违法违规的平台,JZ介入立案对于解决出借人拿回资金的问题并没有多大帮助,而且还极有可能让有关部门背锅。在回款上,出借人拿回钱的可能更小,回款周期更长。这么吃力不讨好最后几方俱伤的局面,倒不如让平台继续正常运营,加强催收工作来的更加实际更现实可行。
3. 央行征信

接入央行征信这点出借人不必过分担心,媒体和行业人士都很清楚,不存在能不能接,想不想接的问题,在营和非在营的都要接入。
内部信提到报送的数据量是行业内最大的,毕竟以爱钱进的体量,曾经出借人数量是行业第一,借款人数量也在百万以上,也难怪接入时间会长,大家耐心等待即可,还是那句话,这是郭嘉的意思,不用担心。
当然,最近有看到一些所谓的“征信无用论“,发布类似信息的人不是蠢就是坏。谁最不愿意平台接入征信?谁最想搞垮平台?大家心里都有数,说什么“鱼死网破“、让平台陪葬的,如果不是敌方阵营的,那真的就是猪队友了。如果真的有钱还在平台上,只会全力支持对接征信。所以,面对老赖的急不可耐和不择手段,出借人也要注意分辨,合理wq,不要被当枪使。
4. 关于债权商城
债权商城,这个被之前行业的一些行业平台验证过的骚操作,在爱钱进上线以来同样引起了不小的风波,首先要肯定的是这个操作确实很不友好,但是就此断定爱钱进开启了收割之路现在来看也为时尚早,至少从商城的商品价值看,也不乏一些实用性高的,且价值和京东天猫等旗舰店等价的商品,当然你要非和一些海外购和非官方的店铺拿去比较,那确实贵不少,但这样比是不是也不够客观?从流出的截图来看,也有些0现金,只用债权就能够兑换的,这些诚意我们也要看到,不能一提到商城就默认是和之前出现过的那些两三折收割的平台商城等同,有待进一步观察。
并且,我们每个人也只能代表自己,38万出借人群体里,有多少小额、或着急的出借人,愿意通过这样一种渠道,我们也不得而知,可能量级也并不在少数,对于我们一些只接受以资金的方式回款的出借人,只要我们不兑换,平台也不能强制做什么,每个人都可以有自己的选择,且都应被尊重,不被代表。
对于选择坚守的出借人来说,部分人通过商城的方式离开,坚守的人才更有可能拿回更多的资金,回款的资金就那么多,平台垫付的能力就那么大,蛋糕就那么多,另外内部信中还提到一个点,就是通过商城的回款会持续投入到爱钱进。

什么意思?如果平台能够做到的话,那么通过商城这个渠道下车的人越多,对于坚守的那些人,就会获得更多的资金用于推动债转。所以无论是想要一个早点下车渠道的人,还是不愿意兑换、只要资金选择坚守等待的人,都应该理性看待商城这个渠道。
当然如果后续平台有进一步收割的动作,出借人也要及时发声向平台表达诉求,最好能够形成有效的沟通渠道,这样才能达到沟通的目的,当前阶段不要有过激的举动,没有任何好处。
最怕的是不理智的煽动和像受惊的鱼一样乱游乱撞,水越浑,想借机摸鱼的人越能得利,而鱼儿和池塘,都是受害者。如果未来有一天,平台完全站在了出借人的对立面,那么所有出借人也就到了该拿出行动的时候了。
现在,最好的结局,是平台尽快靠岸、出借人尽快下船。