
随着季节的变换,“小强”们也开始了四处游荡的生活。它们不局限在厨房里活动,刷牙的杯子下、鞋柜的缝隙里、甚至客厅地板的正中间……家中任何一个让你毫无心理防备的角落,都可能迎面蹿出一只褐色大蟑螂。为了捍卫居家的安全感,什么蟑螂屋、驱蟑片、杀虫剂……我们用了很多方法,但除了能零星收获几只小强尸体以外,蟑螂四蹿的情况依然没有得到改善。这不禁让我们产生了疑问——我们是不是买了假药?是不是蟑螂药根本就没啥效果?
一、蟑螂药的种类
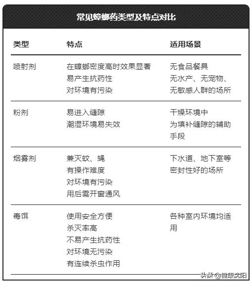
市面上有很多种类的蟑螂药,但总体分为以下几类:

从这里可以看出来,家庭环境比较适合毒饵,我们常见的毒饵一般是“胶饵”,是一种掺了毒药的诱食剂。蟑螂吃了这种“胶饵”后,并不会当场毒死蟑螂,而是有一定的延迟性,而后又利用蟑螂吃同类尸体的特点,将毒传给其他蟑螂,从而摧毁整个蟑螂窝。但是有些人也会说,我用的也是“胶饵”呀,为什么蟑螂不能灭干净,隔一段时间家里又有蟑螂了呢?而且再用就不好用了?
别急,您先往下看——
二、蟑螂药的使用误区
1.常年用一类药:常见的灭蟑螂的毒饵主要成分分为氟虫腈、氟虫胺和吡虫啉,但在长期方法不得当地使用同一类成分灭蟑药物的情况下,蟑螂是有可能产生抗药性的。因此建议三种类型的药轮换购买和使用。
2.高估药效:我们说毒饵的优势就是利用了蟑螂吃同类尸体的特点,中毒的蟑螂会被其他蟑螂吃掉,把毒素传导到新的蟑螂身上去,这样会造成“毒传毒”,形成杀蟑的连锁反应。但是!这大概只是我们美好的幻想。“毒传毒”现象的前提是,蟑螂的食物不太充足,这时它们才会被迫选择吃同类的尸体。而现实情况是,蟑螂大量出现的地方,食物都是很充足的。你掉下的残羹剩饭都吃不完呢,它们才不会转头去啃臭烘烘的同类!

3.位置不对:蟑螂和人类有一个共同的本质:“懒”!再香甜的「胶饵」,也抵不住它们宅在窝里犯懒的本性。它们大多成日宅在阴暗又安全的窝里,指望你不小心洒进缝隙里的食物残渣,过着饭来张口的生活。只有极少数的傻瓜,才会千里迢迢地跋涉到你的客厅地板上,吃下你放的蟑螂药,然后再坚强地爬回窝里,并一头死在里面。所以,必须把「胶饵」送到蟑螂的嘴边去,它们才会成群结队地吃进去,达到大面积的灭杀效果。

三、高效灭蟑技巧
我们知道了蟑螂药的使用误区,那就要规避这些误区,掌握蟑螂药的正确施用方法——找到蟑螂的栖息地,把「香甜的毒药」喂到它们的嘴边,让它们能轻意吃到,满足地毒发身亡。
1.准确找到蟑螂窝:一般蟑螂都是昼伏夜出,它们主要出现在食物充足的地方,比如燃气灶旁、墙壁转角或裂缝处,橱柜下的角落或边角等;能为蟑螂提供热源的地方,比如各类小家电、插排插座周围、洗碗机的背后、饮水机下面、微波炉或者电饭锅背后等;能为蟑螂提供躲避场所的地方:一般都是平时很难清扫的卫生死角和缝隙,比如沙发下面、墙壁转角或电视柜的角落等。
2.全方位无死角地“投毒”:我们以厨房为例,从上而下来说,首先是沿着天花板的一圈,从门框上做起,沿着吊柜和天花板的夹缝,高处的一圈放药;其次是橱柜台面一圈,从露台边沿起,经过台面、电器和瓷砖角缝等,中间位置的一圈放药;最后是贴着地面的一圈,从底柜边沿起,沿着踢脚线、灶台下橱柜、冰箱和墙壁的夹缝等,低处的一圈放药。外部空间都放好药了,橱柜的内部也不要忘记。尤其是内部板材和门的连接处,要重点照顾到。在放药的过程中,尽可能多从几个非常规的视角去查看,蟑螂很可能就藏在正常视角看不到的地方。「胶饵」类药剂的放药方法,是在上面说的那些角落和缝隙处挤出小药点,每点米粒大小即可。每隔 15~20 厘米左右挤一个点,让蟑螂更容易吃到。对已经发现有蟑螂的地方针对性地多放药,没有发现过蟑螂的地方也少量放药预防,这样更能确保灭蟑效果。

3.杀灭后及时处理尸体:放好药的第二天可能就会陆续出现蟑螂尸体,大概会持续 2 个礼拜左右。这期间露在外面的蟑螂尸体,应当及时清理掉。因为蟑螂药只能杀死蟑螂成虫,对蟑螂卵没有作用。若是一个带有卵鞘的雌蟑螂死掉了,它的卵还是有可能孵化出小蟑螂的,及时清理就可以最大程度地避免这种问题发生。对于一些隐蔽处的尸体,是很难清理干净的,就让它们去完成传毒的使命吧。建议在开始灭蟑螂的 20 天后做深度保洁,彻底地来一次大扫除吧。
最后给大家总结一下灭蟑小技巧:
蟑螂药很有效!杀不灭是用的方法不对。
最适合普通家庭的是「胶饵」类药剂,方便且相对安全,可长效灭蟑。
长期用同一种药会产生耐药性,氟虫腈、氟虫胺和吡虫啉三种成分的药建议轮换使用。
随手把药放在地板上不行!要把药喂到蟑螂窝里去,才能达到大面积杀灭的效果。
能提供食物的厨房、有热源的各种小家电和插座、有洞可钻有缝可蹿的卫生死角,都是蟑螂窝常见位置,要重点放药。
杀灭后的尸体要及时处理,20天后做全屋的深度大扫除。
做好以上几点,我们一定能够易如反“蟑”!
【本期作者】

张奕,沈阳市卫生健康服务中心社教科医师。研究方向为健康教育与健康促进。
