2020年6月22日,上交所依法受理了微众信科首次公开发行股票并在科创板上市的申请文件,并按照规定进行了审核, 12月7日,该公司通过科创板IPO审核。
据上交所披露,2021年4月15日,微众信科因发行人撤回发行上市申请或者保荐人撤销保荐。根据《审核规则》第六十七条,上交所终止其发行上市审核。
有市场消息认为上市终止与今年2月1日被曝出的微众信科被爆实控人涉嫌重大违法行为被立案调查有关。
抛开实控人相关事实不说,我们来看看处在风口上的科技征信第一股是家什么样的公司?后续还有上市机会吗?期待!
公司介绍:
公司作为信用科技服务商,主要提供征信科技、风险决策、信用科技一体化等产品和服务。公司主要为银行业金融机构提供信贷场景下的企业征信报告、信贷风险决策系统、信贷一体化解决方案等信用科技产品和服务,助力银行打造纯信用、线上化、自动化、批量化、智能化的中小微企业信贷产品。同时,公司还为非银行客户提供商业交易场景下的企业认证产品和交易核验产品等信用科技产品。
产品服务:
公司主要产品及服务公司产品及服务主要包括四大类别:征信科技服务、风险决策服务、信用科技一体化服务和其他服务等。
1、征信科技类产品及服务
公司征信科技类产品及服务包括征信系统、征信报告及其他信用服务。公司基于对中小微企业经营数据的理解,研发出适合中小微企业特点的大数据征信系统,该系统通过线上化、自动化、批量化、智能化的数据获取、数据清洗加工、数据处理输出征信报告。通过客户本地化部署或平台API/WEB接口的模式,向商业银行等客户提供各类征信科技产品及服务。

(1)“微众信科大数据征信系统”的功能及产品分类“微众信科大数据征信系统”是针对中小微企业涉税经营数据、工商数据和司法数据等多维度信息开发的一套反映企业基本情况和经营稳定性的征信服务系统。目前,该系统主要应用于商业银行贷前决策和贷后跟踪流程,满足商业银行实现中小微企业信贷决策及贷后管理需求,相比银行以信贷员线下走访获取企业征信信息的传统方式,提升了银行对中小微企业的信贷风控能力及信贷效率。同时,该系统还提供其他商业场景下的征信服务。
征信系统核心功能均包含征信采集、征信加工、客户管理、信用评价、征信报告、认证服务、系统管理、合规管理等业务模块。
(2)征信报告的产品分类及其用途征信报告是包含企业涉税经营数据、工商数据和司法数据等多维度信用信息,经过整理转换加工及分析,评估企业的稳定性和经营情况的信用报告,该信用报告通过格式文档或数据报文的形式提供。
分为(1)以用途区分征信报告公司的企业征信报告产品主要应用于金融领域,包括商业银行、非银金融机构和征信机构等。除此以外还可应用于非金融领域的商事主体和政府机构等。公司的企业征信报告产品分为基础版、详细分析版、专业定制版。
①基础版企业征信报告主要包含下表信息,主要应用于客户了解企业经营原始数据信息,或者由客户基于基础征信报告的数据报文进行进一步的规则、模型应用,打造线上化产品。
②详细分析版企业征信报告是基于企业基础数据信息构造分析指标、规则及模型,将企业生产经营情况、经营风险、信用评价等分析类指标整合,主要应用于机构对企业的主体画像和辅助决策。
③专业定制版企业征信报告是根据客户对企业信用信息维度和应用场景的需求进行征信报告的专业化定制和接口或报文形式的开发。该报告内容包括信息维度、数据项、分析内容、指标因子、信用评分评级、报告版式和服务提供方式等。
(2)专业版征信报告的基础信息支持从工商、司法、税务、经营、知识产权信息等各个维度中进行选取,自由组合应用。同时可以定制输出二级指标,包括各类图谱、经营分析报表、设备的使用分析、纳税分析和信用分析等。针对客户的需求,可以开发定制化的指标分析,包括但不限于信用评分评级、经营能力评分、创新能力评分、企业活跃指数和经营风险指数等。
(3)其他征信科技产品除提供征信系统及征信报告产品外,公司还提供企业认证、交易核验和信用管理等信用服务,亦会提供与征信相关的其他辅助服务。
2、风险决策类产品及服务
风险决策产品及服务包括风险决策模型、风险决策系统及其他服务。风险决策产品是一套依托多维度数据对企业信用风险进行自动化评估和判断,辅助信贷决策的模型、算法和系统。公司的风险决策模型产品主要包括准入筛选模型、反欺诈模型、审批模型、额度模型、利率模型、风险监控模型、交易评估模型、设备融资模型和信用评级模型等。每一种模型可分别满足商业银行等各类客户风险决策与管理中对海量申贷客户筛选、欺诈客户拦截、信贷决策审批、信用额度决策、*款贷**利率决策、贷后风险持续跟踪、企业交易风险评估、设备融资风险评估和企业信用评级等需求。
“微众信科风险决策系统”是一套以上述风险决策模型和风险决策引擎为核心的信贷风险决策和管理系统。风险决策系统产品根据功能分成五大模块,分别是数据中心、模型中心、决策中心、企业中心和管理中心等,应用于贷前客户筛查与反欺诈、贷中信用评估与风险定价和贷后风险监控等场景。

3、信用科技一体化类产品及服务
信用科技一体化是针对银行需求提供的适用于中小微企业的各类场景下的一体化信贷科技解决方案,包括信贷产品设计、企业征信服务、风险决策模型及系统、信息系统开发及运维服务等。一体化方案根据中小微企业的*款贷**需求特征,结合银行的自身风控模式及风险偏好等特点,为银行客户提供信贷产品规划,涉及企业信用获取与评估、客群定位与分析、授信审批流程规划与设计、风险评估与决策等全流程设计,并通过信贷流程自动化、信用评估精准化、风控模型智能化和服务内容模块化等技术手段,协助银行实现针对中小微企业信贷产品线上化、批量化和风险可控。


4、其他服务
除与信用科技有关的核心业务外,公司还向商业银行等客户提供信息系统开发、系统运维和引流及营销等服务。目前,公司该项业务占全部营业收入的比重较低。
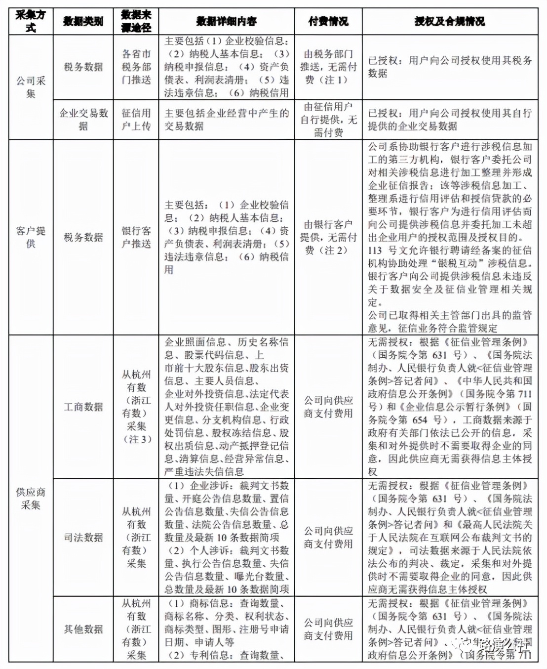
数据采集来源:


公司业务面向服务中小微企业融资的主战场,助力银行缓解中小微企业“融资难、融资贵、融资慢”的问题,帮助中小微企业获得更多*款贷**支持,特别是信用类*款贷**的支持,有利于国家经济的稳定发展,有助于解决国家支持实体经济、扶持中小微企业发展、贯彻落实普惠金融方针的重大需求。
业务模式:
公司主要客户群体为以银行为主的金融机构。针对全国性银行客户和股份制银行客户“总行+各省分行/支行”的组织架构,以及遍布全国的城商行/农商行客户群体,公司由营销部门提供商务和技术支持,设立了华北、华东、华南、西南、西北等五大营销中心,对接客户业务需求并提供售前售中售后服务。

公司与客户的计费方式包括按照服务效果计费(与银行中小微企业信贷产品收入总额、业务规模挂钩)、服务数量计费(与征信报告查询输出数量挂钩)、项目计费(为更清晰展示项目计费及包年计费)、包年计费等四种方式。在结算方式方面,按照服务效果和服务数量计费方式下,双方定期完成服务费用对账,客户向公司结算;按照项目计费方式下,根据合同约定的付款条款结算;按照包年计费方式下,按照合同约定付款条款结算。

产业生态:

公司通过对中小微企业批量化、实时化、多维度的信用信息进行采集、整理和加工,有助于解决传统企业征信领域的数据真实性、及时性、有效性无法保证的难点和痛点,通过创新企业征信模式的方式有助于提高商业银行中小微企业信贷审批效率和覆盖维度,为商业银行提供了线上化的信用科技服务。因此,公司属于金融科技领域细分的信用科技领域。

信用服务行业,是指专门从事信用信息采集、整理和加工,并提供相关信用产品和服务的产业总称。信用服务是一种信息咨询活动,有助于解决市场交易主体信息不对称的问题。我国信用服务业起步较晚,主要由国家发改委和中国人民银行双牵头,推进社会信用体系建设和信用服务业发展。信用服务行业可以按照不同的标准进行分类:
(1)按照信用产品和服务的不同特点,信用服务行业可分为资信调查、市场调查、资信评级、国际保理、信用担保、信用保险、商账管理与追收和信用管理咨询等分支行业。
(2)按照信用信息的内容和服务对象的不同,信用服务行业可分为企业信用服务和消费者个人信用服务两大类。其中企业信用服务类包括企业资信调查、企业资产调查、市场调查、资信评级、国际保理、信用担保、信用保险、商账管理与追收和信用管理咨询等分支行业;消费者个人信用服务类包括消费者个人资信调查、消费者资产调查和消费者信用管理咨询服务等分支行业。
(3)按照信用产品的服务层次,信用行业可以分为基础服务类、增值服务类和衍生服务类。信用服务行业的服务应用场景广阔,包括金融信用市场和非金融信用市场。金融信用服务主要应用于企业信贷、商业服务、个人消费和国家借贷,在每一处场景具有多重作用;非金融信用服务主要应用于各类生活场景,包括社交、求职、消费、交通等。

市场规模:
信用服务最主要应用的领域在金融领域。近年来,我国社会融资规模增量一直稳定增长,2019年社会融资规模增量累计为25.58万亿元,较上年度增长3.08万亿元。社会信贷规模的稳定增长同时带动了信用服务市场的发展。根据各征信机构向中国人民银行提交的备案的财务数据(其中公司数据按照实际审计数据统计),2019年128家获得企业征信备案的征信企业的合计收入为56.47亿元,其中征信相关业务收入为24.65亿元。根据行业历史增速情况及政策导向,预计信用评价服务需求每年增速为30%。
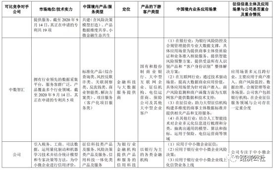
竞争对手:







财务数据:
2017 年-2019 年,公司主营业务收入分别为 3,223.12 万元、6,935.35 万元和 15,424.04 万元,同比增速分别达到 115.17%和 122.40%,保持较快增速,主要是由于公司报告期期初业务基数较低,且公司不断开拓新客户及研发新产品,推动了收入的快速增长。公司主营业务毛利率分别为82.47%、82.69%、85.03%。公司的毛利率是公司保持较强盈利能力的保障,公司的毛利率稳定且保持在较高水平,体现了公司具有较强的核心竞争优势。微众信科2020年度营业收入为1.7亿元左右,归母净利润约5000万元。
通过仔细梳理招股书不难发现,微众信科与腾讯、阿里颇有渊源。
2018年4月,由深圳腾讯网域计算机网络有限公司控股30%的微众金融科技集团股份有限公司以450万元的增资价格入股微众信科,占总股本0.4436%。但2019年4月,微众金融将持有的全部股权分别转让给华林青山、华林银山、华林绿水三家公司,完全退出微众信科。
相对比于腾讯集团,微众信科与蚂蚁集团的联系更为密切。2018年7月,微众信科再次引入蚂蚁集团全资子公司云鑫创投为股东方。当月底,蚂蚁集团的全资子公司重庆万塘信息技术服务有限公司与微众信科签订合同,双方开始征信科技业务合作。引入上述资本后,阿里系、腾讯系也成为微众信科的核心客户。
招股书显示,2018年、2019年和2020年一季度公司向重庆万塘的销售金额分别为22.34万元、3181.55万元和872.64万元,占公司营业收入比例分别为0.32%、20.63%和27.26%。